2025年是学校“十四五”规划的收官之年、“十五五”规划的谋定之年,也是全力创建“双一流”的决胜之年。
第二轮“双一流”建设进入尾声,多所“双一流”高校已开始全力冲刺验收。根据教育部、财政部、国家发展改革委联合发布的《“双一流”建设成效评价办法(试行)》文件(下称《评价办法》),综合评价结果作为下一轮建设范围动态调整的主要依据。对实施有力、进展良好、成效明显的建设高校及建设学科,加大支持力度;对实施不力、进展缓慢、缺乏实效的建设高校及建设学科,减少支持力度。
为进一步展现“十四五”期间“双一流”建设战略实施以来的实际成效,高绩重磅发布《“十四五”期间“双一流”建设成效分析报告》,以全国“双一流”高校已公开的第二轮“双一流”建设高校整体建设方案为基础,系统汇总“双一流”高校的中长期建设目标等关键信息,重点梳理“十四五”期间高校学科在国内、全球的排名表现,全面呈现“双一流”高校“十四五”期间的发展速度与质量。

截自《“十四五”期间“双一流”建设成效分析报告》
“双一流”高校,“十四五”期间建设成效如何?
国内学科排名
从整体发展质量来看,根据2025软科中国最好学科排名结果,中山大学的上榜学科数位居全国第一,63个学科上榜,领跑全国“双一流”高校;浙江大学紧随其后,61个学科上榜。清华大学、吉林大学等高校位于第二方阵,超过50个学科上榜。
从发展速度来看,依据软科中国最好学科排名(2021-2025)的排名情况,五年间,贵州大学、海南大学和宁夏大学是全国学科建设发展速度最快的三所高校,“十四五”期间上榜学科数分别增加了19个、13个和10个。
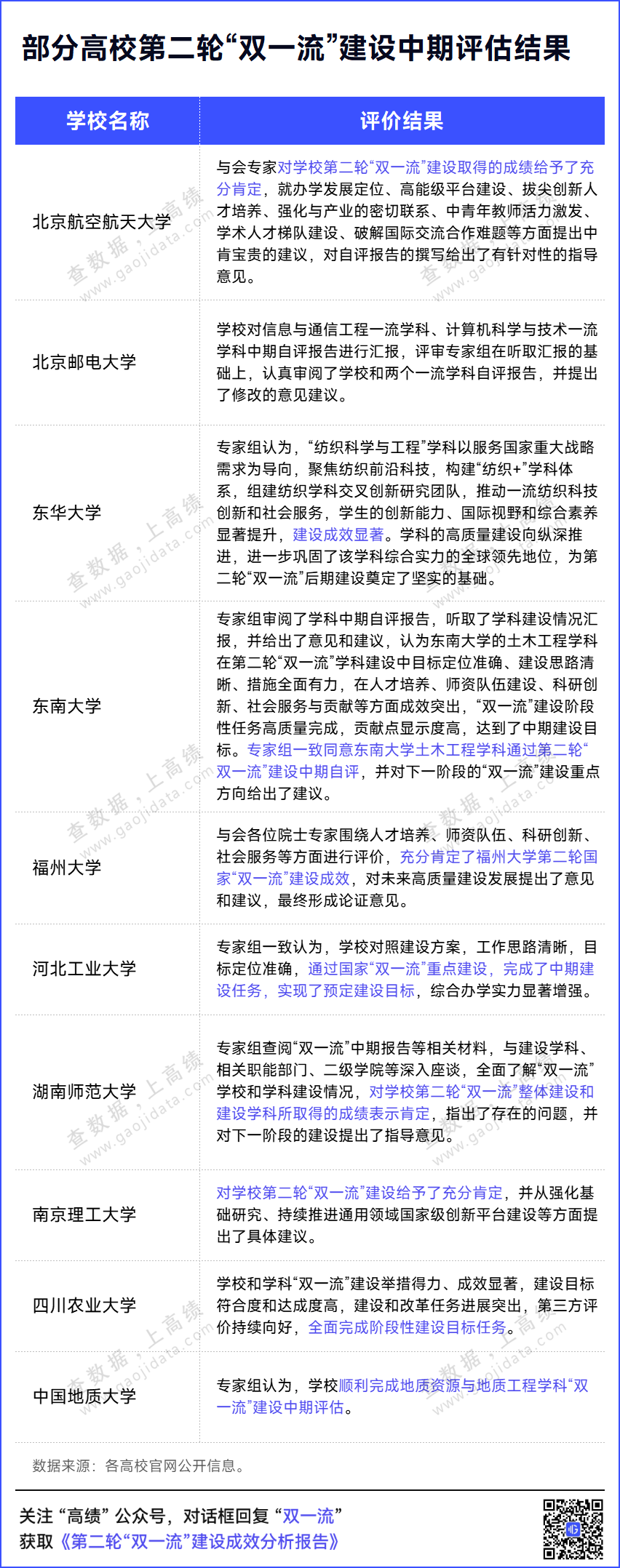
此前,多所学校召开国家“双一流”建设中期自评估会,由知名学者专家组成的专家组对学校推进的国家“双一流”建设进行了评估和指导。部分学校的学科获得专家组的一致肯定,同意通过第二轮“双一流”建设中期自评。

“双一流”建设评价,如何进行?
根据《评价办法》,双一流”建设成效评价是对高校及其学科建设实现大学功能、内涵发展及特色发展成效的多元多维评价,综合呈现高校自我评价、专家评价和第三方评价结果。
“双一流”建设成效评价主要遵循四个原则:一流目标,关注内涵建设;需求导向,聚焦服务贡献;分类评价,引导特色发展;以评促建,注重持续提升。成效评价由大学整体建设评价和学科建设评价两部分组成。
每轮建设中期,开展建设高校自我评估。每轮建设期末,开展建设周期成效评价。“双一流”建设主管部门根据专家委员会的评价意见,综合研究,确定评价结果,上报国务院。
