邀请上传
我要上传
2024北京海淀二模语文试题及参考答案-试题详情
点击头像可查看其他用户上传的内容哦~

优质
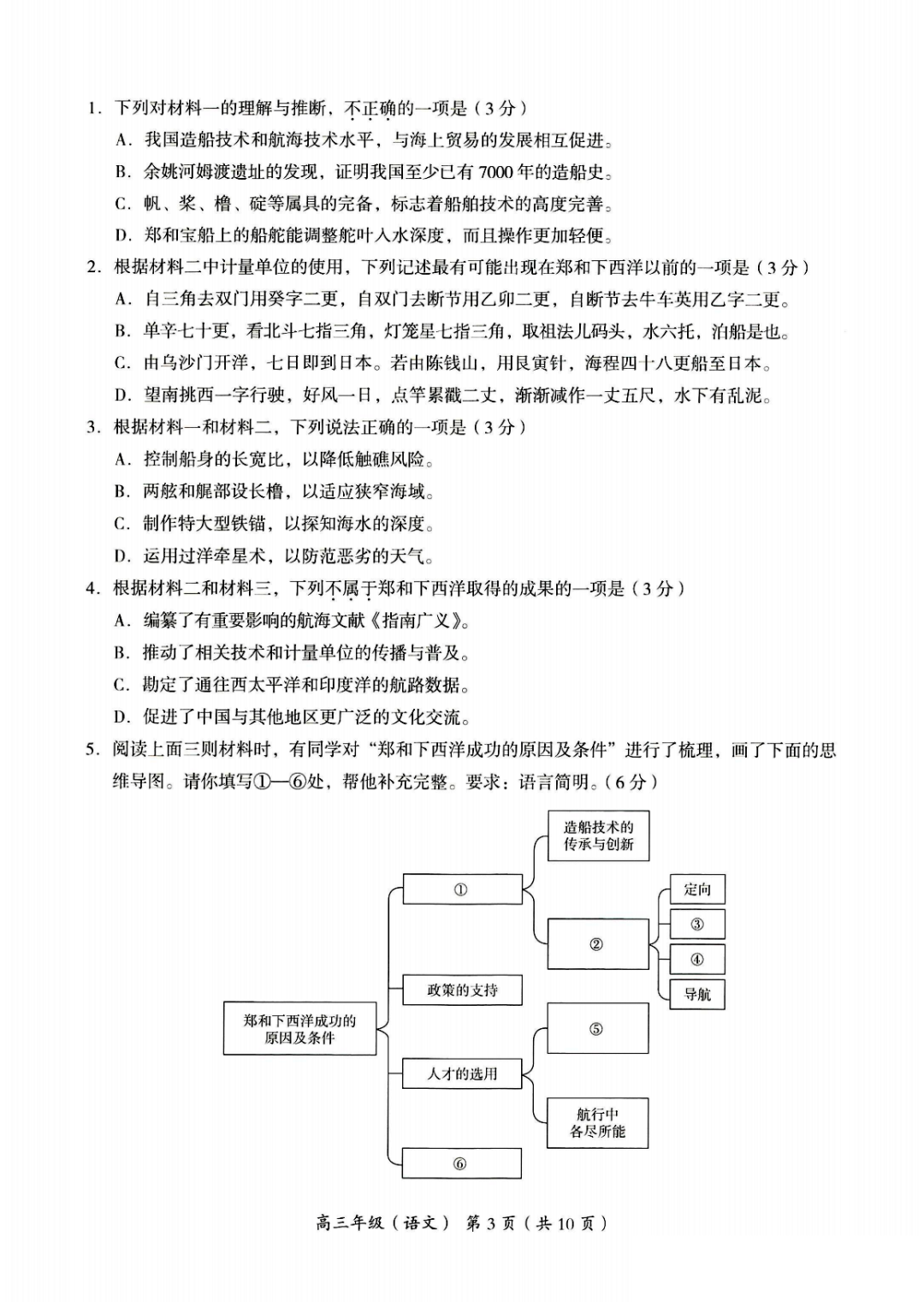
车wTzP45









参考答案




展开阅读全部
开通会员查看试卷全部内容
本文档由用户提供并上传,若内容存在侵权,请进行举报或认领
快来评价一下难度吧~
平均分 0
0 分
确定
你的预估分数是多少?拖动后可查看大家的估分统计哦~
估分统计
人数
