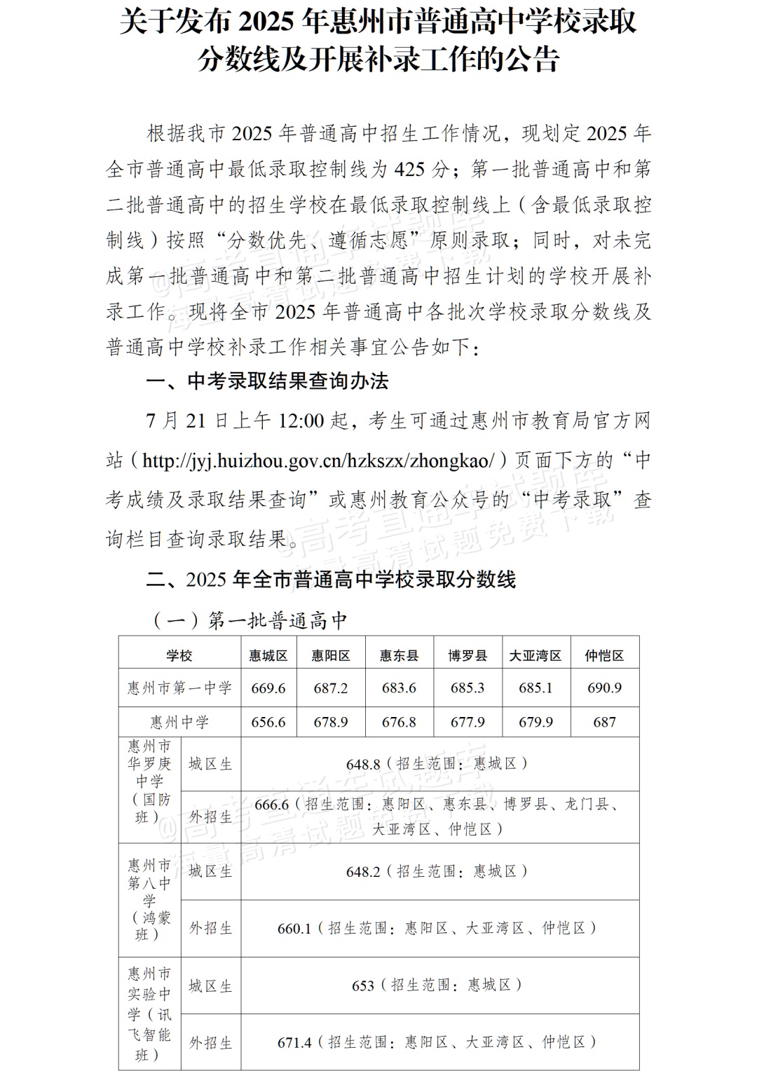
各区(县)教育局、招生办公室,市直属各有关学校:
2025年汕头市中心城区普通高中学校和汕头市中职学校“3+4”中本贯通班、职普同招“试点专业”录取最低分数及同分最低序位公布如下:
一、市直属公办普通高中录取最低分数及同分最低序位
(一)汕头市金山中学
中心城区:计划生793分/109位
名额分配生统招790分/121位
澄海区:计划生797分/15位
潮阳区:计划生803分/51位
潮南区:计划生806分/43位
南澳县:计划生759分/56位
(二)汕头市第一中学
中心城区:计划生772分/27位
名额分配生统招768分/197位
澄海区:计划生783分/40位
潮阳区:计划生792分/103位
潮南区:计划生783分/92位
(三)广东汕头华侨中学
计划生732分/134位
名额分配生统招725分/60位
(四)汕头金中海湾学校
中心城区:计划生782分/19位
名额分配生统招782分/159位
澄海区:计划生789分/101位
潮阳区:计划生796分/16位
潮南区:计划生796分/94位
南澳县:计划生732分/179位
(五)汕头市实验学校
计划生695分/35位
名额分配生统招670分/101位
二、金平区公办普通高中录取最低分数及同分最低序位
(一)汕头市聿怀中学
计划生755分/231位
名额分配生统招743分/161位
(二)汕头市东厦中学
计划生716分/92位
名额分配生统招705分/52位
扩招生675分/112位
(三)汕头市第二中学
计划生672分/107位
名额分配生统招654分/127位
(四)汕头市金禧中学
计划生647分/70位
名额分配生统招637分/150位
扩招生619分/126位
(五)汕头市第四中学
计划生620分/122位
(六)汕头市金砂中学
计划生551分/127位
(七)汕头市第十二中学
计划生592分/93位
(八)汕头市鮀浦中学
计划生524分/131位
(九)汕头市岐山中学
计划生497分/36位
(十)汕头市东方中学
计划生570分/40位
三、龙湖区公办普通高中录取最低分数及同分最低序位
(一)汕头经济特区林百欣中学
计划生752分/192位
名额分配生统招740分/177位
(二)汕头市下蓬中学
计划生662分/10位
(三)汕头市翠英中学
计划生635分/139位
(四)汕头市渔洲中学
计划生514分/85位
(五)广二师龙湖附中
计划生605分/87位
(六)汕头市谢易初中学
计划生576分/76位
(七)汕头市新溪第一中学
计划生507分/126位
四、濠江区公办普通高中录取最低分数及同分最低序位
(一)华南师范大学附属濠江实验学校
金平区、龙湖区:计划生766分/213位
濠江区:计划生766分/213位
名额分配生统招746分/73位
澄海区:计划生777分/73位
潮阳区:计划生787分/60位
潮南区:计划生778分/160位
(二)汕头市达濠华侨中学
计划生682分/48位
名额分配生统招627分/103位
(三)汕头市河浦中学
计划生545分/112位
五、澄海、潮阳、潮南区和南澳县普通高中学校招生录取工作由所属区(县)招生办组织实施,各普通高中学校的录取分数由区(县)招生办公布。
六、民办普通高中在中心城区统一录取最低分数及同分最低序位
汕头市潮阳实验学校:762分/136位
汕头金南实验学校:690分/148位
汕头市东海岸高级中学:758分/138位
汕头育能实验学校:539分/23位
汕头市龙湖区碧华实验学校:755分/185位
汕头市潮阳中英文学校:400分
汕头市潮阳启声学校:485分/2位
汕头市潮阳区骏荣学校:407分/32位
汕头市潮阳区民兴学校:450分/125位
汕头市潮阳华斯达学校:654分/175位
汕头市潮南实验学校:492分/68位
汕头市粤东明德学校:400分
汕头市联侨中学:400分
汕头市广大实验学校:400分
汕头市澄海集贤学校:400分
汕头市澄海黄冈学校:400分
汕头市潮南新发中英文学校:400分
汕头市潮南区黄冈实验学校:400分
汕头市潮南区科利园实验学校:400分
汕头市潮南区阳光实验学校:675分/183位
汕头市潮南区通艺实验学校:728分/173位
七、汕头市中职学校“3+4”中本贯通班录取最低分数及同分最低序位
汕头市林百欣科技中专005计算机应用(“3+4”中本贯通班):701分/136位
八、汕头市中职学校职普同招“试点专业”录取最低分数及同分最低序位
(一)汕头市林百欣科技中专
002电子技术应用(全日制):509分/78位
007软件与信息服务(三二分段):562分/1位
008软件与信息服务(全日制):504分/46位
017电子商务(三二分段):550分/110位
018电子商务(全日制):534分/114位
019电子商务(新媒体运营)(全日制):511分/84位
020商务英语(三二分段):500分/36位
021商务英语(全日制):543分/39位
(二)汕头市鮀滨职业技术学校
001幼儿保育(全日制):431分/10位
002计算机平面设计(全日制):486分/64位
003电子商务(全日制):480分/41位
004计算机应用(全日制):490分/97位
005现代通信技术应用(全日制):464分/20位
(三)汕头市卫生学校
301护理(全日制):485分/100位
501护理(三二分段):544分/65位
502护理(三二分段):467分/96位
503护理(三二分段):464分/99位
304药剂(全日制):539分/8位
504药剂(三二分段):499分/1位
505药剂(三二分段):481分/35位
306中药(全日制):487分/14位
307中医康复技术(全日制):472分/20位
507中医康复技术(三二分段):484分/49位
(四)汕头文化艺术学校
001工艺美术(三二分段):400分/75位
002工艺美术(全日制):409分/39位
(五)汕头市澄海职业技术学校
008电子商务(全日制):428分/60位
009计算机应用(全日制):400分/40位
011工业机器人技术应用(全日制):412分/18位
016工艺美术(全日制):401分/9位
020电子商务(三二分段):480分/12位
021计算机应用(三二分段):470分/59位
(六)汕头市潮阳区职业技术学校
005物联网技术应用(全日制):403分/97位
(七)汕头市潮阳建筑职业技术学校
051建筑工程施工(全日制):400分/15位
(八)汕头市潮南区职业技术学校
002工业机器人技术应用(全日制):401分/84位
010机电技术应用(全日制):401分/97位
(九)汕头市中博职业技术学校
001工业机器人(全日制):401分/8位
016新能源汽修(全日制):400分/95位
说明:
1.汕头市金山中学、汕头市第一中学、汕头金中海湾学校在非中心城区的名额分配生统招分数线由有关区(县)招生办公布。
2.各民办普通高中在澄海、潮阳和潮南区统一录取最低分数及同分最低序位由相应区招生办公布。
汕头市招生委员会办公室
2025年7月22日
今年我市高中阶段学校最低录取控制分数线已经划定,现予以公布,具体如下:
普通高中最低录取控制分数线:
(一)统招生最低录取控制分数线
第一批普通高中学校:450分
第二批普通高中学校:350分
(二)指标生最低录取控制分数线
公办国家级示范性和省一级普通高中学校指标生最低录取控制分数线为450分。
(三)特长生最低录取控制分数线
第一批普通高中学校:中考总分405分,术科65分
第二批普通高中学校:中考总分315分,术科50分
特长生录取分数线按考生中考成绩、术科成绩合成的总分(计算公式为:中考成绩×40%+术科成绩×7.6×60%)从高到低、依照志愿顺序进行划定。
被授予国家二级及以上运动员技术等级称号的体育特长生、备战广东省第十四届中学生运动会等省级以上比赛布点项目学校运动队学生,由招生学校按程序上报有关证明材料单独录取。
中等职业学校最低录取控制分数线:
(一)试点中职学校“中本贯通班”最低录取控制分数线
湛江机电学校(中本贯通班):594分
湛江中医学校(中本贯通班):524分
(二)其他中等职业学校(含技工院校)的最低录取控制分数线由各学校根据本校生源情况自行确定。
普通高中录取最低控制分数线
(一)普通高中(含民办高中)录取最低控制分数线为375分。
(二)自主招生投档线由各高中学校根据自主招生方案确定并自行公布。
根据《佛山市教育局关于进一步推进我市高中阶段学校考试招生制度改革的实施意见》《佛山市2025年高中阶段学校招生考试工作意见》等文件精神,结合今年中考招生计划和考生成绩,设定——
市一中等11所学校第一批(含第1至3层市季华中学)录取最低资格要求为643分;
公办高中普通生录取最低资格线为580分;
民办高中普通生录取最低资格线为450分;
公、民办高中艺术特长生录取最低资格线为410分;
公、民办高中体育特长生录取最低资格线为310分。
各批次普通高中招生录取不得低于全市最低资格线(自主招生等特殊类另有要求除外),市、区投档时根据实际可适当上调,各学校录取标准以实际投档情况为准。
经市高中阶段学校招生考试工作领导小组研究决定,我市2025年各类学校最低控制分数线和统招批高中阶段学校招生录取分数线如下:
各类学校最低控制分数线:
公办普通高中学校:录取最低控制分数线为学业水平考试总分405分(含405分)。
民办普通高中学校(自费生):录取最低控制分数线为学业水平考试总分320分(含320分)。
民办普通高中学校(公费生):录取最低控制分数线为学业水平考试总分525分(含525分)。
中职学校附设综合高中班:录取最低控制分数线为学业水平考试总分320分(含320分)。







今年我市普通高中最低录取控制线为520分(不含提前批自主招生)。
根据2025年我市普通高中招生计划,精汕尾市高中阶段教育招生领导小组研究,2025年全市普通高中招生录取最低控制分数线定为488分。
2025年全市普通高中学校艺体类特长生录取资格线为:学业水平考试(中考)总分478分,术科校级联考成绩分别为:体育210分、音乐60分、美术120分、舞蹈120分、书法120分。2025年全市普通高中学校传媒班招生录取资格线为:学业水平考试(中考)总分458分,传媒220分。
我市2025年高中阶段录取提前批“3+4”七年一体化中本贯通培养录取工作顺利结束,共录取40人,其中海丰县中等职业技术学校录取20人,最低分数线为641分;陆丰市第二职业技术学校录取20人,最低分数线为652分。
根据梅州市2025年10所示范性普通高中招生计划数、所有普通高中招生计划数,结合考生成绩分别划定市属2所示范性高中录取最低控制分数线为719分(自主招生除外)、全市普通高中录取最低控制分数线为500分(自主招生除外)。
根据中考中招工作计划安排,经市中考招生工作领导小组会议研究决定,2025年中考清城区第一梯度分数线为645分,清城区第二梯度分数线为510分(比2024年520分下降10分),清新区第一梯度分数线为570分。
根据2025年我市普通高中(含民办)招生计划,2025年全市普通高中(含民办)招生最低控制录取分数线统一划定为405分。
根据《河源市教育局 河源市人力资源和社会保障局关于印发<河源市2025年高中阶段学校招生录取工作方案>的通知》(河教〔2025〕59号)关于“体艺特长生的最低控制录取分数线原则上比普通生的最低控制分数线降低10%”规定,2025年全市普通高中(含民办)特长生的最低控制录取分数线统一划定为365分。
河源市教育局
2025年7月17日
2025年江门市公办普通高中招生录取分数线如下:

注:“市统筹投档线”为面向市直、蓬江和江海区招生,根据考生填报志愿和学校招生计划,按平行志愿投档分数线。
经研究,揭阳市2025年普通高中学校录取最低控制分数线为:普通生410分,艺体特长生300分。
云浮市2025年普通高中学校招生录取工作坚持公平、公正、公开的原则,根据招生计划、考生志愿、考试成绩等情况,采用“平行志愿”投档方式划定普通高中投档分数线。现将有关情况公布如下。
一、提前一批次
含邓发纪念中学以及各县(市、区)普通高中学校的体艺类特长生,全市体艺类特长生最低文化投档控制分数线如下。
(一)全市重点公办高中(今年有自主招生计划的邓发纪念中学、云浮中学)体艺类特长生最低文化投档控制分数线为438分。
(二)全市其他公办高中体艺类特长生最低文化投档控制分数线为338分。
二、第一批次
含市属邓发纪念中学、县(市、区)属省一级及以上公办普通高中学校“指标到校”。按照省、市有关文件要求,公办普通高中学校“指标到校”不设限制性分数线,按“指标到校”计划由高到低录满即止。
三、第二批次
含市属邓发纪念中学、县(市、区)属公办普通高中学校(含重点高中和面上高中)、民办普通高中学校(含参公收费生、民办收费生、政府购买学位公办生)、中等职业学校的综合高中班(含民办中等职业学校综合高中班的参公收费生、民办收费生)。


说明:
1.被招录考生将由录取学校通知考生或家长。
2.中考总分同分且志愿相同的考生,在投档时优先投档符合录取照顾政策的考生;如末位同分考生中无符合录取照顾政策的,则优先投档语数英3科总分高的考生;如语数英3科总分也相同,则依次单科对比考生的物理、化学、历史、地理、生物、道德与法治、体育等科目的成绩,优先投档分数高的考生。因此会有总分踏线但受招录名额限制,考生不被录取的情况出现。
3.今年民办普通高中不设置最低文化投档控制分数线。
经研究决定,2025年茂名市高中阶段学校提前批和第一批录取分数线如下:
一、提前批特色班
(一)茂名市第一中学云开班(数理类)录取分数线:725.1 分,冼英班(人文类)录取分数线:714.5分。
(二)广东实验中学附属茂名学校南山班(数理类)录取分数线:734.1分。
(三)华南师范大学砺儒高级中学砺儒班(数理类)录取分数线:733.9分。
(四)茂名市电白区第一中学科创班(数理类)录取分数线:700.8分。
(五)信宜市信宜中学凤凰班(数理类)录取分数线:715.8分。
二、第一批公办普通高中学校统招生
(一)茂名市第一中学统招生录取分数线:704.1分。
(二)广东实验中学附属茂名学校统招生录取分数线:716.3分。
(三)华南师范大学砺儒高级中学统招生录取分数线:713.2分。
(四)茂名市电白区第一中学统招生录取分数线:683.3分。
(五)茂名市电白高级中学统招生录取分数线:630.7分。
(六)信宜市信宜中学统招生录取分数线:699.3分。
(七)广东高州中学统招生录取分数线:722.5分。
(八)化州市第一中学统招生录取分数线:713.3分。
三、民办普通高中学校公费生(即参照公办普通高中学校标准收学杂费)
茂名市华英学校、茂名市电白春华学校、电白汉山学校、华南师范大学附属电白学校、茂名市电白区杨梅中学、茂名市电白区华育高级中学、华南师范大学附属茂名滨海学校、化州第一中学附属实验学校、化州市青爱高级中学的公费生最低录取控制分数线:595.7分,按考生填报上述学校的志愿情况从高分到低分录取。
四、录取资格
(一)已确认中考志愿的初中毕业生。
(二)报考茂名市第一中学、广东实验中学附属茂名学校、华南师范大学砺儒高级中学、茂名市电白区第一中学、茂名市电白高级中学、信宜市信宜中学、广东高州中学、化州市第一中学的考生须是应届初中毕业生,并同时满足三个条件:一是生物学、地理成绩等级均达到B级及其以上;二是音乐、美术、信息技术3科成绩等级达到1C、2D级及其以上;三是综合素质评价成绩须达到C级及其以上。
(三)报考民办普通高中学校公费生的考生须同时满足以下三个条件:一是生物学、地理成绩等级均达到C级及其以上;二是音乐、美术、信息技术成绩等级均达到D级及其以上;三是综合素质评价成绩须达到D级及其以上。
其它批次录取学校由各区(县级市)、经济功能区教育招生部门公布录取分数线。
茂名市“3+4”中本贯通及茂名市属第二批普通高中学校招生录取分数线和录取资格如下:
一、茂名市“3+4”中本贯通学校
(一)茂名市第一职业技术学校与广州科技职业技术大学“3+4”七年一体化中本贯通培养面向全市招生录取分数线:569.1 分。
(二)化州市职业技术学校与广东轻工职业技术大学“3+4”七年一体化中本贯通培养面向全市招生录取分数线:647.6分。
二、茂名市属第二批公办普通高中学校
茂名市第十六中学、茂名市田家炳中学均衡组面向茂名市属、茂南区初中学校招生录取分数线:581.4分。
三、茂名市属第二批民办普通高中学校
茂名市华英学校第二批最低录取控制分数线:445.5分,按考生填报的志愿情况从高分到低分录取。
四、茂名市属中职、技工院校
茂名市属中职、技工院校(含市属中职、技工院校“三二分段”专业)面向全市招生,根据招生计划,按照考生填报的志愿,从高分到低分进行录取。如按志愿招生结束后,仍有计划空缺的学校,可自主组织生源,在中考管理平台报上级主管部门审核。
五、“3+4”中本贯通学校、第二批公办普通高中学校以及中职、技工院校“三二分段”专业录取资格
(一)已确认中考志愿的初中毕业生;
(二)地理、生物学成绩等级均达到C级及以上等级;
(三)音乐、美术、信息技术成绩等级均达到D级及以上等级;
(四)综合素质评价达到D级及以上等级。
2025年潮州市高中阶段第一批学校最低录取分数线:
潮州市金山中学录取最低分数线为753分(并列753分的取语文、数学、英语三科总分310且语文科106分及以上)。
潮州市高级中学录取最低分数线为717分(并列717分的取语文、数学、英语三科总分285分且语文科107分及以上)。
潮州市华侨中学录取最低分数线为679分(含计生加分,并列679分的取语文、数学、英语三科总分277分及以上)。
饶平县第二中学录取最低分数线为731分(含计生加分,并列731分的取语文、数学、英语三科总分295分且语文科105分及以上)。
潮州市暨实高级中学录取最低分数线为725分(并列725分的取语文、数学、英语三科总分302分及以上)。
潮州市光正实验学校录取最低分数线为696分(并列696分的取语文、数学、英语三科总分283分且语文科98分及以上)。
2025年潮州市高中阶段第二批学校最低录取分数线:
潮州市金山中学扩招生录取最低分数线为738分(并列738分的取语文、数学、英语三科总分293分且语文科103分及以上)。
潮州市高级中学扩招生录取最低分数线为716分(并列716分的取语文、数学、英语三科总分287分及以上)。
潮州市绵德中学录取最低分数线为654分(并列654分的取语文、数学、英语三科总分239分及以上)。
湘桥区南春中学录取最低分数线为671分(含计生加分,并列671分的取语文、数学、英语三科总分266分且语文科97分及以上)。
潮州市松昌中学面向全区招生的录取最低分数线为588分(含计生加分,并列588分的取语文、数学、英语三科总分234分及以上);面向浮洋镇区域招生的录取最低分数线为424分(含计生加分,并列424分的取语文、数学、英语三科总分134分及以上)。
潮安区宝山中学面向全区招生的录取最低分数线为542分(含计生加分,并列542分的取语文、数学、英语三科总分208分及以上);面向沙溪镇区域招生的录取最低分数线为451分(含计生加分,并列451分的取语文、数学、英语三科总分172分及以上)。
华南师范大学附属潮州学校面向全区招生的录取最低分数线为671分(含计生加分, 并列671分的取语文、数学、英语三科总分270分及以上);面向庵埠镇区域招生的录取最低分数线为617分(含计生加分,并列617分的取语文、数学、英语三科总分216分且语文科102分及以上)。
潮州市瓷都中学面向全区招生的录取最低分数线为627分(含计生加分,并列627分的取语文、数学、英语三科总分233分及以上);面向枫溪镇区域招生的录取最低分数线为514分(含计生加分,并列514分的取语文、数学、英语三科总分201分及以上)。
饶平县华侨中学录取最低分数线为681分(含计生加分,并列681分的取语文、数学、英语三科总分266分及以上)。
潮州市暨实高级中学面向饶平县外招生的录取最低分数线为684分(并列684分的取语文、数学、英语三科总分264分且语文科93分及以上);面向饶平县内招生的录取最低分数线为618分(并列618分的取语文、数学、英语三科总分256分及以上)。
潮州市光正实验学校面向湘桥区外招生的录取最低分数线为598分(并列598分的取语文、数学、英语三科总分221分及以上);面向湘桥区内招生的录取最低分数线为563分(并列563分的取语文、数学、英语三科总分201分且语文科90分及以上)。
潮州市职业技术学校(3+4中本贯通班)录取最低分数线为631分(并列631分的取语文、数学、英语三科总分241分及以上)。
2025年韶关市广东北江中学等6所学校招生录取最低控制分数线:
各县(市、区)招生考试中心,市属学校:
经市中招工作领导小组第一次会议研究,广东北江中学、韶关市第一中学、韶州中学、广东韶关实验中学(公办生)、广东北江实验学校(公办生)和韶关市华明实验中学(公办生)等6所学校2025年招生录取最低控制分数线及录取基本条件如下:
一、广东北江中学
(一)普通类招生录取最低控制分数线:643.5分。
(二)自主招生(含体育艺术特长生)录取按学校招生方案执行。
二、韶关市第一中学
(一)普通类招生录取最低控制分数线:617.8分。
(二)自主招生(含体育艺术特长生)录取按学校招生方案执行。
三、韶州中学
(一)录取最低控制分数线:603分,中考成绩为603分的语文须达到98.5分及以上。
(二)自主招生(含体育艺术特长生)录取按学校招生方案执行。
四、广东韶关实验中学(公办生)
录取最低控制分数线:659.8分。
五、广东北江实验学校(公办生)
录取最低控制分数线:631.7分 。
六、韶关市华明实验中学(公办生)
(一)录取最低控制分数线:568.7分。
(二)自主招生录取按学校招生方案执行。
七、录取资格条件
(一)广东北江中学、韶关市第一中学和韶州中学的综合素质评价30个项目中B级以上(含B级)需达18个以上(含18个)。
(二)广东北江中学、韶关市第一中学和韶州中学录取新生的生物学、地理科成绩均需达到C级及其以上等级(招生学校对特长生另有规定的除外);其他普通高中录取新生的生物学、地理科成绩均需达到D级及其以上等级。
当考生成绩总分相同、录取名额不足时,为确保不超计划录取,如考生经审核公示符合同分优先录取优待政策的,则优先投档录取。此外,按语文、数学、英语成绩的顺序比较,如三科成绩相同再参考综合素质评价,最终确定录取名单。
八、录取结果查询方式
考生凭准考证号及密码,电脑登录“广东省高中阶段教育招生服务平台(地市版)”(网址:http://gzzs.jy.sg.gov.cn/zkbm/)可查询录取结果,如果忘记登录密码,请向报名所在初中学校查询。接到录取学校电话通知后必须在规定时间内持准考证、身份证到录取学校缴费注册,逾期作放弃录取处理。
学校的缴费注册时间为7月19日8:30至17:30。
韶关市招生考试中心
2025年7月18日
2025年韶关市第一批次普通高中补录和第二批次高中阶段学校招生录取最低控制分数线:
各县(市、区)招生考试中心,市属学校:
经市中招工作领导小组第二次会议研究,第一批次广东北江中学、韶关市第一中学、韶州中学、韶关市华明实验中学(公办生)补录和第二批次高中阶段学校2025年招生录取最低控制分数线及录取基本条件如下:
一、第一批次有关普通高中补录最低控制分数线
(一)广东北江中学
补录最低控制分数线:632.7分。
(二)韶关市第一中学
补录最低控制分数线:612.7分,中考成绩为612.7分的语文须达到97.5分及以上。
(三)韶州中学
补录最低控制分数线:602.5分,中考成绩为602.5分的语文须达到92分及以上。
(四)韶关市华明实验中学(公办生)
补录最低控制分数线:566.1分。
二、第二批次“3+4”中本贯通
韶关市中等职业技术学校“3+4”中本贯通统一招生录取最低控制分数线:579.3分。
三、第二批次普通高中录取最低控制分数线
(一)韶关市田家炳中学
1.普通类招生录取最低控制分数线:578.2分,中考成绩为578.2分的语文须达到92.5分及以上。
2.自主招生(含体育艺术特长生)录取按学校招生方案执行。
(二)曲江中学
1.普通类招生录取最低控制分数线:556.6分。
2.自主招生(含体育艺术特长生)录取按学校招生方案执行。
(三)广东韶关实验中学
民办生统一招生录取最低控制分数线:465.4分。
(四)广东北江实验学校
民办生统一招生录取最低控制分数线:427分。
(五)韶关市华明实验中学
民办生统一招生录取最低控制分数线:494.6分。
(六)韶关市永翔实验中学(公办生)
录取最低控制分数线:567.6分。
四、录取资格条件
(一)韶关市田家炳中学录取新生的综合素质评价30个项目中B级以上(含B级)需达18个以上(含18个)。
(二)韶关市田家炳中学录取新生的生物学、地理科成绩均需达到C级及其以上等级(招生学校对特长生另有规定的除外);其他普通高中录取新生的生物学、地理科成绩均需达到D级及其以上等级。
当考生成绩总分相同、录取名额不足时,为确保不超计划录取,如考生经审核公示符合同分优先录取优待政策的,则优先投档录取。此外,按语文、数学、英语成绩的顺序比较,如三科成绩相同再参考综合素质评价,最终确定录取名单。
五、录取结果查询方式
考生凭准考证号及密码,电脑登录“广东省高中阶段教育招生服务平台(地市版)”(网址:http://gzzs.jy.sg.gov.cn/zkbm/)可查询录取结果,如果忘记登录密码,请向报名所在初中学校查询。查询到录取结果或接到录取学校通知后必须在规定时间内持准考证、身份证到录取学校缴费注册,逾期作放弃录取处理。
第一批次学校补录和第二批次“3+4”中本贯通的缴费注册时间为:7月22日8:30-11:00;第二批次普通高中学校的缴费注册时间为:7月22日8:30至23日10:00。
韶关市招生考试中心
2025年7月21日
2025年韶关市田家炳中学补录及第三批次普通高中招生录取最低控制分数线:
各县(市、区)招生考试中心,市属学校:
经市中招工作领导小组第四次会议研究,韶关市田家炳中学补录及第三批次普通高中2025年招生录取最低控制分数线及录取基本条件如下:
一、韶关市田家炳中学
补录最低控制分数线:558.9分。
二、韶关市第五中学
(一)普通类招生录取最低控制分数线:508.1分,中考成绩为508.1分的语文须达到91分及以上。
(二)体育艺术特长生录取按照学校自主招生方案执行。
三、韶关市张九龄纪念中学
(一)普通类招生录取最低控制分数线:507.2分,中考成绩为507.2分的语文须达到97分及以上。
(二)体育艺术特长生录取按照学校自主招生方案执行。
四、曲江区第一中学
普通类招生录取最低控制分数线:471分,中考成绩为471分的语文须达到85分及以上。
五、乐昌市第一中学
普通类招生录取最低控制分数线:564.6分。
六、南雄中学
普通类招生录取最低控制分数线:525.7分。
七、南雄市第一中学
普通类招生录取最低控制分数线:521.4分。
八、仁化中学
普通类招生录取最低控制分数线:550.3分。
九、始兴中学
普通类招生录取最低控制分数线:543.3分,中考成绩为543.3分的语文须达到88分及以上。
十、翁源中学
普通类招生录取最低控制分数线:565.2分,中考成绩为565.2分的语文91.5分、数学88分、英语78.8分及以上。
十一、新丰县第一中学
普通类招生录取最低控制分数线:484.5分。
十二、乳源瑶族自治县高级中学
普通类招生录取最低控制分数线:474.1分。
十三、其他
(一)录取基本资格条件
韶关市田家炳中学录取新生的生物学、地理科成绩均需达到C级及其以上等级;其他普通高中录取新生的生物学、地理科成绩均需达到D级及其以上等级。
当考生成绩总分相同、录取名额不足时,为确保不超计划录取,如考生经审核公示符合同分优先录取优待政策的,则优先投档录取。此外,按语文、数学、英语成绩的顺序比较,如三科成绩相同再参考综合素质评价,最终确定录取名单。
(二)各县(市)、曲江区体育艺术特长生的录取
各县(市)、曲江区属普通高中体育艺术特长生录取名单由当地县(市)、曲江区招考部门确定,报市招生考试中心投档、备案。
(三)录取结果查询及缴费注册时间
考生凭准考证号及密码,电脑登录“广东省高中阶段教育招生服务平台(地市版)”(网址:http://gzzs.jy.sg.gov.cn/zkbm/)可查询录取结果,如果忘记登录密码,请向报名所在初中学校查询。查询到录取结果或接到录取学校通知后必须在规定时间内持准考证、身份证到录取学校缴费注册,逾期作放弃录取处理。
韶关市田家炳中学补录缴费注册时间为7月26日9:00至11:30,第三批次学校的缴费注册时间为7月26日14:30至7月27日16:00。
(四)县(市、区)属普通高中补录工作安排
第三批次县(市、区)属普通高中学校的补录工作由当地招考部门负责,并在7月28日10:00时前完成。请各地坚持按招生计划、考生志愿和中考成绩进行补录,并将补录最低控制分数线报韶关市招生考试中心备案。
韶关市招生考试中心
2025年7月25日


2026广州一模热门相关
2026福建厦门高三二检热门相关
2026广东上进高三3月大联考相似考试