

经四川省高等教育招生考试委员会审议通过,我省2024年普通高校招生考试普通类各批次录取控制分数线已划定。现公布如下:
普通类各批次录取控制分数线
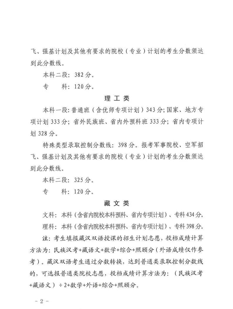
一、文科
本科第一批:529分;本科第二批:457分;专科批:150分。
二、理科
本科第一批:539分;本科第二批:459分;专科批:150分。
相关链接:四川省2024年普通高校对口招生和藏彝文一类模式高考录取控制分数线


一、普通类
(一)普通文史类(含国家专项计划、高校专项计划、地方专项计划和军事类、公安类院校或专业)。第一批本科院校录取控制分数线496分;第二批本科院校录取控制分数线419分;高职(专科)录取控制分数线200分。
(二)普通理工类(含国家专项计划、高校专项计划、地方专项计划和军事类、公安类院校或专业)。第一批本科院校录取控制分数线432分;第二批本科院校录取控制分数线371分;高职(专科)录取控制分数线200分。
二、体育类
(一)体育文史类。第一批本科院校录取控制分数线468分;第二批本科院校录取控制分数线375分;高职(专科)录取控制分数线200分。
(二)体育理工类。第一批本科院校录取控制分数线432分;第二批本科院校录取控制分数线355分;高职(专科)录取控制分数线200分。
三、艺术类
(一)艺术文史类。本科音乐类、表(导)演类、播音与主持类、美术与设计类和书法类录取控制分数线314分;本科舞蹈类录取控制分数线293分;本科戏曲类录取控制分数线251分。高职(专科)录取控制分数线200分。
(二)艺术理工类。本科音乐类、表(导)演类、播音与主持类、美术与设计类和书法类录取控制分数线278分;本科舞蹈类录取控制分数线260分;本科戏曲类录取控制分数线223分。高职(专科)录取控制分数线200分。
四、有关说明
(一)录取控制分数线是指高考总分应达到相应批次录取的最低分数要求。高考总分是指考生高考文化课成绩与政策性加分之和。
(二)报考体育类考生高考总分须达到体育类录取控制分数线,且体育专业术科测试成绩合格。体育专业术科测试本科合格线71分,高职(专科)合格线60分。
(三)报考艺术类考生高考总分须达到艺术类各专业录取控制分数线,且艺术类专业统考成绩合格。音乐类、播音与主持类、美术与设计类、书法类、戏曲类专业统考成绩合格线为180分;舞蹈类专业统考成绩合格线为214分;表(导)演类戏剧影视表演专业统考成绩合格线为198分,表(导)演类服装表演专业统考成绩合格线为219分,表(导)演类戏剧影视导演专业统考成绩合格线为200分。
自治区党委教育工作领导小组
2024年6月23日









2024年各省高考放榜陆续进行!车车将持续为大家带来高考查分、高考分数线、高考成绩一分一段表等重要消息,敬请关注高考直通车APP!
推荐阅读↓
