手机验证码登录
获取验证码
账号密码登录
登录
选择要上传的科目
有更新时将进行推送通知
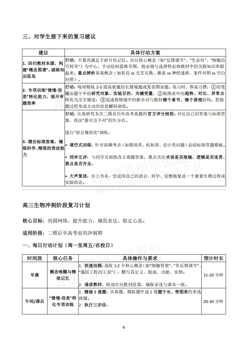
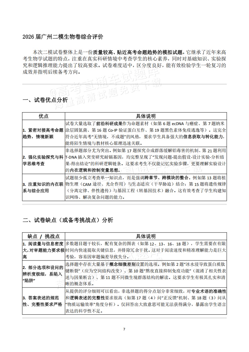
2026广州二模生物分析及复习建议
2026广州二模
生物
更新于 2026-04-27 |
18次浏览
相关推荐
【英语】2025年高考英语全国卷试题评析
最新相关
2026广东二模
热门相关
2026广州二模
热门相关
2026广东高考考前押题卷(一)
相似考试
2026广州初三中考一模
相似考试
互动区
{{item.likecount}}
{{item.likecount}}
{onSelect(item,val)})" placement="bottom-end" >
{{item.user.nickname}}
{{item.user.verified_info}} . {{ getDateDiff(item.createtime) }}
{{item.user.city}} | {{item.user.grade}} . {{ getDateDiff(item.createtime) }}
{{ itemComment.nickname }}:
查看{{item.co_comment_count}}条回复
当前学科下暂无评论,快来发布第一条
或切换至
#全部评论#
查看其他评论内容
上拉展开全部评论
举报理由选择
盗版或侵权
泄露试题或答案
涉及到广告信息
政治敏感等有害信息
辱骂等不友善行为
确定
高考直通车官网
哇哦!快加入高考直通车APP,发现更多精彩内容,与学霸一起交流学习吧!
复制下载链接