推荐阅读:
1.凡是涉及到我国几种常见的气象性问题——秒杀之道呈现
(1)长江中下游的伏旱——(7、8两北雨茫茫,受副高控制,快速选之即可)
(2)华北春旱——(3、4、5,第一选气温,第二选雨带,最后选生产生活用水)
(3)台风、飓风、风暴潮——(夏秋季节,找圈圈,判断季节)
2、涉及到海水盐度的题型秒杀技巧——四看法
(1)看纬度——蒸发量和降水量
(2)看海拔——结冰和融冰
(3)看洋流——暖高寒低
(4)看河流——淡化
3、渔场区位——四地一指向
温带海区、浅海大陆架、洋流、河口处,一指向:丰富的饵料、营养物质和盐类)
4、盐场区位=含盐量、水质+地形+天气情况
5、洋流分布看纬度,东西岸相反
6、洋流与等温线的结合——凸向即流向
7、涉及到洋流类考题的题眼(气温、降水、盐度、渔场、性质定南北半球、季节和顺水、逆水等)
8、河流水系特征=性质+流向+流程长短+支流多少+流域面积大小+形状+水文特征
9、河流水文特征=径流量+年际变化和季节变化+补给形式和汛期+流速+含沙量+结冰期+凌汛+水能资源+航运价值
10、河流的开发=水能+农业(林、畜牧、渔业养殖、种植业)+工矿业+航运+旅游
11、河流的治理=上游+中游+下游
12、河流类选择题在选择题中的秒杀类结论性常识
(1)河流上游地势起伏大、落差大、流速快、含沙量大、水能资源丰富、以侵蚀作用为主。
(2)河流下游地势起伏小、流速慢、含沙量小、航运价值大、以沉积作用为主。
(3)河流沉积地貌:冲积扇(出山口处)、河漫滩平原(中下游)、三角洲(出海口处)
(4)三角洲地貌=侵蚀+沉积+顶托
13、河流水文特征的分析方法总结
(1)分析河流的水文特征。该类设问答题思路一般为:
(2)比较不同河段水文特征的变化或差异。该类设问答题思路一般为:
依据位置
确定↓
不同河段所在地区的补给类型
推断↓
流经地区的降水、蒸发、下渗、用水多少、植被覆盖程度等状况
推断↓
河流的水文特征变化趋势
14、水循环类的题型——三个箭头法
即为降水、下渗、径流,这也是解此类题型的突破口,具体涉及延伸考题有
(一)区分水循环环节的技巧
一般情况下,海陆间循环主要有四个环节(蒸发、水汽输送、降水、径流输送),海上内循环和陆地内循环主要有两个环节(蒸发、降水)。但海陆间循环、陆地内循环、海上内循环都可能发生水汽输送,只不过海洋上空向陆地上空的水汽输送是最主要的输送方向,径流输送在陆地内循环和海陆间循环都存在。分析环节时要分清空间区域和箭头方向,一般箭头向上为蒸发,箭头向下为降水。
(二)分析人类活动对水循环影响的思路
人类主要通过影响水循环的环节来影响水循环,人类活动对水循环的影响既有有利的一面,又有不利的一面,分析时可从四个角度进行:
(1)从时间尺度看,主要是改变水资源的季节分配和年际变化,如修建水库和植树造林。
(2)从空间尺度看,主要是改变水资源空间分布,如跨流域调水。
(3)从生态环境角度分析,大面积排干沼泽会导致生态环境恶化,所以应保护沼泽;过量抽取地下水,会导致地面下沉、海水倒灌;人类对植被的破坏,使降水以地表径流的形式迅速向河道汇集,河流径流变化幅度增大,易造成洪涝灾害。
(4)从水资源角度分析,人类对水资源加以利用时,应充分了解水循环的规律,如果开发利用的速度超过了水资源循环的周期,则会出现水资源枯竭。人类生产或生活中直接排放的未经处理的污水也会加剧对水资源的破坏,使世界大部分地区面临水资源短缺的危机。
(三)水循环的意义
(1)维持全球水量平衡。
(2)使陆地淡水资源不断更新。
(3)使地表各圈层之间、海陆之间实现物质迁移和能量交换。
(4)影响全球气候和生态。
(5)塑造地表形态
15、涉及岩石圈循环类题型走两步——第一识记类别和特例,第二步看箭头找突破口
16、涉及到地貌形成内外力分析排序类的题时,按照“外力排最后,具体看题眼”的原则即可得出正确答案
17、涉及到地貌构造类题型时,按照“看形状、记新老、讲运用”来实现做题技巧的快准狠
找油找背斜,找水找向斜,隧道过背斜,工程避断层
18、涉及到地形形成原因分析时,方法是“大地形用板板构造理论,小地形用内外力理论”加以分析即可
19、涉及到岩石形成先后顺序类的题型,采用“覆盖者新,被覆盖者老,侵入者新,被侵入者老”的方法
20、自然地理环境整体性秒杀思路是“一基础、两功能、两表现”
【重点解读】地理环境整体性的应用角度分析
(1)分析地理环境要素与环境总体特征协调一致的关系。常分析某一区域自然景观的成因,如结合地理位置分析气温、降水等对生物景观的影响。
(2)分析地理环境某一要素变化导致其他要素甚至整个环境的变化。一般结合区域图、景观图、资源问题和环境问题,运用各地理要素间的相互关系原理,分析某一地理要素变化对自然地理环境的影响。
(3)根据不同区域之间的联系,分析一个区域的变化对其他区域的影响。常结合某一地区环境的变化,分析环境问题成因;结合题目提供的自然现象或过程,提取出所要描述的自然地理要素,分析与之相关地区内在的关联性和演变过程的因果关系。
(4)地理环境的整体性,决定了在协调人类与地理环境之间的关系时,必须考虑陆地环境的整体性特征。在分析具体问题时要遵循“牵一发而动全身”的思路,首先明确人类活动所牵的“一发”是哪一要素,进而逐步分析这“一发”的变化所引起的其他要素发生的变化,最终导致“全身”呈现出怎样的变化。
21、涉及到自然带类的题型——直击气候,方可得解
“以形定位、以温定带、以水定型”,同时识记气候类型的分布
自然带的分布和变化与气候类型密切相关,具体分析如下(以北半球为例):
22、凡涉及到雪线类的题型,一看气温(正相关),二看降水(反相关)
23、水平地域分异规律的判断方法——两基础
(1)从赤道向两极地域分异规律的判断
①看更替方向:南北方向;②看延伸方向:多东西方向(受地形影响,南、北美洲西海岸自然带南北延伸);③看自然带变化:常绿阔叶林→落叶阔叶林→针叶林→苔原→冰原;④看主导因素:热量。
(2)从沿海向内陆地域分异规律的判断
①看更替方向:东西方向;②看延伸方向:多南北方向;③看自然带变化:森林→草原→荒漠;④看主导因素:水分。
24、垂直带谱示意图的判读方法
(1)判定南北半球:南坡同类自然带高于北坡,则该山脉一般位于北半球。如下图中的山地就位于北半球。
(2)判定热量带:山麓的自然带(基带)反映山地所处的热量带。如下图中的山地所处的热量带为热带。
(3)判读纬度高低:通常,带谱数量越多,山地所在纬度位置越低。如下图中的山地位于低纬度(赤道)地区。
(4)判断迎风坡:迎风坡降水丰富,自然带的数量较多,雪线的海拔较低。如下图中南坡为迎风坡。
1.某地地理位置的描述——标准模板,按规则出牌
(1)绝对位置(海陆位置,经纬度位置、半球位置、纬度带位置、温度带位置)
(2)相对位置和相邻位置(位于XX地区的XX方位,东西南北中靠、濒、临、接XXXXXX地区)
【引申题型】——地理位置进行评价
(1)经纬度位置(所跨纬度带、热量带)——气候→农业(种类、生长期和熟质)
(2)海陆位置(降水、海洋运输、海洋资源开发)
(3)相邻位置(陆上相邻)——商贸、国际协作与分工(如珠江三角洲位于我国南部沿海,毗邻港澳,靠近东南亚,利于对外开放等)
(4)交通位置(陆上、海上交通)——运费、大物流、转口贸易、商贸、腹地。
(5)经济位置——吸引资金、技术引进;科研,技术发展;国际协作和分工
(6)政治位置——政治中心或区域行政中心
2.地形特征的描述——标准模板,按规则出牌
(1)地形类型多样或单一,以XX、XX、XX地形为主
(2)地势起伏大(小),地势XX高XX低
(3)主要地形类型的分布
(4)特殊地貌(如果有则一定要说):海岸线、喀斯特地貌、沙漠戈壁、冰川地貌、火山等
【引伸题型】地形对地理要素的影响=气候+河流+土壤+农业+工业+交通+城市
3.等值线题目的五读法——秒杀选择题
(1)读图名——明确等值线的类型
(2)读数值——注意取值,同时注意题干中所注的关键词“最大”、“最小”等词汇,在高考时一定要有目的性地勾画重点,正确运用好公式。这里特别强调局部范围内“闭合”的地方
(3)读懂疏密程度——反映水平差距的大小(如坡度、温差、风力、空间差异等等)
(4)读懂凸起方向——这也是命题的重点,“凸高为低、凸低为高”“凸高为高、凸低为低”往往成为考试比较青睐的东西
(5)读延伸方向——通过等值线这个载体,来考查影响某地理要素的影响因素,这也是一种考法
4.地方时的计算——找关键,取整估算,接近秒猜正确选项
(1)第一步必须通过图文信息找到已知地方时——这是解题的关键
(2)第二步明确公式,看算东还是算西,用加还是用减,这个题目有点变化,特别注意带有航程类的题目,必须加上航行的时间,否则这个题目就会陷入陷阱,要素不全,答案出错
5.日界线——走好两步,即可得解
(题干告知信息“处于同一天、新的一天和旧的一天”等等)
(1)第一步是画出剖面图
(2)第二步是找到0:00所在的经线
这样题目即可得出正确选项
6.地球公转类的题目——巧用“万能图”
方法一:快速浏览题目,如果涉及到季节“三夏一冬选冬、三冬一夏选夏、遇到春秋不选”
方法二:画出万能图,找到对应点,看移动方向
7.航空发射基地的区位描述——标准模板,按规则出牌
(1)良好的气象条件,风速小,晴天较多,大气透明度好
(2)地势平坦开阔,地质结构稳定
(3)人烟稀少,有建立禁区的可能
(4)最好接近赤道地区,因为纬度低,惯性离心力大且地转偏向小,航天器自转线速度大,利于发射,节约燃料
(5)交通便利,符合国防安全的要求
(6)夜间发射,利于跟踪目标进行观察
8.影响气温高低的因素——选择题双管齐下
9.影响昼夜温差大小的因素——题目边缘化
凡是涉及到这类题的时候,知识迁移快速移到“我国的西北地区、进一步推到中亚地区”和“青藏高原,进而推到其他地区的高原”标准论述是“西北地区,深居内陆,远离海洋,为温带大陆性气候,光照强,昼夜温差大,有利于XX的积累”“青藏高原,海拔高,空气稀薄,大气对太阳辐射的削弱作用小,太阳辐射强,夜晚,大气逆辐射弱,保温作用差,昼夜温差大”
10.影响太阳幅射的因素:纬度+地形+光照
(1)纬度低,太阳幅射强
(2)地势高,空气稀薄,大气对太阳幅射的削弱少
(3)多晴朗天气,日照时间长
11.影响降水的因素:大气环流+地形+局部下垫面+海陆位置+洋流+人类活动
(1)大气环流:单一气压带(单一风带)或气压带风带交替控制
(2)地形:坡向(迎风坡多雨,背风坡少雨);海拔(东非高原,海拔高,气温低,对流不旺盛,形成凉爽的热带草原气候)
(3)局部下垫面:植被和部分湿地可以增加空气湿度,降水偏多(如果遇到冷空气,会形成降雪,其中以冬季的日本西北部地区和冬季的美国五大湖沿岸最为突出)
(4)海陆位置:如果是大区域,离海近降水多,离海远降水少,如我国的降水空间分布是由东部沿海向西北内陆地区递减(但如果是局部范围有根据等降水量线的具体情况加以分析,如福建的东南沿海平原和西部山区地区就是一个特例)
(5)洋流:暖流经过,增温增湿作用明显,寒流经过,降温减湿作用明显
(6)人类活动:如人工降水、城市雨岛效应等
如在选择题中遇到“降雨”类的题目——秒杀之道
第一、看闭合状,找低压中心或气旋中心
第二、看凸起方向,找低压槽,通过“锋面气旋、西冷东暖、冷锋后暖锋前”这个技巧来处理
第三、快速判断季节,是否与季风有关
第四、快速出“七个气压带六个风带”来判断大气流的影响因素
这样,就能快速、准确地得出答案
12.气候特征的描述:气温+降水+组合 (或分要素论述)
(1)气温特征的描述=气温大小+年变化幅度+日变化幅度
(2)降水特征的描述=降水量大小+年度分配+季节分配
【注】气候成因两种模式的分析
(1)地带性分布模式:太阳幅射+大气环流
(2)非地带性分布模式:地形+洋流(识记三种气候的几个特殊性分布及其分析)
13.“风向”类的题目——四大思维,即可拯救
(1)读数字,就近“作垂线,伸手”即可得出
(2)看到纬线,快速画出“七个气压带、六个风带”
(3)准确定位 东亚、东南亚、南亚三个地区,判断季节,明确四大风向及原因
(4)题目中有锋面,看符号凸向,画出箭头,即可得出答案
14.全球三大环境问题——“全球化思维”培养
首先观察选项,看题中是否具有“全球性思维”的选项,有必选之,如果没有,根据情况而定
全球气候变暖
从自然和人为两方面分析原因
(1)自然原因:太阳的异常活动
(2)人为原因:
①矿物能源的使用量加大,向大气中排放的二氧化碳等温室气体增加
②破坏植被,致使森林等绿色植物吸收大气中二氧化碳的能力下降
主要影响
(1)海平面上升,沿海低地国家和地区被淹
(2)导致干旱、暴雨和洪涝等灾害事件增加
(3)导致各国农业经济结构的变化
(4)大量物种难以适应新的生存环境而灭绝,最终导致原有生态系统的变化
气候变暖的应对措施
(1)控制温室气体的排放:减少化石燃料的使用量;提高能源利用率;大力发展新能源;控制水田和垃圾填埋场排放甲烷等
(2)增加温室气体的吸收:植树造林;保护原始森林;采用固碳技术
(3)采取适应气候变化的措施:培育农作物新品种;调整农业产业结构;建设海岸堤坝,防止海水入侵
加强国际间的合作
方法技巧:全球变暖的影响类问题的分析思路
在复习气候变暖带来的影响时,应注重理清思路,防止单纯地死记硬背知识点而不理解知识之间的联系。在高考时,比较注重思路的考查,应运用整体性的原理加以分析。如在分析全球变暖对水循环的影响时,主要从全球变暖会引起水循环环节和水资源状况的变化两方面展开,如下图所示:
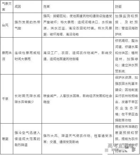
15.气象灾害类题型——两表定调
气象灾害
滑坡和泥石流
方法技巧:
自然灾害的分布
(1)空间分布:集中分布在……地区,……向……减少(或增加)
(2)时间分布:主要发生在……季,……季多发,……季较少
自然灾害成因的分析思路
主要从自然原因(气候、地形、河流、植被、土壤)和人为原因两方面综合分析。气象灾害侧重气候、河流等方面;地震、火山侧重地壳运动等内力作用方面;滑坡、泥石流需要结合内外力作用综合分析
灾情的大小与人口多少、经济发展程度等有关
防灾措施
(1)非工程措施:加强灾害的宣传教育,树立减灾、防灾意识;建立、健全法规体系;加强对灾害的监测和预报;建立灾害应急机制,增强应急救援能力等
(2)工程措施:修建各种减灾、防灾工程,如在河流沿岸建防洪大堤、防护林、实施护坡工程等








