高中生物:超全干货——表格整理三年知识点,为你搭建生物网络

2021-02-20 18:01 评论

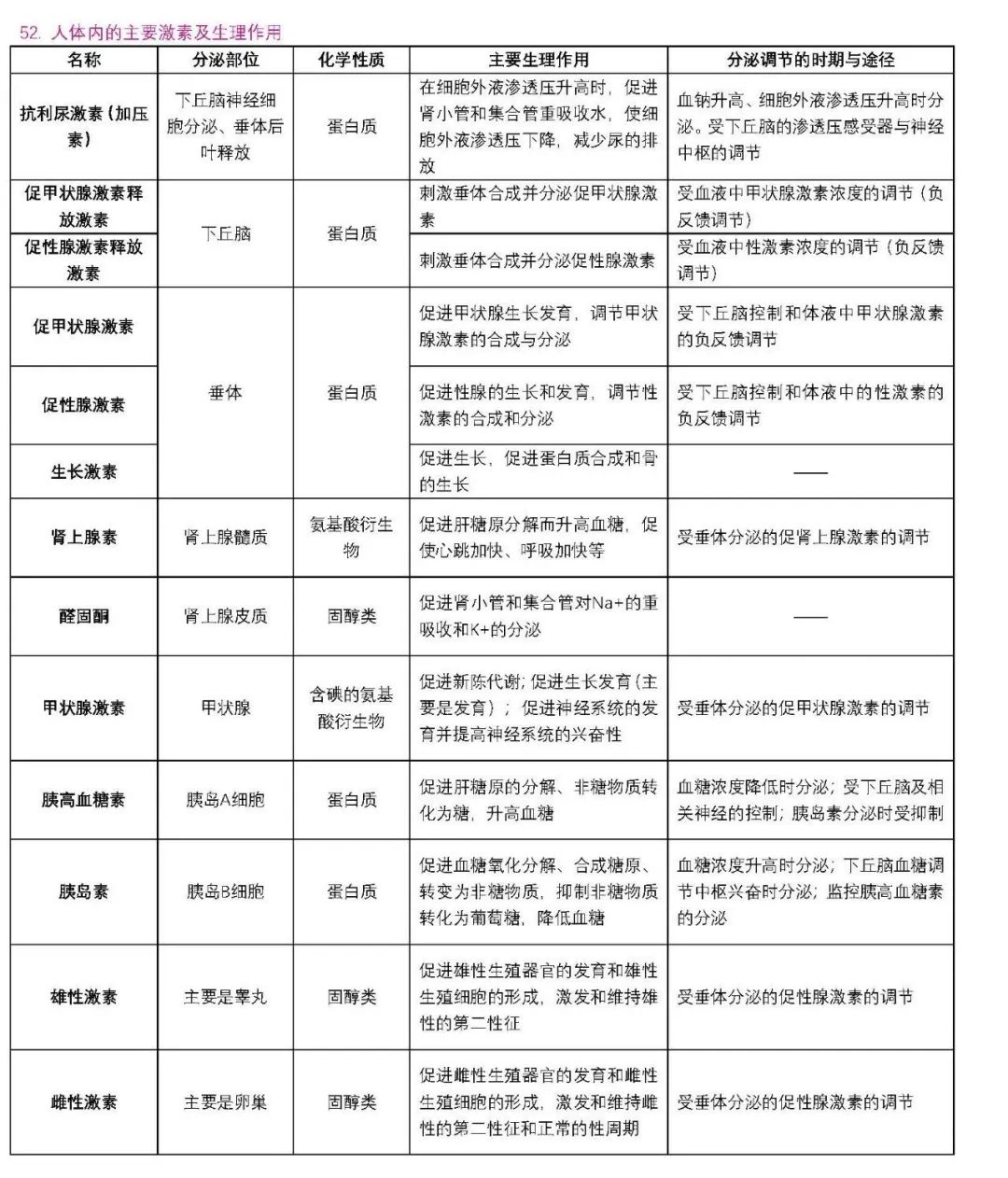
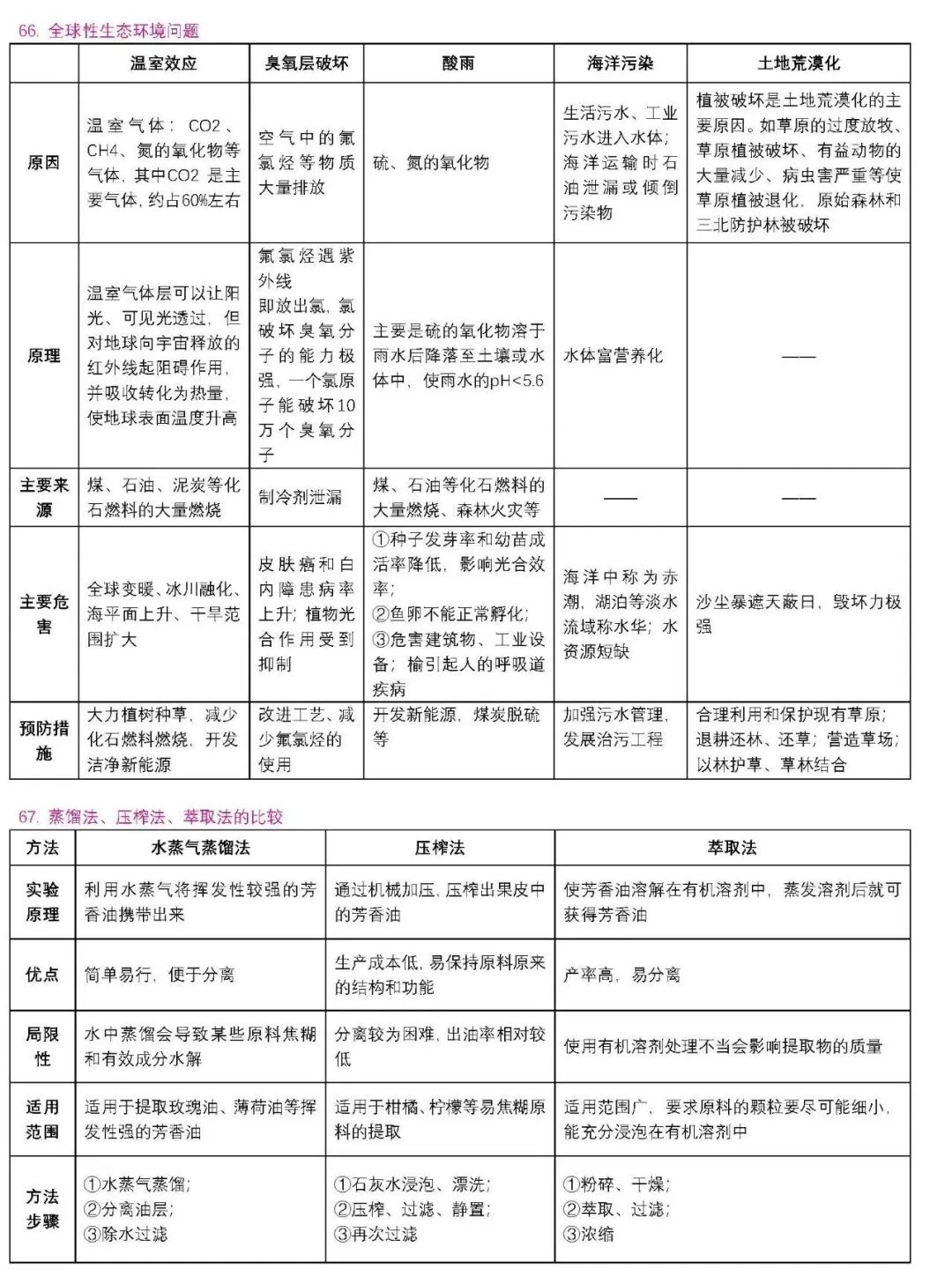
高中生物三年知识点

图片

图片


图片

图片

图片

图片

图片


图片

图片

图片

图片

图片


图片

图片

图片

图片

图片

图片

图片

图片

图片

图片

图片

图片

图片

图片

图片

图片

图片

图片

图片

点击查看 | 更多干货尽在2021精选干货合辑 ↓

2021精选干货合辑3.jpg


登录高考直通车APP
查看完整试题答案
好的
查看完整试题
特别声明:
1. 本站注明稿件来源为其他媒体的文/图等稿件均为转载稿,本站转载出于非商业性的教育和科研之目的,并不意味着赞同其观点或证实其内容的真实性。如转载稿涉及版权等问题,请作者在两周内速来电或来函联系,本站根据实际情况会进行下架处理。
2. 任何媒体、网站或个人未经本网协议授权不得转载、链接、转贴或以其他方式复制发表,违者本站将依法追究责任。
全部评论
努力加载中...
开通会员后可解锁剩余内容
立即开通
举报理由选择
确定
高考直通车官网

哇哦!快加入高考直通车APP,发现更多精彩内容,与学霸一起交流学习吧!