地形图
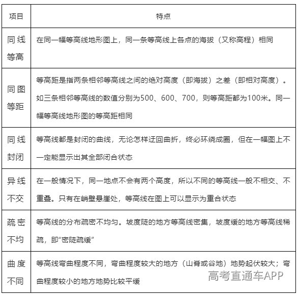
一.绝对高度和相对高度 1.绝对高度:指的是海拔,指地面某个地点高出海平面的垂直距离。图中甲点的绝对高度为2500米,乙点的绝对高度为1000米,丙点的绝对高度为1800米,丁点的绝对高度为-500米。 2.相对高度:指地面某个地点高出另一个地点的垂直距离。图中甲乙的相对高度为1500米,乙丙的相对高度为800米,丙丁的相对高度为2300米。 二.等高线地形图 1.定义:地图上高程相等的各相邻点所连成的闭合曲线。 2.特点: 3.地形部位 【补充】示坡线—为垂直于等高线的短线,且由海拔高处指向低处。 3.特殊地形的等高线地形图 (1)火山口等高线地形图:火山口它通常位于火山的顶端,是一个圆形洼地。 ①示坡线表示
②数值表示

(2)冲积扇地形图:冲积扇像个大的山脊,但在河流经过的地方,又可以看到小的山谷。

(3)沙丘等高线地形图:沙丘是在风力作用下由沙粒聚成的沙堆。迎风坡凸而平缓 ,背风坡凹而较陡。
(4)风蚀蘑菇等高线地形图:在等高线地形图中蘑菇石基座因被高处蘑菇石遮挡,用虚线表示,而高处则用实线表示。
(5)峡谷等高线地形图:两山脊间的狭窄部分,是修建水库的最好选址。

(6)岱崮地貌等高线地形图:在等高线地形图中崮顶等高线稀疏,外围为陡崖(等高线上标有示坡线),向山麓过渡等高线由密集变稀疏。

(7)地上河等高线地形图:在地上河等高线图中表现为河道整体部分等高线向低海拔处凸出,而河床处等高线则向高海拔处凸出。
(8)梯田等高线地形图:表现为梯田田埂处等高线较密,田面平坦,等高线稀疏。等高线平行,稀疏分组明显,海拔较低,等高距较小。

4.两条等高线之间闭合处等高线高度的确定
如果两个点的海拔范围都是一个范围,则应先把两点的数值范围用大于号或小于号排列,然后同是大于号或小于号的基础上,对角相减就能得到两点的相对高度范围,如下图:
300米<A<400米,100米<B<200米,则100米<A-B<300米。
5.陡崖处高度的计算方法
首先从图中读出在陡崖处重合的等高线中最大值(H大)、最小值(H小)、等高距d和重合的等高线的条数n。如图,H大=400米,H小=100米,d=100米,n=4,则:

(1)陡崖最大海拔(H最大):H大≤H最大<h< span>大十d
(2)陡崖最小海拔(H最小) :H小-d<h< span>最小≤H小
(3)陡崖的相对高度(H相):(n-1)d≤H相<(n+1)d
6.两条等高线之间闭合处等高线高度的确定
位于两条等高线之间的闭合区域,如果其值与两侧等高线中的较低值相等,则闭合区域内的海拔低于其等高线的值;如果闭合等高线的值与两侧等高线中的较高值相等,则闭合区域内的海拔高于其等高线的值,即 “大于大的,小于小的”。具体如图所示:

(1)“小于小的”:0米<A<100米。
(2)“大于大的”:300米>B>200米。
7.判断坡度大小的方法
(1)同一等高线地形图上坡度的大小
在同一等高线地形图上,等高线分布越密集,则坡度越大,即坡越陡;等高线越稀疏,则坡度越小,即坡越缓。可根据“坡度=垂直(相对)高度/水平距离”来确定。
(2)不同等高线地形图上坡度的大小
①比例尺和等高距相同,则看等高线的疏密程度,等高线越密集,坡度越大;等高线越稀疏,坡度越小。例如,下图中(比例尺相同,数值单位: m)的坡度由大到小的顺序为: C>A>D>B。
②比例尺相同,等高距不同,则相同的水平范围等高距越大,坡度越大;等高距越小,坡度越小。例如,下图中(比例尺相同,数值单位: m)的坡度由大到小的顺序为: B>D>A>C。
③比例尺不同,等高距相同,则比例尺越大,坡度越大;比例尺越小,坡度越小。例如,下 图中的坡度由大到小的顺序为:A>C>D>B。
8.等高线地形图的实际运用
(1)选“点”设计:
①水库的坝址:

a:坝址应选在等高线密集的河流峡谷处,因为该处筑坝工程量小,且地势落差大。
b:库区宜选在河谷、山谷地区,或“口袋”形的洼地或小盆地,以保证有较大的集水面积和库容。
②港口的选址:避风的海湾;避开含沙量大的河流(以免引起航道淤塞)。


a:宿营地应避开河谷、河岸,以避开暴雨造成的山洪。
b:避开陡崖、陡坡,以防崩塌、落石造成伤害。
c:应在地势较高的缓坡或较平坦的鞍部宿营。
④疗养院的选址:应建在地势坡度较缓、气候适宜、空气清新地方。

⑤航空港应建在等高线稀疏的地方,要求地势平坦开阔、坡度适当、易排水,还要地质条件好;注意盛行风向;与城市保持适当的距离等等。
⑥气象站应建在地势较高、地形开阔的地方。
(2)选“线”设计
①如公路、铁路线的设计,其基本要求是:
a:利用有利的地形地势,考虑路线短、坡度平缓、少过河建桥,以降低施工难度和建设成本。通往山顶的公路,往往需建盘山路(下图中公路选线为①)

b:避免通过高寒区、沙漠区、沼泽地、永久冻土区、地下溶洞区等。
②引水线路的选“线”,路线尽可能短,尽量避免通过山脉、大河,同时自流比较适宜等。(下图中选择④线)

③输油、输气线路选址:路线尽可能短,尽量避免通过山脉、大河等,以降低施工难度和建设成本。
(3)选“面”:包括城市规划、居民区、农业、工业区、各种开发区等。
①如工业区宜建在地形较为平坦开阔的地形区,且交通便利,水源充足,资源丰富。
②居民区应考虑:依山傍水,靠近水源;地势平坦开阔地向阳地带; 交通便利,远离污染源等。
四.地形剖面图
1.画法

(2)确定垂直比例尺,垂直比例尺一般是原图的5、10、15、20倍,倍数越大,起伏越明显。水平比例尺与原图一致。在原图的下面绘水平线MN,按水平比例尺的大小定出剖面范围为横坐标,按垂直比例尺的大小,绘出纵坐标。
(3)点出剖面基线AB与等高线的交点,并从每一个交点向MN线上引垂线,并交于相应的海拔高度线上。
(4)用平滑曲线把垂线与海拔高度线的交点相连,即得AB剖面线的地形剖面图。
注意:连接海拔相等的相邻两点时要注意分析等高线图上原两点间的地势高低走势及两点间的海拔高度,从而做到准确平滑过渡。(也可以在相同点的中间取一个点,找出的范围,然后引垂线,止于对应的海拔范围)
2.各种地形的剖面示意图
(1)山峰
(2)洼地
(3)山脊
(4)山谷
(5)鞍部
(6)峡谷
3.地形剖面图中剖面线的判定方法
4.剖面图的判读与应用
(1)确定是否通视:通视问题可通过作地形剖面图来解决。如果过已知两地作的地形剖面图无障碍物(如山地或山脊)阻挡,则两地可互相通视。
①“凹形坡”与“凸形坡”对通视的影响。从山顶向四周,等高线先密后疏,为“凹形坡”,可通视;等高线先疏后密,为“凸形坡”,“凸形坡”容易挡住人们的视线。见下图。

(2)判定河流流向:受河流侵蚀作用影响,上游横剖面图上河谷呈“V”形;下游堆积作用明显,横剖面图上河谷呈“U”形。由此可判定河流上下游关系及河流流向。
五.分层设色地形图
1.颜色:海洋用蓝色,平原用绿色,低山丘陵用黄色,山地和高原用棕褐色浅紫色表示积雪、冰川。在不同的等深线之间,用分层设色法着上深浅不同的蓝色,可以用来表示海底的深度。在不同的等高线之间,绿色越浓,表示地势越低;棕褐色越深,表示地势越高;雪线以上的地区通常用白色表示。
2.间距:分层设色地形图不用遵守“等距”原理,两条线之间的间隔可以是不同的,而黑白的等高线图、等温线图等都需要是“等距”的,相邻的两条线之间的间隔都是一样的。
3.意义:分层设色地形图的立体感强,它既能表示海拔,又能表示相对高度,所以它既能表示地势,又能在一定程度上表示各种地形类型。分层设色地形图上各种颜色表示的高度范围,可以查看图上所附的等高线分层设色表。
























