原子核外电子排布原理
1.能层、能级与原子轨道
(1)能层(n):在多电子原子中,核外电子的能量是不同的,按照电子的能量差异将其分成不同能层。通常用K、L、M、N……表示,能量依次升高。
(2)能级:同一能层里电子的能量也可能不同,又将其分成不同的能级,通常用s、p、d、f等表示,同一能层里,各能级的能量按s、p、d、f的顺序依次升高,即:E(s)<E(p)<E(d)<E(f)。
(3)原子轨道:电子云轮廓图给出了电子在核外经常出现的区域。这种电子云轮廓图称为原子轨道。
【特别提示】
(1)任一能层的能级总是从s能级开始,而且能级数等于该能层序数。
(2)以s、p、d、f……排序的各能级可容纳的最多电子数依次为1、3、5、7……的二倍。(3)构造原理中存在着能级交错现象。由于能级交错,3d轨道的能量比4s轨道的能量高,排电子时先排4s轨道再排3d轨道,而失电子时,却先失4s轨道上的电子。
(4)前四周期的能级排布(1s、2s、2p、3s、3p、4s、3d、4p)。第一能层(K),只有s能级;第二能层(L),有s、p两种能级,p能级上有三个原子轨道px、py、pz,它们具有相同的能量;第三能层(M),有s、p、d三种能级。
(5)当出现d轨道时,虽然电子按ns,(n-1)d,np顺序填充,但在书写电子排布式时,仍把(n-1)d放在ns前。
(6)在书写简化的电子排布式时,并不是所有的都是[X]+价电子排布式(注:X代表上一周期稀有气体元素符号)。
2.基态原子的核外电子排布
(1)能量最低原理
电子尽可能地先占有能量低的轨道,然后进入能量高的轨道,使整个原子的能量处于最低状态。如图为构造原理示意图,即基态原子核外电子在原子轨道上的排布顺序图。
注意:所有电子排布规则都需要满足能量最低原理。
(2)泡利原理
每个原子轨道里最多只能容纳2个电子,且自旋状态相反。
(3)洪特规则
当电子排布在同一能级的不同轨道时,基态原子中的电子总是优先单独占据一个轨道,且自旋状态相同。
洪特规则特例:当能量相同的原子轨道在全满(p6、d10、f14)、半满(p3、d5、f7)和全空(p0、d0、f0)状态时,体系的能量最低。
3.基态、激发态及光谱示意图
(1)电子的跃迁
①基态→激发态
当基态原子的电子吸收能量后,会从低能级跃迁到较高能级,变成激发态原子。
②激发态→基态
激发态原子的电子从较高能级跃迁到低能级时会释放出能量。
(2)原子光谱
不同元素的原子发生跃迁时会吸收或释放不同的光,可以用光谱仪摄取各种元素原子的吸收光谱或发射光谱,总称原子光谱。
原子结构与元素性质
1 . 原子结构与元素周期表
(1)原子结构与元素周期表
(2)每族元素的价层电子排布特点
①主族
②0族:He:1s2;其他ns2np6。
③过渡元素(副族和第Ⅷ族):(n-1)d1~10ns1~2。
(3)元素周期表的分区
①根据核外电子排布
a.分区
b.各区元素化学性质及原子最外层电子排布特点
②根据元素金属性与非金属性可将元素周期表分为金属元素区和非金属元素区(如下图),处于金属与非金属交界线(又称梯形线)附近的非金属元素具有一定的金属性,又称为半金属或准金属,但不能叫两性非金属。
【特别提示】
“外围电子排布”即“价电子层”,对于主族元素,价电子层就是最外电子层,而对于过渡元素原子不仅仅是最外电子层,如Fe的价电子层排布为3d64s2。
2 . 对角线规则
在元素周期表中,某些主族元素与右下方的主族元素的有些性质是相似的。
3 . 元素周期律
(1)原子半径
①影响因素
能层数:能层数越多,原子半径越大。
核电荷数:能层数相同,核电荷数越大,原子半径越小。
②变化规律
元素周期表中的同周期主族元素从左到右,原子半径逐渐减小;同主族元素从上到下,原子半径逐渐增大。
(2)电离能
①第一电离能:气态电中性基态原子失去一个电子转化为气态基态正离子所需要的最低能量,符号:I1,单位:kJ/mol。
②规律
a.同周期:第一种元素的第一电离能最小,最后一种元素的第一电离能最大,总体呈现从左至右逐渐增大的变化趋势。
b.同族元素:从上至下第一电离能逐渐减小。
c.同种原子:逐级电离能越来越大(即I1<I2<I3…)。
(3)电负性
①含义:元素的原子在化合物中吸引键合电子能力的标度。元素的电负性越大,表示其原子在化合物中吸引键合电子的能力越强。
②标准:以最活泼的非金属氟的电负性为4.0作为相对标准,计算得出其他元素的电负性(稀有气体未计)。
③变化规律
金属元素的电负性一般小于1.8,非金属元素的电负性一般大于1.8,而位于非金属三角区边界的“类金属”(如锗、锑等)的电负性则在1.8左右。
在元素周期表中,同周期从左至右,元素的电负性逐渐增大,同主族从上至下,元素的电负性逐渐减小。
4 . 电离能、电负性的应用
(1)电离能的应用
①判断元素金属性的强弱
电离能越小,金属越容易失去电子,金属性越强;反之越弱。
②判断元素的化合价(I1、I2……表示各级电离能)
如果某元素的In+1≫In,则该元素的常见化合价为+n。如钠元素I2≫I1,所以钠元素的化合价为+1。
③判断核外电子的分层排布情况
多电子原子中,元素的各级电离能逐级增大,有一定的规律性。当电离能的变化出现突变时,电子层数就可能发生变化。
④反映元素原子的核外电子排布特点
同周期元素从左向右,元素的第一电离能并不是逐渐增大的,当元素的核外电子排布是全空、半充满和全充满状态时,第一电离能就会反常的大。
(2)电负性的应用
共价键
1.本质
在原子之间形成共用电子对(电子云的重叠)。
2.特征
具有饱和性和方向性。
3.分类
【特别提示】
(1)只有两原子的电负性相差不大时,才能形成共用电子对,形成共价键,当两原子的电负性相差很大(大于1.7)时,不会形成共用电子对,而形成离子键。
(2)同种元素原子间形成的共价键为非极性键,不同种元素原子间形成的共价键为极性键。
(3)在分子中,有的只存在极性键,如HCl、NH3等,有的只存在非极性键,如N2、H2等,有的既存在极性键又存在非极性键,如H2O2、C2H4等;有的不存在化学键,如稀有气体分子。
(4)在离子化合物中,一定存在离子键,有的存在极性共价键,如NaOH、Na2SO4等;有的存在非极性键,如Na2O2、CaC2等。
(5)通过物质的结构式,可以快速有效地判断键的种类及数目;判断成键方式时,需掌握:共价单键全为σ键,双键中有一个σ键和一个π键,三键中有一个σ键和两个π键。
4.键参数
(1)概念
(2)键参数对分子性质的影响
键能越大,键长越短,分子越稳定。
5.等电子原理
原子总数相同,价电子总数相同的分子具有相似的化学键特征,物理性质相近,但化学性质不同。
常见的等电子体
分子的立体结构
1.价层电子对互斥理论
(1)价层电子对在球面上彼此相距最远时,排斥力最小,体系的能量最低。
(2)孤电子对的排斥力较大,孤电子对越多,排斥力越强,键角越小。
(3)用价层电子对互斥理论推测分子的立体构型的关键是判断分子中中心原子上的价层电子对数。
其中:a是中心原子的价电子数(阳离子要减去电荷数、阴离子要加上电荷数),b是1个与中心原子结合的原子提供的价电子数,x是与中心原子结合的原子数。
(4)价层电子对互斥理论与分子构型
2 . 杂化轨道理论
当原子成键时,原子的价电子轨道相互混杂,形成与原轨道数相等且能量相同的杂化轨道。杂化轨道数不同,轨道间的夹角不同,形成分子的空间结构不同。
3.配位键
(1)孤电子对
分子或离子中没有跟其他原子共用的电子对称孤电子对。
(2)配位键
①配位键的形成:成键原子一方提供孤电子对,另一方提供空轨道形成共价键。
②配位键的表示:常用“―→”来表示配位键,箭头指向接受孤电子对的原子,如NH4+可表示如下,在NH4+中,虽然有一个N—H键形成过程与其他3个N—H键形成过程不同,但是一旦形成之后,4个共价键就完全相同。
(3)配合物
如[Cu(NH3)4]SO4
配位体有孤电子对,如H2O、NH3、CO、F-、Cl-、CN-等。
中心原子有空轨道,如Fe3+、Cu2+、Zn2+、Ag+等。
【特别提示】
(1)价层电子对互斥理论说明的是价层电子对的立体构型,而分子的立体构型指的是成键电子对的立体构型,不包括孤电子对。
①当中心原子无孤电子对时,两者的构型一致;
②当中心原子有孤电子对时,两者的构型不一致。
如:中心原子采取sp3杂化的,其价层电子对模型为四面体形,其分子构型可以为四面体形(如CH4),也可以为三角锥形(如NH3),也可以为V形(如H2O)。
(2)价层电子对互斥理论能预测分子的几何构型,但不能解释分子的成键情况,杂化轨道理论能解释分子的成键情况,但不能预测分子的几何构型。两者相结合,具有一定的互补性,可达到处理问题简便、迅速、全面的效果。
(3)杂化轨道间的夹角与分子内的键角不一定相同,中心原子杂化类型相同时孤电子对数越多,键角越小。
(4)杂化轨道与参与杂化的原子轨道数目相同,但能量不同。
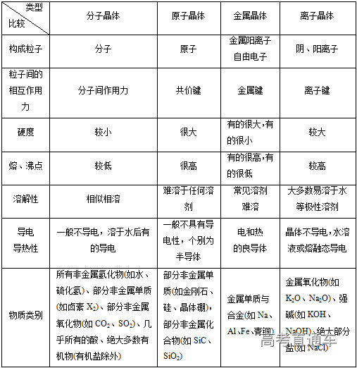
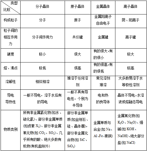
分子间作用力与分子的性质 1.分子间作用力 (1)概念 物质分子之间普遍存在的相互作用力,称为分子间作用力。 (2)分类 分子间作用力最常见的是范德华力和氢键。 (3)强弱 范德华力<氢键<化学键。 (4)范德华力 范德华力主要影响物质的熔点、沸点、硬度等物理性质。范德华力越强,物质的熔点、沸点越高,硬度越大。一般来说,组成和结构相似的物质,随着相对分子质量的增加,范德华力逐渐增大。 (5)氢键 ①形成 已经与电负性很强的原子形成共价键的氢原子(该氢原子几乎为裸露的质子)与另一个分子中电负性很强的原子之间的作用力,称为氢键。 ②表示方法:A—H…B 【特别提示】 a.A、B是电负性很强的原子,一般为N、O、F三种元素。 b.A、B可以相同,也可以不同。 ③特征 具有一定的方向性和饱和性。 ④分类 氢键包括分子内氢键和分子间氢键两种。 ⑤分子间氢键对物质性质的影响 主要表现为使物质的熔、沸点升高,对电离和溶解度等产生影响。 2.分子的性质 (1)分子的极性 (2)分子的溶解性 ①“相似相溶”的规律:非极性溶质一般能溶于非极性溶剂,极性溶质一般能溶于极性溶剂。若溶剂和溶质分子之间可以形成氢键,则溶质的溶解度增大。 ②随着溶质分子中憎水基个数的增大,溶质在水中的溶解度减小。如甲醇、乙醇和水以任意比互溶,而戊醇在水中的溶解度明显减小。 (3)分子的手性 ①手性异构:具有完全相同的组成和原子排列的一对分子,如同左手和右手一样互为镜像,在三维空间里不能重叠的现象。 ②手性分子:具有手性异构体的分子。 ③手性碳原子:在有机物分子中,连有四个不同基团或原子的碳原子。含有手性碳原子的分子是手性分子。 (4)无机含氧酸分子的酸性 无机含氧酸的通式可写成(HO)mROn,如果成酸元素R相同,则n值越大,R的正电性越高,使R—O—H中O的电子向R偏移,在水分子的作用下越易电离出H+,酸性越强,如酸性:HClO<HClO2<HClO3<HClO4。 晶体和晶胞 1.晶体与非晶体 2.得到晶体的途径 (1)熔融态物质凝固。 (2)气态物质冷却不经液态直接凝固(凝华)。 (3)溶质从溶液中析出。 3.晶胞 (1)概念 描述晶体结构的基本单元。 (2)晶体中晶胞的排列——无隙并置 ①无隙:相邻晶胞之间没有任何间隙。 ②并置:所有晶胞平行排列、取向相同。 4.晶胞计算的思维方法 晶胞计算是晶体考查的重要知识点之一,也是考查学生分析问题、解决问题能力的较好素材。晶体结构的计算常常涉及如下数据:晶体密度、NA、M、晶体体积、微粒间距离、微粒半径、夹角等,密度的表达式往往是列等式的依据。解决这类题,一是要掌握晶体“均摊法”的原理,二是要有扎实的立体几何知识,三是要熟悉常见晶体的结构特征,并能融会贯通,举一反三。 (1)“均摊法”原理 【特别提示】 ①在使用均摊法计算晶胞中微粒个数时,要注意晶胞的形状,不同形状的晶胞,应先分析任意位置上的一个粒子被几个晶胞所共有,如六棱柱晶胞中,顶点、侧棱、底面上的棱、面心依次被6、3、4、2个晶胞所共有。 ②在计算晶胞中粒子个数的过程中,不是任何晶胞都可用均摊法。 (2)晶体微粒与M、ρ之间的关系 若1个晶胞中含有x个微粒,则1 mol晶胞中含有xmol 微粒,其质量为xMg(M为微粒的相对“分子”质量);1个晶胞的质量为ρa3 g(a3为晶胞的体积,ρ为晶胞的密度),则1 mol晶胞的质量为ρa3NA g,因此有xM=ρa3NA。 常见晶体类型 1.四类晶体的比较 2.离子晶体的晶格能 (1)定义 气态离子形成1 mol离子晶体释放的能量,通常取正值,单位:kJ/mol。 (2)影响因素 ①离子所带电荷数:离子所带电荷数越多,晶格能越大。 ②离子的半径:离子的半径越小,晶格能越大。 (3)与离子晶体性质的关系 晶格能越大,形成的离子晶体越稳定,且熔点越高,硬度越大。 3.晶体类型的5种判断方法 (1)依据构成晶体的微粒和微粒间的作用判断 ①离子晶体的构成微粒是阴、阳离子,微粒间的作用是离子键。 ②原子晶体的构成微粒是原子,微粒间的作用是共价键。 ③分子晶体的构成微粒是分子,微粒间的作用为分子间作用力。 ④金属晶体的构成微粒是金属阳离子和自由电子,微粒间的作用是金属键。 (2)依据物质的分类判断 ①金属氧化物(如K2O、Na2O2等)、强碱(NaOH、KOH等)和绝大多数的盐类是离子晶体。 ②大多数非金属单质(除金刚石、石墨、晶体硅等)、非金属氢化物、非金属氧化物(除SiO2外)、几乎所有的酸、绝大多数有机物(除有机盐外)是分子晶体。 ③常见的单质类原子晶体有金刚石、晶体硅、晶体硼等,常见的化合类原子晶体有碳化硅、二氧化硅等。 ④金属单质是金属晶体。 (3)依据晶体的熔点判断 ①离子晶体的熔点较高。 ②原子晶体的熔点很高。 ③分子晶体的熔点低。 ④金属晶体多数熔点高,但也有少数熔点相当低。 (4)依据导电性判断 ①离子晶体溶于水及熔融状态时能导电。 ②原子晶体一般为非导体。 ③分子晶体为非导体,而分子晶体中的电解质(主要是酸和强极性非金属氢化物)溶于水,使分子内的化学键断裂形成自由移动的离子,也能导电。 ④金属晶体是电的良导体。 (5)依据硬度和机械性能判断 ①离子晶体硬度较大、硬而脆。 ②原子晶体硬度大。 ③分子晶体硬度小且较脆。 ④金属晶体多数硬度大,但也有较低的,且具有延展性。 【注意事项】 (1)常温下为气态或液态的物质,其晶体应属于分子晶体(Hg除外)。 (2)石墨属于混合型晶体,但因层内原子之间碳碳共价键的键长为1.42×10-10m,比金刚石中碳碳共价键的键长(键长为1.54×10-10m)短,所以熔、沸点高于金刚石。 (3)AlCl3晶体中虽含有金属元素,但属于分子晶体,熔、沸点低(熔点190 ℃)。 (4)合金的硬度比其成分金属大,熔、沸点比其成分金属低。 4.分类比较晶体的熔、沸点 (1)不同类型晶体的熔、沸点高低的一般规律 原子晶体>离子晶体>分子晶体 金属晶体的熔、沸点差别很大,如钨、铂等熔、沸点很高,如汞、镓、铯等熔、沸点很低,金属晶体一般不参与比较。 (2)原子晶体 由共价键形成的原子晶体中,原子半径小的键长短,键能大,晶体的熔、沸点高。如熔点:金刚石>石英>碳化硅>硅。 (3)离子晶体 一般地说,阴、阳离子所带电荷数越多,离子半径越小,则离子间的作用就越强,其离子晶体的熔、沸点就越高,如熔点:MgO>MgCl2>NaCl>CsCl。 (4)分子晶体 ①分子间作用力越大,物质的熔、沸点越高;具有氢键的分子晶体,熔、沸点反常的高。如H2O>H2Te>H2Se>H2S。 ②组成和结构相似的分子晶体,相对分子质量越大,熔、沸点越高,如F2<Cl2<Br2<I2。 ③组成和结构不相似的物质(相对分子质量接近),分子的极性越大,其熔、沸点越高,如CO>N2,CH3OH>CH3CH3。 ④同分异构体,支链越多,熔、沸点越低。 突破五类晶体模型 1.原子晶体(金刚石和二氧化硅) (1)金刚石晶体中,每个C与另外4个C形成共价键,C—C键之间的夹角是109°28′,最小的环是六元环。含有1 mol C的金刚石中,形成的共价键有2 mol。 (2)SiO2晶体中,每个Si原子与4个O成键,每个O原子与2个硅原子成键,最小的环是十二元环,在“硅氧”四面体中,处于中心的是Si原子,1 mol SiO2中含有4 mol Si—O键。 2.分子晶体 (1)干冰晶体中,每个CO2分子周围等距且紧邻的CO2分子有12个。 (2)冰的结构模型中,每个水分子与相邻的4个水分子以氢键相连接,含1 mol H2O的冰中,最多可形成2 mol“氢键”。 3.离子晶体 (1)NaCl型:在晶体中,每个Na+同时吸引6个Cl-,每个Cl-同时吸引6个Na+,配位数为6。每个晶胞含4个Na+和4个Cl-。 (2)CsCl型:在晶体中,每个Cl-吸引8个Cs+,每个Cs+吸引8个Cl-,配位数为8。 4.石墨晶体 石墨层状晶体中,层与层之间的作用是分子间作用力,平均每个正六边形拥有的碳原子个数是2,C原子采取的杂化方式是sp2。 5.常见金属晶体的原子堆积模型 晶体结构的相关计算





























