高中化学:13大类高频易错考点汇编

2023-10-19 14:16 高考化学 评论

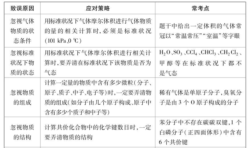
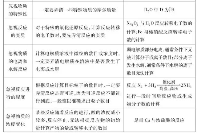
图片

图片


2. 化学用语的7个易错点

图片

图片


3. 离子反应的6个易错点

图片

图片

图片


4. 离子共存的常见陷阱

图片


5.关于元素周期律(表)的6大误区

图片


6.热化学中的5个易错点

图片

图片


7. 规避化学平衡易失分点和误区

图片

图片


8.弱电解质电离平衡移动的3个易失分点

图片

图片


9. 盐类水解的5个易失分点

图片


10.沉淀溶解平衡的4个易失分点

图片


图片


11. 电化学中的易错点

图片

图片


12.常见有机物的5个知识盲点

图片


图片

图片


13.化学实验操作中的10个常见错误

图片



登录高考直通车APP
查看完整试题答案
好的
查看完整试题
特别声明:
1. 本站注明稿件来源为其他媒体的文/图等稿件均为转载稿,本站转载出于非商业性的教育和科研之目的,并不意味着赞同其观点或证实其内容的真实性。如转载稿涉及版权等问题,请作者在两周内速来电或来函联系,本站根据实际情况会进行下架处理。
2. 任何媒体、网站或个人未经本网协议授权不得转载、链接、转贴或以其他方式复制发表,违者本站将依法追究责任。
全部评论
努力加载中...
开通会员后可解锁剩余内容
立即开通
举报理由选择
确定
高考直通车官网

哇哦!快加入高考直通车APP,发现更多精彩内容,与学霸一起交流学习吧!