推荐阅读:
一、主要农作物的分布和区位
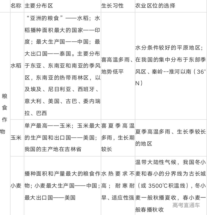
世界上几种主要粮食作物、经济作物(经济作物也称“工业原料作物”、“特用作物”、“工艺作物”,指主要供作工业原料的作物,按用途可分为:纤维作物、油料作物、糖料作物、淀粉作物、嗜好作物、饮料作物、橡胶作物、染料作物、药用作物、香料作物、芳香油作物等)的分布
二、农作物生长季节
油菜秋季种植,主要生长季节在冬季,春季收获。棉花则是早春播种种植,秋季收获。南方也有秋冬季播种夏季收获的。水稻在南方有单季,是初夏种植,秋季收获;双季则是春末种植夏季收获早稻,晚稻是夏季种植秋季收获。由于棉花和油菜在南方要经过冬季,所以受雪灾的影响比较大。辣椒、番茄等茄果类蔬菜;黄瓜、苦瓜、丝瓜等瓜果类蔬菜及豆类都是短日照作物,正常收获时间是夏季;白菜、葱、蒜等是长日照作物,一般秋季种植,春天收获。任何反季节蔬菜的种植无非是两个方面:一是春提早,二是秋延后。
细分:
油菜:北方小油菜原产我国西部,分布于我国的西北、华北、内蒙古及长江流域各省(区)世界各地也广泛分布。
北方
春小油菜的生育期60—130天;
冬小油菜130—290天。油菜的阶段发育比较明显,冬性型油菜,春化阶段要求0—10℃,需经过15—30天;春性型介于春、冬型之间,对温度要求不甚明显。油菜为长日照植物,每天日照时数为 12—14小时,能满足日照要求,开花结实小增加日照,可以提前开花结实。反之,则延缓发育。
棉花:温度是决定播期的重要依据。一般在5厘米地温5天稳定通过14℃时,就是棉花的播种时期。根据我国的气候条件,棉花适宜播种期是4月中旬。
南方:
1、水稻:南方:早稻2—4月播种,中稻5—6月播种,晚稻7月播种,收获期分别为:7—8月,9-10月,11月;
2、玉米:播种期2—4月、7-9月,收获期6—8月、10-11月。
3、番茄:秋季:9-10月播种,收获期12-4月,11-12月播种,3—5月收获,3-4月播种,6-8月收获,5—6月播种,8—9月收获。
4、在辽东、华北、新疆南部、陕西、长江流域各省及华南一带栽种冬小麦,秋季8~12月播种,翌年5~7月成熟,生育期长达300天左右。
长江中下游是指从湖北宜昌市到上海入海口。
其主要农作物为水稻.其次是小麦、玉米、红苕、甘蔗、芝麻、菜籽、碗豆、胡豆等。
五谷丰登,哪五谷?粟、豆 、麻、麦、稻
三、影响农业灾情重的因素有哪些
1.自然因素的影响
(1)气象因素:我国大部地区属亚洲季风区,降水量受海陆分布、地形、季风和台风等因素影响,地区分布差异很大,年内季节分配不均衡,年际之间变化也很大,这也是易形成水灾、易造成旱灾的原因之一。降水量自东南沿海向西北内陆递减,若依多年平均年降水量400毫米等值线,沿大兴安岭西麓南下,经太行山麓向西南延伸至青海、西藏的那曲、日喀则等地划—线,此线以北和以西年平均降水量在400毫米以下的少雨地带约占国土面积的45%,气候干燥属干旱、半干旱地区。此线以南和以东,虽然年平均降水总量不少,但受夏季风的影响,雨量集中。东南各省的多雨季节在不同地区分别为3—6月或4—7月,占年降水量的50——60%,华北、东北、西北、西南广大地区6—9月为雨季,4个月的总雨量占年降水量的70—80%,其他季节因雨少易于发生干旱。即使在雨季,在农作物生长季节某—时段的少雨干旱,对农业生产影响也很大。在农作物生长的关键时刻的干旱,俗称“卡脖旱”,即使历时不长,也能造成农作物大范围减产,甚至绝收。
再有,每年6——7月间我国江淮流域常有一段连续阴雨时期,降水量较大,降水次数频繁,称为梅雨,它是大范围的降水过程。由于历年季风的强弱、进退的迟早和持续时间不同,影响江淮流域的“梅雨期”和“梅雨量”,梅雨期短、梅雨量少或出现“空梅”则形成干旱。
夏秋季的台风登陆位置、强度以及深入内地情况等,对干旱影响也很大,及时的台风雨能解除江南的伏旱,台风雨过少,会使旱情加重。
我国降水量年际之间差别出很大,丰水年降水量与少水年降水量比,一般南方可相差l.5—3倍,北方相差3—6倍,少雨年份易发生旱灾,有时连年的少雨,会造成连年;干旱。
(2)水上资源组合的不平衡,也是造成干旱缺水的原因,特别是北方土地多,水资源少以每亩耕地平均摊水资源量计,全国平均1800多立方米/亩,但黄河、淮河流域只有300多立方米/亩,辽河、海滦河流域更少,分别为200立方米/亩左右,不能满足农田用水的需要。 由于上述气候、地理等自然因素的影响,决定了我国不同地区干旱特点:秦岭、淮河以北春旱突出,俗称“十年九春旱”此时正是冬麦生长和早秋作物播种的关键时期,常需采取灌溉或其他抗旱措施,以保作物对水份的需要。这—地区有时春夏连旱或春夏秋连旱;长江中下游地区主要是伏旱或伏秋连旱;西南地区多冬春旱,以冬春连旱为主;华南地区秋冬春常有旱情;西北地区和东北地区的西部常有旱。特别是西北地区西部于旱地区,没有灌溉就没有农业,主要依靠山区融雪或上游来水.如果来水少或积雪薄以及气温偏低造成融雪量少,灌溉水不足,则对农作物正常生长造成威胁。
2、人为因素的作用
随着生产的发展,人类生活需求的增加,耕地复种指数的提高,农作物品种的调整和产量的提高,使农业用水量大幅度增加,水资源供需矛盾更趋紧张,干早问题更趋严重。例如以往种一季作物的不少地方,改为一年种两季,甚至于三季。尤其是农作物产量大幅度提高,需水量相应增加。1949年全国平均每亩耕地粮食产量只86公斤,1984年亩产已达366公斤,若按每生产1斤粮食所需水量核算,现每亩耕地作物所需水量,比解放初期增加好几倍。这也是新中国成立后大力发展水利灌溉事业几十年,平均每年受旱面积还是有增无减的原因之—。另外,人们盲目地扩大其他方面的用水量,有的毁林开荒,破坏自然植被或陡坡垦植,造成水土流失,有的大量施用化肥,不愿用农家有机肥料,使土壤结构恶化、蓄水保墒能力衰退也加重旱灾的发生。
四.主要农作物的种植时间和收获时间与小麦分布
主要农作物的种植时间和收获时间与小麦分布
冬小麦:9、10月份播种,次年4、5月份收割(主要在长城以南)
春小麦:春节后播种,8、9月份收获(主要在长城以北)
棉花:4——9月 油菜:12——次年5月 花生:4——10月 甜菜:5——9月
水稻:
东北:5、6——10月(单季)
南方:4——7月 7——10、11月(双季)
华北冬麦区,是我国主要的冬麦区,播种面积占我国的47%,总产占我国的53%。一般年份冬麦可安全越冬,大于0℃积温4100℃。可供小麦、早中熟玉米的两熟。水是决定播种面积的限制因子。黄河以北地区多种在灌溉地上,黄淮平原是旱地麦适宜区,生产潜力大。
长江中下游冬麦区,种植面积占12.3%,总产占45%。3-5月江淮平原光温水较协调。3-5月降水量大于450mm的地区属不适宜种麦区。该区小麦商品率较高。
东北春麦区,黑龙江、吉林温度低,春麦适宜。
西北春冬麦区,灌区和黄土高原区。除南疆外主要是春小麦,南疆冬小麦,适应好,生产力高,品质优。
西南麦区,四川盆地、云贵高原。四川冬暖,温水适宜,但光照少,病虫严重。高原光照强,灌溉成熟期温度低,利于高产。
青藏高原冬春麦区,光温水配合利于小麦生长、抽穗-成熟期长达50-80天。降水不足,小麦种在水浇地上。



