高考数学常考的大题分别是三角函数或数列,概率,立体几何,解析几何(圆锥曲线),函数与导数。下面就这些题型做出具体分析,并对大题给以典型题型,希望大家仔细研究总结。
数学高考大题题型有哪些:
必做题:
1.三角函数或数列(必修4,必修5)
2.立体几何(必修2)
3.统计与概率(必修3和选修2-3)
4.解析几何(选修2-1)
5.函数与导数(必修1和选修2-2)
选做题:
1.坐标系与参数方程(选修4-4)
2.不等式(选修4-5)
一、三角函数或数列
数列是高中数学的重要内容,又是学习高等数学的基础。高考对本章的考查比较全面,等差数列,等比数列的考查每年都不会遗漏。有关数列的试题经常是综合题,经常把数列知识和指数函数、对数函数和不等式的知识综合起来,试题也常把等差数列、等比数列,求极限和数学归纳法综合在一起。探索性问题是高考的热点,常在数列解答题中出现。本章中还蕴含着丰富的数学思想,在主观题中着重考查函数与方程、转化与化归、分类讨论等重要思想,以及配方法、换元法、待定系数法等基本数学方法。
近几年来,高考关于数列方面的命题主要有以下三个方面;(1)数列本身的有关知识,其中有等差数列与等比数列的概念、性质、通项公式及求和公式。(2)数列与其它知识的结合,其中有数列与函数、方程、不等式、三角、几何的结合。(3)数列的应用问题,其中主要是以增长率问题为主。试题的难度有三个层次,小题大都以基础题为主,解答题大都以基础题和中档题为主,只有个别地方用数列与几何的综合与函数、不等式的综合作为最后一题难度较大。
二、立体几何
高考立体几何试题一般共有4道(选择、填空题3道,解答题1道),共计总分27分左右,考查的知识点在20个以内。选择填空题考核立几中的计算型问题,而解答题着重考查立几中的逻辑推理型问题,当然,二者均应以正确的空间想象为前提。随着新的课程改革的进一步实施,立体几何考题正朝着多一点思考,少一点计算的发展。从历年的考题变化看,以简单几何体为载体的线面位置关系的论证,角与距离的探求是常考常新的热门话题。
三、统计与概率
1.掌握分类计数原理与分步计数原理,并能用它们分析和解决一些简单的应用问题。
2.理解排列的意义,掌握排列数计算公式,并能用它解决一些简单的应用问题。
3.理解组合的意义,掌握组合数计算公式和组合数的性质,并能用它们解决一些简单的应用问题。
4.掌握二项式定理和二项展开式的性质,并能用它们计算和证明一些简单的问题。
5.了解随机事件的发生存在着规律性和随机事件概率的意义。
6.了解等可能性事件的概率的意义,会用排列组合的基本公式计算一些等可能性事件的概率。
7.了解互斥事件、相互独立事件的意义,会用互斥事件的概率加法公式与相互独立事件的概率乘法公式计算一些事件的概率。
8.会计算事件在n次独立重复试验中恰好发生k次的概率.
四、解析几何(圆锥曲线)
高考解析几何剖析:
1、很多高考问题都是以平面上的点、直线、曲线(如圆、椭圆、抛物线、双曲线)这三大类几何元素为基础构成的图形的问题;
2、演绎规则就是代数的演绎规则,或者说就是列方程、解方程的规则。
有了以上两点认识,我们可以毫不犹豫地下这么一个结论,那就是解决高考解析几何问题无外乎做两项工作:
1、几何问题代数化。
2、用代数规则对代数化后的问题进行处理。
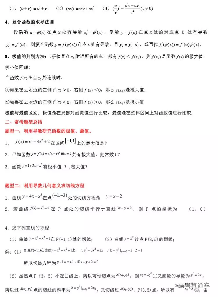
五、函数与导数
导数是微积分的初步知识,是研究函数,解决实际问题的有力工具。在高中阶段对于导数的学习,主要是以下几个方面:
1.导数的常规问题:
(1)刻画函数(比初等方法精确细微);
(2)同几何中切线联系(导数方法可用于研究平面曲线的切线);
(3)应用问题(初等方法往往技巧性要求较高,而导数方法显得简便)等关于次多项式的导数问题属于较难类型。
2.关于函数特征,最值问题较多,所以有必要专项讨论,导数法求最值要比初等方法快捷简便。
3.导数与解析几何或函数图象的混合问题是一种重要类型,也是高考中考察综合能力的一个方向,应引起注意。
点击查看更多数学压轴大题干货整理 | 每日更新 ↓


























