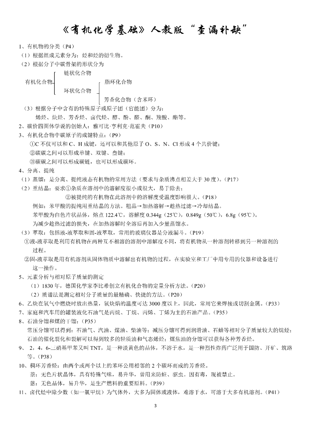
高中化学必修+选修课本重点概念梳理

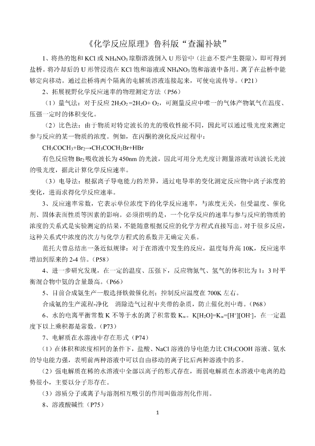
2026-04-14 14:08 高考化学 评论

必修一


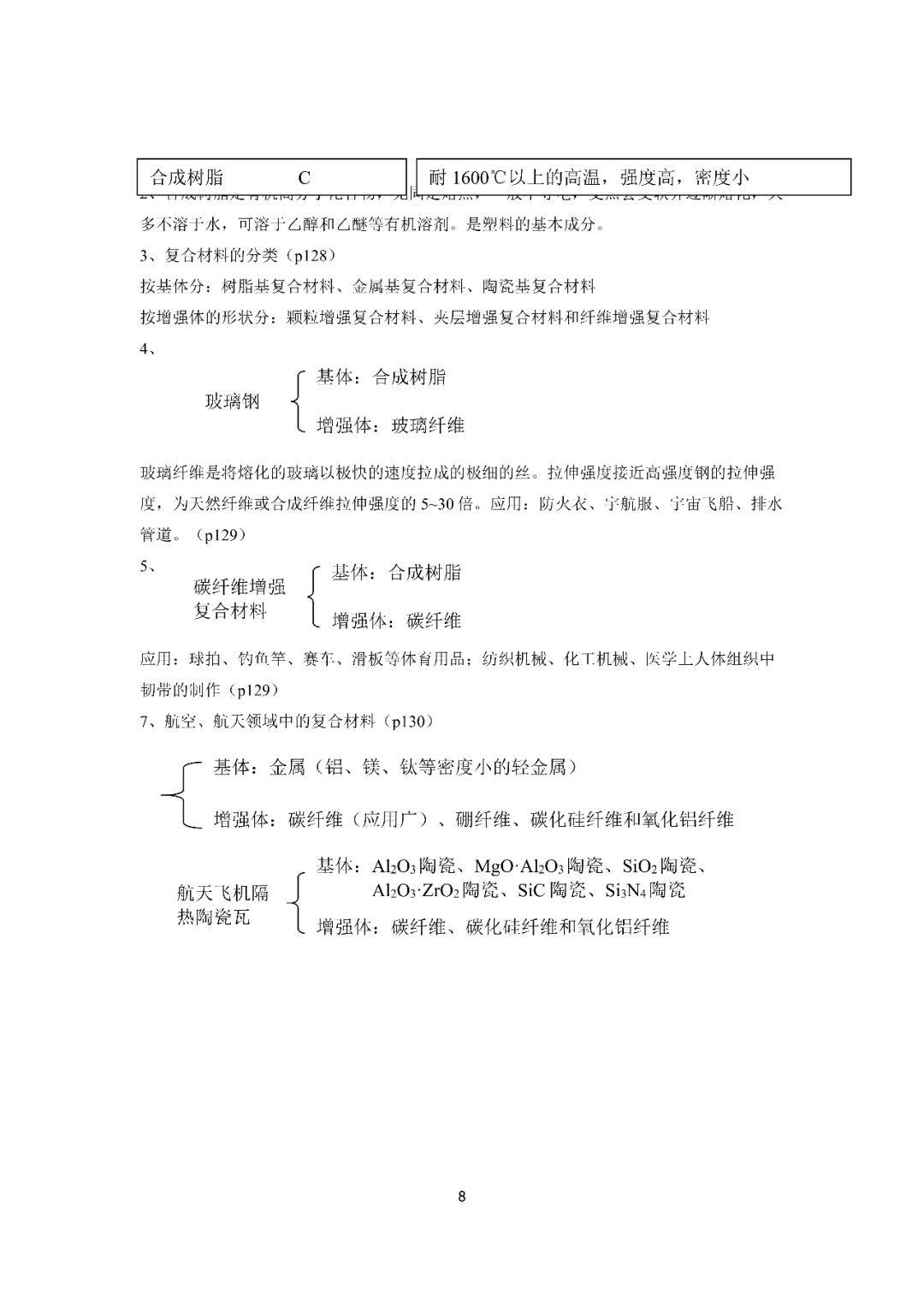
一、含氯化合物的漂白作用与消毒作用(p16)
1、HClO 具有漂白作用和消毒作用,但是它不适合直接做漂白剂和消毒剂,因为它不稳定,见光或受热易分解,它还是一种弱酸,酸性比碳酸弱。
2、次氯酸盐是常用漂白剂和消毒剂的主要成分。如:84 消毒液的有效成分是 NaClO。次氯酸盐与稀酸或空气里的 CO2 和水反应可生成次氯酸,显现出漂白和消毒作用。以次氯酸盐为有效成分的漂白剂和消毒剂的有效期较短,不宜长期保存。
3、漂白粉(次氯酸钙和氯化钙的混合物,有效成分为次氯酸钙)
2Ca(OH)2+2Cl2 == CaCl2+Ca(ClO)2+2H2O
4、二氧化氯(ClO2)也可用于漂白和消毒。其漂白能力和消毒能力比氯气强且使用起来更加安全。
二、物质的分类(p33)
图片
1、酸性氧化物:能与碱反应生成盐和水的氧化物。如 CO2、 SO2
碱性氧化物:能与酸反应生成盐和水的氧化物。如Na2O、CaO 2、胶体(p36-37)
定义:分散质粒子直径介于 1-100 nm 之间的分散系。
胶体性质:丁达尔现象、 聚沉(豆腐、肉冻、果冻)、电泳(电泳电镀)、布朗运动应用:
(1)工业除杂、除尘(2)土壤的保肥作用(3)豆腐的制作原理
(4)江河入海口处形成三角洲(5)明矾的净水作用。胶体提纯:渗析
三、电解质(p40)
1、电解质:在水溶液或熔融状态下能导电的化合物。
非电解质:在水溶液和熔融状态下都不能导电的化合物。
2、强电解质:在水溶液里能完全电离的电解质。
弱电解质:在水溶液里只能部分电离的电解质。
四、氧化还原反应和四种基本反应类型的关系(p57)
图片
五、概念区分(p62)


同位素
同素异形体
同系物
同分异构体
 
 
定义
 
质子数相同,中子数不同的原子(核素)
 
由同一种元素组成的不同单质
结构相似, 分子组成相差一个或若干个 CH2 基团的物质
 
分子式相同, 结构不同的化合物
对象
原子
单质
化合物
化合物
 
化学式
 
元素符号表示不同, 如、、
元 素 符 号 表 示 相同, 分子式可以不同,如 O2 和 O3
 
不同
 
相同
 
结构
 
电子层结构相同,原子核结构不同
 
单质的组成或结构不同
 
相似
 
不同
 
性质
 
物理性质不同,化学性质相同
 
物理性质不同, 化学性质相同
 
物理性质不同, 化学性质相似
物 理 性 质 不同, 化学性质不一定相同


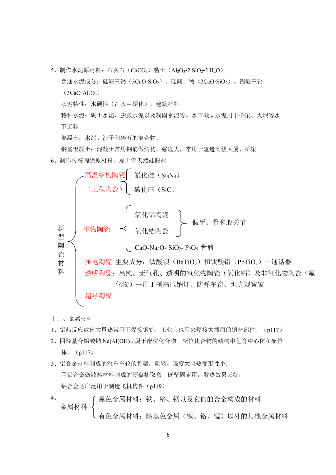
六、含有碳元素的无机化合物(p64)
1、大理石、方解石( CaCO) 、白云石[CaMg(CO3)2] 、菱锌矿( ZnCO) 、菱镁矿(MgCO3)和菱铁矿(FeCO3
2、碳酸钠俗称纯碱和苏打,是白色固体,广泛用于玻璃、造纸等工业; 碳酸氢钠俗称小苏打,也是白色固体,是发酵粉的主要成分之一;这两种盐呈碱性,常被用做食用碱。
七、碳的转化(p68)
1、高炉炼铁的过程是将铁矿石还原成金属铁的过程,原料是焦炭和铁矿石(主要成分是Fe2O3),但是起实际还原作用的主要是 CO。
2、1828 年,德国化学家维勒用无机化合物氰酸铵(NH4CNO)合成出有机化合物——尿素[CO(NH2)2]。
八、氮循环
1、自然固氮:通过闪电产生含氮化合物的高能固氮;生物固氮;人工固氮(工业固氮):合成氨工业(p75)
2、氨水能使酚酞溶液变红色(p77)
3、化学氮肥主要包括铵态氮肥(主要成分为 NH4+)、硝态氮肥(主要成分为 NO3-)和有机氮肥—尿素[CO(NH2)2]。(p78)
4、尿素和复合化肥(p79)
尿素是一种白色晶体,它的含氮量高达 46.65%,是目前含氮量最高的氮肥。尿素肥效比较持久,作为一种中性肥料,适用于各种土壤和植物。工业上用氨气和二氧化碳在一定   条件下合成尿素。
复合化肥是一类优质、高效的化肥,目前使用较多的主要是含氮和磷的复合化肥,如  磷酸二氢铵和磷酸氢二铵等。
5、发烟硝酸:质量分数为 95%以上的浓硝酸在空气中会挥发出硝酸蒸气产生“发烟”现象。(p81)
6、以一氧化氮和二氧化氮为主的氮氧化物是形成光化学烟雾和酸雨(硝酸型)的一个重要原因。(p82)
光化学烟雾形成:汽车尾气中的氮氧化物与碳氢化合物经紫外线照射发生反应  光化学烟雾危害:有特殊气味,刺激眼睛,伤害植物,并能使大气能见度降低  氮氧化物与空气中的水反应生成的硝酸和亚硝酸是酸雨的成分
水体中过量的氮会对水体造成污染,当进入水体的氮(或磷)的含量增大时,会造成水体的富营养化。
九、硫的转化(p85)
1、硫单质是我国四大发明之一――黑火药的主要成分。
黑火药的主要成分是硫磺、硝石和木炭。点燃后,三者发生迅猛的氧化还原反应。
S + 2KNO3 + 3C = K2S + 3CO2↑+ N2 ↑(条件:点燃)(p87)
2、黄铁矿(FeS2)、雄黄(As4S4)、雌黄(As2S3)、辰砂(HgS) 石膏(CaSO4•2H2O)、芒硝(NaSO4•10H2O)(p86)
3、硫的两种常见的同素异形体:斜方硫和单斜硫;S6 和 S8 等(p87)
4、硫磺主要用于制造硫酸、化肥、火柴及杀虫剂等,还用制造火药、烟花爆竹等。硫磺可作为酸性速效肥料(土壤中的硫磺菌可以把硫转化为二氧化硫)施用,供给作  物营养,促进根系发育;
天然橡胶经硫磺硫化后具有良好的耐磨性和弹性,用于制造各种橡胶制品;
“硫磺”温泉可以医治皮肤病。(p87)
5、酸雨及其防治(p90)
除了氮氧化物外,硫的氧化物也是形成酸雨(硫酸型)的主要成分。防止或减少酸雨的形成:控制酸性物质的排放;改变能源结构,开发利用氢能、风  能、太阳能等清洁能源,从根本上解决问题。
6、石膏(CaSO4•2H2O)是一种结晶水合物,加热到 150 OC ~170 OC 时,石膏失去大部分结晶水变成熟石膏(2CaSO4•H2O)。熟石膏与水混合成糊状物后会很快凝固,重新变成石膏。利用这种性质可以制作各种模型和医疗上的石膏绷带。石膏还是豆腐制作过程  中的凝固剂,起聚沉作用。(p91)
7、硫酸钡非常稳定,不溶于水,也不溶于酸。医学上用其作为消化系统的 X 射线造影剂,进行内腔比衬检查,该方法为钡餐透视。(p91)
十、海水中的元素
1、常量元素(99.9%):Cl、Na、Mg、S、Ca、K、C、Sr(锶)、Br、B、F 这 11 种元素在每升海水中的含量均大于 1 mg,称为海水中的常量元素。
海水中常量元素大部分以盐的形式存在,NaCl 占 80%以上。
食盐:调味品促进血液循环和新陈代谢;缺盐会头晕无力,长期缺盐会导致心脏病; 过多摄取又会引发肾脏疾病和高血压;健康成年人摄入食盐每天 2~6 g 为宜。(p96)
2、氯碱工业中获得氢气用于冶炼金属;氯气用于合成农药及游泳池消毒等;氢氧化钠用于造纸、玻璃、肥皂、纺织等。(p97)
3、镁(国防金属):金属镁密度较小,为铝密度的 2/3,镁合金的强度高、机械性能好。使金属镁成为制造汽车、飞机、火箭的重要材料。在冶金工业上,金属镁常用做还原  剂和脱氧剂。(p98)
4、溴(海洋元素):地球上 99%的溴元素以 Br的形式存在于海水中。(p99) 由于液溴具有很强的腐蚀性,取用时应戴橡皮手套。
5、苦卤(海水晒盐后得到的母夜)中 Br含量很高,可作为提取溴的原料。氯气氧化之后生成的溴单质溶解在苦卤中,利用溴的挥发性,鼓入热空气或水蒸气,将其分离出  来。
6、溴的用途
工业:制造燃料的抗爆剂,见光易分解的溴化银被用作感光材料
农业:含溴的杀虫剂(溴甲烷,破坏臭氧层,已于 2005 年停止使用) 医药:溴化钠和溴化钾常被用作镇静剂
7、微量元素:在每升海水中的含量低于 1 mg 的元素,但总储量很大。锂是热核反应的重要材料之一,也是制造锂电池和特种合金的原料;碘可用于制药,如碘酒;生理作用:人体中甲状腺含碘,缺碘会形成甲状腺肿瘤(大  脖子病);我国规定实验中应该加入一定量的碘酸钾(KIO3);铀元素(U)可用做核能原料,如以铀为燃料的核潜艇。(p97)
8、海水资源的开发:
图片
图片
图片
图片
图片
图片
图片
图片

 

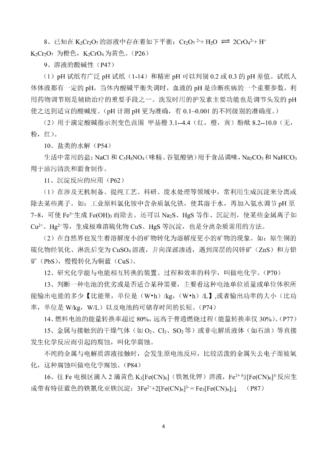
#02


  必修二


图片
图片
图片
图片
图片
图片

 

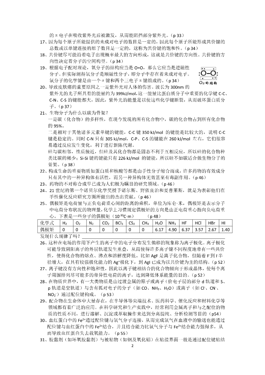
#03


 化学反应原理图片

图片
图片
图片

#04

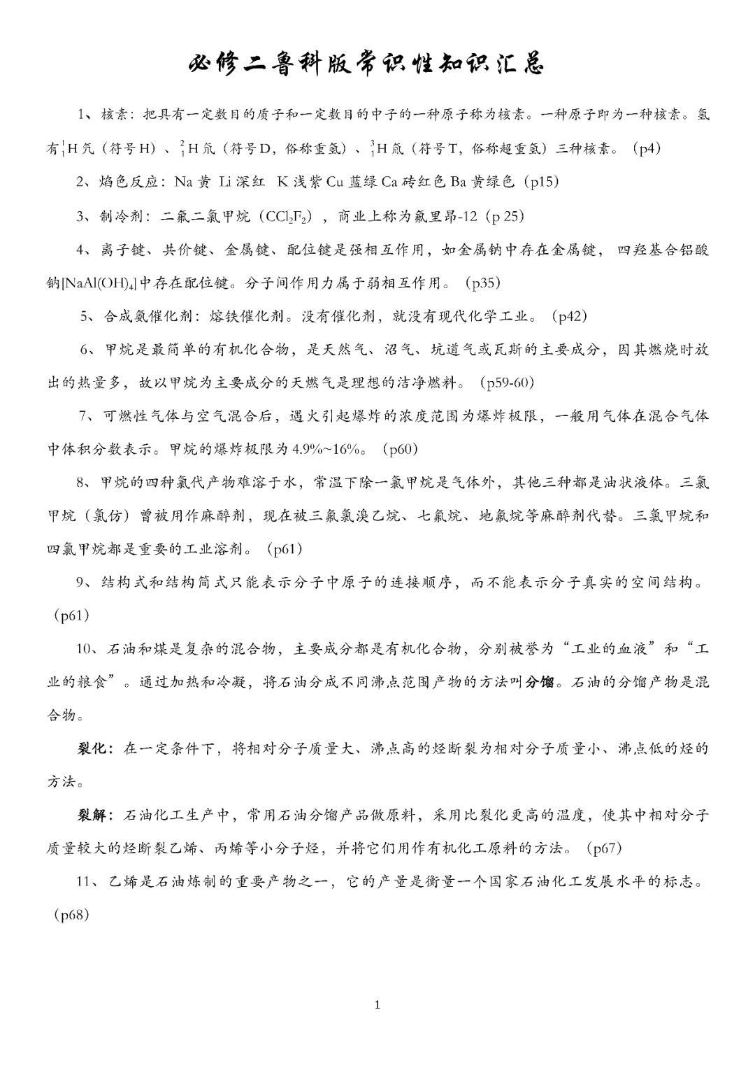
 物质结构与性质

图片
图片
图片
图片 

#05

 有机化学基础

图片
图片
图片
图片


登录高考直通车APP
查看完整试题答案
好的
查看完整试题
特别声明:
1. 本站注明稿件来源为其他媒体的文/图等稿件均为转载稿,本站转载出于非商业性的教育和科研之目的,并不意味着赞同其观点或证实其内容的真实性。如转载稿涉及版权等问题,请作者在两周内速来电或来函联系,本站根据实际情况会进行下架处理。
2. 任何媒体、网站或个人未经本网协议授权不得转载、链接、转贴或以其他方式复制发表,违者本站将依法追究责任。
全部评论
努力加载中...
开通会员后可解锁剩余内容
立即开通
举报理由选择
确定
高考直通车官网

哇哦!快加入高考直通车APP,发现更多精彩内容,与学霸一起交流学习吧!