100张表get高考物理所有重点公式及概念,火速收藏!

2021-09-09 00:00 综合整理自网络 评论

2022高考一轮复习已经拉开帷幕,

小车定期精选干货陪你暑假自习~

快跟上小车的节奏,向理想大学冲鸭!

热爱学习表情包.gif


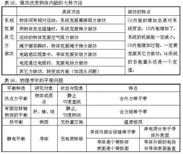
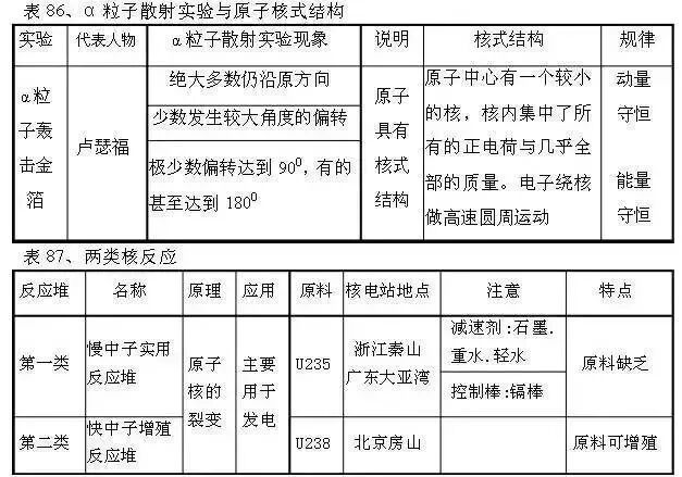
物理知识汇总表

图片

图片

图片

图片

图片

图片

图片

图片

图片

图片

图片

图片

图片

图片

图片

图片

图片

图片

图片

图片

图片

图片

图片

图片

图片

图片

图片

图片

图片

图片

图片

图片

图片

图片

图片

图片

图片

图片

图片

图片

图片

图片

图片

图片

图片

图片

图片

图片

图片

图片


备注:点击右上角,复制链接,即可将页面发给打印店打印哦!收藏即可随时随地查看!觉得有用,欢迎分享给更多同学!


点击领取 | 更多高考复习资料 ↓

开学季产品营销公众号首图 (3).jpg

登录高考直通车APP
查看完整试题答案
好的
查看完整试题
特别声明:
1. 本站注明稿件来源为其他媒体的文/图等稿件均为转载稿,本站转载出于非商业性的教育和科研之目的,并不意味着赞同其观点或证实其内容的真实性。如转载稿涉及版权等问题,请作者在两周内速来电或来函联系,本站根据实际情况会进行下架处理。
2. 任何媒体、网站或个人未经本网协议授权不得转载、链接、转贴或以其他方式复制发表,违者本站将依法追究责任。
全部评论
努力加载中...
开通会员后可解锁剩余内容
立即开通
举报理由选择
确定
高考直通车官网

哇哦!快加入高考直通车APP,发现更多精彩内容,与学霸一起交流学习吧!