高中物理学史精简版汇总,整理给需要的你,肯记就能得分!

2021-05-11 17:30 评论

在高考物理试题中,关于物理学史的考察一般均以小题形式出现。下面是车车为大家整理的一些资料,赶快来学习吧!!!


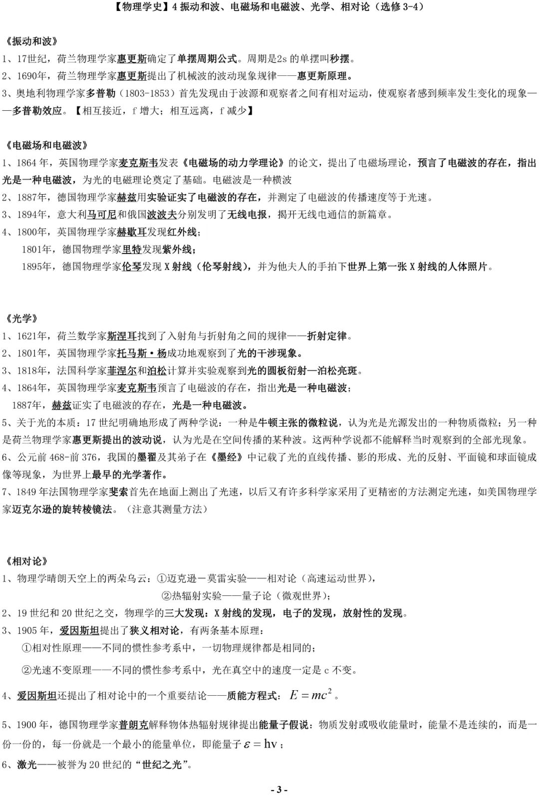
图片

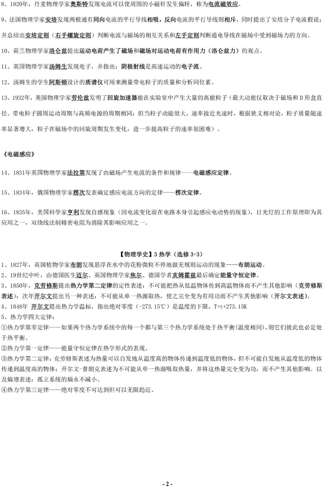
图片

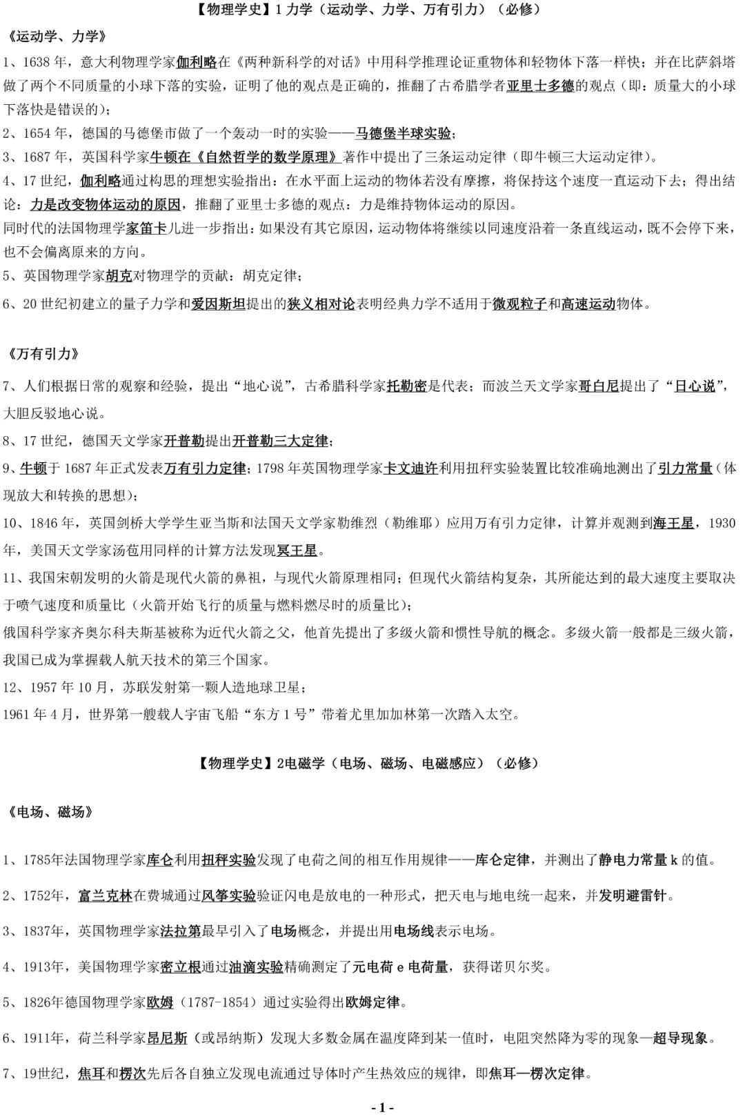
图片

图片

备注:点击右上角,复制链接,即可将页面发给打印店打印哦!收藏即可随时随地查看!觉得有用,欢迎分享给更多同学!


点击查看 | 更多干货尽在2021精选干货合辑 ↓

image.png



登录高考直通车APP
查看完整试题答案
好的
查看完整试题
特别声明:
1. 本站注明稿件来源为其他媒体的文/图等稿件均为转载稿,本站转载出于非商业性的教育和科研之目的,并不意味着赞同其观点或证实其内容的真实性。如转载稿涉及版权等问题,请作者在两周内速来电或来函联系,本站根据实际情况会进行下架处理。
2. 任何媒体、网站或个人未经本网协议授权不得转载、链接、转贴或以其他方式复制发表,违者本站将依法追究责任。
全部评论
努力加载中...
开通会员后可解锁剩余内容
立即开通
举报理由选择
确定
高考直通车官网

哇哦!快加入高考直通车APP,发现更多精彩内容,与学霸一起交流学习吧!