“体育”,何以名之“体育”
——2020年“深圳一模”作文试题命题意图解析
葛福安
(深圳市教育科学研究院;深圳,518048)
【原题】22.阅读下面的材料,根据要求写作。(60分)
中国早已成为竞技体育强国。与之不相称的是:中小学体育课,经常被占用;强度稍高的运动项目,被移出了校运会;中国青少年的体质连续多年下降,力量、速度以及耐力等多项指标下滑……
这引起了人们的热议。
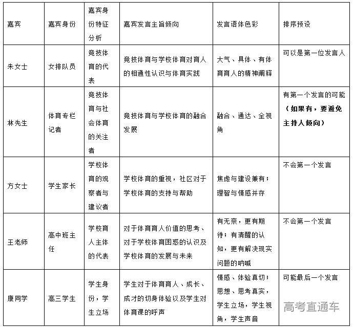
电视台为此举办“体育强国:少年何以强”主题论坛,请嘉宾们各抒己见。应邀嘉宾有:朱女士(女排队员),林先生(体育专栏记者),方女士(学生家长),王老师(高中班主任),康同学(高三学生)。观众席上有学生、家长和其他感兴趣的市民。
请你以其中一位嘉宾的身份,写一篇发言稿。要求:结合材料,切合身份,贴合情境;自拟标题;不要套作,不得抄袭;不得泄露个人信息;不少于800字。
第一部分 命题意图以及题意阐释
一、 命题意图以及题目意义阐释
(一)主题指向:健康情感教育
这次作文题的命题,也可以说是“主题先行”。《中国高考评价体系》的发布,无疑会成为2020高考命题的重要指引。“中国高考评价体系的科学构建,是从根本上解决教育评价指挥棒问题的重大举措之⼀,也是健全立德树⼈落实机制、实现德智体美劳全⾯发展育人育标的必经之路。”
表1 核⼼价值指标体系(局部)
在《中国高考评价体系》中所列的“劳动精神”,2019年全国Ⅰ卷的作文题以“复兴中学学生的身份”作演讲稿的文体要求进行了考查。而本次模拟作文命题,显然指向“健康情感”,指向“具有健康意识,注重增强体质、健全人格、锤炼意志,珍爱生命,热爱生活”;而再具体指向学校的体育课程。
(二)命题主旨:思考体育何以为“育”?
在“育人”课程体系中,只有“体育”和“美育”两门名之以“育”。而“美育”又为音乐和美术两门课程分担,只有“体育”独为一门课程。因而,体育之成为课程,则因为其承担着教育功能的实现、体育促进人的成长。这和我们惯常理解、认识的体育课有着巨大的认知偏差:我们可能把“体育”小瞧了。
那么,体育何以专以“育”而名之?
刘铁芳教授在《追寻生命的整全:个体成人的教育哲学阐释》中对此有充分的论证。对于这些论证,这里以引文的方式,按一定的逻辑顺序排列于此,只是在每小节的前面加上内容概述,并在后面注出所引页码。以此实现高中语文“新课标”之专题阅读的功能。
1.体育在儿童成长的奠基之功。“儿童发展的中心,一是身体的自然生长,一是基于身体的教育,即体育。这种教育主要在两个方面展开。一是直接的身体锻炼,强身健体,激活身体机能,同时有效地锻炼人的意志,提高身体耐力,保持旺盛的生命状态,从而奠定个体在现实世界中良好的、基于身体本身的基础性状态;二是身体感官的激活,也就是基于感受世界的方式的基础性激发,包括身体游戏、简单劳动。”(P146)
2.体育具体全面发展的基础性和优先性。“从全面发展教育的内在序列而言,体育和美育具有基础性和优先性,其次是德育,最后是智育。个体生命的自然生长,让个体拥有健康而独一无二的身份,由此而奠定个体发展的身体基础,让个体始终成为“有身体”也即意识到身体在场地发展,健康而独一无二的身体成为个体感受世界、认识世界、积极实践的物质基础,也成为个体发展之个性生成的根本源泉。(P148)
3.要有幸福,必须先有健康。“身体的健康与发达的感受力,构成个体在世的基础性状态。“我们要工作,要有幸福,必须先有健康;我们要忍耐劳苦,要在世界上做个人物,也必须先有健康的体格。”(P171转引洛克《教育漫话》)
4.对身体的适应是个体健全发展的基础。“个体的任何发展都是建基于身体之上,对身份的适应成为个体健全发展的基础。反过来说,对体育的重视可以让为体育所激活的生命力量作为其他教育实践活动的基础,使得身体主动地适应个体其余诸种素质的发展。发达的体育实际上可以在一定程度上起到整合人的全面发展诸种素质的作用。人的全面发展最终实现于个体身体之中,体育不仅作为其他各育展开的基础,而且其他各育最终回到人的身心整体,提升个体身心完整在世的存在品质。在这个意义上,体育包容着人的全面发展教育。”(P181)
5.体育应该超出训练的范围。“早在1972年联合国教科文组织发布的《学会生存——教育世界的今天与明天》一书中就这样提供体育的重要性:‘体育基础上是关于肌肉、神经和反射作用的训练。但是,体育应该越出这个范围……实质上,人们的身份是个性的基础,因此,人们应该学习如何充分地适应他们的身体。体育并不是在理论上有什么不足,而是受损于人们对它的漠不关心,这种不关心体育的现象实际上仍然是非常普遍的。’”(P181)
(三)命题现实指向:体育的“然而”——现实学校体育的困境
正如作文题目所表述的,中国的竞技体育与大众体育,社会体育的发展与学校体育现状,存在着认知与行为两方面的巨大偏差。每年中国学生体质报告的数据总让人无法乐观;以教育部门下发有关保护眼睛、降低近视率等通知、建议也不绝于耳。但是,学校体育的课程之尴尬,是各种段子中的常见素材。
体育有着天生的“育人性”,中国的竞技体育又有无可置疑的国家自豪存在,而现实的体育课却有着真实的现实困境。那么,这些事实所产生的矛盾,引发的思维动力,会成为这道作文题写作的最大可能性。
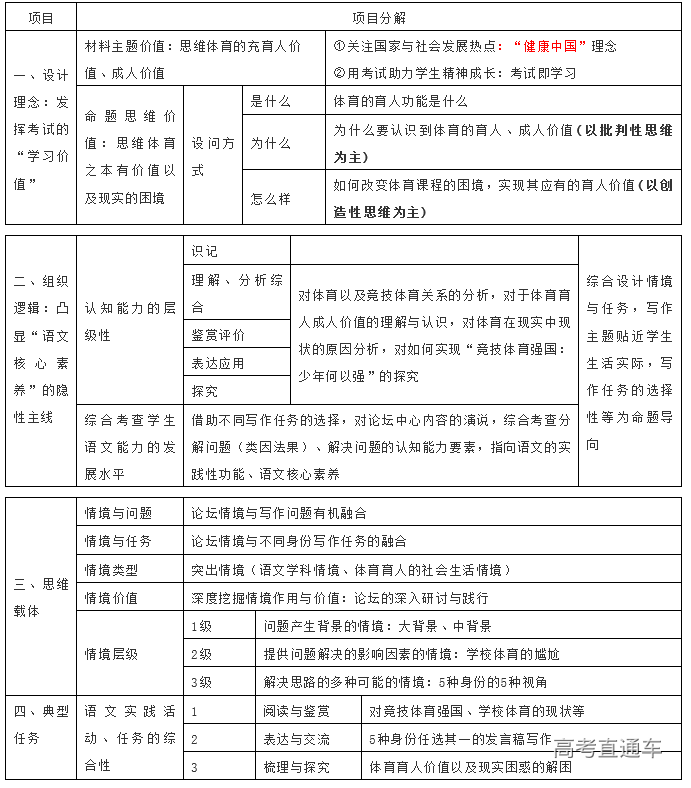
二、试题的设计理念、组织逻辑和思维载体与任务
结合新一轮高中语文课程标准、学科核心素养的测量与评价的要求,尤其是针对基于核心素养的语文考试评价更强调整体性、综合性与情境性的特征。本道作文题在测试题目设计、测试内容方面均有一些尝试。在此,以表格加以说明。
(表格设计参考李倩《语文学习》2019年第8期《2019年全国高考语文命题特色与发展趋势探析》文章内容)
三、作文题目题意解析及情境任务分析
(一)关于题意理解
作文题目以材料、引导语和写作要求三部分构成。
表一:作文命题基本要素分解
命题有意设置了“竞技体育强国”的大背景与学校体育课以及中小学生体质下降的现实的矛盾冲突,提供了写作的思维张力。
题目自然产生如下几层概念,形成相应关系
以图表示如:
概念间的关系,形成论题内容的基本框架。而设置了5位嘉宾,则形成论题的点面呈现。这5位嘉宾可以涵盖体育以及学校体育的方方面面,各有立场,多种立场形成对论坛主题内容的全方位的论述与分析,给论坛下的观众席上的学生、家长和其他感兴趣的市民提供一个全面的认知与行为覆盖面。学生在审题时,在选择发言身份时,应该对这一论题有更广泛的认识与思考。以此,也实现了考试即学习、通过写作来学习的理念。
对于这道作文的选择性,即体现于考生选择嘉宾身份进行发言的角度与立场。其中,最贴近学生身份的就是学生本身。其他嘉宾立场,都需要考生进入角色,调动自己对这类角色的认知去补充,丰富。这也是这个作文题目最突出的特点,选择一种角色,就要考虑这种角色之可能,之得体,之丰富,之个性。比如,选择女排运动员小朱,不妨就以女排国家队队员朱婷的身份来写作,用朱婷的一些事迹来补充,丰富,让人物(小朱)在发言的时候,不仅体现出一位女排国家队队员的认识与理解、观点与态度,更可以让发言有朱婷的个性与特点。这也是这个写作最吸引人的地方。是考查学生理性思维(主要是批判性思维和创造性思维)的同时,又兼顾了形象思维的地方。
(二)关于写作要求
这道作文题选择了情境交际式作文题目类型。因此,对论坛情境的把握与体贴,对于论坛论题主旨的体会与理解,对于嘉宾在此真实情境下关于论坛主题的发言的倾向与语言特征,都需要考生尽量走进情境,贴近嘉宾身份,作出符合情境要求、贴近发言人身份、视野、社会知识构成的发言,而且又是在这样一个论坛整体情境之下的发言,要有发言排序意识,有对话意识,有对前或后发言人的呼应或引出话题的意识,而不能只是自说自话,不管他人。而是要写出话题感、场域感、情境感、交际感、对话感等。
表格二:5位嘉宾身份发言基本指向
四、结束语:命题的“超前”与疫期的“增值”
这套试题命制时间为2019年12月底,它的解密时间原本是2020年2月20日上午9点,即在当天举行的深圳市高三年级第一次调研考(即俗称“深圳一模”)的考场上使用的。但是,2020年1月中旬发生的“新冠肺炎”改变了这一切,致使深圳市高三师生经历一百多天的居家学习生活,其间,又举行了两次线上检测,我们也为之命题两套试题,两套试题中的作文题,都起到检测复习效果、弥补复习盲点的作用,在一定范围内也产生了较大反响。这道题目,从其“出生时序”看,应该是“老大”,第一次线上检测作文题——“居家检测”情境下的三任务(以20年后自己的身份给自己写信、要不要监考的驳论、给南方教育时报写评论)选择性写作应该属于“老二”,第二次线测试作文题——彭博故事里的个人视角和他人视角应该是“老三”,但是,最终完成测试的“面世顺序”,则是“老二”成为“老大”,“老三”为“老二”,“老大”变成“老三”。而这套试卷的“体育健康”主题,竟然因其面世的推迟,获得了一个特别的、命题时没有设计或考虑的天然情境,那就是这次疫情的出现,以及这次疫情给人们带来的冲击,人们对生命、健康的全新认知。我们可以这样推测,如果这套试卷如期成为考场的答卷,那么,和作为现在战胜疫情后马上进行的这次“深圳一模”而进行的答卷,考生们的感受和体验是完全不同的,这段抗击疫情的经历,增加了这个作文题目的真实的社会情境,增进了人们对作文主题的亲切认知,丰富了作文题的可写性,深化了作文题目的内涵,也提升了作文题目的写作价值。我们开玩笑说:“这是一道过了保持期的作文题。”但是,从命题时间到原定的使用时间看,它当然是以后了,“过了保持期”,但是,这延后、迟滞、跌宕的“命运”,让这道作文题多了一层别样的意义。我想,同学们在考场上拿到这个作文题目进行写作的时候,会写出这一百多天里时光和成长中对健康教育的更深刻的感想和体验。
体育何以名之以“育”?“竞技体育强国:少年何以强?”我们的教育哲学的思考,我们教育现实的理解与改变,我们对于自身全面发展的价值追求,不会因为一次模拟考试而结束,我们还会不断思考,总结,研究,实践,让中国少年能够有足够的可能承担起中华民族伟大复兴的历史重任,而对这类话题意义及价值的探究,这种嘉宾“论坛”,不会因虚拟的电视台节目而结束,也不会因一道作文题而完成,我们每时每刻用思考在推进教育的前进,用行动在发表知与行的“言说”,因为,我们每个人都是一个个高端论坛的“发言嘉宾”。
第二部分作文阅卷评分细则分解
一、题目“符合题意”的层级判断(表解)
三、关于“分等评分”
(一)基础等级
基础等级的评分,以题意、内容、文体、语言等为重点,全面衡量。内容项与表达项的评分应在相同或相邻的等级内,不得跨等评分。
(二)发展等级
基础分要与发展等级分相匹配。
发展等级的几个项目专门为体现作文中的亮点而设计,依次有深刻、丰富、有文采、有创意,只要有若干点突出就可以按等评分,其给分与内容和表达的给分一般来说是相应的。脱离内容的“有文采”,不给高分。
四、其他
(一)标题与错别字扣分、选择特定文体(如书信)写作的格式扣分
缺标题扣2分;不足字数,每少50个字扣1分;每1个错别字扣1分,重复不计;标点错误多的,酌情扣分。发言稿的文体有情境规定性,不能写成书信等格式,如有写成书信体等其它格式,只能给二等下以下得分。
(二)字数扣分
1.400字以上的文章,按评分标准评分,扣字数分。(少50个字扣1分)
2. 400字以下的文章,20分以下评分,不再扣字数分。
3. 200字以下的文章,10分以下评分,不再扣字数分。
4. 只写标题或一两句话的,给1分或2分,不评0分。
5. 完全空白的,评0分;与题目完全无关,如抄前面试卷文章内容的,给0分。
6. 调侃考试、评卷老师的,可以打0分。
(三)关于套作与抄袭判定
套作就是把预先准备好的作文材料、作文全文生硬地套用到考试作文题上。判定为套作,在四等内打分,不予发展等级评分。不应将套作的判定扩大化。
判定为抄袭要有依据。被抄袭的考卷,“基础等级”在第四等之内评分,“发展等级”不给分。
附:全国卷高考作文等级评价标准
说明:
(一)基础等级评分,“题意”项主要看选择角度是否符合材料内容及含意涉及的范围。选择角度符合材料内容及含意范围的属于“符合题意”。与材料内容及含意范围沾边的套作,在第三等及以下评分(“发展等级”不给分)。
(二)发展等级评分,不求全面,可依据“特征”4项16点中若干突出点按等评分。
1.深刻:①透过现象看本质 ②揭示事物内在的关系 ③观点具有启发性
2.丰富:④材料丰富 ⑤论据充足 ⑥形象丰满 ⑦意境深远
3.有文采:⑧用词贴切 ⑨句式灵活 ⑩善于运用修辞手法 ⑪文句有表现力
4.有创意:⑫见解新颖⑬材料新鲜⑭构思新巧⑮推理想象有独到之处⑯有个性特征
(三)缺题目扣2分;不足字数,每少50字扣1分;每1个错别字扣1分,重复的不计;标点错误多的,酌情扣分。
(四)套作或文体不明确的,适当扣分;抄袭的,“基础等级”在第四等之内评分,“发展等级”不给分。
2020年“深一模”主观题评分细则
一、现代文阅读
6.请以青春版《牡丹亭》为例,反驳材料中某些人对传统戏曲的错误看法。(6分)
【参考答案及评分标准】
(1)传统戏曲并未过时(1分)。青春版《牡丹亭》2004年至今演出200多场(1分);同时在美、英、法、德等国家绽放异彩(1分)。(2)现代人的审美需求与传统戏曲并不冲突(1分)。青春版《牡丹亭》全新的服装造型和舞台设计(1分),压缩后的演出时长、年轻演员的角色造型(1分),都得到观众认可。
【评分细则补充】
(1)①“传统戏曲并未过时”可答为与之相似(与错误观点相反)的“传统戏曲有生命力”“传统戏曲受众群体大”等意思,也可答为指出错误观点的“有人认为传统戏曲已经过时”“有人认为传统戏曲的受众群体小,缺乏生命力”等意思相近或言之成理的表述。答为“受众小,并不代表生命力弱”属于曲解文章意思,不得分。
②“青春版《牡丹亭》2004年至今演出200多场”侧重于演出场次和国内,可答成“演出场次多”等意思相近或言之成理的表述。
③“在美、英、法、德等国家绽放异彩”侧重于国外,可答成“走向国际”“对美国文化界冲击大”“美国之行大受欢迎”等意思相近或言之成理的表述。
泛泛而谈仅答“青春版《牡丹亭》受到观众热烈反响”“青春版《牡丹亭》观众很多”则只得②③两小点中的1分,且不与之重复计分,即若考生已答出②③两小点中的任何一个,则此类回答不得分。
(2)①“现代人的审美需求与传统戏曲并不冲突”可答为“与现代人审美不一定冲突”“符合现代人的审美需求”等意思相近或言之成理的表述,也可答为指出错误观点的“有人认为传统戏曲与现代人的审美需求存在冲突”等意思相近或言之成理的表述。
②“青春版《牡丹亭》全新的服装造型和舞台设计”侧重于青春版《牡丹亭》作为传统戏曲通过技术等外在手段改造符合现代人审美需求,可答为“青春版《牡丹亭》运用现代化技术”“在服装造型和舞台设计等方面均选用国际水平的设计师”等意思相近或言之成理的表述。
③“压缩后的演出时长、年轻演员的角色造型”侧重于青春版《牡丹亭》作为传统戏曲可以通过剧目内在的改造符合现代人审美习惯,可答为“演出时长合适”“由年轻演员担纲出演”“演员都是精心挑选”等意思相近或言之成理的表述。
泛泛而谈仅答“青春版《牡丹亭》让人赏心悦目”“它将传统与现代结合”等,则只得②③两小点中的1分,且不与之重复计分,即若考生答②③两小点中的任何一个,则此类回答不得分。
(3)在相应得分点重复答题不重复计分,共仅得1分。反驳理由应与相应错误观点一致,否则酌情扣1分。仅有空泛反对,未指出错误观点且无具体理由,不得分。答非所问,不得分。
(4)其他结合材料且言之成理的分析可酌情给分。
【评分示例】
6分示例
例1
例2
例3
说明:将“《牡丹亭》选用角色演员均为青年演员”作为反驳“缺乏生命力”的理由,亦可得分。
5分示例
例1
说明:未答出“压缩后的演出时长、年轻演员的角色造型”,共得5分。
例2
说明:未答出答案第(2)点中的具体理由,仅点出“让人赏心悦目”,共得5分。
例3
说明:未答出“青春版《牡丹亭》全新的服装造型和舞台设计”,共得5分。
4分示例
例1
说明:未答出“在美、英、法、德等国家绽放异彩”和“全新的服装造型和舞台设计”,共得4分。
例2
说明:未答出“传统戏曲并未过时”和“新的服装造型和舞台设计”,共得4分。
例3
说明:未答出“在美、英、法、德等国家绽放异彩”和“压缩后的演出时长、年轻演员的角色造型”,共得4分。
3分示例
例1
说明:未答出“2004年至今演出200多场”“在美、英、法、德等国家绽放异彩”和“全新的服装造型和舞台设计”等三点,共得3分。
例2
说明:未答出“2004年至今演出200多场”“在美、英、法、德等国家绽放异彩”和“全新的服装造型和舞台设计”等三点,共得3分。
例3
说明:未答出“传统戏曲并未过时”“2004年至今演出200多场”和“现代人的审美需求与传统戏曲并不冲突”等三点,共得3分。
2分示例
例1
说明:“传统与现代艺术风格融合”得1分,“在美国的演出对其文化界冲击很大”得1分,共得2分。
例2
说明:“传统戏曲并非与现代人的审美需求存在冲突”得1分 ,“控制好 演出时长和年轻的演员”得1分,共得2分。
例3
说明:“在广播技术,电子立体布景上取得成功”得1分,“更好的融入现代生活与审美”得1分,共得2分。
1分示例
例1
说明:“现代化电视技术和电子立体布景技术的运用,为戏曲营造了精美的舞台效果”得1分。
例2
说明:“传统戏曲与现代设计融合使年轻人更易接受”得1分。
例3
说明:“受群广”得1分。
0分示例
例1
说明:答非所问,未涉及答案要点,不得分。
例2
说明:答非所问,未涉及答案要点,不得分。
(三)文学类阅读
8.【参考答案】
(1)儿子背父亲的情景蕴含着儿子对父亲的爱。河水冰冷,他不忍心让有关节炎的父亲再下水。(2)父亲背儿子的情景蕴含着父亲的敬业以及对儿子的爱与愧疚。多年来他因工作忙碌而无暇顾及家庭,是因为对事业的敬重,背儿子是一种补偿。(3)从父亲背儿子到儿子背父亲,体现儿子的成长和父亲的老去,蕴含着传承的主题。
【补充细则】
第1点:儿子对父亲的爱、孝顺、关怀或儿子的成长和担当等,答出其一即可(1分);结合文本分析,言之成理(1分)。
第2点:父亲对儿子的愧疚、爱或者敬业,答出其一即可(1分);结合文本分析,言之成理(1分)。
第3点:传承、子承父业或者父子先后献身山区邮递事业,答出其一即可(1分);结合文本分析,言之成理(1分)。
其他答案如能自圆其说,可酌情给分。
【样卷示例】
6分卷:
注:父亲背儿子的情景,在老人记忆中只有一次(1分),展现了父子间的亲情,又表现出老人忙于山区邮递,甘于奉献的形象(1分);儿子背父亲的情景,是在渡江时,年轻的汉子背起年老的父亲(1分),体现儿子的担当(1分);角色的调换,暗示父亲逐渐老去,儿子成长(1分),儿子接替父亲职责,写出两代人投身山区邮递事业(1分)。
注:儿子在过溪水时背起父亲,趟过寒冷的溪水(1分),体现儿子的孝顺(1分);父亲回忆起唯一一次背儿子的情景(1分),体现父亲的愧疚(1分);从父亲背儿子到儿子背父亲的转变(1分),这一转变象征着传承(1分)。
5分卷:
注:他对父子情谊的记忆仅止于他背儿子玩了一整天(1分),侧面体现老人的尽职(1分);儿子背父亲的情景,父亲已经年迈(1分),儿子背的不仅仅是父亲,还包括曾经背负一生的职业(1分),见证父子情深(1分)。
注:儿子背父亲蕴含了儿子对父亲的孝顺(1分),也体现儿子长大成人,可以接替父亲的邮递员工作(1分);父亲背儿子在父亲的记忆中只有一次(1分),反映父亲作为邮递员工作的繁忙,也写出父亲对儿子的关爱之情(1分);那个山,那个狗都还没有变,变的是父亲和儿子接替邮递员的工作,反映了父子献身于山区邮递事业的伟大(1分)。
4分卷:
注:父亲走不动了,儿子背起父亲,体现出一个儿子对父亲的孝顺与关怀(1分),表明儿子长大成人,可以背负起父亲的重担了(1分);父亲背儿子,让儿子在背上玩耍(1分),突出父亲对儿子一片深沉的父爱(1分)。
注:父亲背儿子是亲情和关爱(1分),儿子幼时在父亲背上玩,体现出父子间融洽有爱的情感(1分);儿子背父亲是成长与传承(1分),儿子长大,父亲老了,儿子接下父亲的工作,在过江时背上年迈的父亲(1分)。
3分卷:
注:体现儿子对父亲的体贴(1分)与父亲对儿子深沉的爱(1分);父亲记起与儿子的情谊仅此一次,暗示工作的忙碌艰辛(1分)。
注:父亲背儿子:老邮差长年在外奔波,与儿子交流甚少(1分),体现他的歉意(1分);儿子背父亲:父子之间血浓于水的亲情(1分)。
2分卷:
注:写出父亲老后,事业无法继续,儿子顶替他(1分),凸显文章主题“父子两代人先后献身山区邮递事业”(1分)。
注:通过儿子背父亲与父亲背儿子,突出父亲已经老去,儿子已经长大,写出了新一代与老一代人的接力(1分),也突出父亲与儿子的感情深厚(1分)。
1分卷:
注:两代人先后献身山区邮递事业(1分)。
注:体现父子之间的情谊(1分)。
9.【参考答案】
(1)狗是小说的线索,贯穿了小说的情节,使结构完整,情节更加流畅、连贯。(2)狗是父子两代人事业的见证者与配合者,突出了父子两代人敬业、奉献的精神,让人物形象更加鲜明。/狗的恪尽职守,衬托父子两代人敬业、奉献的精神。(3)狗对儿子态度发生变化,最终追随儿子,暗示两代人之间完成事业的传承,彰显了文章主旨。(4)小说有时以狗的视角来讲述故事,或用拟人的手法,将狗赋予人的情态,增加了叙述的生动性与趣味性,吸引读者的阅读兴趣。(答出其中三点即可)
【补充细则】
第1点:狗是小说的线索或贯穿全文(1分);让结构完整或情节更加流畅(1分)。
第2点:父子两代人的敬业或奉献(1分);结合文本分析,言之成理(1分)。
第3点:传承、子承父业或父子两代先后献身山区邮递事业的主旨,答出其一即可(1分);结合文本分析,言之成理(1分)。
第4点:狗的视角或用拟人的手法,将狗赋予人的情态(1分);增加叙述的生动性与趣味性,吸引读者的阅读兴趣,增加文本的可读性等,答出其一即可(1分)。
答出其中三点即可得满分,其他答案如能自圆其说,可酌情给分。
【样卷示例】
6分卷:
形象:衬托老人的坚定、不舍1分,文本分析1分;
效果:拟人化描写1分,增添趣味、吸引读者1分;
主题:传承1分,文本分析1分。
形象:侧面反映人物的尽责1分,文本分析1分;
情节:贯穿情节1分,使情节发展连贯1分;
主题:传承1分,文本分析1分。
5分卷:
视角:狗的独特视角1分,吸引读者阅读兴趣1分;
主题:父子两人事业的延续1分,文本分析1分;
形象:父亲儿子无私的品格1分。
4分卷
视角:狗的视角写作1分;
形象:文本分析,展现儿子和父亲的形象(未点明具体形象特征),1分;
主题:传承1分,文本分析1分。
情节:线索,贯穿全文1分;
形象:文本分析,衬托人物形象(人物形象分析不够准确),1分;
视角:狗的视角1分,吸引读者阅读兴趣1分。
3分卷:
主题:传承1分,文本分析1分;
效果:更加富有趣味性1分。
主题:一家两代先后献身山区邮递事业1分,文本分析1分;
视角:狗的视角1分。
2分卷:
主题:儿子接替父亲的工作1分
情节:全文的线索1分
主题:传承1分,文本分析1分。
1分卷:
形象:文本分析,使人物形象更加丰富(未点明形象特征),1分。
主题:文本分析,两代人的交接(表达不明确),1分。
二、古代诗文阅读
(一)文言文部分阅卷细则
13.(1)又遣缝者佣作贼衣,以绛缕缝其裾,有出巿里者辄禽之。
译文:虞诩又派遣会缝纫的人替贼人作衣服,用红色丝线缝在他们衣襟上,有带标记出入市里的便抓捕他们。(“佣”“绛”“裾”“禽”各1分,句意1分)
补充细则:
① 未补充出主语“虞诩”,不扣分。
②“佣”翻译成“受雇佣”、“被雇佣”、“受雇佣于”、“受雇于”、“帮忙”都得分。
③“绛”翻译成“红”、“红色”、“绛红”都得分,翻译成“绛色”不得分。
④“裾”翻译成“衣襟”、“衣摆”、“衣边”都得分,翻译成“衣裾”不得分。
⑤“禽”翻译成 “擒拿”、 “捉拿”、“逮捕”、“抓捕”都得分。
(2)诩计贼当退,乃遣兵设伏,候其走路。虏果大奔,因掩击。
译文:虞诩算准了羌贼会退,于是派士兵设下埋伏,在羌贼逃走的路上等候。羌人果真疯狂奔溃,趁势袭击。(“计” “走路”“因”“掩击”各1分)
补充细则:
①“计”翻译成“预计”、“估计”、“认为”、“猜想”、“猜测”、“计算”、“算计”都得分。“计划”不得分。
②“走路”翻译成“逃跑”、“逃跑的路上”、“逃跑的路线”都得分,“撤退的路上”不得分。
③“因”翻译成“趁势”、“趁机”、“趁着”、“趁此”都得分。
④“掩击”翻译成“袭击”、“伏击”“掩杀攻击”、“突然攻击”、“冲杀”都得分,“遮掩击杀”、“凭借掩体攻击”不得分。
(二)古代诗歌阅读
15.全诗描绘了巨鱼怎样的形象?寄托了诗人怎样的思想情感?(6分)
参考答案:①全诗描绘了巨鱼大展雄风、志向远大、特立独行的形象。②寄托了诗人渴望知遇于明主、施展才华谋略、昂扬自信的情感。
赋分明细:
形象3分:大展雄风(1分)、志向远大(1分)、特立独行(1分)。
“大展雄风”属于巨鱼的特征,可答为“威威”、“气势大”、“能力强”、“意气风发”。
(补充答案:“体形硕大”属于外在形象,也可以给1分。外在形象的巨大,内在气势的强大,不重复给分。“大”的形象特点只给1分。)
“志向远大”属于巨鱼的境界,可答为“志向高远”、“具有远大抱负”、“具有宏伟之志”。
“特立独行”属于巨鱼的特质,可答为“与众不同”、“不同一般的追求”、“傲岸不羁”。
寄托的情感3分:渴望知遇于明主(1分)、施展才华谋略(1分)、昂扬自信(1分)。
“渴望知遇于明主”可答为:“渴望被重用”、“渴望被赏识”。
“施展才华谋略”可答为:“建立功业”、“才华得到施展”、“大展身手”。
“昂扬自信”可答为:“自信”、“对自己的肯定”。
补充:“志向远大”可以是巨鱼的形象特点,也可以是诗人情感的寄托。均可得分,但不可叠加给分。
(其他答案言之成理,可酌情给分。)
6分
示例:
形象:“身形巨大,颇有气势。”1分;“远大志向”1分;“不同一般的追求”1分;
情感:“对自身的自信”1分;“对明主的渴望”、“得到赏识的渴望”1分;“对建立功业的渴望”1分。
5分
示例1:
形象:“气势非凡”1分;“志向高远”1分;
情感:“对自身才华的自信和肯定”1分;“施展才华”1分;“渴盼明主”1分。
示例2:
形象:“奋力博发之势”1分;
情感:“志向明确,满怀一腔为官的热血”1分;“希望得到明主赏识被任用”1分;“一腔才情得到释放的期待”1分;“自信之感”1分。
4分
示例1:
形象:“能力的强大、于天地间遨游”1分;“拥有伟大抱负”1分。
情感:“渴望有人欣赏自己的才能,遇上赏识他的君王”1分;“渴望施展才华抱负”1分。
示例2:
形象:“潇洒、得意之势”1分;
情感:“对于这次应试的信心”1分;“遇明主,能赏识自己如‘巨鱼’所含有的才华的明主的渴求”1分;“想要施展才能的雄伟志向。”1分。
3分
示例1:
形象:“威武有力”1分;
情感:“渴望被重用”、“想要报效国家”1分;“想要一发自己的才志”、“一发自己的才志”1分。
示例2:
形象:“志向高远”1分;“意气风发”1分;
情感:“渴求明主知遇的期盼之情”1分。
2分
示例1:
形象:“有强大的能力,乐于展现自我能力”1分。
情感:“渴求应试官慧眼识珠,提拨、重用他的殷切希望。”1分
示例2:
形象:“巨鱼庞大的形象”1分;
情感:“渴望得到重用”1分。
1分
示例1:
情感:“渴望被贤君重用”1分。
示例2:
情感:“想要被得到重用,在仕途上大展身手”1分。
0分
示例:
三、语言文字运用
20题
【参考答案】:
小朋友们好!这个智能冰箱能识别图像,还能处理互联网大数据,可厉害啦!它认识你放进去的食物,能自动调节温度和湿度来保鲜。它还会提醒你补充食物,给你搭配健康食谱,帮你比价呢!
【评分细则】:
准确3分,得体2分。
一、准确3分:
根据题干要求明确信息筛选标准为“智能化特点”,答案来源于“它运用智能识别技术采集食物种类、剩余数量、新鲜度等信息,并运用互联网大数据处理技术向用户推送食物补充提醒、个性化健康食谱、食物比价信息等内容”。
内部逻辑结构:
特色 | 功能 | ||
智能识别技术 | 识别食物种类 | 识别食物剩余数量 | 识别食物新鲜度 |
互联网大数据处理技术 | 推送食物补充提醒 | 推送个性化健康食谱 | 推送食物比价信息 |
1.答出两方面的特色及对应功能(对应的三种功能不求全),给3分;
3.答出两方面的特色及对应功能,但是照搬原文的文字过半,给2分;
7.只答出“智能识别”和“互联网”其中一种特色,没有解释其具体功能,不给分;
二、得体2分:
对象1分:直接称呼“小朋友”,或间接提到“爸爸/妈妈”,能够体现对象为小朋友,给1分。
语言符合对象认知能力1分:除称呼外,有符合小朋友的兴趣和理解能力的语句,给1分。
三、字数限制:超出90字,倒扣1分。
注意:标点符号也要占格。如果全部标点没占格,写满格子,也视为超出字数,倒扣1分。
准确:2
得体:1+1
字数:-1(除最后一处,其余标点没占格,超出90字,倒扣1分。)
得分:3
【样卷】
【5分】
准确:3
得体:1+1
准确:3
得体:1+1
【4分】
准确:3
得体:1
准确:2(大部分照抄原文)
得体:1+1
【3分】
准确:1(把不相关的特色与功能进行杂糅,给1分)
得体:1+1
准确:1(只谈其中一方面特色及其功能,给1分)
得体:1+1
准确:2(照抄原文)
得体:1(有对象)
准确:1(“智能化特点”过分紧缩且只提到了一方面特色功能)
得体:1+1
【2分】
准确:2(绝大部分照抄,视为全抄,内容齐全最多给2分)
得体:0
准确:2(缩写也是抄)
得体:0
准确:1(只提到了两个特色,没有任何关于功能的具体介绍)
得体:1
准确:0
得体:1+1
【1分】
准确:1(仅有两个特色)
得体:0
准确:0
得体:1
【0分】
准确:0
得体:0
21题
(1)参考答案:
①社区居民的参与意愿大大增强。
②垃圾装运、处理设施仍然不如人意。
③垃圾分类工作的推行前景将越来越好。
(2)评分细则及示例:
(3)样卷示例:
6分卷1:(2+2+2)
5分卷4(2+1+2):
3分卷2(0+1+2)
3分卷3(0+1+2)
1分卷3(0+0+1)
0分卷













































































