高中区域地理笔记

2025-12-23 09:46 网络 评论
第一章地理环境与区域发展

1.区域的含义,特征
含义:地球表面的空间单位在地里差异的基础上,按一定的指标和方法划分出来的
特点:层次性,差异性,整体性(同一区域,指标利用单一),可变性
2.松嫩平原和长三角地区在地理位置、气候、地形、资源、工农商业方面的差异

图片

地理位置:①经纬度位置 ②海陆位置 ③相对位置
民勤:①经纬度位置:北半球中纬度,东半球,北温带 ②海陆位置:西北内陆 ③相对位置:南依祁连山,北靠腾格里和巴丹吉林沙漠,河西走廊东部。

3.长江中下游为何早期农业发展缓慢
①河流交叉纵横,湖泊星罗棋布②土质黏重③人利用和改造自然的能力低下

4.在资源调查环境和灾害监测农业中的应用
①资源调查,环境调查与监测,农业长势监测和估产②环境与灾害监测③防灾减灾④道网设计
RS特点:①精度高, 质量高②获取信息全面准确 ③效率高,节省人力物力④范围大⑤受地面限制小⑥动态监测

5.GPS的组成及特点

图片

GPS卫星星座由21颗工作卫星和3颗备用卫星组成,它们均匀分布在六个轨道平面内。全球任何地点在任何时刻,地平面上空至少有四颗GPS卫星。
四大导航系统:美国GPS、俄罗斯格洛纳斯、欧洲伽利略、中国北斗
中国北斗:交通运输、海洋渔业、水文监测、气象预报、测绘地理信息、森林防水、通信时统、电力调度、救灾减灾、应急搜救领域、导弹导航。

6. GIS在城市管理中的应用
对地理信息数据进行管理、查询、更新、空间分析和应用评价
①分析评价自然资源和自然条件,区位和交通条件,人口和劳动条件,经济和社会条件
②交通管理商业管理、物流、卫生救护、城市规划

7.数字地理的含义及应用
含义:数字化的地球,即把整个地球信息数字化后,由计算机网络来管理的技术系统
应用:①全球层:气候变化,植被与土地利用,土地覆盖变化,生物多样性变化,海平面及海洋环境变化……
②国家层:对一个国家的资源、环境、社会、人口的动态监测与分析
③区域层:信息化带动传统产业改造和升级,经济社会发展态势,管理和服务等

8.掌握区域的自然条件①②③④⑤

图片

9.掌握区域社会经济条件
人口、城市(位置、交通枢纽)
农业(地域类型及分布、耕作类型、农作物种类、熟制、发展条件)
工业(工业城市,工业基地,发展条件)
交通(方式,特点,发展条件)

10.霍尔果斯经济发展的优势条件
①通往中亚门户,便于发展边境贸易②交通便利③政策支持④资源丰富

第二章区域生态环境建设

1.荒漠化形成过程,实质,表现,发生地区
图片

2.西北地区地理位置、自然和人文地理特征
地理位置:大兴安岭以西,昆仑山——阿尔金山——古长城一线以北
图片

3.西北地区荒漠化的自然原因(基本条件,物质条件,动力,气候异常)和人为原因(表现)危害及对策

图片                
4.区域生态环境问题、原因及对象,全球变暖原理、影响及对策
图片
温室效应(花房效应)温室气体增多,大气强烈吸收地面大波辐射增温,大气逆辐射强
人为原因:①矿物燃料燃烧②滥伐森林
三个影响:①海平面上升②影响农业生产③影响水循环,极端天气事件增多
五条对策:①减少矿物燃料燃烧,使用新能源②植树造林技术措施适应气候变化④国家政策、公众参与 ⑤国际合作

5、世界沙漠
图片
图片

6.从海陆位置、地形、气候、草场载蓄量、自然景观、农业特色等方面,比较贺兰山东西两侧自然特征差异,贺兰山的地理意义,大兴安岭地理意义,宁夏平原成为塞上江南的原因  
 
图片

宁夏平原(塞上江南): ①贺兰山阻挡了西北寒冷气流和沙漠的入侵②黄河流经,地形平坦,土壤肥沃,水源充足

河套平原:北纬37度线以北,指贺兰山以东、吕梁山以西、阴山以南、长城以北之地,内蒙古和宁境内。
    
图片

大兴安岭对东部自然地理环境影响:阻挡冬季风,减小冬季风影响;阻挡夏季风,使东南坡降水较多;河流的源地,提供水源;减少风沙危害;  

图片

7.黄土高原地形特征,成因,水土流失的原因,危害及对策
特征:千沟万壑,支离破碎(流水侵蚀)
图片
因素:降水、地形坡度、土质、植被覆盖率                     
分布:
图片
危害:①土壤肥力下降,农业减产 ②河床於高,泛滥 ③生态破坏,灾害频发,生物多样性减少 ④破坏道路交通等基础设施⑤人员伤亡,财产损失
对策:①退耕还林还草,封山育林
      ②小流域综合治理:打坝淤地修梯田,固沟护坡又保塬
      ③做好煤矿土地复耕工作  
      ④生态移民
      ⑤调整产业结构、深耕改土、科学施肥、选育良种、轮作套种、地膜覆盖
鱼鳞坑:为减少水土流失,在山坡上挖掘有一定蓄水容量、交错排列、类似鱼鳞状的半圆型或月牙型土坑,坑内蓄水,植树造林。保水保土保肥。

8.草风格沙障作用,沼泽成因,农牧区用能问题,石漠化成因,影响,对策
(1)沙障作用:①增加地表粗糙度,削减风力②截留水分,提高土壤含水量(保水保土保肥)
(2)沼泽成因:①纬度高,气温低,蒸发弱,降水较多②地势低洼,排水不畅③冻土层,不易下渗④植被覆盖率高,水分条件好⑤河流多,来水多
(3)农牧区用能:①营造薪炭林②兴建沼气池③利用风能、太阳能等新能源④推广节能灶⑤发展小水电
(4)云贵高原石漠化:
①成因:自然:A.山地丘陵起伏大B.降水集中多暴雨(亚热带季风气候)C.河流众多,侵蚀作用强
人为:A.过度樵采、农垦(滥垦滥伐)B.开发历史久,人地矛盾尖锐,毁林开荒
②影响: A.土层变薄,土壤肥力下降,粮食减产B.河流淤塞,调蓄能力下降,影响航运C.旱涝频发,生态环境下降D.地形崎岖,影响交通
③对策:A.发展立体农业,开发优势资源B.封山育林退耕还林还湖C.解决用能问题,提高资源利用率D.水电站   开发新能源E.生态移民   适用于环境问题所有对策

9、生态移民选址要求
①水、土地等资源较丰富②人口密度小,环境承载力大③就业机会多,经济较发达④风俗习惯相近

10、风沙对铁路影响及对策。
①风沙堆积,掩埋路基和轨道②侵蚀路基③损害机车及通信设备④增大设备的磨损影响行车安全

11.森林的环境效益;城市绿地的作用;热带雨林的环境效益;森林破坏带来的生态环境问题
热带雨林:①调节全球气候,维持全球生态平衡
(森林)  ②促进了全球循环,调节全球水平衡
          ③世界生物基因宝库,维持生物多样性
环境问题:①气候异常,极端天气事件增加,气候变暖②自然灾害频发 ③水土流失,土地荒漠化,生态破坏④生物多样性锐减

12.热带雨林的分布(地带、非地带性的)非地带性的原因

图片
暖流增温增湿;山地迎风坡降水多;暖湿东南信风影响。

13.巴音布鲁克湿地的形成条件
①该地区有较多的冰雪融水,大气降水和地下水补给,河流众多
②盆地内地势平坦,排水不畅
④气温低,蒸发弱                  
⑤地下冻土发育,阻挡水分下渗

图片

14东北地区发展“井灌种稻”的有利水源条件,成因?
地下水丰富
成因:①河流沼泽多 ②降水较多,土地水分较多,蒸发较弱 ③植被条件较好,涵养水源能力较强      ④地势低平,排水不畅,下渗量大 ⑤冻土阻止水分下渗
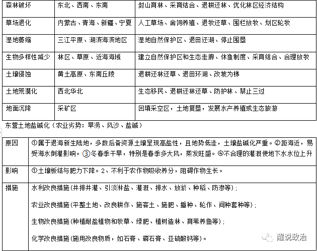
图片

水陆交界地带脆弱性(湿地):台风、暴雨、潮汐等自然灾害频发;土壤盐碱化;植被单一,覆盖率低;工矿城镇交通建设易造成生态破坏。

15.热带雨林的优势,脆弱性原因
图片

16.热带雨林破坏的根本原因、直接原因、如何保护?
直接原因:人类的开发
原因:①人口增长与贫困(根本) ②迁移农业 ③工矿城镇交通建设④商业性伐木⑤开辟大型农牧场
保护:①宣传教育,提高公民节能意识  公民②建立自然保护区   国家③加强与林缓冲区建设   国家④国际基金合作    国际⑤保护性开发    企业⑥森林选择性采伐与更新造林相结合(采育结合)   企业           
(保护)分析方法:国际、国家、社会企业、公民

17.三江源(长江、黄河、澜沧江)湿地的作用、成因,作为商品粮基地的优势条件开垦重点,改造什么条件,如何保护湿地?
作用:①维持生物多样性②调节气候③涵养水源、调节径流、蓄洪防旱④降解污染物  
保护:①湿地保护区②宣传教育,提高公民环保教育③退耕还林还湖④加大执法监督力度⑤保护性开发,如发展生态旅游、水产养殖等      
影响:气候变干,径流减少,生物多样性遭破坏,污染加剧。
减小:①人口多,耕地需求增加,围湖造田 ②工况城镇交通建设③土地荒漠化,水土流失导致土地退化      ④引水灌溉和河流截留改道  ⑤水污染造成水体富营养化

18.洞庭湖面积减小的原因、影响及对策,洞庭湖城位鱼米之乡的原因,巴西如何开发亚马逊
原因:①泥沙淤积(注入河流)②围湖造田
影响:①湖泊淤积,湖床抬高,调蓄作用下降,洪涝多发②影响航运③破坏生物多样性④降水减少
对策:①禁止围湖造田,平垸行洪,移民建镇②退耕还林还湖,建设长江中下游水土保持林
鱼米之乡的原因①(亚热带季风气候)水光热充足 气候
(农业区位因素)②地形平坦,土壤肥沃  地形、土壤
                ③河湖密布,水产业发达  水源
巴西亚马孙的开发:①迁都②移民,修建亚马孙横贯公路③借助外资,鼓励跨国企业投资

19.巴西热带雨林河上很少有桥。
①人口稀少,跨河运输需求量小②水网稠密,水运便利 ③河面宽,水量大,修路建桥成本高,技术难度大,对雨林破坏大

第三章区域自然资源综合开发利用

1.评价区域自然资源开发条件(山西能源基地)
①煤炭资源丰富、开采条件好(储量丰富、煤种齐全、分布广、煤质好、埋藏浅易开采)
②市场广阔(① 能源消费大国②对能源需求量继续增加③能源消费以煤炭为主)
③位置适中、交通便利
④政策支持(基地建设)
图片

2.我国能源供求面临的五大挑战
人均资源量小②人均能源消费量低③单产耗能高④以煤炭为主的消费结构⑤能源安全受到威胁

3.山西省如何建设能源基地
①扩大煤炭开采量②提高晋煤外用能力③加强煤炭加工转换    
 
图片

4.山西能源综合利用的基础,三条产业链及意义
煤——电——铝。 煤——焦——化 。 煤——铁——钢 。 

图片
资源枯竭型城市可持续发展
①优化产业结构,大力发展生态农业、旅游业、高新技术产业②优化产业布局③美化环境④整治交通⑤延长产业链,增加附加值,提高竞争力⑥提高资源利用率⑦循环经济,清洁生产

6.山西能源基地开发建设的环境问题及可持续发展对策 p47
图片

7.面对我国的能源问题,如何确保能源安全
①加强国内资源勘探开发②能源进口多元化③使用新能源④做好能源储备⑤提高能源利用率⑥宣传教育,提高公民节能意识

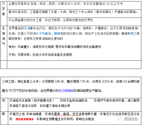
8.万家寨引水工程位置及意义,三峡工程意义,对生态的影响,北海油气开采有利、不利条件  

图片
 大坝对鱼类影响: ①阻隔洄游通道②水量水质下降,生存环境变差③营养物质减少导致饵料减少        
     
9新疆煤炭开采引发的生态问题及对策
图片

10、环境问题包括哪些方面。   
生态破坏、 环境污染 、资源短缺

11、锡尔河阿姆河过度灌溉对咸海周边环境的影响。澳大利亚墨累河达令河过度引水灌溉的影响。
气候变干;湖泊水盐量增加,水位下降,面积缩小;地下水水位上升,土地盐碱化程度增加;污染浓度增大;生物多样性减少;湖滩成为沙源地,导致沙尘暴频发;河口海水倒灌,海水入侵,海岸线后退,地下水水质下降              
      
12珠江口入海的原因
①干支流多,水量大②地势低平,水流不畅③河汊(chà)发育,干流短促④海水顶托作用强

13、黄河航运价值低廉原因及治理对策
原因:①地上河,悬河,无法建港 ②水量小,含沙量大③径流季节变化大 ④凌汛                   
对策:①退耕还林还草②建设水电站③加固下游大堤 ④合理调配水量⑤治污:提高水资源利用率         
  
第四章区域经济发展

1.农业发展的一般思路
考虑自然、社会经济 区位 市场         
确定区域农业 发展大方向
因地制宜,因时制宜布局小区域农业

2.东北的地理位置和范围
黑龙江,吉林,辽宁(黑吉辽),内蒙古东部

3.东北的气候及特点,气候影响农业哪些方面,东北地区对农业利弊
气候:温带季风气候    夏季温暖,冬季寒冷,夏季降水多
气候影响:①熟制  ②农作物品种  ③生长季节4-10月  ④农事活动(春播、夏管、秋收、冬藏)
图片

4.东北无霜期的分布规律,热量带(积温)分布,干湿地区的分布,气温降水的分布规律
降水:由东南向西北递减
气温:由南向北递减

5.东北农耕区,畜牧业区,林业和特产区的分布,主要农产品

图片

7.舍饲养殖业快速发展的原因

①保障饲料供给②免受寒冻③养殖业与种植业相结合,充分利用资源④防止污染

8.东北地区农业发展中存在的问题,对策,发展方向
问题:水土流失、土地荒漠化、土地盐碱化、黑土侵蚀、草场退化、环境污染、自然灾害、湿地减少(①过度砍伐,造成森林破坏,水土流失;②过度放牧,破坏草原;③过度开垦,土地沙化④不合理灌排,造成土地次生盐碱化;⑤农业用水量增大,造成水资源短缺。方向:依靠科技进步,提高单产,继续发展种植业;树立大农业的观念,大力发展多种经营;大力发展农产品加工业,延长产业链,促使农产品增产、增值,向农业产业化发展。

图片

9.珠三角基塘农业发展条件及意义
条件:①热带季风气候,光热充足,降水充沛②地形平坦,土壤肥沃③水源充足④历史悠久,经验丰富⑤良好的饮食习惯
意义:①充分利用自然资源和劳动力②提高经济效益 ③保护生态④减少环境污染

图片

10、东北地区农业生产的优势条件?                  
①地广人稀,人均耕地面积多②土地连片分布,有利于机械化耕作③黑土广布,土壤肥沃 ④雨热同期,夏季光热充足 (温带季风气候),生长周期长⑤水资源丰富⑥交通便利⑦国家政策支持           
  
11、我国马铃薯主粮化过程中遇到的问题
图片

13、山东特产
青岛啤酒、临沂煎饼、淄博陶瓷、烟台苹果莱阳梨、潍坊萝卜、崂山云峰茶、即墨黄酒、章丘大葱、德州扒鸡、日照绿茶、兰陵大蒜、东阿阿胶、乐陵小枣、潍坊杨家埠年画、
图片

14、伊犁河谷熏衣草能“花开两季”的自然原因
温带大陆性气候区,夏季升温快,早播种;北有山脉阻挡冷空气,入冬迟,可栽种时间长。

 第五章区域联系与区域协调发展

1.西气东输的原因,对区域发展的影响(社会,经济,环境)资源状况特点
            

原因
资源消费和赋予不平衡;优化能源消费结构;能源开发重点在西部
资源状况特点
①总量丰富,品种齐全②人均占有量少③地区分布不均衡  

对区域发展的影响:
(1)对西部:①促进资源开发,变资源优势为经济优势,促进经济发展
        ②促进基础设施建设,增加就业,推动相关产业发展(增带促)
(2)对东部:①缓解能源短缺,保证能源供给②促进基础设施建设,增加就业,推动相关产业发展
(3)提高资源利用率,优化能源消费结构,促进协调发展
(4)保护环境,减少酸雨,雾霾危害
不利影响:工程建设区易造成水土流失、土地荒漠化等生态破坏问题

2.西气东输,一、二工程起止点,运输方式,经过的省,地形区,自然障碍,山脉,河流,气候,与自然带
地形:塔里木盆地       
河西走廊       
宁夏平原       
黄土高原       
华北平原               
江淮平原       
太湖平原
山脉:吕梁山,太行山,太岳山
河流:三次穿越黄河,淮河,长江,京杭运河
省:新,甘,宁,陕,晋,豫(河南),皖(安徽),苏,沪
气候:温带大陆性气候——温带季风气候——亚热带季风气候 一线
自然带:温荒       温草       温落       亚常阔
一线工程:轮南油气田 向东经过甘肃、宁夏、陕西、山西、河南、安徽、江苏,最终到达上海
二线工程:西起新疆霍尔果斯口岸,向西与中亚天然气管道相连,南至广州    

3.线路分布的决定性因素
自然,技术,社会经济

4.西气东输二线工程比一线工程有何优势
优:气源充足,途经华中,华南能源短缺地区
劣:(1)西段:①地壳运动活跃 ②地质条件复杂③地势起伏较大                        
(2)人口少,经济欠发达,技术难度大,投资大

5.南水北调东、西线发展利弊
图片
东线影响:①生产生活污水排放会降低水质②影响水生植物生长③土壤盐碱化④长江口海水倒灌,海岸线后退,地下水水质下降。长江泥沙淤积,航运下降
中线工程对河北(沿线其他地方通用)的影响
利:①缓解水危机,保障用水安全②保护环境,改善生态、生态补水③促进基础设施建设,增加就业,拉动相关产业发展,促进经济发展
弊:①土地盐碱化②占用耕地③移民

6.我国与俄罗斯,哈萨克斯坦进行能源合作的优势
①油气丰富,保障能源供给②管道运输,运费低,运量大③管线安全,缓解马六甲困局④加强经贸往来

7、西电东送三条通道(输出输入,水电,火电比重)P86
图片

9、中缅油气管道建设困难及影响,经济走廊,瓜达尔港口
困难:①地质条件复杂,多高山峡谷;
      ②地势起伏较大             
      ③地壳运动活跃     
      ④降水丰富且集中,洪涝多发
      ⑤后勤保障不足
图片
相关产业:钢铁、建筑、建材、运输、商业、水泥、土建安装和机械电子            
管道运油好处:缩短运输距离和时间;增加油气运输量;不受天气、气候、水文、航道影响等。

10、南水北调对南四湖的影响
①回补地下水②保护环境,改善生态维持生物多样性③保护湿地

11、瓜洲建设风电场的有利自然区位,不利区位,附近建设热电站的原因
  有利:①风能资源丰富,大风日数多②地形平坦,为开发利用土地面积少
  不利:①人口少,经济落后,电力需求少②长距离输电需求大③基础设施不完善④投资大
热电站:风电不稳定,热电站发挥可调控作用,使输电平稳

12、天然气优缺点。疆电入川原因,四大气区
图片

13、泛亚铁路的积极意义。
①加强与东南亚各国经济联系和友好来,促进我国经济发展;②缩短中国内陆省区与南亚、中东、北非、西欧的营运里程;③可从陆路输入中东地区的石油和泰国、越南等国的粮食补给,保证国家战略安全。


登录高考直通车APP
查看完整试题答案
好的
查看完整试题
特别声明:
1. 本站注明稿件来源为其他媒体的文/图等稿件均为转载稿,本站转载出于非商业性的教育和科研之目的,并不意味着赞同其观点或证实其内容的真实性。如转载稿涉及版权等问题,请作者在两周内速来电或来函联系,本站根据实际情况会进行下架处理。
2. 任何媒体、网站或个人未经本网协议授权不得转载、链接、转贴或以其他方式复制发表,违者本站将依法追究责任。
全部评论
努力加载中...
开通会员后可解锁剩余内容
立即开通
举报理由选择
确定
高考直通车官网

哇哦!快加入高考直通车APP,发现更多精彩内容,与学霸一起交流学习吧!