2020.6.11
22.阅读下面的材料,根据要求写作。(60分)
在拼图游戏中,完成整幅拼图需要一个个拼图单片的恰当拼接。而这些小小的拼图单片,如果视自己为孤立的个体,就难以确认自己的位置与价值;只有嵌在恰当的位置上,它们才是不可替代的存在。
其实,每一天,每个人,都应成为某个宏大图景中的一块拼图单片,既独特又相融。当然,一幅完美的宏大图景,也会让每一块拼图单片各得其所,各尽其能。
我们正在创造中华民族复兴的宏大图景,你作为新时代的青年人,对此有怎样的思考?又应该有怎样的行动?
要求:结合材料,联系现实;自选角度,确定立意;自定文体,自拟标题;不要套作,不得抄袭;不得泄露个人信息;不少于800字。
一、作文切入分
切入分:46分
二、评分标准
材料以拼图这种隐喻式语言方式进行题意表达。
1、寓意解读准确:“整图与单片”隐喻类比 “群体与个体”“群与己”或“青年和民族复兴(国家)”的关系。作文中本题和喻体都要出现。
单片——单片的独特性与不可替代性(个性特点);单片与单片之间的融合性(相互关联);单片在整体中各得其所和各尽其能(价值实现)。
整体——由单片拼接而成(构成);为单片提供位置(义务);融合而产生整体性价值(价值)。
2、关系阐释清晰:单片与整体关系,宏大图景与拼图单片的关系,共生共存,生成意义与价值(关联与价值生成);
定义:整体拼图追求完整、宏大、完美;单片拼图追求独立、独特、恰当的位置感和不可替代性。
关系:整体拼图离不开单片的恰当拼接,因而对拼图单片有义务,提供恰当位置,并使之得其所、尽其能;而拼图单片也有自我发展的价值追求,彼此恰当拼接,获得恰当位置,实现其不可替代价值,也成为拼图整体上不可缺失的一部分,而且是独特的一部分。
3、“知”与“行”合一:“对此有怎样的思考?又应该有怎样的行动?
“知”:如何做一个个体,为中华民族的复兴实现独特的个体意义与价值?(是什么、为什么)
“行”:如何做独特的自己?如何和他人融合生存?如何成为整体图景的重要个体?(怎么做)
4、“结合材料+联系现实”:
结合材料:材料某个方面、多个方面,甚至是材料的核心内容;
联系现实:整体--国家发展,民族复兴大业,时代发展的宏伟大蓝图,奔向小康,健康中国等;单片--自我发展的目标,目标追求,价值追求,职业定位,奋斗目标,人生理想等,
三、评分等级
具体评分点:
《将拼图单片嵌入复兴蓝图》
1号文 :
本文属于一类文(上)。
本文的题目巧用材料中的关键词,明确地揭示了“单片”和“复兴蓝图”之间的关系。题目给人的初步印象是:作者读懂了材料的寓意,明白了要分析“单片”与“宏大图景”的关系。
文章开门见山,直奔主题。开篇即准确而鲜明地揭示了“单片”与“宏大图景”的寓意,阐明了个人与国家和时代的关系;然后快速亮明观点,“将个人的生命与恢宏的时代相联结,人生才得以丰盈充实”。开头干脆利落,毫不拖泥带水。
第二段先分析材料中的“单片”与“蓝图”的关系:只有当每块拼图单片都镶嵌在恰如其分的位置上,蓝图才能逐渐明朗清晰。然后推出其寓意:我们每一个人都将找寻自己的人生定位,由此才能在适合自己的位置上蓄力发力,为复兴蓝图的铺就贡献自己的力量。由材料到观点,逻辑清晰。且指出是“在蓝图的指引下”,时刻不忘记二者的关系是双向的。
第三段开头的主题句表明了个体与时代的关系: 个体与时代相联结,才能挖掘人生的深度和广度。接着借分析“单片”与“蓝图”的双向关系,来推论“个体”与“宏大图景”的双向关系,并以两个论据来证明和分析这种双向关系。
第二、三段侧重于论述“个体”构成“宏大图景”的意义,和“个体”在“宏大图景”中的自我价值的实现,第四段则侧重于论述“宏大图景”为成就“个体”提供了“位置”,即“中华民族复兴的宏大图景也定然让每一个拼图单片发光发热,展现自我价值”。至此,“单片”和“宏大图景”的双向关系的分析画上了完美的句号。
第五、六段重在分析怎么做,“用自己看得见的行为给中国塑形,让蓝图愈加明朗,愈加清晰”。结尾鸣金收兵,语言生动简洁,令人眼前一亮。
文章的亮点是分析双向关系非常到位,兼顾分析怎么做。分析推理逻辑清晰,材料运用恰到好处。结构层层递进,环环相扣。不足的是论据不够充实, “怎么做”没有紧扣青年身份,提出相对具体的建议。
发展等级打在“深刻”上。
评分:20+19+19=58分
2号文:
本文为一类文(下)
这是一篇整体构思有特点,写作任务完成有亮点的作文。
本文主要优点:
1.中心突出,观点明确。开篇结合“拼图游戏”提出论点,简洁明了,体现了考生较强的运用和处理作文材料的能力。
2.说理逻辑清晰。主体部分依次论述了青年在各自时代不同的领域发挥着独特的作用,时代为青年的发展提供了物质基础,新时代的青年应该有什么样的作为。三个方面环环相扣,层层递进,体现了良好的结构意识。
3.文章较清晰的论述了个体与整体、青年与国家的辩证关系,也对“应该有怎样的行动”做出了回应,很好的完成了本次作文的核心写作任务。
本文主要问题:论述深度还不理想,尤其是关于“一幅完美的宏大图景,也会让每一块拼图单片各得其所,各尽其能”只停留在时代为青年提供了物质基础,过于表面和单一。
评分:18+18+18=56分
3号文:
本文属于二类文(上)。
文章中心突出,结构完整,本体喻体关系紧密。结合材料,阐释个人和宏大图景的关系。
题目“以个体之力,铸强国之魂”揭示了个体与国家的关系。
第一段引材料,揭示国家和个体的关系,同时点明了中心观点。
第二段提出国家的发展离不开个体的奋斗和奉献。接着引用于敏的话论证观点,列举钟南山和扶贫干部的事例论证个体对国家的重要作用。突出个体的使命担当,找准位置,实现自己的价值。
第三段,指出国家为个体发展提供资源和契机。以青年吴兵、农村群众、创客、习近平的话来论证观点,内容丰富,论据充分。
第四五段通过正反对比指出青年应该如何融入国家。接着第六、七、八、九段具体指出了怎么做,做法细致到位。结尾以习近平的话,呼吁广大青年以个体之力,铸强国之魂。
不足:语言不够精炼,分段比较频繁。
评分:19+18+17=54分
《以青春之我,拼复兴宏图》
4号文:
本文属于二类文(上)。
文章可以很好地结合材料,对材料进行挖掘、整合,对个人和宏大图景的关系把握准确。行文思路非常清晰。
题目“以青春之我”表明了我作为青年的身份和立场,“拼复兴宏图”中的“拼”契合材料,复兴宏图表明了拼的成果,点明了观点。文题醒目、巧妙。
第二段从拼图游戏切入,揭示了拼图和拼图单片的本体,即祖国和新时代的年青人。
第三四两段,分别从宏大的图景让拼图单片各得其所各尽所能和每个人对宏大图景的独特作用两方面来谈,揭示出个人和宏大图景之间的双向关系,切合材料,逻辑清晰。举例较丰富,有层次。既有国家的“墨子号”升天、嫦娥奔月、复兴号驰骋等重大项目的突破,也谈到医生、交警、快递员、外卖员等普通人的贡献。
第五段号召青年行动起来,发挥自己的作用,着重谈及青年要如何做,这里逻辑也很清晰,注重结合材料。先谈自我努力、奋斗,找准位置,再谈同他人的交流沟通,共同拼出伟大图景。第六段引用鲁迅先生的话,并对青年进行号召。
本文采用演讲稿的形式,符合文体自定的要求。
不足:第三段论据部分论证不够充分,表达不够清晰,对分论点支撑力度不够;演讲稿格式需要另创情境,花费笔墨,写作难度加大。
发展等级打在创意。
评分:18+17+17=52分
5号文:
本文属于二类文(上)。
本文有诸多亮点。
1. 本文的标题巧妙,“拼”字一语双关,既能够融合材料中的“拼图单片”,又能够将个体"拼接"凝聚成民族复兴的力量,又能够表达个体的态度“拼搏”,同时揭示了个体与国家的关系,“个人价值”与“家国复兴”的辩证统一。
2. 围绕材料展开,中心突出,观点明确。开篇结合时代背景,提出论点,简洁明了,体现了考生关注现实的意识,以及简洁流畅的语言表达能力。
3. 审题准确而全面,论述的过程条理清晰,辩证全面有说服力。第三、四段论述了每一个青年坚守岗位,个人价值的发挥对于国家宏伟蓝图实现的意义——“只有每一个人都实现好个人价值,复兴家国的途径才能早日实现。”接下来又从国家的发展为个人价值的实现创设条件“中国的不断强盛也才能为个人价值的实现提供客观条件”。
4. 在充分的阐释了个人与国家的辩证关系后,接下来的三段从“明确自己的价值与定位”、“不断提升自身的素养”分析了怎么做的问题。本文的论证思路清晰,体现了考生较严密的逻辑思维与语言表达能力。
主要问题:论据略显不足,在谈怎么做的问题上,过于偏重从个人的角度,使得第四段的论证比较孤立,后文没有形成回应。另外,文章紧扣“青年身份”的意识不强。
评分:18+18+16=50分
6号文:
本文属于二类文(下)。本文能够扣住寓意性作文的要点行文,寓意明确,行文结构清晰,关系明确,认识和行动都具备。
1. 本文的标题《勇担时代责任,共筑复兴宏图》,扣住寓意拟题,“勇担时代责任”暗含青年,“共筑复兴宏图,扣住“民族”,揭示关系。
2. 第二段揭示关系的第一层:民族复兴宏图需要每个青年人共同搭起。约翰多恩的引句很好论证了每个青年的作用。接着纵向举例论证个体对国家的重要性:五四运动、《告同胞书》、疫情中各行各业的人们都是中国的中流砥柱。语言精练,论证有力。
3. 第三段揭示关系的第二层面:民族复兴的大宏图更为每个青年提供了实现人生价值的广阔空间。通过国家与个人的辩证关系的阐释,提出了国家为个人提供平台和选择的权利,深入辨析,逻辑关系清晰深刻。引用《后浪》中的语句论证观点,十分贴切。段落完整。
4.第四段:怎么做?面对民族复习宏图,新时代青年在当下该怎么做?本段提出解决问题的办法:心怀理想和付诸行动。措施简洁明了
5.结尾:引用李大钊的话强化中心,回扣材料,呼呼每一个青年担起时代重任,创造民族复兴伟大图景。
主要问题:二者关系不够深入,论据略显不足,“怎么做”部分过于简单。
发展等级打在较深刻上。
评分:17+16+15=48分
7号文:
本文属于三类文(上)。
开篇呼应材料,引入自然,观点明确。从整幅图景需要每个单品恰当拼接,引申到民族复兴宏图需要每个人的和谐相连,发出青年人要“以绚烂青春,谱强国之章”的呼吁。
第二段承接前文,强调年轻人是拼接民族复兴宏大画卷的新生力量,是不可或缺的单片。
第三段以问过渡,以“我们该如何做呢”引出四五两段的回答:修身,找准自己的方向。同时回应题目中的写作任务之一——“应该有怎样的行动”。结尾则呼应标题,再显观点。
文章能够扣住材料,完成题目要求的各项任务。观点明确,语言通顺,整体思路比较清楚。
但是缺乏写作的亮点。立意比较平庸,语言表达比较平淡,在行文展开上尚存不少瑕疵。
评分:16+15+15=46分
8号文:
本文属于三类文(上)。
标题与论点吻合。“作恰当拼图”有语病,标题要精心构思,不能出现生涩不畅的现象,而降低印象分。
开篇由拼图引出中心论点,强调每个青年对完成民族复兴宏大图景的作用。
第二段从历史的角度,阐述了青年个体为实现民族复兴的宏大图景所起的作用;第三、四段从现实的角度论述了青年个体尽已之能,来实现民族复兴的宏大图景的意义;第五段重点论述“如何做”,指出我们要努力学习,用知识来报效国家。第六段再次阐明要努力学习,找对位置,成为不可替代的单片,为民族复兴添砖加瓦。结尾重申自己的观点。
文章对材料的寓意理解正确,主体部分由历史到现实,强调每个青年对完成民族复兴宏大图景的作用,论述透彻,论据较丰富。
不足的是:文章论述了“个体”对“宏大图景”的单向作用,没有分析它们的双向作用。虽然第五段提及到“处于新时代的我们正享受着祖国繁强带来的完美机遇”,可惜一笔带过,没有展开论述,实为遗憾。
发展等级打在“较深刻”上。
评分:16+16+14=45分
9号文:
本文属于三类文(下)。
本文中心明确,层次分明,逻辑清晰。
首段明确提出观点,主体部分分别从时代青年“勇立民族复兴的昂扬潮头”要“顺势而为”“奋勇向上”;最后以“小我汇入大我,大我体现小我”总结,体现了本次作文关于个体与整体、个人成长与国家发展的一些思考。语言表达流畅,有一定的文采。
本文的主要问题:
1.全文完全没有提及作文材料中的“拼图游戏”内容,而且另起炉灶,以“浪花”与“江潮”设喻,以另外一个喻体来诠释作文材料中的喻体。以“比”写“比”,是寓意性材料作文的大忌。
2.全文重点论述了青年“应该有怎样的行动”,对于个体与整体的关系分析呈现的只是单向性,缺乏辩证思考。
评分:14+16+14=44分
10号文:
本文为三类文(下)
本文标题《小拼图,大宏图》扣住了材料关键词,但是只扣住一方,忽略了“青年”或者“单片”。
开头“天才”、“愚者”之说无来由,与中心无关。接着引用材料,概括不准确。提出观点不全面,只强调了中华民族伟大复兴需要青年填补。概括材料的能力和解读寓意的能力有待加强。
主体部分:
第二段:提出第一个分论点“独立不可取”。“孤立”应试从怎么做切入,反面论证观点。但是本文才刚开始展开议论,不宜用此思路行文。接着“人的三次成长”之论有偏离材料的嫌疑。举例论证疫情中的医生、工厂、农民等各个行业的举动可以论证中心,最后鲁迅的名言可以回扣分论点。但是缺少和材料的关联。另外观点和论证之间缺少逻辑关系,思维简单跳跃。
第三段:提出第二个分论点“联合价更高”。“联合”一词不够准确,孔子之等级说显得老旧。本段强调个人的价值。论据比较丰富,语言有一定概括性,只是逻辑关系不明确,简单强调国家有哪些人,呢些团队,扣题不紧密。
第四段:提出解决问题的办法:青年人要学习,开拓自己的领域。结合了材料,分析了小大我的关系,但是比较简单,不过深入。
结尾:呼吁紧握拼图,坚定信念,助力民族复兴梦。
主要问题:
1. 全文采取正反对比的论证方式,只论证了青年该怎么做,“不孤立,要联合”。关系辩证不明晰,只涉及一面。
2. 全文语言逻辑关系不严谨,一些语段游离中心,与材料无关,思维凌乱。
3. 第三段结构不完整,举例后没有很好总结回扣观点。
4. 第四段提出青年人要学习,只轻描淡写,没有深入拓展开来,显得简单。
评分:15+14+13=42分
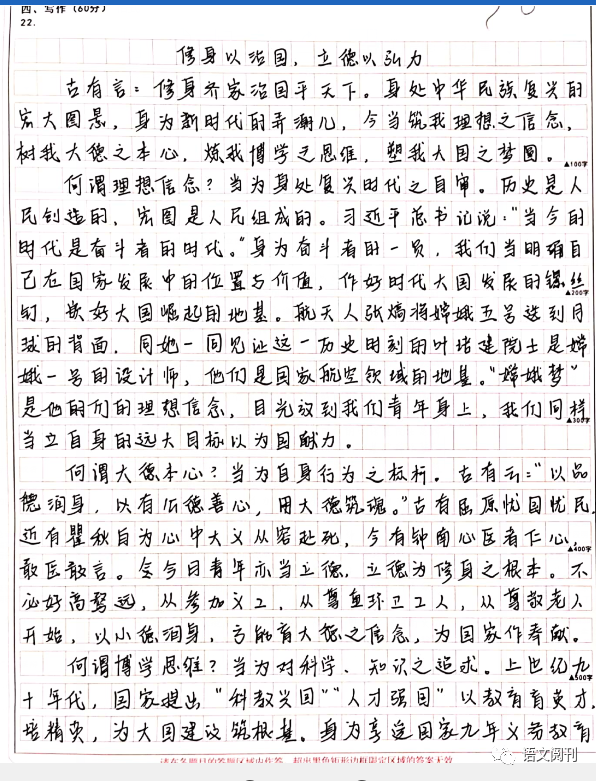
11号文:
本文属于四类文(下)。
本文层次分明,逻辑较清晰。
首段明确提出观点“修身立德”塑“大国梦圆”,主体部分分别从“树立理想信念”“修养心性”再到“博学思维”谈青年应该怎么做,接下来谈“大国梦”的实现。体现了考生的逻辑思路是比较清晰的,语言上表达比较流畅。
本文的主要问题:
1. 本文中个人与国家发展的关系在论证的过程中没有很好的融合,割裂的谈个人与国家体现出了理解能力与审题能力的不足
2. 全文完全没有提及作文材料中的“拼图游戏”内容,而是抛开材料另起炉灶,扣题意识需要加强。
3. 全文重点在对问题的阐释上,没有提及怎么做?缺乏了解决问题的意识与能力,缺乏对两者关系的辩证思考。
评分:12+14+12=38分
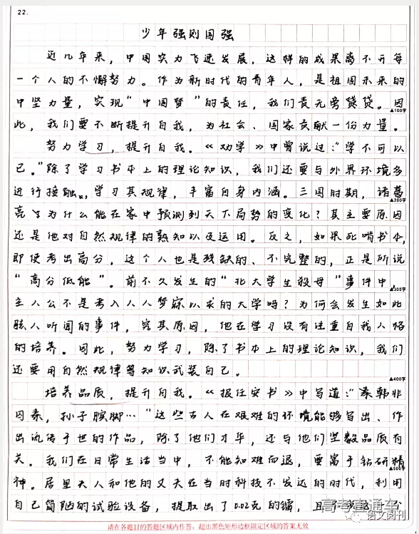
《少年强则国强》

12号文:
本文属于五类文(下)。
本文题目“少年强则国强”谈及了青年和国家的关系,但较为空泛,缺乏与材料的关联性,离题。
全篇未能结合材料,不能体现个体的努力和创造中华民族复兴的宏大图景之间的关系,没有对此的思考,也未谈及青年为创造中华民族复兴的宏大图景应该怎样行动。文章仅就青年应该如何努力,努力之后需为社会、国家贡献力量泛泛而谈,自说自话。有套作之嫌。
本文对自我身份定位准确,写出了新时代青年的立场,也谈及青年的具体行动。也有个别语句较为精彩。但仍需结合具体材料和写作任务展开,不能架空材料,脱离任务。
评分:10+10+8=28分
























