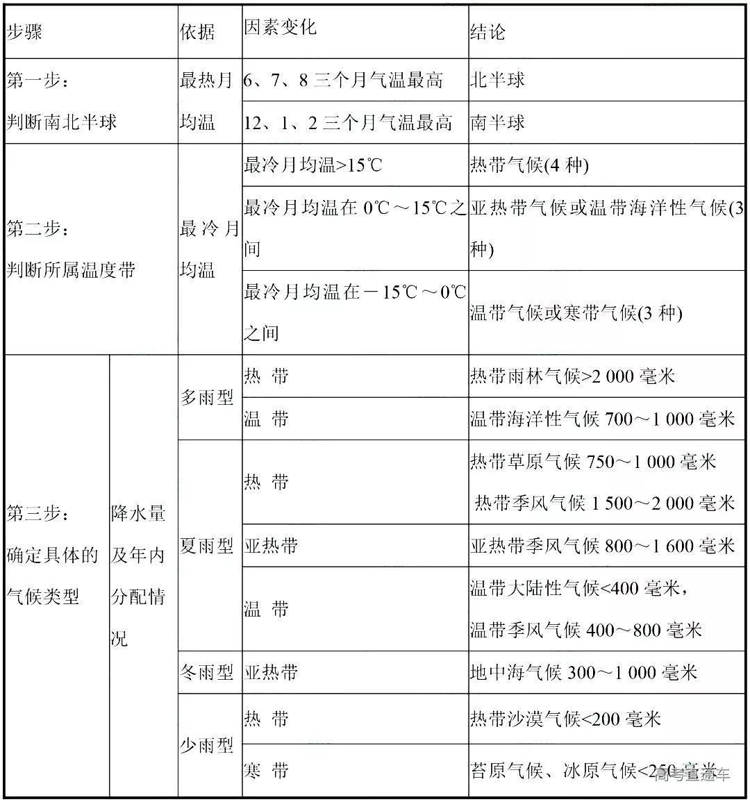
推荐阅读:
世界气候类型的特点和分布一直是高中地理教学的重中之重,却又是难中之难。许多同学被这部分内容搞的晕头转向说:老师,我全都搞混了。
我知道你很急但你先别急。今天,小车帮你们总结了世界气候类型的特点及分布。给我好!好!看!
1.纬度(决定因素):气温由低纬向高纬递减(如热、温、寒等五带的划分)
2.大气环流(气压带、风带与季风):气流性质与来向对气温的影响(靠近冬季风的源地,气温低;受来自高纬的气流影响,气温低;)
3.地形(高度、地势、坡向):
(1)海拔越高,气温越低(垂直递减率-0.6℃/100米)
(2)山间盆地、河谷气温较高(同一热量带内,地形对冷空气起屏障作用,如:高大山脉阻挡,冬季风难以入侵;盆地地形,冬季不易散热)
(3)山地阳坡比阴坡气温高
(4)背风坡处,有焚风出现,气温高
4.海陆位置:
(1)由于海陆热力性质差异,受海洋(湖泊、湿地)影响大的地区,温差小;受陆地影响大的地区,温差大;
(2)沿海地区冬季气温较内陆高,夏季气温较内陆低;内陆地区与之相反。
5.洋流:暖流:增温增湿;寒流:降温减湿
6.人类活动:热岛效应、温室效应等
1.纬度:低纬地区>高纬地区(原因:太阳高度高纬低、日变化小)
2.季节:中纬度夏季>冬季
3.地形地势:凹地(如盆地、山谷)>凸地(如小丘、山顶);高原大于海拔低的平原。
4.下垫面性质:陆地>海洋;沙土>粘土、深色土>浅色土、干松土壤>潮湿紧密;旱地>水田。
5.天气状况:晴天> 阴天
1.纬度:低纬小,高纬大(纬度越高正午太阳高度的年变化越大,昼夜长短的年变化越大,因而气温的年较差越大;低纬相反);
2.下垫面性质:海洋小于陆地,沿海小于内陆,有植被的小于裸地;
3.天气状况:云雨多的地方小于云雨少的地方。
1.纬度:纬度低,正午太阳高度角大,太阳辐射强度大(光照充足);白昼时长长,光照充足
2.海拔高度:海拔高,空气稀薄,大气对太阳辐射的削弱作用弱,太阳辐射强(我国青藏高原)
3.天气状况:降水少,晴天多,太阳辐射丰富(我国西北地区)
4.空气密度(大气透明度)
1.大气环流(气压带、风带与季风):
(1)气压带、风带:低气压带控制区降水多,高气压带降水少;西风湿,信风干,而大陆东岸因信风来自海洋上,带来水汽,降水较多;
(2)夏季风影响地区,暖湿多雨;冬季风影响地区,干燥少雨。
2.地形:
(1)地形雨:迎风坡,地形抬升,形成地形雨,降水多;背风坡降水少
(2)地形类型:平原利于水汽深入,盆地、谷地地形封闭,高原地势高,水汽难进入
(3)山脉走向:与气流方向平行,有利于水汽深入;与气流方向垂直,阻挡水汽深入
3.海陆位置:距海近,受海洋影响大, 水汽充足,降水多;距海越远,受海洋水汽影响小,降水少。
4.洋流:暖流:增温增湿;寒流:降温减湿
5.人类活动:改变下垫面影响降水,如城市雨岛。
描述模式:从**向***递减或递增;***地区降水多,****地区降水少;降水空间差异大(小)。
1.湿度(河流湖泊附近、水库附近);
2.地形(低洼地、山坳里);
3.尘埃(道路边、市区内、建筑工地、矿区)
1.气压梯度力大小:等压线密集,水平气压梯度力大,风力大;
2.距高压中心远近:离高压中心越近,风力越大;
3.摩擦力大小(地面平坦开阔、海面上):摩擦力越小,风力越大;
4.植被多少:植被稀少,风力大;
5.地形(山谷口的狭管效应、高原上):出现狭管效应,风力加强。
1.从地理角度解释“蜀犬吠日”?
因为四川盆地水汽多且不易扩散,多阴雨天气。那里的狗不常见太阳,看到太阳后就觉得奇怪,就要叫。
2.为何巴山多夜雨?
四川盆地夜晚吹山风,山风携带冷空气顺坡而下,山谷暖湿空气抬升成雨。
3.何为雅安天漏?
雅安位于四川盆地西缘,地势北、西、南三面高,东部较低,形成了喇叭形的地形;来自印度洋和太平洋的暖湿气流在此集聚,遇地形抬升形成地形雨。
4.昆明为何“四季无寒暑(四季如春),一雨便成秋”?
(1)夏季不热是因为地处云贵高原,海拔高,气温较低,冬季不冷是因为处在准静止锋的暖空气一侧,天气晴朗,所以冬暖夏凉。
(2)一旦下雨,云层削弱太阳辐射强,使到达地面的太阳辐射减少,气温迅速下降。
5为何贵阳“天无三日晴”?
(1)因为冬春秋三季处在准静止锋的冷空气一侧,多锋面雨。
(2)夏季受到暖湿的东南风和西南风的影响,多地形雨,所以终年多雨。
6.贵阳为何冬季多冻雨?
(1)地处云贵高原,海拔高气温低。
(2)位于准静止锋的冷空气一侧,低温多雨。
7.新疆地区“一日一洪峰”发生的原因?
新疆地区河流以高山冰雪融水补给为主,白天温度升高,大量积雪、冰川融化,形成洪峰;夜晚气温降低,冰川消融量减少,洪峰消退。
锋面雨带的移动规律是:五月,登录东南沿海一带;六月,雨带移到长江流域以后,在江淮地区摆动一个月左右,形成梅雨天气;七月上旬,雨带开始向西向北推移,七、八月份到达华北、东北等地,由于降水强度大且集中,引起夏涝,此时,长江中下游地区出现伏旱天气(六、七、八月西南、两广地区还受西南季风的影响);九月,雨带南移,至十月我国雨季结束。



























