推荐阅读:
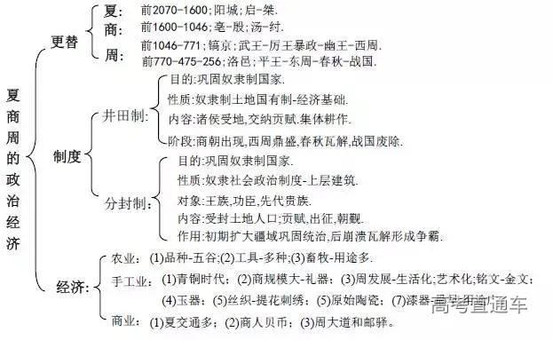
一 祖国历史的开端(先秦)
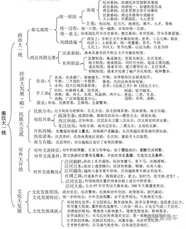
二 封建国家大一统(秦汉)
三 封建国家分裂和民族融合(魏晋南北朝)
四 封建国家的繁荣(隋唐)
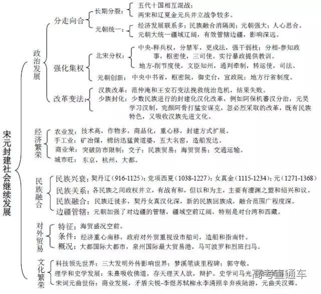
五 封建国家继续发展(宋元)
六 封建国家的衰落和多民族国家空前巩固(明清(鸦战前))
七 清朝晚期中国开始沦为半殖民地半封建社会(1840-1860)
八 中国完全沦为半殖民地半封建社会(1860-1901)
九 中国半殖民地半封建社会的深化(1901-1918)
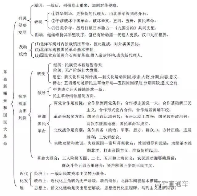
十 革命新曙光和国民革命(1919-1927)
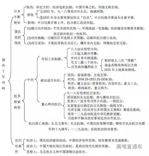
十一 国共十年对峙(1927-1937)
十二 中华民族的抗日战争(1937-1945)
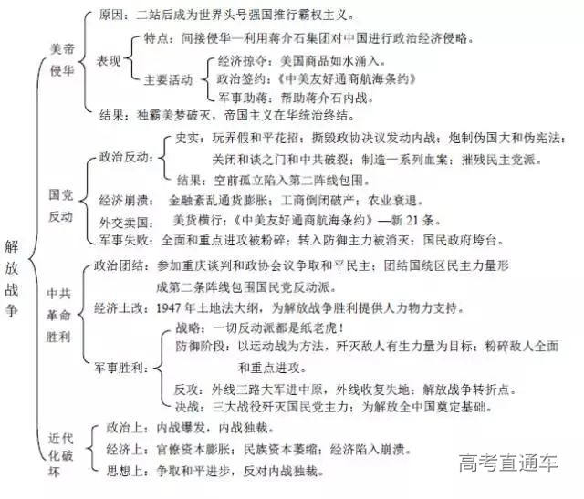
十三 人民解放战争(1945-1949)
十四 过渡时期(1949-1956)
十五 社会主义建设在探索中曲折发展(1956-1976)
十六社会主义现代化建设新局面的形成(1978年--)
十七 工场手工业时代的资本主义(14C—18C)
十八 蒸汽时代的资本主义(19C初—19C70S)
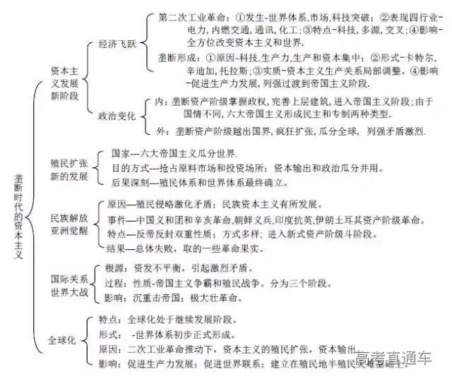
十九 (电气)垄断时代的资本主义(1871--1918)
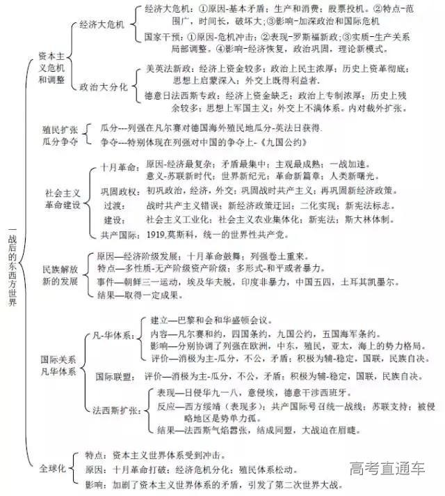
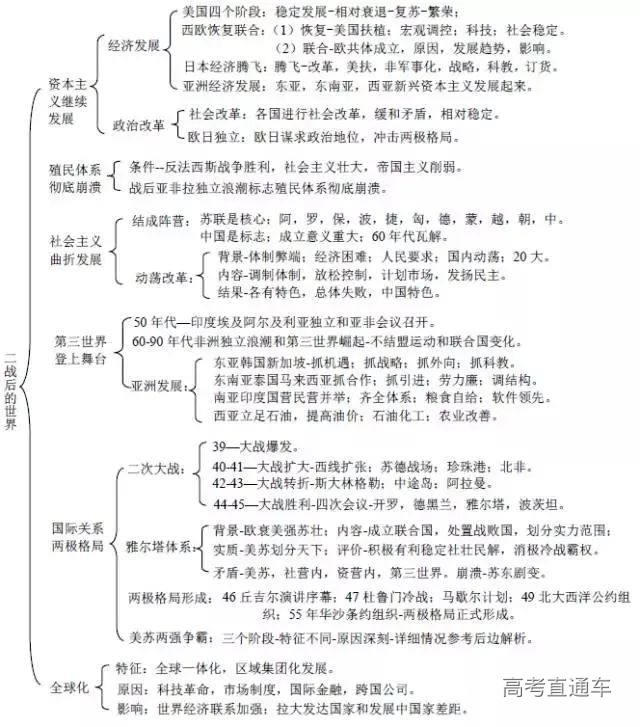
二十 一战后的东西方世界(1918-1939)
二十一 二战及二战后的世界(1939-21C初)
专题讲解
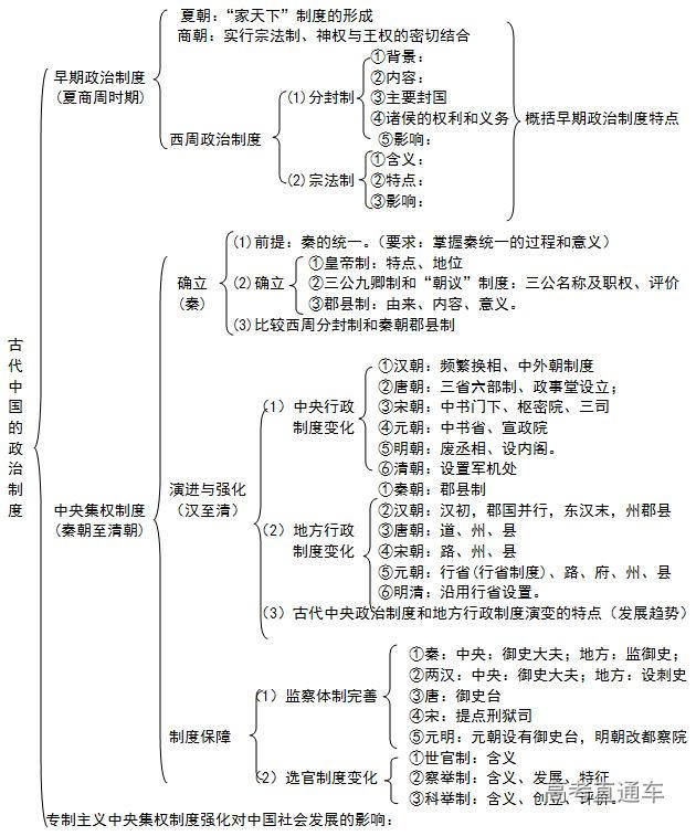
一 古代中国的政治制度
本专题主要讲述我国古代政治制度的演变,可分为两大阶段:夏商周时期的早期政治制度(课本第1课);秦朝以来的中央集权制度的确立、演进和强化(课本第2、3、4课)。
中央集权制度构成有三个部分:皇帝制度、中央行政制度、地方行政制度,该制度下包含二大基本矛盾:皇权与相权的矛盾;中央与地方的矛盾。概括掌握中央集权制度发展的历程。在掌握上述史实的基础上概括和理解中央集权制度发展的两大趋势(特点):相权日益分散削弱,君权日益加强;地方权力日益分散削弱,中央权力日益加强。
二 近代中国维护国家主权的斗争和专题三近代中国的民主革命
中国近代史的基本线索可概括为“两个过程”:即帝国主义和封建主义相结合,把中国变为半殖民地和殖民地的过程(屈辱史),同时也是中国人民反抗帝国主义和封建主义,探索救国救民道路的过程(抗争史和探索史)。本专题主要涉及:列强侵略与中国沦为半殖民地的过程(屈辱史)、近代中国人民维护国家主权的斗争(抗争史)二个方面的内容。而探索史主要在专题三中讲。
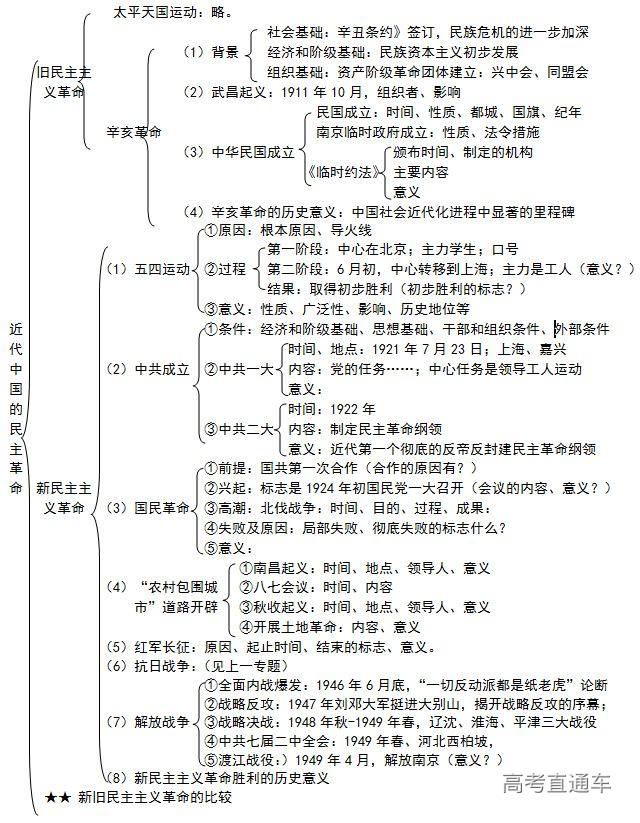
三 近代中国的民主革命
近代民主革命是实现近代民主政治的主要途径之一,由于各国生产力水平、社会性质的不同,因此民主革命的内涵也有很大的不同,近代中国的民主革命,指寻求民族独立(反侵略)和社会进步(反封建)而进行的斗争。近代中国的民主革命,以五四运动为界,分为旧民主主义革命和新民主主义革命两个阶段,本专题主要涉及农民阶级领导太平天国运动;资产阶级领导的辛亥革命;无产阶级领导的新民主主义革命。
四 近代中国的政治建设与祖国统一
本专题涉及两条主线:中国民主政治建设的曲折发展和实现祖国统一而不懈努力的奋斗历程。
第一、第二课反映的是现代中国民主政治建设的基本线索。包含三个阶段:(1)建国初期民主政治的起步。新中国的成立,为现代中国的政治建设与发展奠定了政治基础。中国人民政治协商会议通过了《共同纲领》,一届人大通过了《中华人民共和国宪法》,从而逐步确立了国家的三大根本政治制度,即人民代表大会制度、中共领导的多党合作和政治协商制度、民族区域自治制度,它们共同构成了中国民主政治的核心内容。
(2)“文革” 时期民主政治建设一度陷于瘫痪。本阶段要注意从历史的角度认识我国加强民主法制建设的艰巨性和必要性。
(3)十一届三中全会以后,中国民主政治建设的转折和发展。这表现在积极稳妥地推进政治体制改革,制定颁行了包括新宪法在内的一大批法律文件,建设法治社会和实行以法治国方针。中国的社会主义民主政治建设进入了制度化、规范和程序化的健康发展轨道。
第三课则反映实现祖国统一的奋斗历程。“一国两制”理论的创设,为实现祖国的完全统一奠定了坚实的基础;香港、澳门回归祖国,海峡两岸关系的发展,丰富了“一国两制”理论和实践。
五 现代中国的对外关系
一个国家的外交政策,主要由各国国家利益和国家力量(政治、经济和军事的综合力量)的决定。本专题主要叙述了新中国成立后中国外交关系的发展历程,可为三个阶段:
(1)新中国初期(从新中国成立到20世纪50年代末)是新中国外交的奠基阶段,主要内容有:外交方针、政策的制定;和平共处五项原则的提出;以独立的姿态走向国际舞台。
(2)20世纪70年代是中国外交取得重大突破阶段。中国恢复联合国合法席位、中美及中日关系正常化。其中中美关系的缓和是重大突破的关键因素。(3)改革开放以来,中国对外关系进入全新发展局面。
六 古代希腊、罗马政治文明
民主与法制是政治文明的核心,是衡量时代文明程度的重要指标。
本专题第一课和第二课主要概括希腊的民主制度,其中第一课主要揭示希腊民主政治形成的历史条件。第二课主要叙述民主政治发展过程,并分析雅典民主政治的得失。
本专题第三课主要论及罗马的法律制度,从习惯法到成文法,从 “公民法”到“万民法”,从法律实践到法律理论(自然法),罗马人的法律制度和法律意识构成古代罗马文明的核心内容。
七 近代西方民主政治的确立与发展
近代西方民主政治的确立和发展的过程就是西方代议制的形成和发展的过程。所谓代议制,即公民通过选举代表组成代表机关,间接参政议政,讨论决定国家大事,行使国家权力的一种民主制度和组织形式。代议制的主要特征是选举和议会立法。资本主义国家的代议机构是国家的立法机关,独立行使立法权,并与其他两权即行政权和司法权相互制约与平衡。代议制度是为了反对专制王权而出现,也是社会分工日益专门化和国家事务日益复杂化的客观需要。
在资本主义国家的发展历程中,由于各自的生产力水平不同、历史文化传统不同,导致了他们所建立起来的代议制政府的模式也不一样。本专题主要涉及的英、美、法、德的代议制模式,是具有典型意义的四种模式。
八 解放人类的阳光大道
国际工人运动经历了从空想到科学、由理论到实践、由理想到现实、由一国实践到多国实践四个阶段。
本专题第一课马克思主义的诞生,反映了国际工人运动从空想到科学的过程,主要掌握马克思主义产生的历史条件、标志、意义等;
第二课反映了马克思主义与工人运动实践的结合,工人运动从理论到实践的过程。
第三课俄国十月革命反映了国际工人运动由理想到现实的过程。一国实践到多国实践,主要涉及二战后东欧和亚洲一系列人民民主国家的建立,社会主义阵营的形成等知识点,本专题均未涉及。
九 当今世界政治格局的多极化趋势
本专题主要概述二战以来国际格局的演变,二战后世界政治格局的变化过程实际就是两极格局形成、发展以及最终瓦解的演变过程,同时,在两极格局演变的过程中,世界格局逐步出现了多极化趋势。具体来说,分三个阶段:①二战后初期,两极格局形成。②20世纪50年代后期起,两极格局下多极化趋势的逐渐出现。③20世纪80、90年代之交,东欧剧变、苏联解体,两极格局的解体和多极化趋势的加强。
































