泰酷辣!2023年全国高考各类型汇总贴即将更新!先收藏不迷路⬇⬇⬇
推荐阅读:
热学
1. 分子动理论、内能
2. 分子的两种建模方法
注意:(1)对于固体、液体,分析分子的直径时,可建立球体模型,分子直径d= .此模型无法计算气体分子直径,对于气体,分析分子间的平均距离时,可建立立方体模型,相邻分子间的平均距离为d=
.
(2)布朗运动是由成千上万个分子组成的“分子集团”即固体颗粒的运动,间接反映液体(气体)分子的运动。
(3)分子力和分子势能的区别与联系
2. 固体和液体
(1)晶体和非晶体
(2)液晶的性质
液晶是一种特殊的物质,既可以流动,又可以表现出单晶体的分子排列特点,在光学、电学物理性质上表现出各向异性。通常在一定温度范围内才显现液晶相的物质。
(3)液体的表面张力
使液体表面有收缩到球形的趋势,表面张力的方向跟液面相切。
(4)饱和汽压的特点
液体的饱和汽压ps与温度有关,温度越高,饱和汽压越大,且饱和汽压与饱和汽的体积无关。
(5)湿度
①绝对湿度
空气的湿度可以用空气中所含水蒸气的压强p来表示,这样表示的湿度叫做空气的绝对湿度.
②相对湿度
相对湿度定义B=×100%,式中p为空气中所含水蒸气的实际压强,ps为同一温度下水的饱和汽压,ps在不同温度下的值是不同的,温度越高,ps越大;
③湿度计
空气的相对湿度常用湿度计来测量.相对湿度越小,湿泡温度计上的水蒸发越快,干泡温度计与湿泡温度计所示的温度差越大.
3.气体分子运动特点和气体压强
(1)气体分子之间的距离大约是分子直径的10倍,气体分子之间的作用力十分微弱,可以忽略不计.
(2)气体分子的速率分布规律表现为“中间多,两头少”.
(3)温度一定时,某种气体分子的速率分布是确定的,速率的平均值也是确定的,温度升高,气体分子的平均速率增大.
(4)气体压强是由气体分子频繁地碰撞器壁产生的,影响气体压强大小的因素
(1)宏观上:决定于气体的温度和体积。
(2)微观上:决定于分子的平均动能和分子的密集程度。
4.气体实验定律
5.平衡状态下气体压强的求法
(1)液片法:选取假想的液体薄片(自身重力不计)为研究对象,分析液片两侧受力情况,建立平衡方程,消去面积,得到液片两侧压强相等方程,求得气体的压强.
(2)力平衡法:选取与气体接触的液柱(或活塞)为研究对象进行受力分析,得到液柱(或活塞)的受力平衡方程,求得气体的压强.
(3)等压面法:在连通器中,同一种液体(中间不间断)同一深度处压强相等.液体内深h处的总压强p=p0+ρgh,p0为液面上方的压强.
6.混合气体状态方程
将两种不同状态的气体混合在一起,对每一种气体,有 ,
两式左右相加,得
对混合后的理想气体,有
联立可得:
此即混合气体的状态方程,可以推广到多种混合气体的情况。
(1)反过来,若将混合气体分散成不同的部分,有
(2)如果混合前是几部分,混合后又分为另外的几部分,有
7.理想状态下气体的密度公式
根据理想气体状态方程,可得密度
。
8.热力学定律
(1)热力学第一定律
①内容:ΔU=Q+W。
②符号的规定
③几种特殊情况:绝热——Q=0,不做功——W=0,内能不变——ΔU=0。
(2)热力学第二定律
表述一(按热传导方向):热量不能自发地从低温物体传到高温物体.
表述二(按机械能与内能转化的方向):不可能从单一热库吸收热量,使之完全变成功,而不产生其他影响.
注意:(1)在热力学第二定律的表述中,“自发地”、“不产生其他影响”的涵义:
①“自发地”指明了热传递等热力学宏观现象的方向性,不需要借助外界提供能量的帮助.
②“不产生其他影响”的涵义是发生的热力学宏观过程只在本系统内完成,对周围环境不产生热力学方面的影响.如吸热、放热、做功等.
(2)热力学第二定律的实质:自然界中进行的涉及热现象的宏观过程都具有方向性.
(3)热量不可能自发地从低温物体传到高温物体,但在有外界影响的条件下,热量可以从低温物体传到高温物体,如电冰箱;在引起其他变化的条件下内能可以全部转化为机械能,如气体的等温膨胀过程.
(4)两类永动机的比较
机械振动和波
1. 简谐运动
(1)动力学特征:F=-kx,“-”表示回复力的方向与位移方向相反,k是比例系数,不一定是弹簧的劲度系数.
(2)运动学特征:质点的位移与时间的关系遵从x=Asin(ωt+φ).即它的x-t图是一条正弦曲线
(3)运动的周期性特征:
相隔nT的两个时刻振动物体处于同一位置且振动状态相同.
相隔T的两个时刻振动物体振动状态恰好相反.
(4)对称性特征:
①做简谐运动的物体,在关于平衡位置对称的两点,回复力、位移、加速度具有等大反向的关系,另外速度的大小、动能具有对称性,速度的方向可能相同或相反.
②振动物体来回通过相同的两点间的时间相等,如tBC=tCB;振动物体经过关于平衡位置对称的等长的两线段的时间相等,如tBC=tB′C′,如图所示.
(5)能量特征:振动的能量包括动能Ek和势能Ep,简谐运动过程中,系统动能与势能相互转化,系统的机械能守恒.
2.单摆
(1)单摆的振动可视为简谐运动的条件是最大摆角小于10°。
(2)单摆做简谐运动的周期公式:T=2π 。单摆做简谐运动的周期(或频率)跟振幅及摆球质量无关,摆长l指悬点到摆球重心的距离,g为单摆所在处的重力加速度。
(3)秒摆的周期为2 s,根据单摆周期公式,可算得秒摆的摆长约为 1 m。
3.共振
(1)共振曲线:如图所示,横坐标为驱动力频率f,纵坐标为振幅A。它直观地反映了驱动力频率对某固有频率为f0的振动系统受迫振动其振幅的影响,由图可知,f与f0越接近,振幅A越大;当f=f0时,振幅A最大。
(2)受迫振动中系统能量的转化:做受迫振动的系统的机械能不守恒,系统与外界时刻进行能量交换。
4.机械波的特点
(1)介质依存性:机械波离不开介质.
(2)能量信息性:机械波传播的是振动的形式、能量和信息.
(3)传播不移性:在传播方向上,各质点只在各自平衡位置附近振动,并不随波迁移.
(4)时空重复性:机械波传播时,介质中的质点不断地重复着振源的振动形式.
(5)周期、频率同源性:介质中各质点的振动周期均等于振源的振动周期且在传播中保持不变.
(6)起振同向性:各质点开始振动的方向与振源开始振动方向相同.
(7)波长、波速和频率的关系:v=λf,f由波源决定,v由介质决定.
5.振动图像和波的图像的比较
6.波动计算的多解问题
(1)波速公式:v=或v=
=λf
(2)造成波动问题多解的主要因素
(1)周期性:①时间周期性:时间间隔Δt与周期T的关系不明确。
②空间周期性:波传播距离Δx与波长λ的关系不明确。
(2)双向性:①传播方向双向性:波的传播方向不确定。
②振动方向双向性:质点振动方向不确定。
(3)波动计算问题的两种解法
①波形平移法:波形沿波的传播方向匀速平移,一个周期,平移一个波长的距离。
②质点振动法:质点并不随波平移,在平衡位置振动,一个周期,质点振动路程为4A。
7.波的干涉
8.光的折射、全反射
(1)折射率:n= n=
(2)全反射:sin C= (发生全反射的两个条件:①光从光密介质射入光疏介质;②入射角大于或等于临界角.)
9.平行玻璃砖、三棱镜和圆柱体对光的偏折作用
【特别提醒】不同颜色的光的频率不同,在同一种介质中的折射率、光速也不同,发生全反射现象的临界角也不同.
10.光的波动性
11.多普勒效应:当波源与观察者相互靠近时,观察者接收到的频率变大;当波源与观察者相互远离时,观察者接收到的频率变小。
注意:当波源以速率v匀速靠近静止的观察者时,观察者“感觉”到的频率变大了,但不是“越来越大”。
实验基础
一、电学实验中的“两尺”与“三表”
1.游标卡尺
【特别提醒】(1)读数最后的“0”不能丢。如20分度的游标卡尺上偶数条刻度线与主尺上的某一刻度线对齐或50分度的游标尺上“5”的整数倍条刻度线与主尺上的某一刻度线对齐等。
(2)读数时两次单位要统一,都用mm,最后根据题目要求转换单位。
(3)游标卡尺不需要估读。
(4)待测物体长度为主尺的零刻度线到游标尺的零刻度间的长度,不可误认为是游标尺的左边缘。
2.螺旋测微器(千分尺)
【临考必记】①测微螺杆F与固定刻度B之间的精密螺纹的螺距为0.5 mm,即旋钮D每旋转一周,F前进或后退0.5 mm,而可动刻度E上的刻度为50等份,每转动一小格,F前进或后退0.01 mm,即螺旋测微器的精确度为0.01 mm.读数时估读到毫米的千分位上,因此,螺旋测微器又叫千分尺.
②读数时,要注意固定刻度上半毫米刻度线是否已经露出。
3.电流表和电压表
(1)电流表和电压表的改装
(2)电流表和电压表的读数
4.多用电表(欧姆表)
(1)欧姆表原理
内部电路简化如图所示,根据闭合电路欧姆定律
①当红、黑表笔短接时,Ig=,
②当被测电阻Rx接在红、黑表笔两端时,I=,
③当I中=Ig时,中值电阻R中=Rg+R+r.
(2)读数:示数×倍率。
(3)多用电表的内部构造
如图所示,其中1、2为电流测量端,3、4为电压测量端,5为电阻测量端,测量时,黑表笔插入“-”插孔,红表笔插入“+”插孔,并通过转换开关接入与待测量相对应的测量端。
【特别提醒】(1)转换开关接3、4、5时,分别为电压档和欧姆档,此时是在电流档2的基础上改装的;
(2)电流的流向一定是“红进黑出”;
(3)测量电阻时,若指针偏角过小,换较大倍率挡;若指针偏角过大,换较小倍率挡;
(4)欧姆表内电源电动势下降了,仍可进行欧姆调零,则测量值大于真实值。
二、实验电路及实验器材的选择
5.测量电路的选择——电流表的内接法和外接法
【特别提示】若电流表内阻已知,则采用电流内接法,Rx=-RA,此时无电流表内阻造成的系统误差;若电压表内阻已知,则采用电流外接法,根据
=
算出Rx,此时无电压表内阻造成的系统误差。
5. 控制电路的选择——滑动变阻器的限流接法和分压接法
【临考必记】控制电路的选择
(1)以下三种情况必须用分压式:
①零起必分:要求待测电路的U、I从0变化时用分压接法;
②阻小必分:当R滑≪Rx时用分压接法;
③烧表必分:选用限流式,Ux、Ix过大(超过电流表量程,烧坏电表、电源或用电器等)时用分压接法。
(2)除上述三种情况外,两种接法都可以时,从节能的角度考虑,优先选用限流式.
6.实验器材的选取
(1)器材选择的原则
①安全性原则:通过电源,电表,滑动变阻器,用电器的电流不能超过其允许的最大电流。
②准确性原则:选用电表量程应可能减小测量值的相对误差,电压表、电流表在使用时尽可能使指针接近满量程,若指针偏转不到满偏角度的1/3,读数误差较大。
(2)器材选择的步骤
①首先选择唯一性的器材;②粗画电路图(暂不接电流表和电压表);③估算回路中电流和电压的最大值,在电表的指针有较大幅度的偏转但不超过其量程的情况下,结合已知器材的规格,确定实验电路和实验器材.同时要考虑电表间、电表与电源间的配置是否合理,测量时各电表的最大偏转量都应接近量程.
7.伏安法测电动势和内阻两种方法的比较
8. 电表的灵活应用
注意:几个易错点:
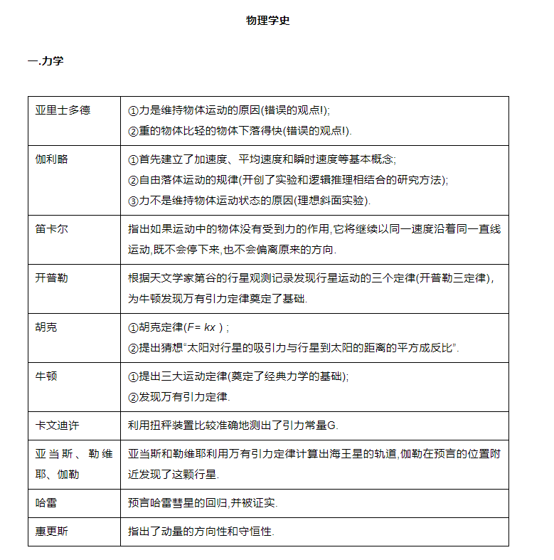
(1)伽利略通过理想斜面实验,仅得到“力不是维持改变物体运动的原因”,而没有得到“力是改变物体运动的原因”。
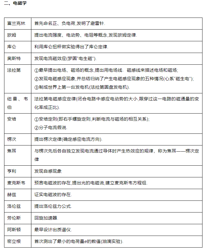
(2)库仑定律中的静电力常量k不是库仑测得的,库仑通过扭秤实验总结出库仑定律,而没有测出常量的值。
(3)法拉第电磁感应定律不是法拉第得到的,法拉第是发现电磁感应现象,而不是电磁感应定律。


























