推荐阅读:
一、地理综合题应考策略
高考地理综合题由情境材料、题干两个部分组成。情境材料一般是文字、图、表、符号等。
试题特点
(1)试题注重情境的创设,体现了时代性、学科性、实践性相统一,引导学生运用基础知识和原理解释地理问题,体现“学习对终身发展有用的地理”的学科理念。
(2)试题注重以社会现实为背景,凸显家国情怀和国际视野。素材大多来源于生产、生活或国家发展战略,既聚焦地方,也关注全球的人口、资源、环境等问题。
(3)每个综合题都以题组的形式出现,各小题之间的难度呈递增趋势,题干或答案之间具有一定的关联性。
(4)注重地理核心素养和主干知识的考察,死记“答题模板”不能够应对灵活材料,要具备问题解决能力、综合分析能力、语言组织能力。
答题步骤

第一步,审题干
综合题的题干,一般都有“指令词”“关键词”“限定词”组成。题干中的“指令词”,可以明确答题语言风格,如:分析、说明、描述、对比、归纳、说出等;题干中的“关键词”,可以明确题目考察的落脚点,如:原因、影响、特点、变化等;题干中的“限定词”可以确定题目查考的核心概念,“限定词”有一个或多个组成。
第二步,调用核定概念
核心概念是地理主干知识、地理原理、方法和技能,是解决问题的原点。审题过程中就可以定位出题目的核心概念,进而调取出相应的地理知识、原理等来应对问题。地理核心概念有很多,需要在日常进行积累。
第三步,分析材料
结合调用的核心概念和解题思路,有针对性地分析材料,将材料中的关键信息分析出来。
第四步,看分写答案
综合题的答案语言组织很关键,通常情况下要点与分值之间有关联,看清楚题目分值,能够节省答题时间。
高考真题
(2021年全国乙卷)37.阅读图文材料,完成下列要求。(24分)
圩田是在低洼地筑堤围出的田地。图5所示圩田海拔6~7米,种植庄稼;巢湖多年平均水位8.03米。据记载,在清朝嘉庆年间,三河镇濒临巢湖。

(3)说明这些圩田易发水灾的原因。(6分)
【答案】地势低,为江水区,积水快,易内涝;洪水期临近的河流和湖泊(巢湖)水位远比圩田高,圩田积水难以排出,且面临决堤威胁。
【解析】通过审题可知本题的核心概念是“洪涝灾害发生的原因分析”,指令词为“说明”,需要用因果逻辑语言进行表述。调用核心概念知识体系,分析材料,可得:

2022全国乙卷
阅读图文材料,完成下列要求。
材料一:曹妃甸地处我国渤海湾地区,近年来随着首钢搬迁和大批相关产业的涌入,淡水资源日益匮乏,曹妃甸着手大力发展海水淡化产业以满足工业需求。下图为首钢曹妃甸厂区海水淡化循环利用图。

材料二:南堡盐场位于河北省唐山市曹妃甸区南堡经济技术开发区,始建于1956年,占地300km2,是全国乃至亚洲最大的海盐生产场。
(1)简述首钢曹妃甸厂区海水淡化的优势生产条件。
(2)钢铁产业生产过程中会排放大量废弃物,请从水循环角度分析其危害。
(3)分析南堡盐场形成的自然条件。
【答案】
(1)充分利用钢铁厂余热,能源价格低;钢铁厂需水量大;靠近海域,海水资源丰富;依托钢铁厂,经济、技术优势明显。
(2)工业废水通过地表径流入海,海域水质变差,对海洋生物生存造成威胁;工业废气通过降水,沉降后污染地表,腐蚀建筑物,危害人体健康;固体废弃物通过下渗等环节污染土壤和地下水。
(3)雨日较少,光照充足,蒸发旺盛;冬春季节多大风,海水蒸发量大;有漫长的泥质海滩,地形平坦开阔,晒盐空间大。
【解析】
【分析】本题以曹妃甸海水淡化循环利用为背景材料,涉及工业区位、循环经济以及盐场的形成条件等知识点,考查了获取和解读地理信息、论证和探讨地理问题的能力,体现了人地协调观、区域认知、综合思维等学科素养。
【小问1详解】通过审题可以得知本题的核心概念为“工业区位因素”,指令词为“简述”,限定词为“优势”,需要用因果逻辑语言进行表述,侧重分析优势区位因素。调用核心概念知识体系,分析材料,可得答案。
【小问2详解】钢铁工业产生的三废,通过水循环扩大污染范围,从废水来看,钢铁工业的废水排放,会污染河流水等地表水;地表水下渗会污染地下水;地表水、地下水流入海洋,还会污染海洋,破坏海洋生态环境;废气与空气中水汽结合,形成酸雨,酸雨能够腐蚀建筑物,汇入河流,污染水体,危害人体健康;固体废弃物,下渗污染地下水和土壤,扩大污染的范围。
【小问3详解】利于晒盐的条件:降水较少、蒸发旺盛的气候;广阔、平坦的泥质海滩、盐度较大,水质较好的海水。南堡盐场盐场形成的主要原因是位于降水少、晴天多,光照充足;温带季风气候,冬春季节多大风,蒸发旺盛;滩涂多,地势平坦,适宜晒盐区域面积大;附近海水盐度高。
2022全国甲卷
阅读图文材料,回答下列问题。
材料一:悉尼2022年3月暴雨频发,降雨量超过520毫米,是自1942年以来最潮湿的3月。据澳大利亚广播公司报道,悉尼所在的新南威尔士州,洪水已造成20亿澳元的损失。
材料二:下图是悉尼位置图。

(1)新南威尔士州洪灾的气象原因是什么?这种气象原因还会在当地引发什么地质灾害?
(2)经济方面,洪水对悉尼可能造成哪些危害?(3)面对洪水威胁,悉尼政府在非工程措施方面,可以做哪些工作?
【答案】
(1)暴雨频发,短时间降水过多,山体滑坡
(2)淹没工厂,造成生产困难;淹没道路,造成生产物资运输困难;淹没农田,造成种植业减产;河道水情变化,水产养殖业受损等。
(3)加强监测和预报;加强宣传,提高人们的防灾减灾意识;制定防灾应急措施等。
【解析】
【分析】本题以澳大利亚新南威尔士州洪灾为背景材料,考查洪涝灾害的原因、危害及措施相关知识,学科素养方面注重考查区域认知和综合思维。
【小问1详解】根据材料“悉尼2022年3月暴雨频发,降雨量超过520毫米,是自1942年以来最潮湿的3月。”可知,新南威尔士州洪灾的气象原因暴雨频发,降雨量过大,这种强降水会导致土壤含水量过大,引发山体滑坡和崩塌等地质灾害。
【小问2详解】注意设问强调经济方面,从经济方面考虑,工业方面,洪水会淹没工厂,导致工厂停工,生产困难,交通方面,交通线等基础设施被淹没,造成物资运输受阻,农业方面,农田被淹没,种植业受到影响,水产养殖方面,洪水会使得养殖场被淹没,导致水污染,养殖业受损。
【小问3详解】注意设问强调非工程措施,故面对洪水威胁,可加强对暴雨天气的监测和预报,通过多种途径进行宣传,加强对人们防灾减灾意识的教育,政府还应提前做好准备,制定防灾应急措施,减少生命和财产损失。
二、地理选择题应考策略
试题特点
(1)试题注重情境的创设,体现了时代性、学科性、实践性相统一,引导学生运用基础知识和原理解释地理问题,体现“学习对终身发展有用的地理”的学科理念。
(2)试题注重以社会现实为背景,凸显家国情怀和国际视野。素材大多来源于生产、生活或国家发展战略,既聚焦地方,也关注全球的人口、资源、环境等问题。
(3)试题具有较强的综合性,材料表述简明扼要,图表清晰,信息承载量大;题干设问切开较小,部分试题设置干扰项增加区分度。
答题步骤及例题

第一步,审题干
题干是选择题的主体部分,由提供条件的疑问句或陈述句构成,长短不一,全面分析题干内容,找出题干中的“关键词”和“限定词”。题干中的“关键词”,可以明确题目考察的落脚点,如:原因、影响、特点、变化等;题干中的“限定词”可以确定题目查考的核心概念,“限定词”有一个或多个组成。
例题(2022全国乙卷地理)2010~2020年四城市人口变化的共同特点是( )该题干中“特点”为关键词;“2010~2020”“四城市人口变化”“共同”为三个限定词。
第二步,回归课本
根据题干“限定词”可以确定题目考察的核心概念,调动课本上的相关知识,构建思维框架。
例题(2022全国乙卷地理)2010~2020年四城市人口变化的共同特点是( ) 根据题干的核心限定词 “城市人口变化”,可以确定该题目考察核心知识为“人口变化”,包括人口数量变化和人口空间变化。
第三步,扣材料
对题目所给的文字、图表等材料进行分析,找出与题目直接相关的信息,建立思维联系。
例题(2022全国乙卷地理)中心城区通常为城市中人口最密集的区域。下表数据显示上海、北京、广州、深圳四城市2010年中心城区人口比重及2010~2020年中心城区和中心城区以外地区人口数量的变化。据此完成1~3题。

分析材料,可以发现材料中的人口变化是人口数量的变化,统计表中有人口比重和人口数量两种数据。
第四步,析选项
对选项叙述的正确性判断是做好选择题的核心任务。选项叙述错误常有以下几种情况:
①因果错乱,如“在副高控制下,长江中下游多雨”。
②绝对化表述,选项中出现“一定、全部、都”等绝对化描述的词语,多为错误选项,除非出自书本中的原话。
③前后矛盾,如“卫星在大气层中高速运转能较好地散热”。
④概念混淆,如“海岭海沟等构造带将地壳分为六大板块”。
⑤表述错误或不完整,如“赤道地区盛行下沉气流”、“太阳系是由行星、小行星、流星体、彗星、行星际物质组成的天体系统”。
⑥以偏概全,以点代面,举例不当,如“以雨水补给为主的河流,汛期出现在夏秋季节”。
⑦与题干无关。
做题方法及例题
(1)直选法
对于考查的核心概念很明确的选择题,可根据题干要求,从备选项中直接选定正确选项。
例题(2022·海南·高考真题)经济全球化背景下,越来越多的中国企业响应国家“一带一路”倡议,到海外投资设厂。下图分别是中国鞋服类企业在埃塞俄比亚和柬埔寨投资建设的工厂。据此完成下面小题。


1.图中企业到海外投资设厂,主要原因是国内( )
A.原材料成本上升
B.出口政策调整
C.劳动力成本上升
D.运输成本上升
【答案】1.C
【解析】1.鞋服类企业主要是劳动力密集型产业,由于国内经济的发展,劳动力素质上升,劳动力成本也在上升,企业为了控制成本,将海外作为投资的新目标,C正确。原材料的生产由于技术支持,产量提高,成本下降,A错误。海外投资与出口政策关系不大,B错误。交通和物流的发展,运输成本下降,D错误。故选C。
(2)排除法
如对于给定的条件是多个的题目,可先根据题目的某一条件,在被选项中找出符合这一条件的对象,其余淘汰,缩小范围;然后再根据题目的其他条件,在缩小的范围中逐渐进一步淘汰,最后选出符合题目要求的正确选项。
例题 (2022·北京·高考真题)粮食安则天下安。中国粮食连年丰收,长期保持库存充足。图1(a)示意建有粮库的四地位置,下图(b)是智慧粮库管理系中①地1号粮库信息界面。读图完成下面小题。

8.图(a)中最符合天然低温、干燥库存条件的是( )
A.①
B.②
C.③
D.④
【答案】 8.B
【解析】8.①地位于华北平原,④地位于四川盆地,③地位于渭河谷地,均不符合天然低温且降水较少、较为干燥的特点;②地位于黄土高原,其海拔相对较高,受太行山阻挡,其降水相对较少,气候较为干燥,最符合天然低温、干燥库存的条件,B选项正确,排除其他选项。故选B。
【点睛】黄土高原区域年平均温度为3.6~14.3℃,具有冬季严寒、夏季暖热的特点,属于半干旱大陆性季风气候区, 黄土高原气温年较差、日较差大,降水稀少。
(3)优选法
题目提供的四个选项如果都符合题干要求,但题干中又有“最”、“主导”、“主要”、“第一”、“核心”等字样,就应该采取选优法进行取舍。
例题(2022·海南·高考真题)经济全球化背景下,越来越多的中国企业响应国家“一带一路”倡议,到海外投资设厂。下图分别是中国鞋服类企业在埃塞俄比亚和柬埔寨投资建设的工厂。据此完成下面小题。
2.图中工厂生产初期面对的首要问题是( )
A.语言交流
B.资金筹措
C.政策变化
D.技能培训
【答案】 2.D
【解析】2.工厂生产初期,需要对员工进行培训指导,让其知晓工作流程,由于人数众多,初期的技能培训起来较困难,D正确。可以招聘当地的员工进行培训,而后由其培训后续的员工,语言交流可以克服,A错误。资金筹措是建厂前需要考虑的问题,B错误。政策短期内不会发生太大变化,与工厂生产影响不大,C错误。故选D。
(4)材料推理法
根据题干所提供的条件,利用所学过的地理知识和地理原理进行分析推理,从而得出选项与题干的正确联系,最终得出正确答案,此法运用最广泛,且最适合用于创新情境、创新概念类题目。
例题(2022·湖北·高考真题)近年来,河南某县不断完善基础设施、整合运力资源,推进全域公交,方便群众出行,让生活在偏远山区的群众也能够实现“出门见路、抬脚上车”,在保证行车安全的前提下,将快递物流与城乡客运有机融合,构建全域公交和货运班车带货下乡、捎农产品进城的双向运营模式。如今,便民惠民、助推发展的城乡交通运输一体化网络正在形成。据此完成下面小题。
29.该县为实现全域老百姓“出门见路、抬脚上车”,需要( )
A.增加公交发车频次
B.完善公交覆盖网络
C.开发移动购票程序
D.实行政府补贴票价
30.公交车带货下乡、捎农产品进城,可以( )①降低公交运营成本②提高公交使用效率③降低物流运输成本④提高农产品附加值
A.①③
B.①④
C.②③
D.②④
【答案】29.B 30.C
【解析】29.本题考查区域交通运输的发展。增加公交车发车频次只能使交通线附近的居民实现“抬脚上车”,与“出门见路”无关,A错误;完善公交覆盖网络包括增加交通线,有利于实现百姓“出门见路”,完善公交覆盖网络能使居民选择多种线路到达目的地,有利于实现“抬脚上车”,B正确;开发移动购票程序,实行政府补贴票价与题意不符,CD项错误。故选B。30.本题考查公交车的有效利用。公交车本以客运为主,带货下乡和捎农产品进城增加了其货运功能,可以提高公交使用效率,②正确;增加客货运输量可以降低单人或单件货物的物流运输成本,③正确。公交运营成本没有降低、也不能提高农产品的附加值,①④错误;综上所述,C正确;ABD错误。故选C。
(5)文图转化法
文图转化是根据题目所给条件绘制出示意图,再按照题目的要求进行分析,从而找到解题思路和正确答案。
例题 (2021全国Ⅰ卷文综地理)岳桦林带是长白山海拔最高的森林带。岳桦林带气候寒冷,生长季短,只有其下部的岳桦才结实(种子)。岳桦结实的海拔上限称为岳桦结实线,岳桦林分布上限即长白山林线。监测表明,20世纪90年代以来,长白山北坡气候持续变暖,岳桦结实线基本稳定;林线的海拔快速提升了70~80米,但近年趋于稳定。据此完成下面小题。
10.目前,长白山北坡林线附近的岳桦多为
( )
A.幼树
B.中龄结实树
C.老树
D.各树龄组混生
【答案】10. C
【解析】由材料“岳桦林带气候寒冷,生长季短,只有其下部的岳桦才结实(种子)”和“岳桦结实线基本稳定”,说明生长季(夏季)升温幅度不大,即稳定;再结合“长白山北坡气候持续变暖”,说明“冬季升温幅度大”,故C正确。
11.在气候变暖背景下,长白山北坡林线近年却趋于稳定,原因可能是( )

A.降水稳定
B.水土流失量稳定
C.土壤肥力稳定
D.岳桦结实线稳定
【答案】11. D
【解析】种子的传播是受空间距离限制的,结实线稳定,就会使岳桦林的种子无法长距离传播,所以林线近年趋于稳定,故D正确。
2022·广东·高考真题
我国某特大城市一老旧厂区经过近十年的改造,于2006年被评为国家最佳文化创意产业园。2008年以来,该产业园又持续转型为文创旅游空间,大众游客替代文创从业者和爱好者成为消费的主要群体。下图示意2008--2019年该产业园功能分区演化。据此完成下面小题。

1. 该产业园功能分区演化的原因不包括( )
A.政府政策引导
B.产业结构转型
C.消费需求推动
D.建筑布局调整
2.图示的功能分区演化对该产业园带来的影响是( )
①土地租金上涨②商业规模缩小③消费群体减少④文创功能收缩
A.①②
B.①④
C.②④
D.③④
【答案】1.D 2.B
【解析】
1.消费需求推动商业区和餐饮区范围扩展,产业结构转型是2008年以来从文化创意产业园持续转型为文创旅游空间,该产业园是我国某特大城市经过近十年的改造,于2006年被评为国家最佳文化创意产业区,到现在产业园功能分区进一步的演化,都有政府政策引导,产业结构转型,和消费需求增大推动,ABC都属于该产业园功能分区演化形成的原因。该产业园主要有核心商业区、次要商业区、餐饮区和文化创意产业区,功能分区演化主要是文化创意产业区缩小,核心商业区、次要商业区和餐饮区范围扩展,建筑布局调整都是在其他原因影响下而变化的,D符合题意。故选:D。
2.图示功能分区演化中可以看出商业区和餐饮区扩大,土地租金上涨,①正确②错误;该地区商业和餐饮区扩大,消费群体应该增加,③错误;该产业园文化创意产业区范围缩小,文创功能缩小,④正确。故选:B。
【点睛】
城市中最常见的功能区主要是住宅区、商业区、工业区。各功能区之间没有明显界线;各功能区可能兼有其它土地利用方式;不同规模和类型的城市,其功能区构成不同。影响城市内部空间结构的最主要的因素是经济因素,如地租的高低(主要取决于交通便捷程度及距市中心远近)、各类土地利用方式的付租能力等。
(2021·河北·高考真题)察隅县位于西藏自治区东南部,当地农牧民曾引种用猕猴桃,2011年开始规模种植(下图)。种植区地处亚热带湿润山区河谷台地,土壤肥沃,水质优良,2017年“察隅猕猴桃”获批农产品标志。察隅猕猴桃挂果期长,可错峰上市。猕猴桃种植带动了当地农牧民脱贫。据此完成下面小题。
2022·全国·高考真题
浙江S集团是一家研发和生产空调控制元件和零部件的企业,其生产的零部件占全球智能空调配件市场60%以上的份额。至2017年,S集团除国内工厂外,还在美国、墨西哥、波兰等国家建有工厂。其国内工厂生产的产品除供应国内市场外,还满足出口需求。2018年,在国内工厂产能饱和、订单不断增长的情况下,S集团入驻越南某工业园,在买地自建厂房的同时,租用厂房开展生产。据此完成下面小题。
3.影响S集团在美国、墨西哥、波兰等国家建厂的主要区位因素是( )
A.技术
B.市场
C.原材料
D.劳动力
4.与国内建厂相比,S集团选择在越南建厂,可以( )
A.降低生产成本
B.增加产品产量
C.提高产品质量
D.方便原料供应
5.推测入驻越南的S集团在自建厂房的同时租用厂房的主要目的是( )
A.减少投资
B.提升企业形象
C.支持园区建设
D.满足客户需求
【答案】3.B 4.A 5.D
【解析】
3.根据材料“至2017年,S集团除国内工厂外,还在美国、墨西哥、波兰等国家建有工厂。其国内工厂生产的产品除供应国内市场外,还满足出口需求。”说明其生产的产品市场需求大,在美国、墨西哥、波兰等国建厂的主要区位因素是市场,B正确。墨西哥与我国相比,没有明显的技术优势,而我国原材料和劳动力更具优势,故ACD错误,故选B。
4.2.材料“2018年,在国内工厂产能饱和、订单不断增长的情况下,S集团入驻越南某工业园”说明在越南建厂主要是为了完成生产,这是目的,与国内建厂相比,在越南建厂并不能增加产品产量,B错误。而越南相对我国来说,经济相对落后,地价和劳动力价格等低廉,故与我国国内建厂相比,生产成本更低,A正确。CD错误。故选A。
5.材料“2018年,在国内工厂产能饱和、订单不断增长的情况下,S集团入驻越南某工业园,在买地自建厂房的同时,租用厂房开展生产。”说明在越南建厂主要是为了完成生产,这是目的,故入驻越南的S集团在自建厂房的同时租用厂房的主要是为了尽快生产出更多的产品,完成生产,满足客户需求,D正确。在修建厂房的同时再租用,投资成本会增加,与提升企业形象和支持园区建设关系不大,ABC错误。故选D。
【点睛】
工业布局类型有:原料指向型工业;市场指向型工业;劳动力指向型工业;技术指向型工业;动力指向型工业。
2022·浙江·高考真题
近年来,随着大豆种植面积迅速扩大及生物技术的运用,巴西已成为世界最大的大豆生产国和出口国。完成下面小题。
6.巴西成为世界最大的大豆出口国,其主要原因为( )
A.海运价格下降
B.国际市场需求大
C.土地资源丰富
D.劳动力数量增加
7.巴西大豆主产区的农业生产属于( )
A.混合型农业
B.商品性农业
C.有机农业
D.热带种植园农业
【答案】6.B 7.B
【分析】
6.依据材料“随着大豆种植面积迅速扩大及生物技术的运用,巴西已成为世界最大的大豆生产国和出口国”并结合所学知识可知,巴西成为世界最大的大豆出口国的主要原因是国际市场需求大,B正确;海运价格本就较低,不会下降,A错误;土地资源影响生产量,对出口量影响不大,C错误;巴西大豆生产位于人口稀少的巴西高原地区,劳动力不充足,D错误。故选B。
7.由材料“随着大豆种植面积迅速扩大及生物技术的运用,巴西已成为世界最大的大豆生产国和出口国”可知,巴西大豆主产区以生产的大豆为主,且主要是用来出口,所以农业生产属于商品性农业,B正确;混合型农业是种植业和畜牧业的混合,A错误;有机农业强调的是使用有机肥料为主的农业生产方式,材料没有体现,C错误;热带种植园农业种植的农作物是热带经济作物,如咖啡、甘蔗等。D错误。故选B。
【点睛】
判别农业地域类型,要掌握不同农业地域类型之间的差异,判读的关键是要建立一种从生产对象——生产目的——生产规模——地域类型的思维模式。如:1、水稻——自给—— 小农经营——水稻种植农业;2、牛、羊 ——面向市场——大牧场——大牧场放牧业;2、小麦、玉米——面向市场——规模大、机械化水平高——商品谷物农业;4、谷物、牲畜——面向市场——规模较大、机械化水平较高——混合农业;5、单一热带经济作物——面向国际市场——大规模的密集型农场、生产设施齐全——种植园农业。
2021·河北·高考真题
察隅县位于西藏自治区东南部,当地农牧民曾引种用猕猴桃,2011年开始规模种植(下图)。种植区地处亚热带湿润山区河谷台地,土壤肥沃,水质优良,2017年“察隅猕猴桃”获批农产品标志。察隅猕猴桃挂果期长,可错峰上市。猕猴桃种植带动了当地农牧民脱贫。据此完成下面小题。

8.察隅猕猴桃获批农产品地理标志,关键在于( )
A.独特的自然环境
B.传统的生产方式
C.先进的农业科技
D.丰富的种植经验
9.察隅猕猴桃挂果期长,有利于( )
A.降低产品运输费用
B.提高市场竞争力
C.降低果园管理成本
D.提高土地利用率
【答案】8.A 9.B
【分析】
8.根据材料,种植区地处亚热带湿润山区河谷台地,土壤肥沃,水质优良,且察隅猕猴桃挂果期长,可错峰上市,所以察隅猕猴桃获批农产品地理标志,关键在于当地自然环境独特,A正确;猕猴桃为当地引种,且2011年开始规模种植,其种植经验不丰富,且实现规模化种植,种植方式不一定是传统的种植方式,BD错;察隅县位于西藏自治区东南部,经济发展水平较低,农业科技并不先进,C错。故选A。
9.察隅猕猴桃挂果期长,有利于有机质的积累,品质好,并可错峰上市,从而提高了产品的市场竞争力,B正确;并未降低产品的运费,A错;挂果期长导致果园管理成本升高,土地利用率降低,CD错。故选B。【点睛】
农业的区位条件:气候(光照、热量、降水)、地形、水源、土壤、市场、交通、劳动力、政策、科技、饮食偏好等,有时候也需要考虑自然灾害的影响。
2023·四川雅安·模拟预测
位于澳大利亚西部的Yarrabubba撞击坑是迄今为止被发现的最古老的小行星撞击地球留下的陨石坑。这个陨石坑形成于大约22亿年前,直径有70千米。科学家认为这一次撞击使得大量水蒸气进入地球大气层,促进了气候变暖,结束了当时的冰河时代。据此完成下面小题。
10.月球上的陨石坑远多于地球,主要原因是月球( )
A.形成年代久远
B.引力作用强
C.距小行星带近
D.没有大气层
11.目前,该陨石坑几乎无法用肉眼分辨出来,主要原因是( )
A.长期受外力作用影响
B.陨石撞击力度较小
C.受人类生产活动干扰
D.经历多次地壳变动
12.大气层中水蒸气增加能够促进气候变暖的原因是其能够( )
A.反射太阳辐射
B.吸收太阳辐射
C.增强大气辐射
D.增强地面辐射
【答案】10.D 11.A 12.C
【解析】
10.该陨石坑形成是最古老的小行星撞击地球留下的陨石坑,A错误;地球体积质量大,引力作用强,B错误;距小行星带距离两者相差不大,C错;由于月球上没有大气层,陨石可以直接撞击,而地球上大多数陨石在与大气层摩擦后燃烧,D正确。故选D。
11.地球上的陨石坑在历经岁月之后,大部分都受到了强烈的侵蚀和破坏,绝大部分的陨石坑看起来并不像坑,A正确;陨石撞击力度不仅受大气层影响,也与撞击体大小有关,且本题是问看起来肉眼无法分辨,并不是比较坑的大小,B错误;本地区人类活动较少,C错误;本地区的地壳变动并未完全破坏该地地表的完整性,坑还是存在,只是看不清楚,主要还是由外力风化侵蚀引起,D错误。故选A。
12.水蒸气增加使大气中水汽分子增多,将会吸收更多的地面辐射,从而增强大气逆辐射(大气辐射的一部分),增强保温作用,C正确;云层也可反射太阳辐射,但会导致降温,A错误;大气直接吸收太阳辐射相对较少,B不是主因;水蒸气增加对地面辐射影响不大,D错误。故选C。
【点睛】强烈的地质活动使得地球表面发生板块构造运动、造山运动、火山喷发等;此外,还有我们常见的风化、剥蚀现象、洼地的沉积掩埋,这些都可以让地球表面形成的陨石坑受到破坏、侵蚀,甚至被掩埋。正因为如此,目前在地球表面保留下来的陨石坑数量比较稀少。
2023·河南商丘·模拟预测
美国的大樱桃生产在世界各地处领先地位,70%以上来自于其西北部。近几年自智利、新西兰等国的大樱桃也大量进入中国市场。请完成下面小题。
13.与智利相比,美国西北部大樱桃生产突出优势是( )
A.降水丰富
B.光照充足
C.技术先进
D.市场广阔
14.每年春节前后,我国水果市场上依然有新鲜的大樱桃销售的根本原因是( )
A.温室大棚技术的推广
B.气候的时空差异
C.保鲜冷藏技术的发展
D.快捷的交通运输
【答案】13.C 14.B
【解析】
13.美国西北部地区经济发展水平高,科技优势明显,C符合题意;美国西北部车厘子生产地远离美国人口稠密区,且材料信息显示智利车厘子在中国已经开辟了广阔的消费市场,故美国西北部车厘子市场条件不如智利优越,D不符合题意;美国西北部和智利南部均是典型的温带海洋性气候,终年温和湿润,两地的光照条件和降雨量差异较少,AB不符合题意,故C正确。
14.春节前后,我国境内新鲜的车厘子主要来自于南半球的智利和新西兰等地,在此期间,南半球正值夏季,处于车厘子的收获期,而北半球的冬季不适合生产新鲜的车厘子,综上分析,气候的时空差异促使我国一年四季均可以供应新鲜的车厘子,B符合题意;温室大棚技术的推广、保鲜冷藏技术的发展、快捷的交通运输是冬季新鲜车厘子供应的基本条件,但不是根本原因,A、C、D不符合题意;故选B。
【点睛】
影响农业区位的主要因素:自然条件:气候(热量、降水、光照、昼夜温差等)、水源、土壤、地形;社会经济条件:市场、交通运输、政府政策、劳动力、土地价格、资金、管理;技术条件:冷藏、良种、化肥、机械。
三、地理审题规范及答题模板

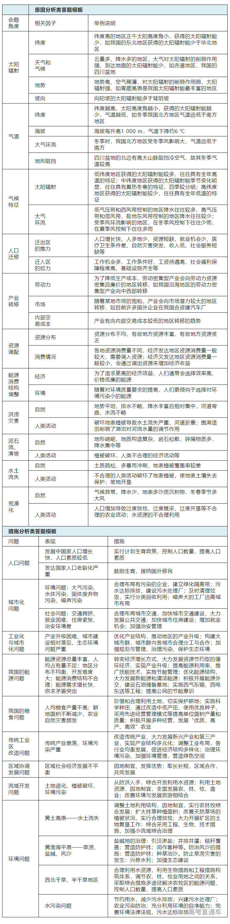
2.分析类
原因分析类设问在高考题中经常出现,如分析某地河流径流量变化大的原因、分析某自然现象产生的原因等。回答原因分析类设问时,一般要从自然原因和人为原因两大方面进行分析。
措施分析类设问常见设问词有“措施”“治理方法”“建议”“发展方向”等。该类设问在高考中最常见的呈现形式有“具体措施有哪些”“核心措施是什么”“应采取哪些重要措施”等。措施分析类设问最基本的答题思路是根据问题的特点和产生的原因,提出解决的措施。对于措施分析类设问,即使题中没有对原因进行考查,在解答时也应该先找出造成问题的自然原因和人为原因,然后针对原因或不足,提出合理的解决措施。
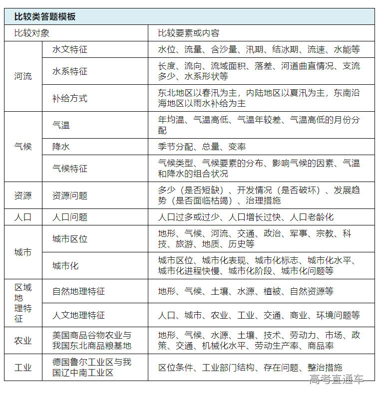
3.比较类
比较类试题主要用于考查对两种或两种以上类似地理事物或现象的分析判断、比较鉴别能力。比较类试题的设问方式主要有:比较图中××和××的差异(相同或异同),分析××和××的共同特点(问题)等。
比较类设问一般分为两类:
①名词比较类,把握名词的特征,从名词的含义入手,比较其异同点;
②区域特征比较类,主要从地理位置、自然地理特征和人文地理特征三个方面进行分析。
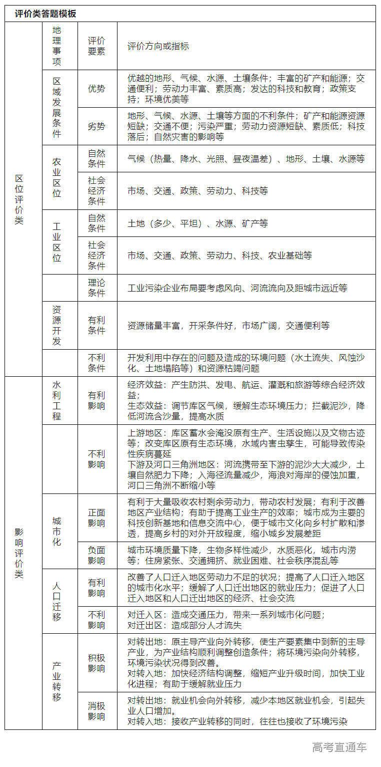
4.评价类
评价是运用一定标准对地理事物的准确性、实效性、经济性等方面进行评估。评价类设问词一般有“评价”“影响”“分析利弊”等,该类设问在高考中最常见的呈现形式:①评价大型工程(如水库建设、跨流域调水、能源跨区域调配等)带来的影响,如评价俄罗斯资源跨区域调配对北亚地区的影响;②评价区域工农业发展条件、城市区位等,如评价某地区发展农业生产的条件、依据图中信息对其区位进行客观评价等。
评价类设问一般有两种情况:
(1)设问要求直接评价某个地理事物或者现象,包括评价地理事象的影响、区位条件或发展条件等,对于这类设问一般从两方面进行分析:
①要从有利和不利两个方面来辩证阐述,针对优势和不足进行全面论证;
②要从多角度分析利弊。
(2)设问给出限定条件,如“与××相比,评价其优势或者不足”或“从××方面进行评价”,对于这类设问,要注意审题,抓住限定词,是评价利还是弊。“从××方面进行评价”限定了条件,只能从所要求的方面进行评价。
1.采点答题——判断得分点,确定答题基本思路
每个设问往往包含着若干个得分点,先要明确试题的得分点有几个,是关于哪些方面的,然后确定答题的基本思路。具体如下:

2.规范答题——呈现得分点,严谨条理组织答案
在明确了基本的得分点和答题的基本思路之后,就要思考如何表述问题了。
(1)抓住关键词,用规范的地理语言表述
例如,说明现阶段我国人口大规模流动的主要原因。应从流入地区经济收入高、就业机会多、生活环境好等方面回答,但有考生答成“因为我国农村人口多,生活贫困,农民只好进城打工,靠出卖劳动力来养家糊口”。这种表述虽没脱题,但不准确。因此,答题时要用关键性术语,确保陈述的科学性。
(2)组织答案时要注意序号化、段落化,体现条理性和层次性
(3)答题时点要多,但应避免重复采点
如分析某地的工业区位因素,有的考生写“陆地上铁路网稠密,公路四通八达,沿海海运便利,是重要的航空港”。其实这都是从“交通”这一得分点上作答,只能得一个分值。
高考主观题解题的思维过程图示如下:




