首先了解一下历年高考数学(2016 年——2020 年高考数学全国Ⅲ卷考点分布)和诊断性测试较为常见的考题考法及难度分布(注:不同试卷题号和对应内容会有调整,难度也有所不同,以实际试卷为主)
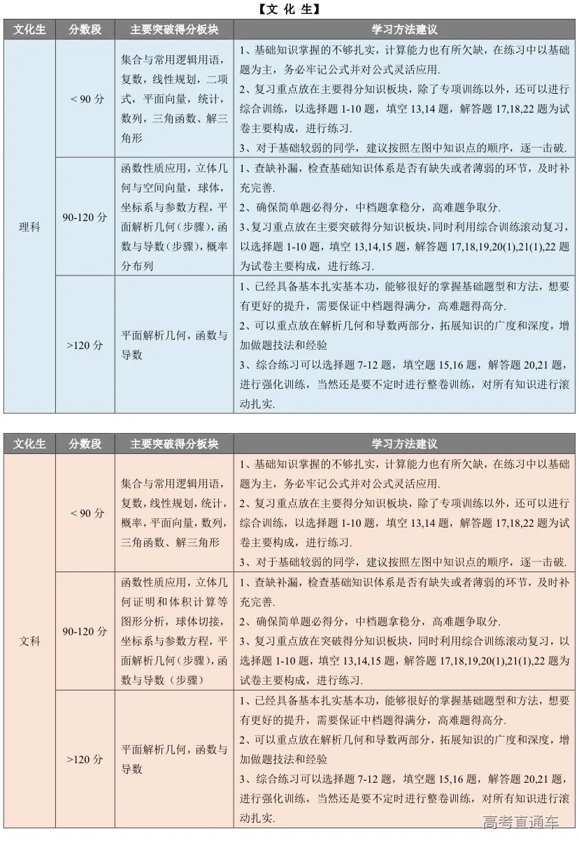
摸准了高考数学的命题脉搏,来谈一谈如何在一诊之后,“磨刀霍霍”应对二诊,请大家对号入座。 除此之外,为大家提供一些共性的学习方法 1、勤动笔,不要眼会心不会、心会手不会; 2、训练中书写完整解题过程,避免考试时因为书写格式和计算而丢分; 3、限时训练,保证做题速度; 4、分清“不会做”和“做错了”,要有错题本,对“不会做”的题重复训练,确保掌握.
点击查看更多数学压轴大题干货整理 | 每日更新 ↓



