第一单元 树立科学思维观念
第一课 走进思维世界
第一框 思维的含义与特征
1、思维的含义(P3)
(1)广义的思维:意识。
(2)狭义的思维:理性认识。(“逻辑与思维”中所说的“思维”主要是从狭义角度来讲的,指认识的高级阶段,是对事物的本质及其规律的反映。)
2、思维的方式(P3)
(1)类型:战略思维、历史思维、辩证思维、系统思维、创新思维、法治思维、底线思维等。
(2)意义:是对人类理性认识方式的高度概括,是人们认识事物本质、把握事物规律的重要的思维方式,是具有指导性和针对性的科学的思想方法和工作方法。
3、思维的差异性(P3)
不同的人有不同的思维风格。不同风格的思维在速度、方式、质量乃至结果上有很大的差异。
4、★思维的共同特征(P4)
①思维具有间接性。思维能够凭借获得的感性材料、已有的经验和知识,透过事物的现象,揭示事物的本质和规律,实现对未知事物的认识。
②思维具有概括性。思维能够从多种事物及其各种各样的属性中,舍去表面的、非本质的属性,抓住内在的、共同的、本质的属性,把握一类事物的共同本质。
③思维具有能动性。思维能够提炼加工感性材料,形成有别于客观实际的认识。正确的思维如实地反映认识对象,错误的思维歪曲地反映认识对象。
5、★思维与实践的关系(P4)
思维在实践中产生,在实践中发展,又反作用于实践。正确的思维能够帮助人们在实践中实现预期的目的。
第二框 思维形态及其特征
1、思维形态的分类(P5)
①从思维的方向看,有发散思维和聚合思维;
②从思维对认识对象的思考角度看,有综合思维和分析思维;
③从思维反映认识对象的方式看,有辩证思维和形而上学思维;
④根据思维运行的基本单元的不同,可以将思维分为抽象思维和形象思维。
2、思维的基本形态(P5)
(1)抽象思维:如果人的思维抽象和概括了事物的共同属性,通过语词巩固下来,形成了概念,并以概念作为思维的基本单元,就属于抽象思维。
(2)形象思维:如果人的思维抽象和概括的是事物的形象特征,并以感性形象作为思维的基本单元,就属于形象思维。
3、★思维基本形态的特征(P6)
(1)抽象思维:①基本思维形式:抽象思维以概念、判断和推理等反映认识对象,揭示事物的本质和规律。②主要特征:基本单元的概念性、运行方式的推导性和思维表达的严谨性。
(2)形象思维:①基本思维形式:形象思维在感觉、知觉和表象的基础上,运用联想、想象和幻想等反映认识对象,触及事物的本质和规律。②主要特征:基本单元的形象性、运行方式的想象性和思维表达的情感性。
4、抽象思维和形象思维的关系(P6)
①抽象思维与形象思维的区分是相对的,不是绝对的。
②在实际思维活动中,抽象思维与形象思维虽然各有其功能和作用,但又具有相辅相成的关系。
第二课 把握逻辑要义
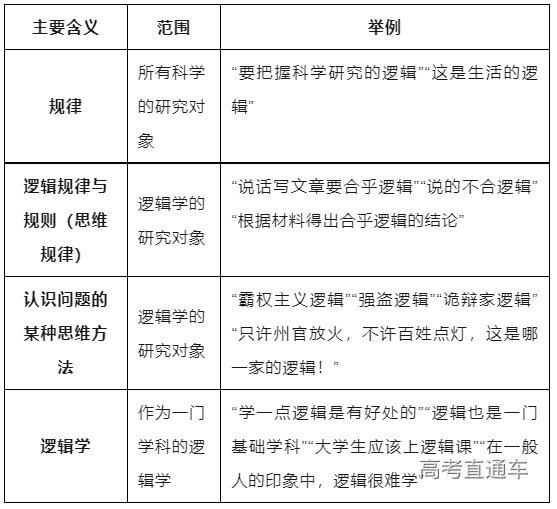
第一框 “逻辑”的多种含义
1、“逻辑”的不同用法(P8)
2、逻辑学研究的目的及四种用法之间的关系(P8)
①逻辑学研究试图将逻辑规律与规则运用到实际思维中,以区分正确的思维方法和不正确的思维方法。
②作为工具性学科的逻辑学是为把握“规律”服务的。
3、逻辑学的含义(P8)
(1)狭义的逻辑学:形式逻辑。
(2)广义的逻辑学:
①形式逻辑。(研究思维形式结构及其规律)
②辩证逻辑。(研究辩证思维中的规律、规则与方法)
4、★形式逻辑特别关注推理问题(P9)
(1)推理结构:推理是由前提和结论构成的,由前提推导结论,前提作为结论的理由。
(2)从形式逻辑角度看,从真前提推出真结论,并不取决于思想的具体内容,而是取决于思想的形式结构。
(3)形式逻辑的核心任务:要把握从真前提推导出真结论的规律和规则。
5、运用推理进行论证和论辩(P9)
(1)论证:把推理的理由讲出来作为“论点”的“论据”,就构成了通常所说的“论证”。
(2)论辩:用这样的论证方式去说服人,让他人接受自己的观点,或者用这样的论证方式去反驳别人的观点,就构成了“论辩”。
(3)论证和论辩中使用的推理是否有效,直接影响说服的效果。
6、学习形式逻辑的意义(P9)
①学习狭义逻辑学的基本知识与方法,是学习广义逻辑学的基础。
②遵循形式逻辑的规律与规则,是正确思维的必要条件。
第二框 逻辑思维的基本要求
1、同一律:思维的确定性要求(P10)
(1)原因:合乎逻辑的思维是具有确定性的思维。要正确地反映客观事物的事实与规律,必须让思维确定下来,该是什么就是什么,不能游移不定。这就要遵循同一律的要求。
(2)公式:A是A
(3)基本内容:在同一时间、从同一方面、对同一对象所形成的论断“A”,如果是真的,就是真的;如果是假的,就是假的。
(4)要求:在同一思维过程中,每一思想必须保持自身同一性,不能混淆概念,也不能转移论题。
(5)逻辑错误:“偷换概念”或“偷换论题”
(6)同一律的条件性:①在不同的时间或不同的条件下,对同一对象所形成的概念或判断,同一律并不要求它们一定是同一的。②同一律并不否认认识对象的复杂多样性及其变化和发展。它所反对的,只限于在时间、条件不变的情况下,任意变更概念或判断。
2、矛盾律:思维的一致性要求(P11-P12)
(1)原因:合乎逻辑的思维是具有一致性的思维。要避免思维出现不融贯一致的逻辑错误,就要遵循矛盾律的要求。
(2)公式:A不是非A
(3)基本内容:在同一时间、从同一方面、对同一对象所形成的论断“A”和它的否定论断“非A”
不能同真,其中必有一假。
(4)要求:在同一时间、从同一方面、对同一对象所形成的论断“A”和“非 A”,不能断定它们都成立。
(5)逻辑错误:“自相矛盾”
(6)矛盾律的条件性:①矛盾律及其要求是就同一时间、同一方面对同一对象所作的论断而言的,自相矛盾的论断是对客观实际的错误反映。②客观事物是变化发展的,此事物可以变成彼事物。从不同时间、不同方面对同一事物所作的相反论断,并不是自相矛盾的。
3、排中律:思维的明确性要求(P13)
(1)原因:合乎逻辑的思维是具有明确性的思维。逻辑思维既要排除自相矛盾的逻辑错误,也要反对在“是”与“非”之间骑墙居中,在矛盾关系的论断之间持“两不可”的态度。这就要遵循排中律的要求。
(2)公式:A或者非A
(3)基本内容:在同一时间、从同一方面、对同一对象所形成的论断“A”和“非A”不能同假,其中必有一真。
(4)要求:在同一时间、从同一方面、对同一对象所形成的论断“A”和“非 A”,不能断定它们都不成立。也就是说,不能同时否认“A”,又否认“非A”。
(5)逻辑错误:“两不可”
4、逻辑思维的基本要求与规律(P13)
(1)基本要求:合乎逻辑的思维具有确定性、一致性、明确性。(P10-P13合并概括)
(2)基本规律:同一律、矛盾律和排中律。
(3)来源:这些基本规律是人们在长期的社会实践中,对认识客观事物的正确思维活动的总结。人们通过无数次的社会实践,既认识到了客观事物的规律,也认识到了思维自身的规律。
(4)必要性:只有遵循形式逻辑基本规律的思维,才有可能成为科学的思维,而违背形式逻辑基本规律的思维,不可能是科学的思维。
第三课 领会科学思维
第一框 科学思维的含义与特征
1、★科学思维的两个基本条件:内容真实和形式正确。(P14)(任何思维都是内容与形式的统一。)
2、科学思维与不科学思维的含义(P14)
(1)★科学思维:泛指符合认识规律、遵循逻辑规则的思维,是能够达到正确认识结果的思维。
(2)不科学思维:不科学思维是主观臆想的、不合逻辑的、片面僵化的思维。
3、科学思维与逻辑思维、辩证思维、创新思维的关系(P14)
科学思维不是与逻辑思维、辩证思维和创新思维并列的思维形态,而是对实践中遵循逻辑思维要求、运用辩证思维方法、创新性解决问题的思维方式的统称。
4、★科学思维的特征(P15)
①科学思维追求认识的客观性。科学思维总是从实际出发,力图如实地反映认识对象。科学思维不盲目崇拜权威,不盲目相信书本结论,它尊重实践检验的结果,注重实事求是的推理和论证,坚持以理服人,努力把握和遵循客观规律。
②科学思维的结果具有预见性。科学思维总是通过对事物历史与现实材料的分析,找出事物发展的规律,并对事物的发展趋势、发展前景作出合乎逻辑的推断。
③科学思维的结果具有可检验性。思维的结果必须接受实践的检验。越是复杂的事物,对它的认识越要经过实践的反复检验。科学思维能够以实事求是的态度接受实践的严格检验,修正错误,坚持真理。
第二框 学习科学思维的意义
1、★学习科学思维的思维素养意义(P16)
①学习科学思维,有利于我们纠正逻辑错误,驳斥诡辩,捍卫真理。(逻辑思维意义)
②学习科学思维,有利于我们把握事物的本质和发展规律。(辩证思维意义)
③学习科学思维,有利于我们把握新情况、解决新问题,从而有所发现、有所发明、有所创造,提高我们的创新能力。(创新思维意义)
2、★学习科学思维的思想政治意义(P17)
①学习科学思维,有助于我们认清社会发展规律和阶段性特征,正确认识不同的社会实践中的国情和世情,准确把握我们所在的历史方位,提高我们的政治站位,提升我们的思想水平和政治觉悟。(从思想觉悟层面看)
②学习科学思维,有助于我们发扬科学精神,积极投身于当代中国广泛而深刻的社会变革、宏大而独特的实践创新,以锐意进取的态度和负责任的行动促进社会和谐,助力国家强盛和民族复兴。(从实践层面看)
3、总结学习科学思维的意义(P17)
(1)精神理想层面:(可以帮助我们培养科学精神)把握科学思维的精髓
(2)思维工具层面:学会运用科学思维方法,可以帮助我们正确认识事物,提高学习和工作的效率
(3)世界观和人生观层面:可以帮助我们树立正确的世界观和人生观
(4)思想政治层面:(可以帮助我们提升思想水平和政治觉悟)成为有理想、有本领、有担当的时代新人,更好地报效国家、服务社会、造福人类
第二单元 遵循逻辑思维规则
第四课 准确把握概念
第一框 概念的概述
1、属性(P22)
(1)含义:事物总有许许多多的性质和关系。事物的性质和关系统称为属性。
(2)分类:事物的属性可分为本质属性和非本质属性。本质属性是一事物成为自身并使该事物同其他事物区别开来的内部规定性。
2、概念的含义(P22)
概念就是通过揭示事物的本质属性而反映事物的思维形式。
3、概念的表达(概念与语词的关系)(P23)
①概念只有通过语词才能表达出来,但并非一个语词在任何场合都一定表达同一个概念。
②不同的语词可以表达同一个概念,同一个语词在不同的场合可以表达不同的概念。
4、概念的基本特征:内涵与外延(P24)
(1)概念的内涵:指概念所反映的事物的本质属性,它反映事物“质”的规定性,说明概念所反映的那种事物究竟“是什么”。
(2)概念的外延:指具有概念所反映的本质属性的事物的范围。它说明概念所反映的那种事物“有哪些”。
(3)概念的内涵与外延的关系:①概念的内涵和外延是相互联系、相互制约的。②概念的内涵确定了,在一定条件下,概念的外延就可以由之而确定;反之,概念的外延确定了,在一定条件下,概念的内涵也可以因此而确定。
5、★概念之间的外延关系(P24-P25)
依据两个概念在所指范围上是否具有相同部分,概念之间的外延关系分为相容关系和不相容关系。
(1)相容关系:如果两个概念在所指范围上具有相同部分,则为相容关系;
(2)不相容关系(全异关系):如果两个概念在所指范围上不具有相同部分,则为不相容关系。
第二框 明确概念的方法
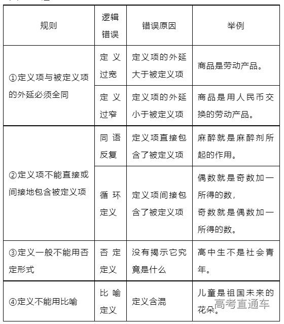
1、明确内涵的方法——定义(P26)
(1)含义:定义是从内涵方面明确概念的逻辑方法。给一个概念下定义,就是用简明的语句揭示概念所反映的客观事物的本质属性。
(2)构成结构:定义由被定义项、定义项和定义联项三部分构成。
(3)最基本、最常用的方法:种差加属概念。
例:哲学 是 系统化理论化的世界观。
被定义项 定义联项 种差 + 属概念(定义项)
①这里的属概念是指被定义项的属概念。
②种差指同一属概念下的种概念之间的差别,即“被定义项”与其同属的其他种概念之间的差别。
③“种差”和“属概念”相加构成定义项,用定义联项将被定义项和定义项联结起来,就构成定义。
2、★下一个正确定义的要求(P27)
(1)应该具备相应的科学知识,正确地认识对象,把握其本质属性;(2)应该遵循必要的逻辑规则。
3、明确外延的方法——划分(P28)
(1)含义:划分是从外延方面明确概念的逻辑方法。
(2)方法:它是依据一定的标准,把一个概念的外延分为几个小类。小类是大类的种,大类是小类的属。划分就是把一个属分为几个种的逻辑方法。
(3)构成:划分由母项和子项两部分构成。
例:战争 分为正义战争和 非正义战争。
母项(属) 子项(种) 子项(种)
4、★作出正确划分的要求(P28-P29)
(1)首先,必须充分了解概念所反映的对象之间的客观关系;
(2)其次,要遵循划分的逻辑规则。
④子项的外延必须为不相容的关系。(补充)
5、概念是变化发展的(辩证地看它的内涵和外延)(P29)
①任何概念都是内涵和外延的统一。准确地把握概念,既要弄清概念的内涵,又要分清概念的外延。
②认识对象是变化发展的,反映认识对象的概念也会发生变化,概念的内涵和外延不可能固定不变。
③同时,随着认识的不断深化,人们对概念内涵和外延的理解也会越来越深刻和精确。
第五课 正确运用判断
第一框 判断的概述
1、判断的含义(P30)
判断就是对认识对象有所断定的思维形式。
2、判断的基本特征及其关系(P31)
(1)特征一:对认识对象有所断定,是判断的一个基本特征。
断定的方式有两种:一是肯定,二是否定。如果既不肯定什么,又不否定什么,就不是判断。
(2)特征二:判断的另一个基本特征是有真假之分。
如果一个判断的断定符合认识对象的实际情况,它就是真的;否则,它就是假的。
(3)断定和真假的关系:有断定就会有真假,判断的这两个基本特征是相互联系的。
3、判断真假的检验标准(P31)
①判断来源于人们的社会实践,其正确与否要经受社会实践的检验。
②符合实际的判断就是真判断,不符合实际的判断就是假判断。
4、判断的表达形式(P32)
(1)表达形式:判断是通过语句表达的。
(2)判断与语句的关系:判断是语句的思想内容,语句是判断的语言形式。
(3)语句作判断时应注意:①不作断定、没有真假的语句并不表达判断。②对于含义不明确的语句,我们需要依据语言的具体情况排除歧义,才能准确把握这些语句与其所表达的判断之间的关系。
5、判断的类型(P32)
划分依据:依据判断本身是否包含其他判断,判断分为简单判断和复合判断。
第二框 正确运用简单判断
1、性质判断(直言判断)(P32-P34)
(1)含义:性质判断就是断定认识对象具有或者不具有某种性质的简单判断。这种断定是直接的、不附加任何条件的,所以,性质判断又称为直言判断。
(2)组成:性质判断一般由量项、主项、联项和谓项组成。
①表示断定对象的叫作主项。②表示断定对象性质的叫作谓项。③表示主项被断定范围的叫作量项。④起着联结主项和谓项的作用的叫作联项。
(3)种类:
①依据判断的质,即判断所用的断定方式是肯定还是否定的,性质判断分为肯定判断和否定判断。
②依据判断的量,即判断所断定的对象的范围,性质判断分为全称判断、特称判断和单称判断。
③从质与量的结合上划分,性质判断有六种基本的判断形式:全称肯定判断、全称否定判断,特称肯定判断、特称否定判断,单称肯定判断、单称否定判断。
(4)准确运用性质判断应注意的问题:
①不能缺少主项和谓项,否则判断就不完整;
②避免主项与谓项配合不当,否则不能如实地反映事物状况,容易造成误解;
③要准确地使用量项和联项,以保证判断的“量”与“质”都准确无误。
2、关系判断(P34-P35)
(1)含义:断定认识对象之间关系的判断叫作关系判断。
(2)组成:关系判断一般由关系者项、关系项和量项三部分组成。
①表示关系承担者的叫作关系者项。按照关系者出现的顺序可以称为第一关系者项、第二关系者项、第三关系者项……
②表示关系者之间关系的叫作关系项。
③表示关系者项范围的叫作量项。
例:有些 被告 反控 某些 原告
量项 第一关系者项 关系项 量项 第二关系者项
(3)种类:
①对称性关系。
A.对称关系:甲与乙是同学,“同学”关系是对称关系,因为乙与甲也是同学。
B.反对称关系:甲比乙大3岁,“大3岁”关系就是反对称关系,因为乙肯定不比甲大3岁。
C.非对称关系:甲认识乙,“认识”关系就是非对称关系,因为乙有可能认识甲,也有可能不认识甲。
②传递性关系:
A.传递关系:甲的岁数比乙大,乙的岁数比丙大,“……岁数比……大”关系是传递关系,因为甲的岁数肯定比丙大。
B.反传递关系:甲是乙的父亲,乙是丙的父亲,“……是……的父亲”关系是反传递关系,因为甲肯定不是丙的父亲。
C.非传递关系:甲是乙的同学,乙是丙的同学,“同学”关系是非传递关系,因为甲可能是丙的同学,也可能不是丙的同学。
3、弄清不同对象之间关系的意义(P36)
①认识事物,只有既弄清对象的性质,又了解对象之间的关系,才能对对象有较为全面的把握。
②在社会生活中,弄清不同对象之间的关系,对我们认清自己的社会地位和角色,明确自己的职责,更好地履行应尽的义务、维护合法的权利,具有重要的意义。
第三框 正确运用复合判断
1、复合判断(P36-P37)
(1)含义:复合判断是其本身包含其他判断的判断。
(2)组成:它由联结词和支判断两部分组成。
(3)种类:根据断定情况的不同,复合判断分为联言判断、选言判断和假言判断等多个种类。
2、联言判断(P37)
(1)含义:联言判断是断定对象的几种情况同时存在的判断。
(2)组成:
①联言支:组成联言判断的支判断叫作联言支。一个联言判断至少包含两个联言支。
②联结项:“并且”“既……又……”“不但……而且……”“虽然……但是……”等,是常常用来联结联言支的词项,叫作联言判断的联结项。在日常语言的表达中,联言判断的联结项有时可以省略。
(3)★联言判断的真假:在联言判断中,当且仅当,组成它的各个联言支都是真的,这个联言判断才是真的。也就是说,它要求各个联言支的断定都要与实际相符合。如果有一个联言支是假的,这个联言判断就是假的。
(4)正确运用联言判断的意义:有助于人们将认识对象的多种情况综合起来进行考虑,多方面地分析和把握事物的情况,从而使思考更加周密,判断更为恰当。
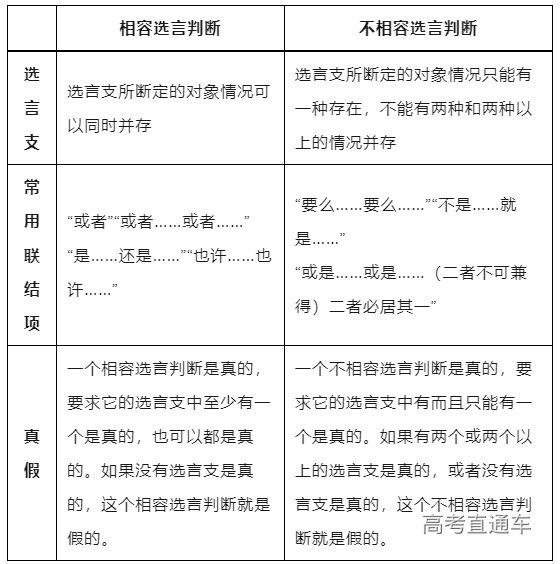
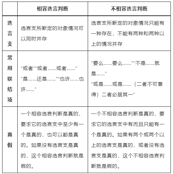
3、选言判断(P38-P39)
(1)含义:选言判断是断定对象的可能情况的判断。
(2)组成:
①选言支:组成选言判断的支判断叫作选言支。
②联结项:一个选言判断至少包含两个选言支。“或者……或者……”“要么……要么……”“不是……就是……”等,是常常用来联结选言支的词项,叫作选言判断的联结项。在日常语言表达中,选言判断的联结项一般不能省略。
(3)★选言判断的分类:
依据选言判断对选言支之间关系的断定情况,选言判断分为相容选言判断和不相容选言判断。
(4)正确运用选言判断的意义:不仅有助于我们准确地表达关于对象的各种可能的情况,而且能够明确解决问题的范围和途径。
(5)正确运用选言判断应注意的问题:①要根据认识对象的实际情况,确定应该使用相容还是不相容选言判断,不能误用;②要根据实际问题的需要,尽量把对象的可能情况都揭示出来,不要遗漏有选择价值的可能情况。
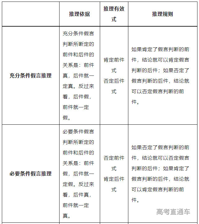
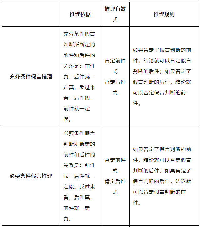
4、假言判断(条件判断)(P40-P42)
(1)含义:假言判断是断定事物某情况的存在(或不存在)是另一情况存在(或不存在)的条件的判断。假言判断又叫条件判断。
(2)组成:
①前件:表示条件的判断叫作假言判断的前件。
②后件:表示依赖这一条件而成立的判断叫作假言判断的后件。
③联结项:“如果……那么……”“只有……才……”“……当且仅当……”等,是常用来联结前件与后件的词项,叫作假言判断的联结项。
(3)★假言判断的分类:
(4)正确运用假言判断的实质:
①假言判断既然是反映事物情况之间条件关系的判断,它的真假就不取决于前件、后件本身的真假,而取决于判断所揭示的事物之间的条件关系能否成立。
②有时,前件和后件都是假的,但事物情况之间确实存在着某种条件关系,这样的判断仍然可以是真的。
(5)★正确运用假言判断的前提:掌握假言判断前件和后件所揭示的事物情况之间的条件关系。
5、判断的重要性(P42)
判断是由概念构成的,又是构成推理的基本要素。没有判断就不能明确概念,没有判断也不能进行推理。在逻辑思维中,正确运用判断具有重要意义。
附:六种复合判断的真假值
第六课 掌握演绎推理方法
第一框 推理与演绎推理概述
1、判断形成的两条途径(P44)
①一是通过实践,直接对对象进行观察或调查,然后作出判断;
②二是借助已有的判断,合乎逻辑地推出一个新的判断。(推理)
【提醒】判断形成的途径有两条,但是来源只有一个,那就是实践。
2、推理(P44)
(1)含义:从一个或几个已有的判断推出一个新判断的思维形式叫作推理。
(2)构成:(推理由前提和结论两部分构成。)推理所依据的已有的判断叫作推理的前提,推出的新判断叫作推理的结论。
(3)推理结构:推理的结论是由前提推出来的,前提和结论之间就存在着一种逻辑联系方式,这种逻辑联系方式叫作推理结构。
3、★推理的分类(P44)
(1)在哲学认识论中,人们依据对个别与一般的关系的认识来区分推理的种类:
①演绎推理是从一般性前提推出个别性结论的推理;
②归纳推理是从个别性前提推出一般性结论的推理;
③类比推理是从一般性前提推出一般性结论,或从个别性前提推出个别性结论的推理。
(2)形式逻辑从前提与结论之间是否有必然联系的角度,将推理分为必然推理和或然推理。
①演绎推理和完全归纳推理是必然推理。②不完全归纳推理和类比推理是或然推理。
4、形式逻辑研究的对象及意义(P44)
(1)研究对象:形式逻辑不研究每个推理所反映的认识对象的具体内容,而把推理结构作为自己的研究对象
(2)意义:告诉人们正确的思维应该运用怎样的推理结构,以及运用推理结构时应该遵循哪些规则,进而帮助人们识别什么样的推理结构是正确的,什么样的推理结构是不正确的。
5、★演绎推理(P44、P45)
(1)含义:演绎推理是从一般性前提推出个别性结论的推理。演绎推理是力求从前提必然地得出结论的推理。
(2)必须具备的两个条件:①一是作为推理根据的前提是真实的判断。②二是推理结构正确。
6、掌握演绎推理方法的作用(P45)
(1)实质:形式逻辑研究演绎推理,是从推理结构方面揭示其前提与结论之间的必然联系,便于人们掌握正确的演绎推理的方法。(演绎推理是形式逻辑的核心内容。P43蓝字)
(2)意义:掌握演绎推理的方法,对人们保持思维的严密性具有重要的作用。
第二框 简单判断的演绎推理方法
1、性质判断换质推理(换质法)(P46)
(1)含义:通过改变已知性质判断的“质”而得出一个新判断的推理。
(2)★换质推理的规则:
①推理时不改变前提判断的主项和量项。
②改变前提判断的质,即把肯定判断变为否定判断,把否定判断变为肯定判断。
③找出与前提判断的谓项相矛盾的概念,用它作为结论判断的谓项。
2、性质判断换位推理(换位法)(P47)
(1)含义:通过改变已知性质判断的主项和谓项的位置而得出一个新判断的推理。
(2)主项谓项周延问题:
①周延:一个性质判断如果断定了其主项或谓项所反映的全部对象,这个主项或谓项就是周延的。
②不周延:没有断定其主项或谓项所反映的全部对象,这个主项或谓项就是不周延的。
③主项和谓项位置的变化会引起其外延断定情况的变化。
【★六种性质判断的主项和谓项的周延性情况】
六种性质判断换位推理技巧:
①可以直接进行换位推理的是:全否、特肯、单否
②不能直接换位,但可以进行换位推理的是:全肯、单肯
③不能进行换位推理的是:特否
(3)★换位推理的规则:
①推理时不改变前提判断的联项。前提判断是肯定的,换位后还是肯定的;前提判断是否定的,换位后仍为否定的。
②将前提判断的主项和谓项的位置互换。
③在前提中不周延的项,换位后也不能周延。
3、性质判断换质位推理的使用及意义(P48)
①在思维活动中,我们可以将换质法和换位法结合起来运用,即进行换质位推理或换位质推理。
②正确地运用这种推理结构,不仅可以起到变换语句形式或语气的作用,而且可以起到调整或强调认识重点的作用。
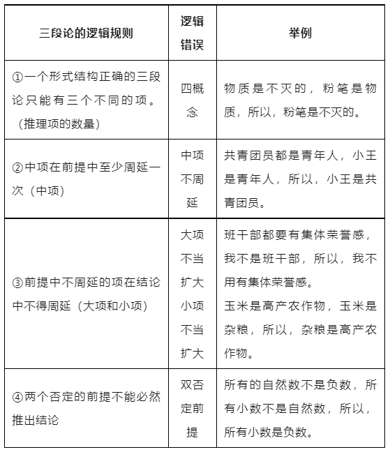
4、三段论推理的含义(P49)
三段论是演绎推理的一种重要形式。它是以两个已知的性质判断为前提,借助一个共同的项推出一个新的性质判断的推理。
5、三段论推理的结构(P49)
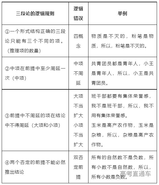
(1)大项、小项、中项:
①“大项(P)”:结论中的谓项;
②“小项(S)”:结论中的主项;
③“中项(M)”:结论中不出现而在前提中出现两次的那个项。
(2)前提:
①大前提:包含大项的前提;
②小前提:包含小项的前提。
(3)大项、小项和中项的关系:三段论的大项和小项在前提中并没有直接发生联系,只是分别和中项有一定的关系,通过中项这个媒介,大项和小项才有了一定的联系,构成了三段论的结论。
6、★正确进行三段论推理的规则(P49-P51)
凡是符合这些规则的三段论,其推理结构就是正确的;违反其中任何一个规则,其推理结构都是不正确的。
7、学习三段论推理规则的意义(P51)
三段论是生活和工作中常用的推理类型。我们只有熟知其推理的规则,才能自觉地避免这类推理中的逻辑错误,进而揭露诡辩,维护真理。
第三框 复合判断的演绎推理方法
1、联言推理(P52)
(1)含义:联言推理是依据联言判断的逻辑性质进行的推理。
(2)★联言推理的有效式:
2、选言推理(P53)
(1)含义:选言推理是依据选言判断的逻辑性质进行的推理。
(2)★相容选言推理的推理方法:
(3)★不相容选言推理的推理方法:
3、假言推理(P54-P57)
(1)含义:假言推理是依据假言判断的逻辑性质进行的推理。
(2)★类型:
假言推理分为充分条件假言推理、必要条件假言推理和充分必要条件假言推理。
4、运用假言推理的意义(P57)
①事物情况之间的条件联系体现着事物发生、发展的内在规律。
②依据正确反映事物情况之间条件联系的假言判断进行假言推理,人们可以推断出新的情况,可以预见事物的发展方向,为进一步认识事物的本质和规律创造必要的前提。
5、演绎推理的要求(P58)
①演绎推理是必然推理,是力求从真前提保证推出真结论的推理。
②这种“保证”是在遵循演绎推理的规则下得以实现的。演绎推理的规则是人们通过无数次实践认识到的。违背演绎推理的规则,就不能保证从真前提必然推出真结论。
【总结:假言推理的正确推理结构】
第七课 学会归纳与类比推理
第一框 归纳推理及其方法
1、归纳推理(P60)
(1)含义:以这些个别性或特殊性知识为前提,推出一般性的结论。这种推理形式叫作归纳推理。
(2)类型:
①完全归纳推理:前提遍及认识的全部对象。
②不完全归纳推理:前提不涉及认识的全部对象,而只涉及其部分对象。
2、完全归纳推理(P60)
(1)含义:完全归纳推理对某类认识对象中每个对象具有或不具有某种属性都进行了考察,从而推出该类全部对象都具有或不具有某种属性。
(2)特征:由于这种推理的前提与结论之间具有保真关系,它不属于逻辑推理分类中的或然推理。
3、不完全归纳推理(P61-P62)
(1)必要性:①在实际生活和工作中,由于有的认识对象太复杂,人们的精力、能力和认识的条件有限,无法对它们中的每个对象都进行考察,而且,在有些情况下,人们也没有必要对认识对象的每种情况都进行考察。②凭借思维的能动性,人们不对认识对象中的全部情况逐一进行考察,只考察其中的部分情况,往往也能得出一般性结论。
(2)含义:不完全归纳推理是根据某类认识对象中的部分对象具有或不具有某种属性,推出该类全部对象具有或不具有某种属性的归纳推理。
(3)逻辑错误:只根据一两件事实材料就简单地得出一般性结论,还认为结论一定可靠,这样的不完全归纳推理犯有“轻率概括”的逻辑错误。
(4)类型:简单枚举归纳推理和科学归纳推理。
(5)局限性:由于它没有对前提中的每个对象的情况都进行考察,就得出一般性结论,这种推理的前提与结论之间的联系是或然的。
4、★保证完全归纳推理的结论真实可靠的条件(P62)
①断定个别对象情况的每个前提都是真实的;②所涉及的认识对象,一个都不能遗漏。
5、提高不完全归纳推理可靠性的要求(P62)
需要在认识对象与有关现象之间寻找因果联系。(以及考察更多的认识对象)
6、因果联系(P62-P63)
(1)含义:因果联系是事物或现象之间引起与被引起的关系。因果联系是事物本身所固有的、不以人的意志为转移的联系。
(2)★探求因果联系的方法:求同法、求异法、共变法、求同求异并用法、剩余法等。
①求同法。如果被考察的现象 a出现在多个场合中,而在这些场合中只有一个有关因素A是共同的,那么,这个共同因素A与被考察的现象 a有因果联系。
②求异法。如果被考察的现象 a在第一场合出现,在第二场合不出现,而在这两个场合之间只有一点不同,即第一场合有某一因素A,第二场合没有这个因素 A,其他有关因素都是相同的,那么,这个因素A与被考察的现象 a有因果联系。
③共变法。如果被考察的现象a在发生某种程度变化的各个场合中,只有一个因素A有量的变化,而其他因素都不变,那么,这唯一发生变化的因素A与被考察的现象a有因果联系。
④求同求异并用法:如果在某一现象出现的几个场合中,只有一个共同的情况,在这一现象不出现的另外几个场合中都没有这个情况,那么,这种情况可能就是这个现象出现的原因。
⑤剩余法:我们考察某一复杂现象产生的原因,如果已知它的原因在某个特定范围内,又知道这个原因只是部分原因,那么,其他原因可能就是这一复杂现象产生的剩余原因。
第二框 类比推理及其方法
1、类比推理(P64-P65)
(1)含义:类比推理是根据两个或两类对象在一些属性上相同或相似,推出它们在其他属性上也相同或相似的推理。
(2)★客观依据:客观事物及其属性不是孤立的,而是相互联系、相互制约的。事物属性之间的内在联系,是类比推理的客观依据。
(3)逻辑错误:不能仅仅根据对象间表面上某些性质相同或相似,就推出它们在本质属性上也相同或相似。否则,就容易犯“机械类比”的逻辑错误。
(4)运用类比推理时应注意的问题:类比推理是或然推理。由于事物属性之间既有相似性也有差异性,从两个或两类事物某些方面相同或相似就推出它们在另外的方面也相同或相似,其前提与结论之间的联系是或然的。运用类比推理时,我们应该注意提高其可靠程度。
2、类比与比较、比喻的关系(P64)
3、类比推理的方法(P65)
(1)从思维方法的角度看,模拟方法是一种类比推理方法。
(2)从思维的角度说,类比推理既可以在对象的要素和结构之间进行类比(结构类比),也可以在对象的功能之间进行类比(功能类比),还可以从导致对象某种功能的条件方面进行类比(条件类比)。
4、★提高类比推理可靠程度的要求(P66)
①类比的根据越多越好。前提中确认对象的相同或相似属性越多,意味着它们所属的类别可能越相近,结论的可靠性越高。
②作为类比推理根据的相同属性越是接近本质属性,相同属性与推出属性之间的相关程度越高,结论的可靠程度就越高。
③前提中确认的属性不应该有与结论相互排斥的属性。一旦前提中出现与结论相互排斥的属性,就不能推出结论。
5、类比推理的作用(P66)
①类比推理在科学技术创新中具有前锋的作用。
②在日常论证说理中,类比推理可以帮助我们创新性地解决他人思想上的困惑,纠正他人认识中的错误。
6、归纳推理与类比推理的实质和作用(P67)
(1)实质:归纳推理(除完全归纳推理外)和类比推理是或然推理,是不能保证从真前提推出真结论的推理。
(2)作用:归纳推理在帮助人们发现认识对象的规律方面,类比推理在帮助人们获取新知识方面,都具有自身的价值。在实践中,人们总是将演绎推理、归纳推理和类比推理结合在一起使用。只有这样,才能更好地发挥不同推理类型的思维功能。
第三单元 运用辩证思维方法
第八课 把握辩证分合
第一框 辩证思维的含义与特征
1、形而上学思维和辩证思维的含义(P73)
(1)形而上学思维:认为事物是一成不变的,事物之间的界限都是绝对分明和固定不变的,并把这种看法变成一种世界观、方法论。
(2)★辩证思维:用联系、发展、全面的观点看待事物和思考问题,其实质和核心是运用矛盾分析方法,在对立统一中把握事物。
2、辩证思维的发展历程(P74)
①古代朴素的辩证思维;
②近代唯心主义辩证思维;(开始自觉地、系统地研究辩证思维)
③科学形态的辩证思维;(马克思和恩格斯)
④随着社会实践和现代科学的发展,特别是研究复杂大系统的系统科学的兴起与发展,辩证思维学说得以进一步丰富和深化。
3、★辩证思维的特征(P74-P75)
(1)整体性是辩证思维的重要特征。
①原因:任何认识对象都是由它的各个要素、各种联系构成的有机整体。
②含义:辩证思维用全面的观点看问题,将认识对象的各个要素、各种联系的丰富性和多样性在头脑中再现出来,并从整体角度去思考如何解决问题。
③作用:A.整体性的辩证思维能够科学地处理“此”与“彼”之间的关系。事物之间既相对独立,又相互联系。B.辩证思维能够科学地处理整体与部分之间的关系。C.辩证思维的整体是有层次之分的。辩证思维是把多层次、多视角的认识综合起来,整体性地思考问题的。
(2)动态性是辩证思维的又一重要特征。
①原因:客观事物是变化发展的,人们的思维要正确地反映事物实际存在的过程,就必须以动态的方式去思考认识对象。
②含义:用动态性的辩证思维看问题,就是用变化发展的观点看问题,用矛盾运动的观点看问题。
③要求:我们不仅要考察事物的现状和历史,而且要想到事物的未来。
④作用:动态性的辩证思维能够科学地把握事物的发生、发展过程,把握事物变化发展的规律。
4、辩证思维的整体性和动态性的辩证性质(P76)
①辩证思维强调整体性,但不排斥局部的独立性;辩证思维强调动态性,但不排斥相对的静态性。
②辩证思维在整体性与独立性、动态性与静态性的对立统一中把握事物。
5、★辩证思维与诡辩论的根本区别(P76)
辩证思维用实践的观点看问题。凡未经实践检验的认识,决不能轻信和盲从。这是辩证思维同唯心主义诡辩论的根本区别。
6、学习辩证思维的意义(P76)
学会辩证思维,我们就能对事物看得全、看得深、看得远、看得活、看得真。辩证思维会使我们充满智慧。
第二框 分析与综合及其辩证关系
1、分析(P76)
(1)含义:分析就是把认识对象分解为各个部分、各个要素、各个层次,或者把认识对象的复杂的发展过程分解为若干阶段,分别加以认识的一种思维方法。
(2)常用的分析方法:
(3)分析的优缺点:
①优点:分析方法将注意力集中在问题的“点”上,力图把具体的“点”认识透彻,其优点是精确。
②缺点:如果认识只局限在问题的“点”上,就难免产生“只见树木,不见森林”的片面认识。
2、综合(P78)
(1)含义:综合是一种把认识对象的各个部分、各个要素、各个层次和不同发展阶段,按照其固有的联系联结和统一起来进行考察的思维方法。
(2)综合思维的方法及目的:
(3)综合的优缺点:
①优点:综合方法的注意力主要放在各部分之间的联系上。整体性是综合方法的重要特征。
②缺点:任何一次综合的结果都只是对认识对象相对完整的认识,只是对现实原型的近似描述。
3、★分析与综合的辩证关系(P79)
(1)原理:①分析是综合的基础,综合是分析的先导;②分析为综合做准备,而综合的结果又指导人们继续对事物进行新的分析。③在辩证思维中,分析与综合是方向相反却相辅相成的对立统一的关系。
(2)实质:辩证的分析与综合是客观事物的矛盾在思维中的反映。辩证的分析与综合方法是矛盾分析法的体现。
(3)要求:①要在分析的基础上揭示事物的整体,在综合得到的整体中指导分析。②我们要学会在分析与综合的对立统一中,推动认识不断地由低级向高级发展。
第九课 理解质量互变
第一框 认识质量互变规律
1、质(P80)
(1)含义:质是一事物成为自身并区别于他事物的内部固有的规定性。
(2)质的规定性:此物之所以为此物,并区别于他物,就是由于它具有自身的质的规定性,一旦丧失了自己固有的质的规定性,它就不是原来的此物而变成了他物。
2、量(P81)
(1)含义:量是事物存在和发展的规模、程度、速度等可以用数量表示的规定性,以及事物构成因素在空间上的排列组合方式。
(2)量的规定性:量的规定性不同于质的规定性,在一定范围内量的增减并不影响某物之为某物。
(3)量总是一定事物的量:离开具体事物的“纯粹”的量,只存在于思维的抽象中。
3、量变和质变(P81)
量变与质变是事物变化发展的两种基本状态。量变即量的变化,质变即质的变化。
4、★质量互变规律(P81-P82)
(1)规律:量变是质变的必要前提。质变是量变的必然结果,体现并保存量变的成果,并为新的量变开辟道路。量变与质变的关系是辩证的。事物的矛盾运动表现为量变与质变及其相互转化。
(2)要求:以统一性的观念正确把握事物发展过程中的量变与质变、渐进性与飞跃性、连续性与间断性的关系。
5、连续性、渐进性和间断性、飞跃性(P82)
(1)连续性与渐进性的含义:事物发展过程中的连续性是指事物只是在量上发生了变化,表现在现实中就是这一事物还是它自身,是事物发展中的渐进性过程。
(2)间断性与飞跃性的含义:事物发展过程中的间断性是指事物在质上发生了变化,是从旧质到新质的飞跃,是渐进性过程的中断,或连续性的间断。这个过程不是事物停止了发展,而是打破旧的质的规定性而代之以新的质的规定性,表现在现实中就是出现了新事物。
(3)关系:事物发展过程中的渐进性与飞跃性、连续性与间断性也是相互区别又相互包含的。
①相互区别:渐进性与连续性的每一步进展都是对自己的破坏,都在走向自己的反面,即飞跃性与间断性。
②相互包含:正是因为有渐进性与连续性的积累,才产生了飞跃性与间断性,所以,飞跃性与间断性包含着渐进性与连续性。
6、遵循质量互变规律的意义(P82)
准确地把握事物发展过程中的量变与质变,正确地认识事物发展过程中的渐进性与飞跃性、连续性与间断性,对我们认识事物的本质、遵循事物的发展规律具有重要意义。
第二框 把握适度原则
1、度(P83)
(1)含义:度是一事物保持自身质的稳定性的量的限度。
(2)重要性:在度的范围内,质与量相互结合、相互规定。当量的变化达到或超出定量限度时,事物就开始发生质的转化。
2、关节点(P83)
(1)度与关节点的关系:任何度的两端都存在着关节点或临界点,度是关节点范围内的幅度。
(2)含义:关节点是事物量变达到的极限,是引起质变的节点。
3、适度原则(P83-P84)
(1)含义:从思维方式上说,适度原则就是要在“度”的范围内寻求和把握事物发展的适当程度的原则。适当就是幅度“得当”,而不是“失当”。
(2)遵循适度原则的原因:①★事物的变化是发生在度的范围之内还是超出度的范围,这是区分量变与质变的根本标志。②在度的范围之内,事物的质保持不变,质规定着量的运动范围和变化幅度;超出这个范围,事物的质就发生变化,质与量的统一就会破裂。②为了保持我们所需要的事物特定的质,应当把事物的变化控制在度的范围内,防止过犹不及。
(3)★把握适度原则的要求:
①适度原则要求我们在思考和处理问题时把握好“分寸”,不犯极端化的错误。
②遵循适度原则,并不只是被动地适应事物的存在状态,而是包含着积极地认识和推动事物发展到最佳的状态。
③要改变我们不需要的事物的特定的质,就应当积极创造条件,促进事物量的变化,并使其向度的边缘不断发展,使该物转化为他物。
第十课 推动认识发展
第一框 不作简单肯定或否定
1、肯定方面和否定方面的含义(P85)
(1)肯定方面:是事物保持自身存在的方面,即肯定这一事物为它自身的方面。
(2)否定方面:是促使该事物灭亡的方面,即促使它转化为他事物的方面。
2、肯定方面与否定方面的辩证关系(P85-P86)
(1)辩证关系:
①任何事物内部都包含着肯定与否定两个方面。
②事物内部的肯定方面与否定方面是对立的。(肯定方面维持着事物的质的规定性,当肯定方面处于优势时,事物就会保持其原有的性质和自身的存在;当否定方面在事物发展中取得支配地位时,事物就会改变自己的根本性质,实现对自身的否定。)
③事物内部的肯定方面与否定方面又是统一的。(A.肯定中包含否定。任何事物都包含着肯定性的因素和否定性的因素,二者的对立与斗争必然使事物的发展进入自我否定阶段,并因自我否定而自我更新。B.否定中包含肯定。否定并不是全盘否定,矛盾斗争的结果并不是将矛盾双方消解为虚无,而是产生新的规定性。这种包含肯定的否定是“辩证的否定”。)
(2)要求:我们看待事物、解决问题就不能简单地肯定一切或否定一切,否则,就会陷于主观的、极端的思维方式,犯形而上学的错误。
3、辩证的否定的特点(P87)
①辩证的否定具有肯定与否定的双重性。
②在事物的发展过程中,相对于肯定阶段来说,否定阶段是较后也是较高的环节。它包含着肯定,同时又具有比肯定更为丰富的内容,更能体现事物发展的辩证法。
4、坚持辩证的否定观的要求(P87)
①坚持辩证的否定观,要深刻把握肯定与否定之间的辩证关系。
②作为事物发展过程中的否定,是对旧事物整体、旧矛盾统一体的否定。
③否定中所包含的肯定是对旧事物整体、旧矛盾统一体中合理因素的肯定与保留;即使对合理因素的保留,也是经过改造,把它们包含在新事物之中。
第二框 体会认识发展的历程
1、感性具体(P88)
(1)含义:感性具体的认识,是一种直观的整体表象,是事物多种多样的现象和外部联系在头脑中的反映。
(2)局限:感性具体虽然是对事物整体的认识,但它只停留在事物的外部形象上,还没有揭示事物的内部联系和本质,没有把握本质与现象相统一的事物整体,因而它对事物的认识还不完全。
2、思维抽象(P88)
(1)含义:思维抽象是指从多样性统一的事物整体中抽取某一方面的本质规定,或者从其个性中抽取共性的思维活动。
(2)目的与内容:抽象,既可以从事物整体中抽取某一部分,抽取事物某一方面质的规定性,也可以从事物个性中抽取某种共性,等等。
(3)★思维抽象的环节:
①分离——思维抽象的起始环节,是暂时不考虑研究对象与其他对象之间可能存在的各式各样的联系,而将其与其他对象分割开来、从与其他对象的联系中抽离出来。
②提纯——思维抽象的关键环节,是在思想中排除那些干扰人们认识的因素,以便在某种单一的状态下研究事物某一方面的性质和规律。
③简略化——表述思维抽象结果的环节,是对单一状态下的认识事物的结果进行简要化处理,或对认识结果的一种简略表达。
④理想化——思维抽象的一种特殊形式,是在思维中对认识对象存在状态的纯然构想。
(4)思维抽象的局限性:①人们通过思维抽象形成的是对事物零散的、片面的认识,还不能把握事物整体的本质和规律。②认识不能停留在思维抽象阶段。要在思想中再现活生生的、内容丰富的具体事物,认识必须发展到思维具体。
3、思维具体(P90)
(1)含义:思维具体是指在理性认识的层次上反映事物具体整体的认识,是人们在思维中把事物各个方面的本质规定按照其内在联系综合起来,形成关于事物整体的本质和规律的认识。
(2)特征(表现):它是多样性统一的事物整体在思维中的再现,表现为具有丰富内涵的科学概念。思维具体是思维活动的结果,而不是起点。
(3)★从思维抽象发展到思维具体的环节:
①起点:要选择一个合适的上升起点。这样的起点应是某一认识领域里最简单、最基本的概念,是对研究对象的基本单位的反映。
②桥梁:随着认识的发展,起点中所包含的种种矛盾会逐一展现出来。这些一一展现出来的矛盾是认识发展的环节,也是思维从抽象逐步走向具体的桥梁。
③终点:思维从最一般的抽象规定开始,通过各个上升环节,达到再现事物多样性的统一。最终完成的思维具体是飞跃的终点,它是对认识对象整体本质和规律的认识。
4、不同思维阶段之间的辩证关系(P91)
从感性具体到思维抽象,再从思维抽象到思维具体,思维过程的这两个阶段相互依赖、不可分割。
第四单元 提高创新思维能力
第十一课 创新思维要善于联想
第一框 创新思维的含义与特征
1、★创新思维的含义(P96)
科学思维所说的创新思维,不是泛指所有思维都具有的能动性,而是特指人们在实践中破除迷信、超越陈规,有所发现、有所发明的思维活动。
2、创新思维的产生条件(客观基础)(P97)
①创新思维要以实践为基础。
②创新思维离不开对前人和他人已有成果的继承。在继承的基础上破旧立新,才能更好地实现创新。
3、创新思维与其它思维方式之间的关系(P97)
①就思维方式而言,创新思维中既有前面已经介绍过的逻辑思维活动,也有想象等非逻辑思维的活动;
②既要运用常规的思维方法,也要运用一些非常规的思维方法,如逆向思维方法等。
4、★创新思维的特征(P97-P98)
①创新思维的思路具有多向性。(明显特征)当问题出现之后,思维会从不同的方面、层次、条件等构思多种设想,探试多个答案。
②创新思维的步骤具有跨越性。创新思维往往表现为对推理步骤的省略或跨越,有时凭直觉、灵感。
③创新思维的结果具有独特性。用独特而巧妙的方法解决问题。
5、创新思维的“新”的表现(P98)
①思路新,突破陈规看问题,另辟蹊径想问题。
②方法新,不局限于常规方法,敢用新手段,试用新工具,因为方法得当而事半功倍。
③结果新,凡是创新思维的成果,总有其新颖独到之处。
6、创新思维的检验标准:经得起实践的反复验证(P98)
第二框 联想思维的含义与方法
1、★联想思维的含义(P99)
联想思维就是将记忆中对不同事物的认识进行联结与思考的思维活动。
2、联想思维的特征(P100)
①联想思维具有跨越的联结性。从形式上看,联想思维既可以将对相关对象的认识联系在一起,也可以将对看似不相关对象的认识联系在一起,其联结方式具有非连续的跨越性。
②联想思维具有非逻辑制约的畅想性。思维在联想时之所以会发生跨越性的联结,将对看似不相关对象的认识“荒唐”地联系起来,是思维发挥了非逻辑制约的畅想功能。联想思维的“畅想”,包含着构想、想象甚至是幻想。
3、联想思维的评价依据和提高途径(P100)
(1)评价依据:思维在联想时的“联结”速度和“畅想”得到的结果的数量,是衡量联想思维水平和能力的重要依据。
(2)提高途径:自觉地进行联想思维训练,在学习和生活中积极地运用联想思维,是提高联想思维水平和能力的重要途径。
4、联想思维的方法(P101-P102)
(一)迁移——联想思维的“联结”方式
(1)含义:联想思维中的迁移,是将不同认识对象的性质、作用等进行位置变迁与功能移植,以寻求解决问题的新思路。
(2)方式:在功能上有发挥促进作用的正迁移,也有发挥阻碍作用的负迁移;可以将原有的认知经验直接应用到其他工作之中进行同化性迁移,也可以调整原有的经验或对新旧经验加以概括,形成一种能包容新旧经验的更高一级的认知结构,以适应新情况的顺应性迁移。
(3)★作用:①迁移可以为创新思维开拓可能的思路。②迁移能够为创新思维搭建由此及彼的桥梁。
(二)想象——联想思维的“畅想”方式
(1)含义:想象是在头脑中对已有的事物表象进行加工、改造,通过重新组合而产生新的事物形象的思维过程。
(2)特点:想象以通过感知形成的表象为基本材料,但不是表象的简单再现,而是对表象进行积极的再加工、再组合,所产生的主观形象不一定直接反映现实对象。
(3)类型:①无意想象:没有预定目标的想象。②有意想象:在意识的控制下,按照一定的目的自觉进行的想象。
(4)想象方式:
(5)★想象的作用:①想象可以帮助人们明确创新思维的目标。②想象可以促使人们以更高涨的热情和坚忍的意志投入创新活动之中。
5、创新思维与联想、迁移和想象的关系(P103)
①联想是创新思维的基础,迁移和想象是思维展开联想的重要方式。
②如果我们能够在自发联想的基础上,自觉地加以训练,那将有助于提高联想思维的质量,提升创新思维的能力和水平。
第十二课 创新思维要多路探索
第一框 发散思维与聚合思维的方法
1、发散思维(P104-P107)
(1)★含义:发散思维是根据已知的事物信息,从不同的角度、不同的方向思考,以寻求解决问题的多样性答案的思维方式。
(2)特点:发散思维是从一个出发点向四面八方想,向新奇、独特之处想,是扩散、辐射。
(3)思维技法:
①检核表法。主要是通过对所设想问题的几个方面进行详细检查,从看似“毫无问题”的事物中找到思维创新的突破口,以求产生创新的思路。这一技法主要从他用、借用、改变、扩大、缩小、代替、调整、颠倒、组合9个方面进行思维发散。
②信息交合法。利用已有的或引进的事物信息,通过列举的方法,将不同信息有目的地进行组合,以产生新的思路。
③头脑风暴法。是一种集思广益的群体思维发散技法。它以会议的形式开展,要求有人主持会议,会议有讨论的主题。在会议进入自由畅想阶段,不宜过早地评判他人的设想,以利于其他设想能够顺利地产生。这种会议的原则是“延迟评判”“以量求质”。
(4)发散思维的作用:发散思维不仅能够帮助人们发现新问题,而且能为所要解决的问题提供众多新设想。
2、聚合思维(P107-P108)
(1)★含义:聚合思维是利用已有的知识和经验,把众多信息逐步引导到条理化的逻辑思路中,以便得出合乎逻辑的解决问题的方案。
(2)特点:聚合思维是从四面八方向一个目标点想,向联系、共同之处想,是收敛、集中。
(3)思维技法:比较、分析、抽象、归纳、演绎、综合等
3、★发散思维和聚合思维的辩证关系(P108)
①事物既相互区别又相互联系,这是发散思维与聚合思维的客观基础。
②发散思维与聚合思维,是认识对象个性与共性的关系在思维活动中的体现。
③解决复杂问题,往往需要人们的思维结合实际情况,反复地“发散—聚合—发散—聚合”。
④发散思维与聚合思维是创新思维的两翼,只有在两翼相互作用所形成的“合力”下,事情才能办好,科学才能进步,真理才能发展。
第二框 逆向思维的含义与作用
1、逆向思维的含义和特点(P109)
(1)含义:一切与原有的思路方向相反的思路都可以叫作逆向思维。在科学研究和技术发明中,逆向思维就是反向求索,或者称为反向法。
(2)★特点:逆向思维是人们从过去所把握的事物原理的反面、构成要素的反面、功能结构的反面等,去思考、去求索,以实现创新的目的。
2、★逆向思维的主要方法(P109-P110)
①对事物结构顺序的已有认识进行反向思考。(左右、上下、前后、正反、内外、大小、对称与不对称、平面与立体、方形与圆形、管理与被管理、约束与被约束)
②对已有的有关事物存在状态的认识作转换性思考。(动与静、冷与热、甜与苦、吸引与排斥、模糊与精细)
③对已有的有关事物功能的认识作反向思考。(有用与无用、消极作用与积极作用、功能反向转化)
④对已有的有关事物之间因果关系的认识作交换性思考。
3、★逆向思维应注意的问题(P111-P112)
①逆向思维应当合“理”。
②我们只有掌握了正向思维的“正”,才能够合理有效地进行逆向思维的“逆”。
③正逆互补,携手共进。
4、创新思维过程需要运用多向的思维方法(四种思维的辩证关系)(P112)
(1)目的:在创新思维过程中,人们运用发散思维与聚合思维、逆向思维与正向思维等多向的思维方法,目的在于从不同的方向和角度认识事物,以求获得常规思路难以得到的新认识。
(2)联系:不同方向的思维方法之间不是彼此孤立、相互排斥的,而是相辅相成、相得益彰的。
第十三课 创新思维要力求超前
第一框 超前思维的含义与特征
1、超前思维(P114-P116)
(1)含义:超前思维是在多角度、全方位地分析事物的历史和现状的基础上,从事物发展的现实情况出发,认识和把握事物的发展状态,运用合理的推理和想象,判断事物未来发展趋势的思维形态。
(2)表现:“先知先觉”是超前思维的表现。
(3)思想条件:超前思维是有超前意识的思维。超前意识是不满足于现状的意识,是居安思危的意识,是自觉地站得更高、看得更远的意识,是追求事物发展更好、更优、更强的意识。
(4)超前意识的基本品质:善于反思、勇于质疑是超前意识的基本品质。
(5)★超前思维的特征:
①超前思维具有探索性。超前思维建立在对事物发展的历史和现实的把握之上,却又不局限于事物的过去和现在的存在状况,而是对认识中落后的、过时的、丧失优势的东西予以否定,肯定其中进步的、先进的、有价值的东西,并在此基础上构想事物发展的可能的趋势。
②超前思维具有预测性。超前思维超越了事物发展的具体时间和空间,以及事物发展的具体环节,在头脑中推想事物发展的未来状况。相对于事物的现状而言,超前思维的结果具有“事先得知”的特征。
③超前思维具有不确定性。超前思维指向未来,但未来并不是现实的单向直线的延伸,而是存在多向变化的可能性。事物发展的具体状况不一定完全按照人们事先预测的方式展开。(提高超前思维预测推断的科学性和准确性的要求:需要人们立足实践活动,充分认识和把握事物的规律,创造有利的条件,促使事物向有利于人们预测的方向发展。)
第二框 超前思维的方法与意义
1、超前思维的方法(P116-P117)
①超前思维要运用矛盾分析方法。矛盾分析方法是分析矛盾、解决矛盾的方法。把握了事物发展的内在矛盾,才能对事物发展的状况和趋势作出正确的判断和预见。
②超前思维要运用推理和想象的方法。要把握事物发展的因果关系,就需要运用推理的方法。由于事物的未来发展趋势受诸多因素的影响,人们难以由其过去和现在的状况必然地推知其未来,所以需要运用想象等思维方法弥补其前提条件的不足。
③超前思维要注重调查研究。没有调查就没有发言权。调查是有计划、有目的地了解事物的真实情况。研究是对调查得到的材料进行分析、综合,以便认识事物的本质和规律。只有通过调查研究,我们才能对事物作出正确的判断和预测。
④要提高超前思维的正确性,需要运用科学的思维方法。
2、超前思维的意义(P118)
(1)哲学意义:①超前思维有助于人们能动地认识世界,也有助于人们趋利避害、防患于未然,成功地改造世界。②超前思维能使人们通过前瞻性思考,把握事物发展状态,帮助人们规划和调整思路,从而进行正确的决策,抓住有利的发展机遇。
(2)现实意义:培养超前意识,提高超前思维水平,利用超前思维的前瞻性功能,有利于我们规划成长成才的方案,有利于企业开发供给侧的产品和市场,有利于社会绘制更为全面合理的服务蓝图,有利于国家和民族进行科学的顶层设计和整体谋划,推动经济社会持续健康发展。




















