1.影响太阳辐射强弱的因素
2.我国年太阳辐射总量的空间分布
我国年太阳辐射总量的分布,从总体上看是从东部沿海向西部内陆逐渐增强,高值中心在青藏高原,低值中心在四川盆地。具体分布如下图所示:
1.地方时的计算
地方时的计算依据:地球自转,东早西晚,1度4分,东加西减,经计较,分秒必算。计算时具体可分为四个步骤:一定时,二定向,三定差,四定值。
2.区时的计算
特别提示
1.正午太阳高度的空间变化规律
①文字描述:从太阳直射点所在纬线分别向南北两侧递减;离直射点距离越近(纬度差越小),正午太阳高度越大。
②图形描述:
③特别说明:
a.同线相等规律:同一纬线上正午太阳高度相等。
b.对称规律:以直射点所在纬线为对称轴南北对称的两条纬线,正午太阳高度相等。
2.正午太阳高度的季节变化规律
3.正午太阳高度的计算
正午太阳高度=90°-纬度差
当所求地点与太阳直射点在同一半球时,该纬度差即为所求点与直射点纬度差的绝对值;不在同一半球时,该纬度差为二者纬度数之和。
4.正午太阳高度的变化幅度及分布特点
①南北回归线之间:纬度越高,正午太阳高度变化幅度越大(由23.5°增大到47°),赤道上为23.5°,回归线上为47°。
②回归线至极圈之间:各纬度正午太阳高度变化幅度相同(均为47°)。
③极圈以内地区:纬度越高,正午太阳高度变化幅度越小(由47°减小到23.5°),极圈上为47°,极点上为23.5°。
④某一地点,太阳高度还有时间的变化,正午时太阳高度是一天中最大的,早上和傍晚最小。
5.正午太阳高度的应用
(1)确定地方时
当某地太阳高度达一天中的最大值时,日影最短,当地的地方时是12时。
(2)确定房屋的朝向
为了获得更充足的太阳光照,房屋的朝向与正午太阳所在位置有关。在北回归线以北地区,正午太阳位于南方,房屋一般朝南;在南回归线以南地区,正午太阳位于北方,房屋一般朝北。
(3)判断日影长短及方向
正午太阳高度越大,日影越短;正午太阳高度越小,日影越长;日影方向背向太阳。
(4)确定当地的地理纬度
与太阳直射点的纬度差多少度,正午太阳高度就差多少度。根据某地某日(二分二至日)正午太阳高度,可判断该地区纬度大小。
(5)确定楼间距、楼高
为了更好地保证各楼层都有良好的采光,楼与楼之间应当保持适当距离,一般来说,纬度较低的地方楼间距较小,纬度较高的地区楼间距较大。最小楼间距=前楼高度×tanH/1(H为当地一年中最小的正午太阳高度)。
(6)太阳能热水器的倾角调整
为了更好地利用太阳能,应不断调整太阳能热水器与楼顶平面之间的倾角,使太阳光线与受热板成直角。倾角α+正午太阳高度角h=90°。
1.太阳周日视运动
①若正东日出、正西日落,说明太阳直射赤道。此时,北半球正午时的太阳总是在南方的天空,南半球正午时的太阳总是在北方的天空。北极点上空的太阳总在南方的天空,南极点上空的太阳总在北方的天空。
②若太阳在地平圈以上运行的时间短于在地平圈以下的时间,说明该地处于冬半年;反之,说明处于夏半年。
③根据已知太阳直射点位置和当地纬度位置,来确定太阳视运动图中的方向;或已知不同节气某地纬度的正午太阳位置来确定图中方向。原理如下:
不同点观测正午太阳的位置
纬度 | 北回归线以北 | 北回归线上 | 南北回归线之间 | 南回归线上 | 南回归线以南 |
正午看太阳方向 | 一直在正南 | 夏至日在头顶上,其它一直在正南 | 有时在北,有时在南,最大的太阳高度为90° | 冬至日在头顶上,其它一直在正北 | 一直在正北 |
2.日出、日落的方位与昼夜长短变化的关系(北半球)
时间 | 春分日 | 夏半年 | 秋分日 | 冬半年 | |
昼夜长短状况 | 昼=夜 | 昼>夜 | 昼=夜 | 昼<夜 | |
日出 | 时刻,网(地方时) | 6时 | 早于6时,夏至日最早 | 6时 | 晚于6时,冬至日最晚 |
方位 | 正东方 | 东北方 | 正东方 | 东南方 | |
日落 | 时刻(地方时) | 18时 | 晚于18时,夏至日晚 | 18时 | 早于18时,冬至日最早 |
方位 | 正西方 | 西北方 | 正西方 | 西南方 | |
3.日出、日落时日影朝向
①在春秋分日,全球各地太阳从正东升起,正西落下。因此日出时日影朝西,日落时日影朝东。
②北半球夏半年,太阳直射北半球,全球各地(极昼极夜区域除外)太阳从东北方升起,西北方落下,因而日出时日影朝向西南,日落时日影朝向东南。
③北半球冬半年,太阳直射南半球,全球各地(极昼极夜区域除外)太阳从东南方升起,西南方落下,因而日出时日影朝向西北,日落时日影朝向东北。
1.大气的受热过程
大气通过对太阳短波辐射和地面长波辐射的吸收,实现了受热过程,而大气对地面的保温作用是大气受热过程的延续。具体图解如下:
2.大气保温作用的应用
(1)解释温室气体大量排放对全球气候变暖的影响
(2)分析农业实践中的一些常见现象
①采用塑料大棚发展反季节农业,利用玻璃温室育苗等。塑料薄膜、玻璃能使太阳短波辐射透射进入棚内或室内,而地面长波辐射却不能穿透塑料薄膜或玻璃把热量传递出去,从而使热量保留在塑料大棚和玻璃温室内。
②人造烟雾、浇水防冻。秋冬季节,我国北方常用人造烟雾来增强大气逆辐射,使地里的农作物免遭冻害。浇水可增加空气湿度,增强大气逆辐射;水汽凝结释放热量;水的比热容大,浇水可减小地表温度下降的速度和变化幅度,减轻冻害。
③果园中铺沙或鹅卵石不但能防止土壤水分蒸发,还能增加昼夜温差,有利于水果的糖分积累等。
(3)利用大气削弱作用原理分析某地区太阳能的多寡
①高海拔地区(以青藏高原地区为例)
②内陆地区(以我国西北地区为例)
③湿润内陆盆地(以四川盆地为例)
(4)昼夜温差大小的分析
分析昼夜温差的大小要结合大气受热过程原理,主要从地势高低、天气状况、下垫面性质几方面分析。
1.逆温的类型和成因
类型 | 成因 | 特点 |
辐射逆温 | 在晴朗无云或少云的夜晚,地面辐射强,冷却快,离地面越近,降温越快 | 大陆上常年均可出现,尤以冬季最强 |
平流逆温 | 暖空气水平移动到冷的地面或水面上而发生的冷接触作用 | 愈近地表,降温愈快 |
锋面逆温 | 冷暖气团温度差异显著,暖气团位于锋面上部 | 出现于锋面附近 |
地形逆温 | 冷空气沿斜坡向低谷和盆地流动 | 出现于山谷或盆地 |
2.逆温现象的影响分析
成雾 | 早晨易出现多雾天气,降低大气能见度,影响人们的出行,易出现交通事故 |
大气 污染 | 逆温使空气垂直对流受阻,造成近地面污染物不能及时扩散(如雾霾),从而危害人体健康,如果位于盆地内,将会更加严重 |
沙尘暴 | 逆温时不利于沙尘扬起 |
航空 | 低空逆温造成的多雾天气给飞机起降带来麻烦,而高空逆温对飞机飞行极为有利。原因是高空逆温会阻碍空气垂直对流的发展,飞机在飞行中不会有大的颠簸,飞行平稳;同时提高了能见度,使飞行更加安全 |
(1)海陆风
①成因分析——海陆热力性质差异是前提和关键。
②影响与应用:海陆风使海滨地区气温日较差减小,夏季气温低,空气较湿润,是避暑的好地方。
(2)山谷风
①成因分析——山坡的热力变化是关键。
②影响与应用:山谷和盆地常因夜间冷的山风吹向谷底,使谷底和盆地内形成逆温层,大气稳定,易造成大气污染。所以,山谷地区不宜布局有污染的工业。
(3)市区与郊区之间的热力环流
①成因分析——“城市热岛”的形成是突破口。
②影响与应用:一般将绿化带布置在气流下沉处以及下沉距离以内,而将卫星城或污染较重的工厂布置在下沉距离之外。
1.三圈环流的形成(以北半球为例)
注意:
①风向右偏为北半球,风向左偏为南半球
②气压带、风带的位置随太阳直射点的移动而发生变化。就北半球而言,与二分日相比,各气压带、风带位置大致是夏季偏北,冬季偏南。
2.气压带和风带对气候的影响
1.世界主要气候类型的分布、成因和特点
2.特殊地区气候类型的分布
(1)四处(非洲马达加斯加岛东部、澳大利亚东北部、巴西高原东南部和中美洲东北部)远离赤道的热带雨林气候——“来自海洋的信风+迎风坡+沿岸暖流”。
(2)赤道地区的热带草原气候——“地势高”。如东非高原地势较高,上升气流弱,形成热带草原气候。
(3)西风带内的温带大陆性气候——“位于西风带内,但处于山脉的背风坡”。如南美巴塔哥尼亚高原,位于安第斯山脉东侧,受山地阻挡而降水稀少,形成了干燥少雨的温带大陆性气候。
(4)大陆东岸的温带海洋性气候(澳大利亚东南部)。
(5)南北美洲西海岸气候的分布范围仅局限于沿海地带,并呈南北延伸、南北更替的分布特征,主要是因为受高大的南北走向的科迪勒拉山系的影响,气候分布不能深入内地,而局限于太平洋沿岸地带。
(6)北半球同一种气候,在中高纬度大陆东岸分布的纬度较低,这是受沿岸寒流影响的结果;而在大陆西岸分布的纬度较高,这是受沿岸暖流影响的结果。
气候的形成因素主要包括太阳辐射(纬度位置)、大气环流、海陆位置、地形和洋流等。具体分析如下:
(1)太阳辐射(纬度位置)
太阳辐射从赤道向两极递减,决定了热量带和气温的高低分布。
温度带 | 最冷(最热)月均温 |
热带 | 最冷月平均气温在15℃以上 |
亚热带 | 最冷月平均气温在0℃以上 |
温带 | 最冷月平均气温在0℃以下(温带海洋性气候除外) |
亚寒带 | 最热月平均气温略高于10℃ |
寒带 | 最热月平均气温在10℃以下 |
(2)大气环流(气压带、风带和季风环流)
①气压带:赤道低气压带——盛行上升气流,易成云致雨,多阴雨天气。副热带高气压带——盛行下沉气流,多晴朗、干燥的天气。副极地低气压带——盛行上升气流,易成云致雨,多阴雨天气。
②风带性质:信风——一般是温暖干燥,但如果是从海洋吹向陆地,则变为温暖湿润。西风——温凉湿润,带来温差小的阴雨天气。极地东风——寒冷干燥。
③季风环流:夏季风——从海洋吹向陆地、降水多;冬季风——从陆地吹向海洋,降水少。
(3)海陆位置
①大陆东岸—风向和洋流类型—主要影响降水量的多少。主要有温带、亚热带和热带季风气候。
②大陆西岸—风向和洋流类型—主要影响降水量的多少。主要有温带海洋性气候、地中海气候和热带沙漠气候。
③内陆和沿海—大陆性和海洋性—主要影响降水量的多少。
(4)地形地势
①山地由于地势的影响,形成了周围气温高、中心气温低的分布特点;盆地因地势中间低周围高,形成了周围气温低、中心气温高的分布特点;高大的山地由于海拔的影响,引起水热的垂直分异,从而形成气候的垂直变化。
②山地的迎风坡降水多;背风坡降水少,形成雨影区。
③山脉的分布影响气候的分布规律和范围。如南、北美洲西部高大的科迪勒拉山系使得西海岸气候呈现南北狭长延伸而逐步更替的变化特点。
(5)洋流
①暖流:增温增湿,主要气候类型是温带海洋性气候,部分地区的热带雨林气候。
②寒流:降温减湿,主要有热带沙漠气候。
名称 | 成因 | 分布 | 风向 | 性质 |
东亚季风 | 海陆热力性质差异 | 我国东部、朝鲜半岛、日本 | 冬:偏北,势力强劲 | 来自蒙古,西伯利亚,寒冷干燥 |
夏:东南,势力较弱 | 来自太平洋,温暖湿润 | |||
南亚季风 | 海陆热力性质差异、气压带风带季节移动 | 印度半岛、中南半岛、我国西南部分地区 | 冬:东北,势力较弱 | 来自亚欧大陆内部,温和干燥 |
夏:西南,势力强劲 | 来自印度洋,高湿高温 |
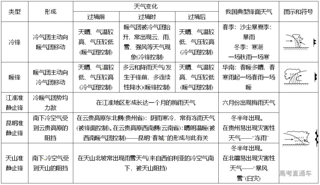
近地面气旋一般与锋面联系在一起,形成锋面气旋。它主要活动在中高纬度,更多见于温带地区,因而也称温带气旋,其结构图(北半球)如下所示:
判读其结构图,应抓住以下几点:
1.判断锋面的位置
锋面总是出现在低压槽中,锋线往往与低压槽线重合,如图中的M、N线。
2.判断锋面附近的风向与气流性质
根据北半球风向的画法,可确定锋面附近的风向,如图中①处为偏北风,②处为偏南风,③处为偏南风。偏北风一般形成冷气团,偏南风一般形成暖气团。
3.判断锋面的类型与移动
(1)锋面类型:在锋面气旋中,位置偏西的一定是冷锋(如图中的M锋),位置偏东的一定是暖锋(如图中的N锋)。
特别提示 无论南北半球,锋面气旋东侧是暖锋,西侧是冷锋。原因是西侧锋面由高纬地区向低纬地区运动,是冷空气推动暖空气的运动。东侧为暖锋,因为东侧锋面由低纬地区向高纬地区运动,是暖空气推动冷空气的运动。
(2)锋面移动:锋面气旋中,锋面移动方向与气旋的旋转方向一致。北半球呈逆时针方向旋转,南半球呈顺时针方向旋转。
4.判断锋面气旋的天气特点
暖锋N锋前③处附近出现宽阔的暖锋云系及相伴随的连续性降水天气;冷锋M锋后①处附近出现比较狭窄的冷锋云系和降水天气。
1.三大类型及主要环节
1.影响水循环各环节的自然因素
(1)影响蒸发的因素
(2)影响水汽输送的因素:风
(3)影响降水的因素
(4)影响地表径流的因素
影响因素 | 对地表径流的影响 |
年降水量 | 决定地表径流流量大小的最主要因素 |
流域面积 (支流数量) | 同地表径流流量呈正相关 |
植被 | 涵养水源,起到“削峰补枯”的作用 |
地质条件 (土壤质地) | 河流流经喀斯特地貌区、沙质土壤区,河水易下渗,减少地表径流的流量 |
蒸发 | 主要在干旱、半干旱地区对地表径流影响大 |
人类活动 | 沿岸取水会导致径流量减少 |
(5)影响下渗的因素
(6)影响地下径流的因素
影响地下径流的因素可参考影响地表径流、下渗的因素,并重点考虑喀斯特地貌(岩溶地貌),因为喀斯特地貌区地下溶洞、地下河流众多,储存有众多的地下水。
目前,人类活动对水循环的影响主要体现在对地表径流的影响。
改变地 表径流 | 人类的引河湖水灌溉、修建水库、跨流域调水、填河改陆、围湖造田等一系列针对河流、湖泊的活动极大地改变了地表径流的自然分布状态 |
影响地 下径流 | 人类对地下水资源的开发利用,局部地区的地下工程建设都不可避免地对地下径流产生影响,如雨季对地下水的人工回灌,抽取地下水灌溉,城市地下铁路的修建破坏渗流区的地质结构、改变地下水的渗透方向等 |
影响局部地区大气降水 | 如人工降雨 |
影响蒸发 | 如植树造林、修建水库可以增加局部地区的水汽供应量 |
影响下渗 | 城市铺设渗水砖,可增加下渗;城市路面硬化,可减少下渗 |
河流因其流经地区的气候、地形和地质等条件存在差异,其补给类型和特点亦存在差异,具体比较如下:
特别提醒 (1)河流最主要的补给水源是大气降水(雨水)。(2)河流水、湖泊水、地下水之间具有水源相互补给的关系。(3)并不是所有河段都与地下水互补,如黄河下游河床高于地下水位,地下水无法补给河水。
1.河流水文、水系特征及其影响因素
根据上述关系图,可总结出下表内容:
水文特征要素 | 描述特征 | 影响因素 |
流量 | 流量大或小 | ①以降水补给为主的河流,依据降水量的多少判断; ②流域面积大,一般流量大 |
水位 | 水位变化大或小,何季节为汛期 | 决定于河流的补给类型。分布在湿润地区,以雨水补给为主的河流,水位变化由降水特点决定;分布在干旱地区,以冰川融水补给为主的河流,水位变化由气温变化决定 |
流速 | 流速快或慢 | 决定于河道地势落差状况 |
含沙量 | 含沙量大或小 | 决定于流域内植被状况、地形坡度、地面物质结构及降水集中程度(暴雨发生频率) |
结冰期 | 有或无,长或短 | 无结冰期,最冷月均温>0℃;有结冰期,最冷月均温<0℃ |
凌汛 | 有或无 | 必须具备两个条件:①有结冰期; ②发生在低纬流向高纬河段 |
洋流作为大规模的海水运动形式之一,对全球的地理环境产生极大的影响,总结如下:
类型 | 影响 | 举例 |
气候 | 高低纬间热量输送和交换,调节全球热量分布(影响全球) | 北大西洋暖流→影响西欧→温带海洋性气候的形成 |
洋流性质:暖流—增温增湿;寒流—降温减湿(影响局部地区) | 副热带大陆西岸寒流→沿海荒漠环境 | |
海洋生物 | 寒暖流交汇处,饵料丰富→大渔场 | 纽芬兰渔场、北海道渔场、北海渔场 |
上升流将深层营养物质带到表面→著名渔场 | 秘鲁渔场 | |
海洋污染 | 加快净化速度;扩大污染范围 | 油船泄漏、陆地近海污染 |
海洋航行 | 影响航行速度、时间及经济效益;寒暖流相遇形成海雾;洋流从北极地区携带冰山南下,对航运不利 | 顺流加速、逆流减速;拉布拉多寒流常携带冰山,且其与墨西哥湾暖流交汇处,海雾较重 |
1.三大类岩石的形成和用途
类型 | 形成 | 常见岩石 | 有用成分举例 | |
岩浆岩 | 侵入岩 | 地下岩浆在内力作用下,侵入地壳上部,冷却凝固而成 | 花岗岩 | 花岗岩是坚固、美观的建筑材料;多种金属矿是工业生产的原料 |
喷出岩 | 地下岩浆在内力作用下,沿地壳薄弱地带喷出地表冷凝而成 | 流纹岩、玄武岩、安山岩 | ||
沉积岩 | 地表岩石在外力作用下受到破坏,碎屑物质被搬运到低处沉积、固结而成岩石 | 石灰岩、砂岩、页岩、砾岩、白云岩 | 石灰岩是建筑材料和化工原料;钾盐是化工原料;煤、石油是当前世界最重要的能源 | |
变质岩 | 岩石受地壳运动、岩浆活动等影响,在一定温度、压力条件下使原来成分、结构发生改变而形成新岩石 | 大理岩、板岩、石英岩、片麻岩 | 大理岩是建筑材料;铁矿石是钢铁工业的重要原料 | |
2.巧妙掌握三个突破口
(1)各类岩石在地球内部经重熔再生都可以变成岩浆。
(2)岩浆岩只能由岩浆转化而来。
(3)岩浆岩、沉积岩可以经变质作用变成变质岩,岩浆岩、变质岩可以经外力作用变成沉积岩,但沉积岩、变质岩不能直接变成岩浆岩。
3.判断三大类岩石和岩浆
判断三大类岩石和岩浆,大致可以用进出箭头的多少来区分:
(1)岩浆:三进一出。
(2)岩浆岩:一进三出。
(3)变质岩和沉积岩:二进二出。
注:沉积物指向的一定是沉积岩,沉积岩一般含有化石并具有层理构造。
4.判断箭头含义
(1)指向岩浆岩的箭头——冷却凝固作用,是内力作用。
(2)指向沉积岩的箭头——风化、侵蚀、搬运、堆积、固结成岩作用,是外力作用。
(3)指向变质岩的箭头——变质作用,是内力作用。
(4)指向岩浆的箭头——重熔再生作用,是内力作用。
1.常见的地质构造
2.地质构造对地表形态的影响
3.研究地质构造的实践意义
地质构造在工程选址、找水、找矿等方面具有重要的实践意义,可通过下图进行理解。
外力作用使地表形态更加丰富多彩,其表现形式有风化、侵蚀、搬运、堆积等。外力作用互为条件、紧密联系、共同作用,塑造各种地貌,其中侵蚀作用和堆积作用形成的地貌尤为普遍。
1.主要侵蚀作用及形成的地貌
2.主要堆积作用及形成的地貌
作用因素 | 作用表现 | 作用结果 |
流水 | 地势变缓或河道弯曲,流水的速度减慢 | 山间河流流出山谷:冲积扇 |
河流中下游地区:冲积平原 | ||
河流入海口处:三角洲 | ||
风力 | 气压梯度减小或遇到地形阻挡,风速减慢 | 堆积物质以沙粒为主:沙漠(沙丘) |
堆积物质以黄土为主:黄土高原 | ||
波浪 | 波浪遇倾斜海岸,速度减慢 | 沙滩、潟湖 |
冰川 | 冰川在移动过程中融化,其中夹杂的物质发生堆积 | 冰碛地貌、冰碛湖等 |
1.洪积—冲积平原地貌
以谷口为顶点呈扇形,冲积扇顶端到边缘地势逐渐降低,堆积物颗粒由粗变细;在干旱地区,冲积扇边缘因地下水位埋藏浅且堆积物颗粒细,土壤肥沃,绿洲和农业通常分布于此。
2.三角洲地貌
多呈三角形,地势平坦,河网稠密,河道由分汊顶点向海洋呈放射状。
1.地理环境整体性的分析方法
地理环境的整体性,决定了在协调人类活动与地理环境之间的关系时,必须考虑地理环境的整体性特征。地理环境整体性的分析方法如下:
(1)分析地理环境各要素与环境总体特征协调一致的关系。分析某一区域景观的成因,如结合地理位置分析气温、降水等对生物景观的影响。
(2)分析地理环境某一要素变化导致其他要素甚至整个地理环境的变化。一般结合区域图、景观图、资源问题和环境问题,运用各地理要素间的相互关系原理,分析某一地理要素对自然地理环境的影响。在分析具体问题时要遵循“牵一发而动全身”的思路,首先明确人类活动的“一发”是指哪一要素,进而逐一分析“一发”的变化所引起的其他要素发生的变化,最终导致“全身”呈现出怎样的变化。
(3)根据不同区域之间的联系,分析一个区域环境的变化对其他区域的影响。常结合某一地区环境的变化分析环境问题的成因;结合题目提供的自然现象或过程,提取出所描述的自然地理要素,分析与相关地区内在的关联性和演变运动过程的因果关系。
2.自然地理环境整体性特征对生产、生活的警示意义及应采取的措施
(1)警示意义
从空间上看,自然地理环境的整体性是客观现实;从时间上看,自然地理环境处在不断的发展变化之中,因此人类在生产、生活活动中,必须考虑陆地环境的整体性特征,否则会使环境因子发生系列的异常,造成各种各样的灾害。如对“沙尘暴”的长期研究表明,由于盲目开垦农牧过渡地区的草原,破坏了植被,使地表土层疏松,加上强劲的冬季风影响,导致我国西北、华北地区近年来沙尘暴天气发生频率增加。
(2)人类应采取的措施
地理环境的整体性决定了在协调人类与地理环境之间的关系时,要用动态的、联系的、立体的、综合的思维去分析问题、解决问题。人类活动不仅要遵循自然环境的整体性规律,而且应预测受人类活动影响后的自然环境的发展变化趋势。因此,“南水北调”“西气东输”“三峡水利枢纽”等工程建设都要考虑对地理环境某一要素的影响导致的其他要素的变化,并作出综合评价。
水平地域分异规律主要包括由赤道到两极的地域分异规律和从沿海向内陆的地域分异规律。
(1)在分析由赤道到两极的地域分异规律时可按以下思路进行,特别要关注纬度位置的差异。
(2)在分析从沿海向内陆的地域分异规律时可按以下思路进行,特别要关注海陆位置的差异。
1.垂直地域分异规律的分析方法
在分析垂直地域分异规律时可按以下思路进行,要特别关注海拔高度的差异。
2.影响山地垂直自然带谱复杂程度的因素
所在纬度 | 相同海拔高度的山体,纬度越低自然带谱越复杂 |
海拔 | 纬度相当的山体,海拔越高自然带谱越复杂 |
相对高度 | 相对高度越大,自然带谱越复杂 |
3.影响山地垂直自然带海拔的因素
(1)山体所在纬度——纬度低,海拔高;纬度高,海拔低。
(2)坡向——同一山体,阳坡高,阴坡低;迎风坡低,背风坡高。

(1)非地带性的含义:陆地环境因受海陆分布、地形起伏、洋流等因素影响使地带性分异规律发生变化的现象。
(2)具体表现
实际分布的自然带 | 形成原因 | 按理想状态应分布的自然带 |
南美大陆西岸3°S~30°S狭长的热带荒漠带 | 安第斯山脉阻挡海洋水汽的输入;秘鲁寒流降温减湿 | 热带雨林带(北);热带草原带(中);热带荒漠带(南) |
南美大陆南端形成的温带荒漠带(巴塔哥尼亚沙漠) | 安第斯山脉阻挡西风气流深入内陆 | 温带草原带(中);温带落叶阔叶林带(东) |
赤道附近的东非高原呈现热带草原景观 | 海拔高、气温低、降水少,不能形成热带雨林气候 | 热带雨林带 |
马达加斯加岛东部、巴西高原东南部、澳大利亚东北部的热带雨林带 | 信风来自海洋,温暖湿润;山地迎风坡,多地形雨;暖流增温增湿 | 热带草原带 |
南半球缺少苔原带和亚寒带针叶林带 | 南半球相应纬度是海洋,缺少陆地分布 | 苔原带、亚寒带针叶林带 |
我国新疆天山、昆仑山山麓地带分布的绿洲 | 高山冰雪融水使其地表水或地下水丰富 | 温带荒漠带 |
1.全球气候变暖的影响
(1)海平面上升
(2)对农业的影响
(3)对生态系统的影响
(4)对水循环过程的影响
(5)对工业的影响
2.应对全球气候变暖的对策
我国自然灾害种类多、频度高、危害重,其中台风、旱涝、寒潮、地震、滑坡、泥石流影响尤为严重。
灾害 | 成因 | 时空分布 | 危害 | 防御措施 |
台风 | 热带或副热带洋面上强烈发展的气旋 | 每年的夏秋季节,影响我国东南沿海的广东、海南、福建、浙江、台湾等省区 | 狂风、暴雨与风暴潮等给沿海地区人民造成巨大的经济损失和人员伤亡 | ①加强监测和预报 ②及时发布台风预报和警报 ③建沿海防护林 |
暴雨洪涝 | 连续性的暴雨或短时间的大暴雨 | 主要发生在南方和东部地区。春季在珠江流域,夏秋季在江淮地区和北方 | 淹没工厂和农田,造成作物减产;影响交通;甚至危及人类生命 | ①利用气象卫星对暴雨进行监测 ②提高暴雨预报的准确率 ③工程措施和非工程措施相结合 |
干旱 | 长时间无降水或降水异常偏少,造成空气干燥,土壤缺水 | 华北地区多春旱,长江中下游地区多伏旱 | 造成粮食减产,人畜饮水困难,影响经济发展和社会安定 | ①改变农业结构 ②种植耐旱作物 ③开展农田水利基础设施建设 ④营造防护林 |
寒潮 | 由强冷空气迅速入侵造成的大范围的剧烈降温,并伴有大风、雨雪、冻害等现象 | 主要发生在冬半年,由东北到海南依次减弱 | 强烈的大风、降温天气使农作物和牲畜受到冻害,交通、通讯和建筑物受到很大影响 | 发布准确的寒潮消息或预警,做好防寒准备 |
地震、滑坡、泥石流 | 地质构造复杂、地形崎岖,不合理的人类活动等 | 西南地区 | 人畜伤亡、财产损失大,公共设施遭严重破坏 | 提高防灾减灾意识,加固建筑物和岩体,避开危险区 |
备注:点击右上角,复制链接,即可将页面发给打印店打印哦!收藏即可随时随地查看!觉得有用,欢迎分享给更多同学!


























































