推荐阅读:
26.阅读材料,完成下列问题。
材料一:墨西哥是拉美地区重要的发展中国家,国内资金缺乏,高速公路等基础设施建设滞后。20世纪90年代以来,墨西哥大量吸引外资,现已发展成为拉美地区重要的外国投资目的地和贸易大国。汽车产业是墨西哥国民经济的支柱产业,通过进口零部件,在国内装配后出口,其中80%的汽车出口到美国,形成特色显著的汽车产业发展模式。目前,墨西哥拟利用本国丰富的锂矿资源发展电动汽车产业,推动汽车产业转型升级。
材料二:下图为墨西哥略图。
(1)说出制约该国高速公路建设的地形条件。(3分)
(2)简述该国汽车产业发展模式的劣势。(3分)
(3)分析该国电动汽车产业发展的基本思路。(6分)
【解析】
▼
本题以墨西哥为材料,涉及交通运输线区位因素、工业发展的相关知识,考查学生材料信息提取能力、地理知识调用分析能力。
(1)本题考查地形对交通建设的影响:根据图示信息可知,墨西哥地形以山地、高原为主,地势起伏较大,高速公路修建难度较大;沿海平原地区河网密布,修建高速公路需要跨越的河谷数量较多,工程难度较大,投资成本较高。结合本题3分的设定,故本题可答:
【参考答案】①地形以高原、山地为主,崎岖不平,地形起伏大;②且地处板块交界处,岩性破碎,地质灾害多发,增加建设难度;③沿海狭窄平原上多河谷,增加道路建设成本;
(2)本题考查学生材料的分析、提取能力:根据材料信息“汽车产业是墨西哥国民经济的支柱产业,通过进口零部件,在国内装配后出口,”可知,墨西哥汽车产业零部件为进口,制造业产业链条较短,提供的就业岗位较少,吸纳的劳动力较少;产业链条较短,附加值较低,经济效益较低。“其中80%的汽车出口到美国:对美国的依赖程度较大,市场相对单一,易受两国贸易冲突的冲击;因此本题可答:
【参考答案】①零部件为进口,产业链短,吸纳就业少;②附加值低。③依赖美国市场,出口市场单一,
(3)本题同样考查学生对材料的分析、整理、归纳能力:根据材料信息“墨西哥拟利用本国丰富的锂矿资源发展电动汽车产业”可知,墨西哥锂电资源丰富,应为开采锂电,发电锂电工业;根据材料信息可知,墨西哥传统汽车工业零部件主要依靠进口,应该加大科技投入,研发零部件,延长产业链;根据材料信息可知,墨西哥传统汽车产业市场单一,应该拓宽市场,使得市场多元化;墨西哥经济发展水平较低,技术水平较低,应该积极引进国外的资金和技术,促进本国电动汽车产业的发展等。因此本题可总结为以下角度:
【参考答案】①发挥资源优势,开采锂矿,提炼锂;②加大科技研发力度,增加零部件制造能力;③延长汽车产业链,提高附加值;④开发新能源汽车,把握新的汽车行业发展机遇;⑤注重产业结构的升级调整,⑥同时减少对美国单一市场的依赖,出口市场多元化。
【知识补充】
▼
交通运输区位综合题答题技巧
交通运输包括交通运输线的布局和交通运输点的布局,两者差异很大,但是基本原则是一样的。
1.区域交通运输布局的一般原则
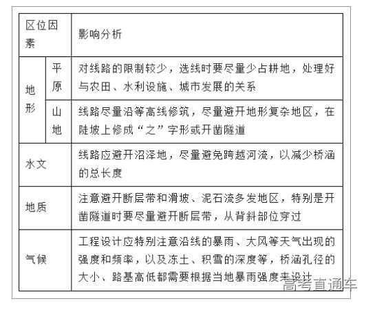
2.影响交通线布局的区位因素
(1)自然因素
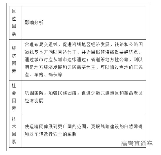
(2)社会经济因素
3.港口布局的区位因素自然条件
1.水域(航行条件):①天然港湾。无结冰或结冰期短。②深水防搁浅。等深线密──港阔水深,空间大,便于航行和停泊。③避风。避风、风浪小、背风地带。
2.陆域(筑港条件):①地形平坦─平原或三角洲,坡度适当。②地质稳定,有较大的抛锚空间。
社会经济
3.经济腹地(港口服务的区域)。经济发达,辐射范围大,客货集散量大(影响港口的兴衰)。
4.城市依托。以单一大城市或某个城市群为依托,城市的规模大小为港口提供人、财、物的优势。
5.交通便利。港口的疏集运能力,有没有便捷的对外交通联系。
6.国家政策:政策支持,如自由贸易港,对外开放港。
自然因素决定港口的位置;经济腹地决定港口的兴衰;城市决定港口的发展。
4.航空港(机场)布局的区位因素
5.交通运输线设计方案的比较思路
待建线路几个方案的比较:区位因素的差异及地方公路多联系居民点,国道等干线公路以直达为主。
交通运输线设计方案的比较思路
总之,交通选线要遵循“低、高、大、小”原则。即成本要低,安全性要高,经济效益要大,环境破坏要小。
【思维导图】
【模板构建】
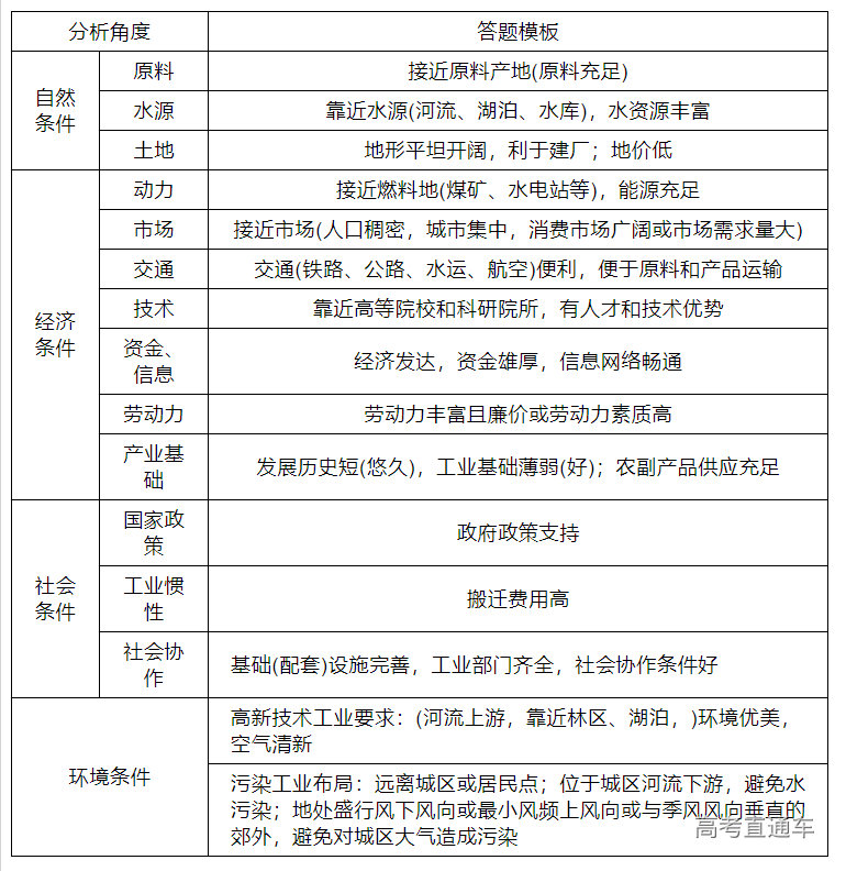
1.工业区位条件分析与评价模板
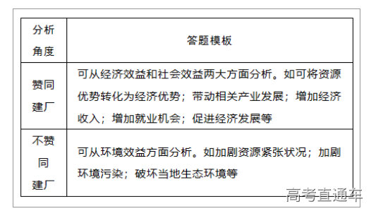
2.工业区位开放类题目答题模板









