
1、混合物的分离
①过滤:固体(不溶)和液体的分离。
②蒸发:固体(可溶)和液体分离。
③蒸馏:沸点不同的液体混合物的分离。
④分液:互不相溶的液体混合物。
⑤萃取:利用混合物中一种溶质在互不相溶的溶剂里溶解性的不同,用一种溶剂把溶质从它与另一种溶剂所组成的溶液中提取出来。
2、粗盐的提纯
(1)粗盐的成分:主要是NaCl,还含有MgCl2、CaCl2、Na2SO4、泥沙等杂质
(2)步骤:
①将粗盐溶解后过滤;
②在过滤后得到粗盐溶液中加过量试剂BaCl2(除SO42-)、Na2CO3(除Ca2+、过量的Ba2+)、NaOH(除Mg2+)溶液后过滤;
③得到滤液加盐酸(除过量的CO32-、OH-)调pH=7得到NaCl溶液;
④蒸发、结晶得到精盐。
加试剂顺序关键:
Na2CO3在BaCl2之后;
盐酸放最后。
(3) 蒸馏装置注意事项:
①加热烧瓶要垫上石棉网;
②温度计的水银球应位于蒸馏烧瓶的支管口处;
③加碎瓷片的目的是防止暴沸;
④冷凝水由下口进,上口出。
(4) 从碘水中提取碘的实验时,选用萃取剂应符合原则:
①被萃取的物质在萃取剂溶解度比在原溶剂中的大得多;
②萃取剂与原溶液溶剂互不相溶;
③萃取剂不能与被萃取的物质反应。
3、离子的检验:
①SO42-:先加稀盐酸,再加BaCl2溶液有白色沉淀,原溶液中一定含有SO42-。Ba2++SO42-=BaSO4↓
②Cl-(用AgNO3溶液、稀硝酸检验)加AgNO3溶液有白色沉淀生成,再加稀硝酸沉淀不溶解,原溶液中一定含有Cl-;或先加稀硝酸酸化,再加AgNO3溶液,如有白色沉淀生成,则原溶液中一定含有Cl-。Ag++Cl-=AgCl↓。
③CO32-:(用BaCl2溶液、稀盐酸检验)先加BaCl2溶液生成白色沉淀,再加稀盐酸,沉淀溶解,并生成无色无味、能使澄清石灰水变浑浊的气体,则原溶液中一定含有CO32-。
4、5个新的化学符号及关系
5、分散系
(1)分散系组成:分散剂和分散质,按照分散质和分散剂所处的状态,分散系可以有9种组合方式。
(2)当分散剂为液体时,根据分散质粒子大小可以将分散系分为溶液、胶体、浊液。
6、胶体:
(1)常见胶体:Fe(OH)3胶体、Al(OH)3胶体、血液、豆浆、淀粉溶液、蛋白质溶液、有色玻璃、墨水等。
(2)胶体的特性:能产生丁达尔效应。区别胶体与其他分散系常用方法丁达尔效应。
胶体与其他分散系的本质区别是分散质粒子大小。
(3)Fe(OH)3胶体的制备方法:将饱和FeCl3溶液滴入沸水中,继续加热至体系呈红褐色,停止加热,得Fe(OH)3胶体。
7、电解质和非电解质
电解质:在水溶液里或熔融状态下能导电的化合物。
非电解质:在水溶液中和熔融状态下都不能导电的化合物。(如:酒精[乙醇]、蔗糖、SO2、SO3、NH3、CO2等是非电解质。)
8、电解质和非电解质相关性质
(1)电解质和非电解质都是化合物,单质和混合物既不是电解质也不是非电解质。
(2)酸、碱、盐和水都是电解质(特殊:盐酸(混合物)电解质溶液)。
(3)能导电的物质不一定是电解质。能导电的物质:电解质溶液、熔融的碱和盐、金属单质和石墨。
电解质需在水溶液里或熔融状态下才能导电。固态电解质(如:NaCl晶体)不导电,液态酸(如:液态HCl)不导电。
溶液能够导电的原因:有能够自由移动的离子。
电离方程式:要注意配平,原子个数守恒,电荷数守恒。如:Al2(SO4)3=2Al3++3SO42-
9、离子反应:
(1)离子反应发生的条件:生成沉淀、生成气体、水。
(2)离子方程式的书写:(写、拆、删、查)
①写:写出正确的化学方程式。(要注意配平。)
②拆:把易溶的强电解质(易容的盐、强酸、强碱)写成离子形式,这些物质拆成离子形式,其他物质一律保留化学式。
③删:删除不参加反应的离子(价态不变和存在形式不变的离子)。
④查:检查书写离子方程式等式两边是否原子个数守恒、电荷数守恒。
10、常见易溶的强电解质有:
三大强酸(H2SO4、HCl、HNO3),四大强碱[NaOH、KOH、Ba(OH)2、Ca(OH)2 (澄清石灰水拆,石灰乳不拆)],可溶性盐
11、离子方程式正误判断:(看几看)
①看是否符合反应事实(能不能发生反应,反应物、生成物对不对)。
②看是否可拆。
③看是否配平(原子个数守恒,电荷数守恒)。
④看“=”“ ”“↑”“↓”是否应用恰当。
12、离子共存问题
(1)由于发生复分解反应(生成沉淀或气体或水)的离子不能大量共存。
生成沉淀:AgCl、BaSO4、BaSO3、BaCO3、CaCO3、Mg(OH)2、Cu(OH)2等。
生成气体:CO32-、HCO3-等易挥发的弱酸的酸根与H+不能大量共存。
生成H2O:①H+和OH-生成H2O。②酸式酸根离子如:HCO3-既不能和H+共存,也不能和OH-共存。如:HCO3-+H+=H2O+CO2↑, HCO3-+OH-=H2O+CO32-
(2)审题时应注意题中给出的附加条件。
①无色溶液中不存在有色离子:Cu2+、Fe3+、Fe2+、MnO4-(常见这四种有色离子)。
②注意挖掘某些隐含离子:酸性溶液(或pH<7)中隐含有H+,碱性溶液(或pH>7)中隐含有OH-。
③注意题目要求“大量共存”还是“不能大量共存”。
13、氧化还原反应
(1)氧化还原反应的本质:有电子转移(包括电子的得失或偏移)。
(2)氧化还原反应的特征:有元素化合价升降。
(3)判断氧化还原反应的依据:凡是有元素化合价升降或有电子的转移的化学反应都属于氧化还原反应。
(4)氧化还原反应相关概念:
还原剂(具有还原性):失(失电子)→升(化合价升高)→氧(被氧化或发生氧化反应)→生成氧化产物。
氧化剂(具有氧化性):得(得电子)→降(化合价降低)→还(被还原或发生还原反应)→生成还原产物。
【注】一定要熟记以上内容,以便能正确判断出一个氧化还原反应中的氧化剂、还原剂、氧化产物和还原产物;氧化剂、还原剂在反应物中找;氧化产物和还原产物在生成物中找。
14、氧化性、还原性强弱的判断
(1)根据氧化还原反应方程式在同一氧化还原反应中,
氧化性:氧化剂>氧化产物
还原性:还原剂>还原产物
15、如果使元素化合价升高,即要使它被氧化,要加入氧化剂才能实现;如果使元素化合价降低,即要使它被还原,要加入还原剂才能实现;
16、钠 Na的特质
(1)单质钠的物理性质:钠质软、银白色、熔点低、密度比水的小但比煤油的大。
(2)钠的存在:以化合态存在。
(3)钠的保存:保存在煤油或石蜡中。
(4)钠在空气中的变化过程:Na→Na2O→NaOH→Na2CO3→Na2CO3·10H2O(结晶)→Na2CO3(风化),最终得到是一种白色粉末。
一小块钠置露在空气中的现象:银白色的钠很快变暗(生成Na2O),跟着变成白色固体(NaOH),然后在固体表面出现小液滴(NaOH易潮解),最终变成白色粉未(最终产物是Na2CO3)。
17、钠与O2反应
常温下:4Na + O2=2Na2O (新切开的钠放在空气中容易变暗)
加热时:2Na + O2==Na2O2(钠先熔化后燃烧,发出黄色火焰,生成淡黄色固体Na2O2。)
Na2O2中氧元素为-1价,Na2O2既有氧化性又有还原性。
2Na2O2+2H2O=4NaOH+O2↑
2Na2O2+2CO2=2Na2CO3+O2
Na2O2是呼吸面具、潜水艇的供氧剂,Na2O2具有强氧化性能漂白。
18、钠与H2O反应
2Na+2H2O=2NaOH+H2↑
离子方程式:2Na+2H2O=2Na++2OH-+H2↑(注意配平)
实验现象:“浮——钠密度比水小;游——生成氢气;响——反应剧烈;
熔——钠熔点低;红——生成的NaOH遇酚酞变红”。
19、钠与盐溶液反应
如钠与CuSO4溶液反应,应该先是钠与H2O反应生成NaOH与H2,再和CuSO4溶液反应,有关化学方程式:
2Na+2H2O=2NaOH+H2↑
CuSO4+2NaOH=Cu(OH)2↓+Na2SO4
总的方程式:2Na+2H2O+CuSO4=Cu(OH)2↓+Na2SO4+H2↑
实验现象:有蓝色沉淀生成,有气泡放出
K、Ca、Na三种单质与盐溶液反应时,先与水反应生成相应的碱,碱再和盐溶液反应
20、钠与酸反应:
2Na+2HCl=2NaCl+H2↑(反应剧烈)
离子方程式:2Na+2H+=2Na++H2↑
21、铝 Al的特质
(1)单质铝的物理性质:银白色金属、密度小(属轻金属)、硬度小、熔沸点低。
(2)单质铝的化学性质
22、铝与O2反应:
常温下铝能与O2反应生成致密氧化膜,保护内层金属。加热条件下铝能与O2反应生成氧化铝:4Al+3O2==2Al2O3
23、常温下Al既能与强酸反应,又能与强碱溶液反应,均有H2生成,也能与不活泼的金属盐溶液反应:
2Al+6HCl=2AlCl3+3H2↑
( 2Al+6H+=2Al3++3H2↑ )
2Al+2NaOH+2H2O=2NaAlO2+3H2↑
( 2Al+2OH-+2H2O=2AlO2-+3H2↑ )
2Al+3Cu(NO3)2=2Al(NO3) 3+3Cu
( 2Al+3Cu2+=2Al3++3Cu )
注意:铝制餐具不能用来长时间存放酸性、碱性和咸的食品。
24、铝与某些金属氧化物的反应(如V、Cr、Mn、Fe的氧化物)叫做铝热反应
Fe2O3+2Al == 2Fe+Al2O3,Al 和 Fe2O3的混合物叫做铝热剂。利用铝热反应焊接钢轨。
25、铁的特质
(1)单质铁的物理性质:铁片是银白色的,铁粉呈黑色,纯铁不易生锈,但生铁(含碳杂质的铁)在潮湿的空气中易生锈。(原因:形成了铁碳原电池。铁锈的主要成分是Fe2O3)。
26、铁与氧气反应:3Fe+2O2===Fe3O4(现象:剧烈燃烧,火星四射,生成黑色的固体)
27、与非氧化性酸反应:Fe+2HCl=FeCl2+H2↑ (Fe+2H+=Fe2++H2↑)
常温下铝、铁遇浓硫酸或浓硝酸钝化。加热能反应但无氢气放出。
28、与盐溶液反应:Fe+CuSO4=FeSO4+Cu(Fe+Cu2+=Fe2++Cu)
29、与水蒸气反应:3Fe+4H2O(g)==Fe3O4+4H2
30、氧化物
(1)Al2O3的性质:氧化铝是一种白色难溶物,其熔点很高,可用来制造耐火材料如坩锅、耐火管、耐高温的实验仪器等。
Al2O3是两性氧化物:既能与强酸反应,又能与强碱反应:
Al2O3+ 6HCl =2AlCl3 + 3H2O (Al2O3+6H+=2Al3++3H2O )
Al2O3+ 2NaOH == 2NaAlO2 +H2O(Al2O3+2OH-=2AlO2-+H2O)
(2)铁的氧化物的性质:FeO、Fe2O3都为碱性氧化物,能与强酸反应生成盐和水。
FeO+2HCl =FeCl2+H2O
Fe2O3+6HCl=2FeCl3+3H2O
31、氢氧化物
(1)氢氧化铝 Al(OH)3
①Al(OH)3是两性氢氧化物,在常温下它既能与强酸,又能与强碱反应:
Al(OH)3+3HCl=AlCl3+3H2O(Al(OH)3+3H+=Al3++3H2O)
Al(OH)3+NaOH=NaAlO2+2H2O(Al(OH)3+OH-=AlO2-+2H2O)
②Al(OH)3受热易分解成Al2O3:2Al(OH)3==Al2O3+3H2O(规律:不溶性碱受热均会分解)
③Al(OH)3的制备:实验室用可溶性铝盐和氨水反应来制备Al(OH)3
Al2(SO4)3+6NH3·H2O=2 Al(OH)3↓+3(NH4)2SO4
(Al3++3NH3·H2O=Al(OH)3↓+3NH4+)
因为强碱(如NaOH)易与Al(OH)3反应,所以实验室不用强碱制备Al(OH)3,而用氨水。
(2)铁的氢氧化物:氢氧化亚铁Fe(OH)2(白色)和氢氧化铁Fe(OH)3(红褐色)
①都能与酸反应生成盐和水:
Fe(OH)2+2HCl=FeCl2+2H2O(Fe(OH)2+2H+=Fe2++2H2O)
Fe(OH)3+3HCl=FeCl3+3H2O(Fe(OH)3 + 3H+ = Fe3+ + 3H2O)
②Fe(OH)2可以被空气中的氧气氧化成Fe(OH)3
4Fe(OH)2+O2+2H2O=4Fe(OH)3(现象:白色沉淀→灰绿色→红褐色)
③Fe(OH)3受热易分解生成Fe2O3:2Fe(OH)3==Fe2O3+3H2O
(3)氢氧化钠NaOH:俗称烧碱、火碱、苛性钠,易潮解,有强腐蚀性,具有碱的通性。
32、盐
(1)铁盐(铁为+3价)、亚铁盐(铁为+2价)的性质:
①铁盐(铁为+3价)具有氧化性,可以被还原剂(如铁、铜等)还原成亚铁盐:
2FeCl3+Fe=3FeCl2( 2Fe3++Fe=3Fe2+ )(价态归中规律)
2FeCl3+Cu=2FeCl2+CuCl2( 2Fe3++Cu=2Fe2++Cu2+)(制印刷电路板的反应原理)
亚铁盐(铁为+2价)具有还原性,能被氧化剂(如氯气、氧气、硝酸等)氧化成铁盐:
2FeCl2+Cl2=2FeCl3 ( 2Fe2++Cl2=2Fe3++2Cl- )
②Fe3+离子的检验:
a.溶液呈黄色;
b.加入KSCN(硫氰化钾)溶液变红色;
c.加入NaOH溶液反应生成红褐色沉淀[Fe(OH)3]。
Fe2+离子的检验:
a.溶液呈浅绿色;
b.先在溶液中加入KSCN溶液,不变色,再加入氯水,溶液变红色;
c.加入NaOH溶液反应先生成白色沉淀,迅速变成灰绿色沉淀,最后变成红褐色沉淀。
(2)钠盐:Na2CO3与NaHCO3的性质比较
33、焰色反应
(1)定义:金属或它们的化合物在灼烧时使火焰呈现特殊颜色的性质。
(2)操作步骤:铂丝(或铁丝)用盐酸浸洗后灼烧至无色,沾取试样(单质、化合物、气、液、固均可)在火焰上灼烧,观察颜色。
(3)重要元素的焰色:钠元素黄色、 钾元素紫色(透过蓝色的钴玻璃观察,以排除钠的焰色的干扰)
焰色反应属物理变化。与元素存在状态(单质、化合物)、物质的聚集状态(气、液、固)等无关,只有少数金属元素有焰色反应。
34、硅及其化合物 Si
硅元素在地壳中的含量排第二,在自然界中没有游离态的硅,只有以化合态存在的硅,常见的是二氧化硅、硅酸盐等。
硅的原子结构示意图为,硅元素位于元素周期表第三周期第ⅣA族,硅原子最外层有4个电子,既不易失去电子又不易得到电子,主要形成四价的化合物。
35、单质硅(Si):
(1)物理性质:有金属光泽的灰黑色固体,熔点高,硬度大。
(2)化学性质:
①常温下化学性质不活泼,只能跟F2、HF和NaOH溶液反应。
Si+2F2=SiF4
Si+4HF=SiF4↑+2H2↑
Si+2NaOH+H2O=Na2SiO3+2H2↑
②在高温条件下,单质硅能与O2和Cl2等非金属单质反应。
(3)用途:太阳能电池、计算机芯片以及半导体材料等。
(4)硅的制备:工业上,用C在高温下还原SiO2可制得粗硅。
SiO2+2C=Si(粗)+2CO↑
Si(粗)+2Cl2=SiCl4
SiCl4+2H2=Si(纯)+4HCl
36、二氧化硅(SiO2):
(1)SiO2的空间结构:立体网状结构,SiO2直接由原子构成,不存在单个SiO2分子。
(2)物理性质:熔点高,硬度大,不溶于水。
(3)化学性质:SiO2常温下化学性质很不活泼,不与水、酸反应(氢氟酸除外),能与强碱溶液、氢氟酸反应,高温条件下可以与碱性氧化物反应:
①与强碱反应:SiO2+2NaOH=Na2SiO3+H2O(生成的硅酸钠具有粘性,所以不能用带磨口玻璃塞试剂瓶存放NaOH溶液和Na2SiO3溶液,避免Na2SiO3将瓶塞和试剂瓶粘住,打不开,应用橡皮塞)。
②与氢氟酸反应[SiO2的特性]:SiO2+4HF=SiF4↑+2H2O(利用此反应,氢氟酸能雕刻玻璃;氢氟酸不能用玻璃试剂瓶存放,应用塑料瓶)。
③高温下与碱性氧化物反应:SiO2+CaOCaSiO3
(4)用途:光导纤维、玛瑙饰物、石英坩埚、水晶镜片、石英钟、仪器轴承、玻璃和建筑材料等。
37、硅酸(H2SiO3):
(1)物理性质:不溶于水的白色胶状物,能形成硅胶,吸附水分能力强。
(2)化学性质:H2SiO3是一种弱酸,酸性比碳酸还要弱,其酸酐为SiO2,但SiO2不溶于水,故不能直接由SiO2溶于水制得,而用可溶性硅酸盐与酸反应制取:(强酸制弱酸原理)
Na2SiO3+2HCl=2NaCl+H2SiO3↓
Na2SiO3+CO2+H2O=H2SiO3↓+Na2CO3(此方程式证明酸性:H2SiO3<H2CO3)
(3)用途:硅胶作干燥剂、催化剂的载体。
38、硅酸盐
硅酸盐:硅酸盐是由硅、氧、金属元素组成的化合物的总称。硅酸盐种类很多,大多数难溶于水,最常见的可溶性硅酸盐是Na2SiO3,Na2SiO3的水溶液俗称水玻璃,又称泡花碱,是一种无色粘稠的液体,可以作黏胶剂和木材防火剂。硅酸钠水溶液久置在空气中容易变质:
Na2SiO3+CO2+H2O=Na2CO3+H2SiO3↓(有白色沉淀生成)
传统硅酸盐工业三大产品有:玻璃、陶瓷、水泥。
硅酸盐由于组成比较复杂,常用氧化物的形式表示:活泼金属氧化物→较活泼金属氧化物→二氧化硅→水。氧化物前系数配置原则:除氧元素外,其他元素按配置前后原子个数守恒原则配置系数。
硅酸钠:Na2SiO3 Na2O·SiO2
硅酸钙:CaSiO3 CaO·SiO2
高岭石:Al2(Si2O5)(OH)4 Al2O3·2SiO2·2H2O
正长石:KAlSiO3不能写成K2O· Al2O3·3SiO2,应写成K2O·Al2O3·6SiO2
39、氯及其化合物
氯原子结构示意图为:
Cl-,化学性质活泼,在自然界中没游离态的氯,氯只以化合态存在(主要以氯化物和氯酸盐)。
40、氯气(Cl2):
(1)物理性质:黄绿色有刺激性气味有毒的气体,密度比空气大,易液化成液氯,易溶于水。(氯气收集方法—向上排空气法或者排饱和食盐水;液氯为纯净物)
(2)化学性质:氯气化学性质非常活泼,很容易得到电子,作强氧化剂,能与金属、非金属、水以及碱反应。
①与金属反应(将金属氧化成最高正价)
Na+Cl2===点燃2NaCl
Cu+Cl2===点燃CuCl2
2Fe+3Cl2===点燃2FeCl3(氯气与金属铁反应只生成FeCl3,而不生成FeCl2。)
(思考:怎样制备FeCl2?Fe+2HCl=FeCl2+H2↑,铁跟盐酸反应生成FeCl2,而铁跟氯气反应生成FeCl3,这说明Cl2的氧化性强于盐酸,是强氧化剂。)
②与非金属反应
Cl2+H2 ===点燃 2HCl(氢气在氯气中燃烧现象:安静地燃烧,发出苍白色火焰)
将H2和Cl2混合后在点燃或光照条件下发生爆炸。
燃烧:所有发光发热的剧烈化学反应都叫做燃烧,不一定要有氧气参加。
③Cl2与水反应
Cl2+H2O=HCl+HClO
离子方程式:Cl2+H2O=H++Cl—+HClO
将氯气溶于水得到氯水(浅黄绿色),氯水含多种微粒,其中有H2O、Cl2、HClO、Cl-、H+、OH-(极少量,水微弱电离出来的)。
氯水的性质取决于其组成的微粒:
(1)强氧化性:Cl2是新制氯水的主要成分,实验室常用氯水代替氯气,如氯水中的氯气能与KI,KBr、FeCl2、SO2、Na2SO3等物质反应。
(2)漂白、消毒性:氯水中的Cl2和HClO均有强氧化性,一般在应用其漂白和消毒时,应考虑HClO,HClO的强氧化性将有色物质氧化成无色物质,不可逆。
(3)酸性:氯水中含有HCl和HClO,故可被NaOH中和,盐酸还可与NaHCO3,CaCO3等反应。
(4)不稳定性:HClO不稳定光照易分解。,因此久置氯水(浅黄绿色)会变成稀盐酸(无色)失去漂白性。
(5)沉淀反应:加入AgNO3溶液有白色沉淀生成(氯水中有Cl-)。自来水也用氯水杀菌消毒,所以用自来水配制以下溶液如KI、 KBr、FeCl2、Na2SO3、Na2CO3、NaHCO3、AgNO3、NaOH等溶液会变质。
④Cl2与碱液反应:
与NaOH反应:Cl2+2NaOH=NaCl+NaClO+H2O(Cl2+2OH-=Cl-+ClO-+H2O)
与Ca(OH)2溶液反应:2Cl2+2Ca(OH)2=Ca(ClO)2+CaCl2+2H2O
此反应用来制漂白粉,漂白粉的主要成分为Ca(ClO)2和CaCl2,有效成分为Ca(ClO)2。
漂白粉之所以具有漂白性,原因是:Ca(ClO)2+CO2+H2O=CaCO3↓+2HClO生成的HClO具有漂白性;同样,氯水也具有漂白性,因为氯水含HClO;NaClO同样具有漂白性,发生反应2NaClO+CO2+H2O==Na2CO3+2HClO;
干燥的氯气不能使红纸褪色,因为不能生成HClO,湿的氯气能使红纸褪色,因为氯气发生下列反应Cl2+H2O=HCl+HClO。
漂白粉久置空气会失效(涉及两个反应):Ca(ClO)2+CO2+H2O=CaCO3↓+2HClO,
漂白粉变质会有CaCO3存在,外观上会结块,久置空气中的漂白粉加入浓盐酸会有CO2气体生成,含CO2和HCl杂质气体。
⑤氯气的用途:制漂白粉、自来水杀菌消毒、农药和某些有机物的原料等。
41、Cl-的检验:
原理:根据Cl-与Ag+反应生成不溶于酸的AgCl沉淀来检验Cl-存在。
方法:先加稀硝酸酸化溶液(排除CO32-干扰)再滴加AgNO3溶液,如有白色沉淀生成,则说明有Cl-存在。
42、硫及其化合物
硫元素的存在:硫元素最外层电子数为6个,化学性质较活泼,容易得到2个电子呈-2价或者与其他非金属元素结合成呈+4价、+6价化合物。硫元素在自然界中既有游离态又有化合态。(如火山口中的硫就以单质存在)
43、硫单质:
①物质性质:俗称硫磺,淡黄色固体,不溶于水,熔点低。
②化学性质:S+O2 ===点燃 SO2(空气中点燃淡蓝色火焰,纯氧中蓝紫色)
44、二氧化硫(SO2)
(1)物理性质:无色、有刺激性气味有毒的气体,易溶于水,密度比空气大,易液化。
(2)SO2的制备:S+O2 ===点燃 SO2或Na2SO3+H2SO4=Na2SO4+SO2↑+H2O
(3)化学性质:①SO2能与水反应SO2+H2OH2SO3(亚硫酸,中强酸)此反应为可逆反应。
可逆反应定义:在相同条件下,正逆方向同时进行的反应。(关键词:相同条件下)
②SO2为酸性氧化物,是亚硫酸(H2SO3)的酸酐,可与碱反应生成盐和水。
a、与NaOH溶液反应:
SO2(少量)+2NaOH=Na2SO3+H2O (SO2+2OH-=SO32-+H2O)
SO2(过量)+NaOH=NaHSO3(SO2+OH-=HSO3-)
b、与Ca(OH)2溶液反应:
SO2(少量)+Ca(OH)2=CaSO3↓(白色)+H2O
2SO2(过量)+Ca(OH)2=Ca(HSO3) 2 (可溶)
对比CO2与碱反应:
CO2(少量)+Ca(OH)2=CaCO3↓(白色)+H2O
2CO2(过量)+Ca(OH)2=Ca(HCO3) 2 (可溶)
将SO2逐渐通入Ca(OH)2溶液中先有白色沉淀生成,后沉淀消失,与CO2逐渐通入Ca(OH)2溶液实验现象相同,所以不能用石灰水来鉴别SO2和CO2。能使石灰水变浑浊的无色无味的气体一定是二氧化碳,这说法是对的,因为SO2是有刺激性气味的气体。
③SO2具有强还原性,能与强氧化剂(如酸性高锰酸钾溶液、氯气、氧气等)反应。SO2能使酸性KMnO4溶液、新制氯水褪色,显示了SO2的强还原性(不是SO2的漂白性)。

SO2+Cl2+2H2O=H2SO4+2HCl(将SO2气体和Cl2气体混合后作用于有色溶液,漂白效果将大大减弱。)
④SO2的弱氧化性:如2H2S+SO2=3S↓+2H2O(有黄色沉淀生成)
⑤SO2的漂白性:SO2能使品红溶液褪色,加热会恢复原来的颜色。用此可以检验SO2的存在。
⑥SO2的用途:漂白剂、杀菌消毒、生产硫酸等。
45、硫酸(H2SO4)
(1)浓硫酸的物理性质:纯的硫酸为无色油状粘稠液体,能与水以任意比互溶(稀释浓硫酸要规范操作:注酸入水且不断搅拌)。质量分数为98%(或18.4mol/l)的硫酸为浓硫酸。不挥发,沸点高,密度比水大。
(2)浓硫酸三大性质:吸水性、脱水性、强氧化性。
①吸水性:浓硫酸可吸收结晶水、湿存水和气体中的水蒸气,可作干燥剂,可干燥H2、O2、SO2、CO2等气体,但不可以用来干燥NH3、H2S、HBr、HI、C2H4五种气体。
②脱水性:能将有机物(蔗糖、棉花等)以水分子中H和O原子个数比2︰1脱水,炭化变黑。
③强氧化性:浓硫酸在加热条件下显示强氧化性(+6价硫体现了强氧化性),能与大多数金属反应,也能与非金属反应。
a. 与大多数金属反应(如铜):2H2SO4(浓)+Cu===△CuSO4+2H2O+SO2 ↑
(此反应浓硫酸表现出酸性和强氧化性 )
b. 与非金属反应(如C反应):2H2SO4(浓)+C===△CO2 ↑+2H2O+SO2 ↑
(此反应浓硫酸表现出强氧化性 )
注意:常温下,Fe、Al遇浓H2SO4或浓HNO3发生钝化。
浓硫酸的强氧化性使许多金属能与它反应,但在常温下,铝和铁遇浓硫酸时,因表面被浓硫酸氧化成一层致密氧化膜,这层氧化膜阻止了酸与内层金属的进一步反应。这种现象叫金属的钝化。铝和铁也能被浓硝酸钝化,所以,常温下可以用铁制或铝制容器盛放浓硫酸和浓硝酸。
(3)硫酸的用途:干燥剂、化肥、炸药、蓄电池、农药、医药等。
46、氮及其化合物
氮的氧化物:NO2和NO
N2+O2 ========高温或放电 2NO,生成的一氧化氮很不稳定:2NO+O2 == 2NO2
一氧化氮:无色气体,有毒,能与人血液中的血红蛋白结合而使人中毒(与CO中毒原理相同),不溶于水。是空气中的污染物。
二氧化氮:红棕色气体(与溴蒸气颜色相同)、有刺激性气味、有毒、易液化、易溶于水,并与水反应:
3NO2+H2O=2HNO3+NO,此反应中NO2既是氧化剂又是还原剂。以上三个反应是“雷雨固氮”、“雷雨发庄稼”的反应。
47、硝酸(HNO3):
(1)硝酸物理性质:纯硝酸是无色、有刺激性气味的油状液体。低沸点(83℃)、易挥发,在空气中遇水蒸气呈白雾状。98%以上的硝酸叫“发烟硝酸”,常用浓硝酸的质量分数为69%。
(2)硝酸的化学性质:具有一般酸的通性,稀硝酸遇紫色石蕊试液变红色,浓硝酸遇紫色石蕊试液先变红(H+作用)后褪色(浓硝酸的强氧化性)。用此实验可证明浓硝酸的氧化性比稀硝酸强。浓硝酸和稀硝酸都是强氧化剂,能氧化大多数金属,但不放出氢气,通常浓硝酸产生NO2,稀硝酸产生NO,如:
①Cu+4HNO3(浓)=Cu(NO3)2+2NO2↑+2H2O
②3Cu+8HNO3(稀)=3Cu(NO3)2+2NO↑+4H2O
反应①还原剂与氧化剂物质的量之比为1︰2;反应②还原剂与氧化剂物质的量之比为3︰2。
常温下,Fe、Al遇浓H2SO4或浓HNO3发生钝化,(说成不反应是不妥的),加热时能发生反应:
当溶液中有H+和NO3-时,相当于溶液中含HNO3,此时,因为硝酸具有强氧化性,使得在酸性条件下NO3-与具有强还原性的离子如S2-、Fe2+、SO32-、I-、Br-(通常是这几种)因发生氧化还原反应而不能大量共存。(有沉淀、气体、难电离物生成是因发生复分解反应而不能大量共存。)
48、氨气(NH3)
(1)氨气的物理性质:无色气体,有刺激性气味、比空气轻,易液化,极易溶于水,1体积水可以溶解700体积的氨气(可做红色喷泉实验)。浓氨水易挥发出氨气。
(2)氨气的化学性质:
a. 溶于水溶液呈弱碱性:
生成的一水合氨NH3·H2O是一种弱碱,很不稳定,受热会分解:
氨气或液氨溶于水得氨水,氨水的密度比水小,并且氨水浓度越大密度越小,计算氨水浓度时,溶质是NH3,而不是NH3·H2O。
氨水中的微粒:H2O、NH3、NH3·H2O、NH4+、OH—、H+(极少量,水微弱电离出来)。
b. 氨气可以与酸反应生成盐:
①NH3+HCl=NH4Cl
②NH3+HNO3=NH4NO3
③ 2NH3+H2SO4=(NH4)2SO4
因NH3溶于水呈碱性,所以可以用湿润的红色石蕊试纸检验氨气的存在,因浓盐酸有挥发性,所以也可以用蘸有浓盐酸的玻璃棒靠近集气瓶口,如果有大量白烟生成,可以证明有NH3存在。
(3)氨气的实验室制法:
①原理:铵盐与碱共热产生氨气
②装置特点:固+固气体,与制O2相同。
③收集:向下排空气法。
④验满:
a. 湿润的红色石蕊试纸(NH3是唯一能使湿润的红色石蕊试纸变蓝的气体)
b. 蘸浓盐酸的玻璃棒(产生白烟)
⑤干燥:用碱石灰(NaOH与CaO的混合物)或生石灰在干燥管或U型管中干燥。不能用CaCl2、P2O5、浓硫酸作干燥剂,因为NH3能与CaCl2反应生成CaCl2·8NH3。P2O5、浓硫酸均能与NH3反应,生成相应的盐。所以NH3通常用碱石灰干燥。
⑥吸收:在试管口塞有一团湿的棉花其作用有两个:一是减小氨气与空气的对流,方便收集氨气;二是吸收多余的氨气,防止污染空气。
(4)氨气的用途:液氨易挥发,汽化过程中会吸收热量,使得周围环境温度降低,因此,液氨可以作制冷剂。
49、铵盐
铵盐均易溶于水,且都为白色晶体(很多化肥都是铵盐)。
(1)受热易分解,放出氨气:
(2)干燥的铵盐能与碱固体混合加热反应生成氨气,利用这个性质可以制备氨气:
(3)NH4+的检验:样品加碱混合加热,放出的气体能使湿的红色石蕊试纸变蓝,则证明该物质会有NH4+。
50、原子核外电子的排布规律:
①电子总是尽先排布在能量最低的电子层里;
②各电子层最多容纳的电子数是2n2;
③最外层电子数不超过8个(K层为最外层不超过2个),次外层不超过18个,倒数第三层电子数不超过32个。
51、同周期元素性质递变规律
第ⅠA族碱金属元素:Li Na KRb Cs Fr(Fr是金属性最强的元素,位于周期表左下方)
第ⅦA族卤族元素:F Cl Br IAt(F是非金属性最强的元素,位于周期表右上方)
52、判断元素金属性和非金属性强弱的方法:
(1)金属性强(弱)——①单质与水或酸反应生成氢气容易(难);②氢氧化物碱性强(弱);③相互置换反应(强制弱)Fe+CuSO4=FeSO4+Cu。
(2)非金属性强(弱)——①单质与氢气易(难)反应;②生成的氢化物稳定(不稳定);③最高价氧化物的水化物(含氧酸)酸性强(弱);④相互置换反应(强制弱)2NaBr+Cl2=2NaCl+Br2。
同周期比较:
比较粒子(包括原子、离子)半径的方法:
(1)先比较电子层数,电子层数多的半径大。
(2)电子层数相同时,再比较核电荷数,核电荷数多的半径反而小。
53、离子键与共价键的比较
离子化合物:由离子键构成的化合物叫做离子化合物。(一定有离子键,可能有共价键)
共价化合物:原子间通过共用电子对形成分子的化合物叫做共价化合物。(只有共价键)
54、电子式:
用电子式表示离子键形成的物质的结构与表示共价键形成的物质的结构的不同点:
(1)电荷:用电子式表示离子键形成的物质的结构需标出阳离子和阴离子的电荷;而表示共价键形成的物质的结构不能标电荷。
(2)[ ](方括号):离子键形成的物质中的阴离子需用方括号括起来,而共价键形成的物质中不能用方括号。
55、常见的放热反应
①所有的燃烧与缓慢氧化。
②酸碱中和反应。
③金属与酸反应制取氢气。
④大多数化合反应(特殊:是吸热反应)。
56、常见的吸热反应:
① 以C、H2、CO为还原剂的氧化还原反应如:
②铵盐和碱的反应如Ba(OH)2·8H2O+NH4Cl=BaCl2+2NH3↑+10H2O
② 大多数分解反应如KClO3、KMnO4、CaCO3的分解等。
57、能源的分类:
【思考】一般说来,大多数化合反应是放热反应,大多数分解反应是吸热反应,放热反应都不需要加热,吸热反应都需要加热,这种说法对吗?试举例说明。
点拔:这种说法不对。如C+O2=CO2的反应是放热反应,但需要加热,只是反应开始后不再需要加热,反应放出的热量可以使反应继续下去。Ba(OH)2·8H2O与NH4Cl的反应是吸热反应,但反应并不需要加热。
58、化学能转化为电能的方式:
59、原电池的电极名称
负极:
较活泼的金属作负极,负极发生氧化反应
电极反应式:较活泼金属-ne-=金属阳离子
负极现象:负极溶解,负极质量减少
正极:
较不活泼的金属或石墨作正极,正极发生还原反应
电极反应式:溶液中阳离子+ne-=单质
正极的现象:一般有气体放出或正极质量增加
60、原电池正负极的判断方法:
①依据原电池两极的材料:
较活泼的金属作负极(K、Ca、Na太活泼,不能作电极);
较不活泼金属或可导电非金属(石墨)、氧化物(MnO2)等作正极。
②根据电流方向或电子流向:(外电路)的电流由正极流向负极;电子则由负极经外电路流向原电池的正极。
③根据内电路离子的迁移方向:阳离子流向原电池正极,阴离子流向原电池负极。
④根据原电池中的反应类型:
负极:失电子,发生氧化反应,现象通常是电极本身消耗,质量减小。
正极:得电子,发生还原反应,现象是常伴随金属的析出或H2的放出。
61、原电池电极反应的书写方法:
原电池反应所依托的化学反应原理是氧化还原反应,负极反应是氧化反应,正极反应是还原反应。因此书写电极反应的方法归纳如下:
写出总反应方程式;
把总反应根据电子得失情况,分成氧化反应、还原反应;
氧化反应在负极发生,还原反应在正极发生,反应物和生成物对号入座,注意酸碱介质和水等参与反应。
原电池的总反应式一般把正极和负极反应式相加而得。
62、原电池的应用:
①加快化学反应速率,如粗锌制氢气速率比纯锌制氢气快。
②比较金属活动性强弱。
④ 设计原电池。
⑤ 金属的腐蚀。
63、化学电源基本类型:
①干电池:活泼金属作负极,被腐蚀或消耗。如:Cu-Zn原电池、锌锰电池。
②充电电池:两极都参加反应的原电池,可充电循环使用。如铅蓄电池、锂电池和银锌电池等。
③燃料电池:两电极材料均为惰性电极,电极本身不发生反应,而是由引入到两极上的物质发生反应,如H2、CH4燃料电池,其电解质溶液常为碱性试剂(KOH等)。
64、影响化学反应速率的因素:
内因:由参加反应的物质的结构和性质决定的(主要因素)。
外因:①温度:升高温度,增大速率
②催化剂:一般加快反应速率(正催化剂)
③浓度:增加C反应物的浓度,增大速率(溶液或气体才有浓度可言)
④压强:增大压强,增大速率(适用于有气体参加的反应)
⑤其它因素:如光(射线)、固体的表面积(颗粒大小)、反应物的状态(溶剂)、原电池等也会改变化学反应速率。
65、化学反应的限度——化学平衡
(1)在一定条件下,当一个可逆反应进行到正向反应速率与逆向反应速率相等时,反应物和生成物的浓度不再改变,达到表面上静止的一种“平衡状态”,这就是这个反应所能达到的限度,即化学平衡状态。
化学平衡的移动受到温度、反应物浓度、压强等因素的影响。催化剂只改变化学反应速率,对化学平衡无影响。
在相同的条件下同时向正、逆两个反应方向进行的反应叫做可逆反应。通常把由反应物向生成物进行的反应叫做正反应。而由生成物向反应物进行的反应叫做逆反应。
在任何可逆反应中,正方应进行的同时,逆反应也在进行。可逆反应不能进行到底,即是说可逆反应无论进行到何种程度,任何物质(反应物和生成物)的物质的量都不可能为0。
66、化学平衡状态的特征:逆、动、等、定、变。
①逆:化学平衡研究的对象是可逆反应。
②动:动态平衡,达到平衡状态时,正逆反应仍在不断进行。
③等:达到平衡状态时,正方应速率和逆反应速率相等,但不等于0。即v正=v逆≠0。
④定:达到平衡状态时,各组分的浓度保持不变,各组成成分的含量保持一定。
⑥ 变:当条件变化时,原平衡被破坏,在新的条件下会重新建立新的平衡。
67、判断化学平衡状态的标志:
①VA(正方向)=VA(逆方向)或nA(消耗)=nA(生成)(不同方向同一物质比较)
②各组分浓度保持不变或百分含量不变
③借助颜色不变判断(有一种物质是有颜色的)
④总物质的量或总体积或总压强或平均相对分子质量不变(前提:反应前后气体的总物质的量不相等的反应适用,即如对于反应:
68、甲烷、乙烯和苯的性质比较:
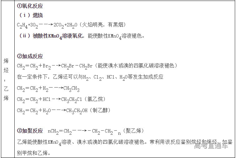
69、同系物、同分异构体、同素异形体、同位素比较。
70、烷烃的命名:
(1)普通命名法:把烷烃泛称为“某烷”,某是指烷烃中碳原子的数目。1-10用甲,乙,丙,丁,戊,已,庚,辛,壬,癸;11起汉文数字表示。
区别同分异构体,用“正”,“异”,“新”:正丁烷,异丁烷;正戊烷,异戊烷,新戊烷。
(2)系统命名法:
①命名步骤:
找主链-最长的碳链(确定母体名称);
编号-靠近支链(小、多)的一端;
写名称-先简后繁,相同基请合并
②名称组成:取代基位置-取代基名称母体名称
③阿拉伯数字表示取代基位置,汉字数字表示相同取代基的个数
71、比较同类烃的沸点:
(1)一看:碳原子数多沸点高。
(2)碳原子数相同,二看:支链多沸点低。常温下,碳原子数1-4的烃都为气体。
72、乙醇、乙醛和乙酸的性质比较
73、基本营养物质
食物中的营养物质包括:糖类、油脂、蛋白质、维生素、无机盐和水。人们习惯称糖类、油脂、蛋白质为动物性和植物性食物中的基本营养物质。
74、金属的存在:
除了金、铂等少数金属外,绝大多数金属以化合态的形式存在于自然界。
75、金属冶炼的一般步骤:
(1)矿石的富集:除去杂质,提高矿石中有用成分的含量。
(2)冶炼:利用氧化还原反应原理,在一定条件下,用还原剂把金属从其矿石中还原出来,得到金属单质(粗)。
(3)精炼:采用一定的方法,提炼纯金属。
76、金属冶炼的方法
77、海水资源的开发利用
海水淡化的方法:蒸馏法、电渗析法、离子交换法等。其中蒸馏法的历史最久,蒸馏法的原理是把水加热到水的沸点,液态水变为水蒸气与海水中的盐分离,水蒸气冷凝得淡水。
78、海水提溴
有关反应方程式:
①2NaBr+Cl2=Br2+2NaCl
②Br2+SO2+2H2O=2HBr+H2SO4
③2HBr+Cl2=2HCl+Br2
79、海带提碘
海带中的碘元素主要以I-的形式存在,提取时用适当的氧化剂将其氧化成I2,再萃取出来。证明海带中含有碘,实验方法:
(1)用剪刀剪碎海带,用酒精湿润,放入坩锅中。
(2)灼烧海带至完全生成灰,停止加热,冷却。
(3)将海带灰移到小烧杯中,加蒸馏水,搅拌、煮沸、过滤。
(4)在滤液中滴加稀H2SO4及H2O2然后加入几滴淀粉溶液。
证明含碘的现象:滴入淀粉溶液,溶液变蓝色。2I-+H2O2+2H+=I2+2H2O
80、煤的组成:
煤是由有机物和少量无机物组成的复杂混合物,主要含碳元素,还含有少量的氢、氧、氮、硫等元素。
81、煤的综合利用:煤的干馏、煤的气化、煤的液化。
煤的干馏是指将煤在隔绝空气的条件下加强使其分解的过程,也叫煤的焦化。
煤干馏得到焦炭、煤焦油、焦炉气等。
煤的气化是将其中的有机物转化为可燃性气体的过程。
煤的液化是将煤转化成液体燃料的过程。
82、石油的组成:石油主要是多种烷烃、环烷烃和芳香烃多种碳氢化合物的混合物,没有固定的沸点。
83、石油的加工:石油的分馏、催化裂化、裂解。
84、环境污染
(1)大气污染
大气污染物:颗粒物(粉尘)、硫的氧化物(SO2和SO3)、氮的氧化物(NO和NO2)、CO、碳氢化合物,以及氟氯代烷等。
大气污染的防治:合理规划工业发展和城市建设布局;调整能源结构;运用各种防治污染的技术;加强大气质量监测;充分利用环境自净能力等。
(2)水污染
水污染物:重金属(Ba2+、Pb2+等)、酸、碱、盐等无机物,耗氧物质,石油和难降解的有机物,洗涤剂等。
水污染的防治方法:控制、减少污水的任意排放。
(3)土壤污染
土壤污染物:城市污水、工业废水、生活垃圾、工矿企业固体废弃物、化肥、农药、大气沉降物、牲畜排泄物、生物残体。
土壤污染的防治措施:控制、减少污染源的排放。
85、环境污染的热点问题:
(1)形成酸雨的主要气体为SO2和NOx。
(2)破坏臭氧层的主要物质是氟利昂(CCl2F2)和NOx。
(3)导致全球变暖、产生“温室效应”的气体是CO2。
(4)光化学烟雾的主要原因是汽车排出的尾气中氮氧化物、一氧化氮、碳氢化合物。
(5)“白色污染”是指聚乙烯等塑料垃圾。
(6)引起赤潮的原因:工农业及城市生活污水含大量的氮、磷等营养元素。(含磷洗衣粉的使用和不合理使用磷肥是造成水体富营养化的重要原因之一。)
86、在解计算题中常用到的恒等:原子恒等、离子恒等、电子恒等、电荷恒等、电量恒等,用到的方法有:质量守恒、差量法、归一法、极限法、关系法、十字交法和估算法。(非氧化还原反应:原子守恒、电荷 平衡、物料平衡用得多,氧化还原反应:电子守恒用得多)
87、晶体的熔点:原子晶体 >离子晶体 >分子晶体 中学学到的原子晶体有:Si、SiC 、SiO2=和金刚石。原子晶体的熔点的比较是以原子半径为依据的: 金刚石 > SiC > Si (因为原子半径:Si> C> O).
88、离子是否共存:
(1)是否有沉淀生成、气体放出;
(2)是否有弱电解质生成;
(3)是否发生氧化还原反应;
(4)是否生成络离子[Fe(SCN)2、Fe(SCN)3、Ag(NH3)+、[Cu(NH3)4]2+ 等];
(5)是否发生双水解。
89、熔点最低的金属是Hg (-38.9C。),;熔点最高的是W(钨3410c);密度最小(常见)的是K;密度最大(常见)是Pt。
90、能发生银镜反应的有:醛、甲酸、甲酸盐、甲酰铵(HCNH2O)、葡萄溏、果糖、麦芽糖,均可发生银镜反应。(也可同Cu(OH)2反应) 计算时的关系式一般为:—CHO —— 2Ag
注意:当银氨溶液足量时,甲醛的氧化特殊:HCHO —— 4Ag ↓ + H2CO3
反应式为:HCHO+4[Ag(NH3)2]OH = (NH4)2CO3 + 4Ag↓ + 6NH3 ↑+ 2H2O
91、生铁的含C量在:2%——4.3% 钢的含C量在:0.03%——2% 。粗盐:是NaCl中含有MgCl2和 CaCl2,因为MgCl2吸水,所以粗盐易潮解。浓HNO3在空气中形成白雾。固体NaOH在空气中易吸水形成溶液。
92、气体溶解度:在一定的压强和温度下,1体积水里达到饱和状态时气体的体积。
93、人体含水约占人体质量的2/3。地面淡水总量不到总水量的1%。当今世界三大矿物燃料是:煤、石油、天然气。石油主要含C、H地元素。
94、地壳中:含量最多的金属元素是— Al 含量最多的非金属元素是—O HClO4(高氯酸)—是最强的酸
95、氨水(乙醇溶液一样)的密度小于1,浓度越大,密度越小,硫酸的密度大于1,浓度越大,密度越大,98%的浓硫酸的密度为:1.84g/cm3。
96、在惰性电极上,各种离子的放电顺序:
阴极(夺电子的能力):Au3+ >Ag+>Hg2+ >Cu2+ >Pb2+ >Fa2+ >Zn2+ >H+>Al3+>Mg2+ >Na+ >Ca2+ >K+
阳极(失电子的能力):S2- >I- >Br– >Cl- >OH- >含氧酸根
注意:若用金属作阳极,电解时阳极本身发生氧化还原反应(Pt、Au除外)
97、常用酸、碱指示剂的变色范围:
98、常见的胶体:液溶胶:Fe(OH)3、AgI、牛奶、豆浆、粥等;气溶胶:雾、云、烟等;固溶胶:有色玻璃、烟水晶等。
99、有机鉴别时,注意用到水和溴水这二种物质。
100、可使溴水褪色的物质如下,但褪色的原因各自不同:烯、炔等不饱和烃(加成褪色)、苯酚(取代褪色)、乙醇、醛、甲酸、草酸、葡萄糖等(发生氧化褪色)、有机溶剂[CCl4、氯仿、溴苯、CS2(密度大于水),烃、苯、苯的同系物、酯(密度小于水)]发生了萃取而褪色。































