推荐阅读:
地理学科考查思路

地理位置

地图与地球运动规律

地理事物和地理现象的季节变化

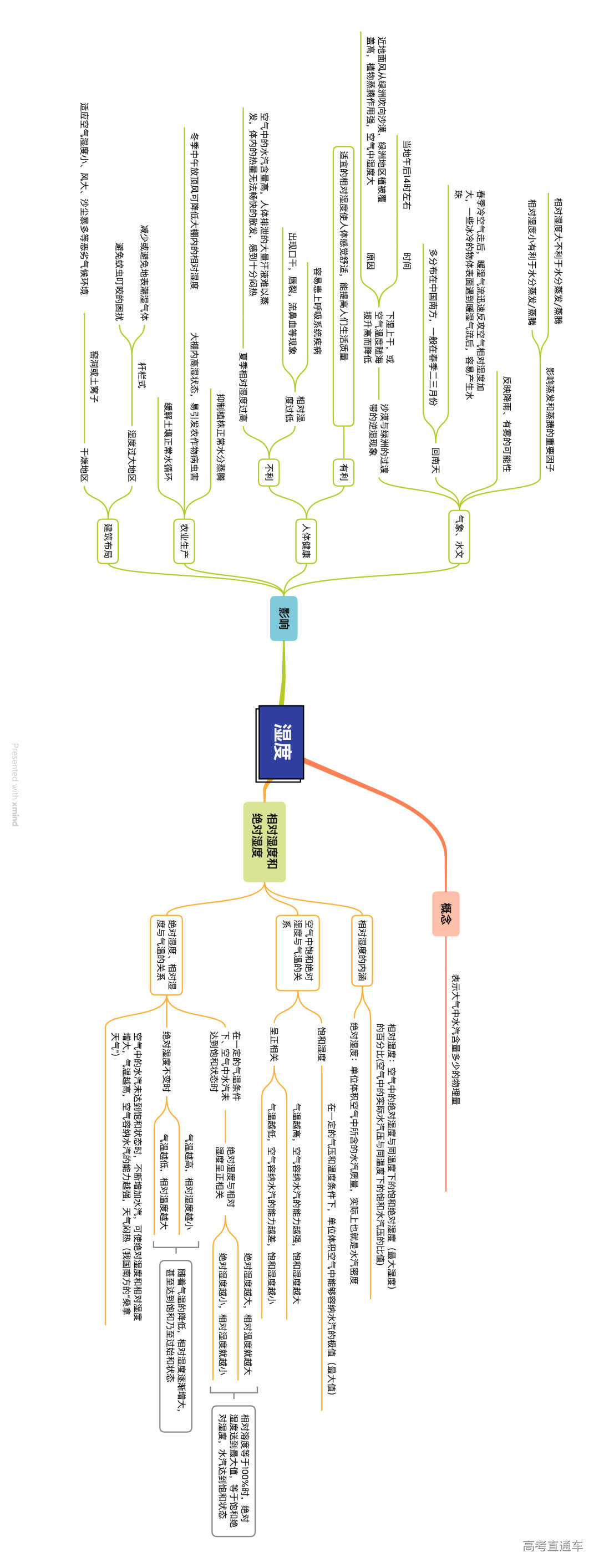
大气的运动规律

降水状况的分析思路

风向、风力及其对地理环境的影响

气候对地理环境的影响

水体运动规律

“厄尔尼诺”和“拉尼娜”及其影响



湖泊与环境


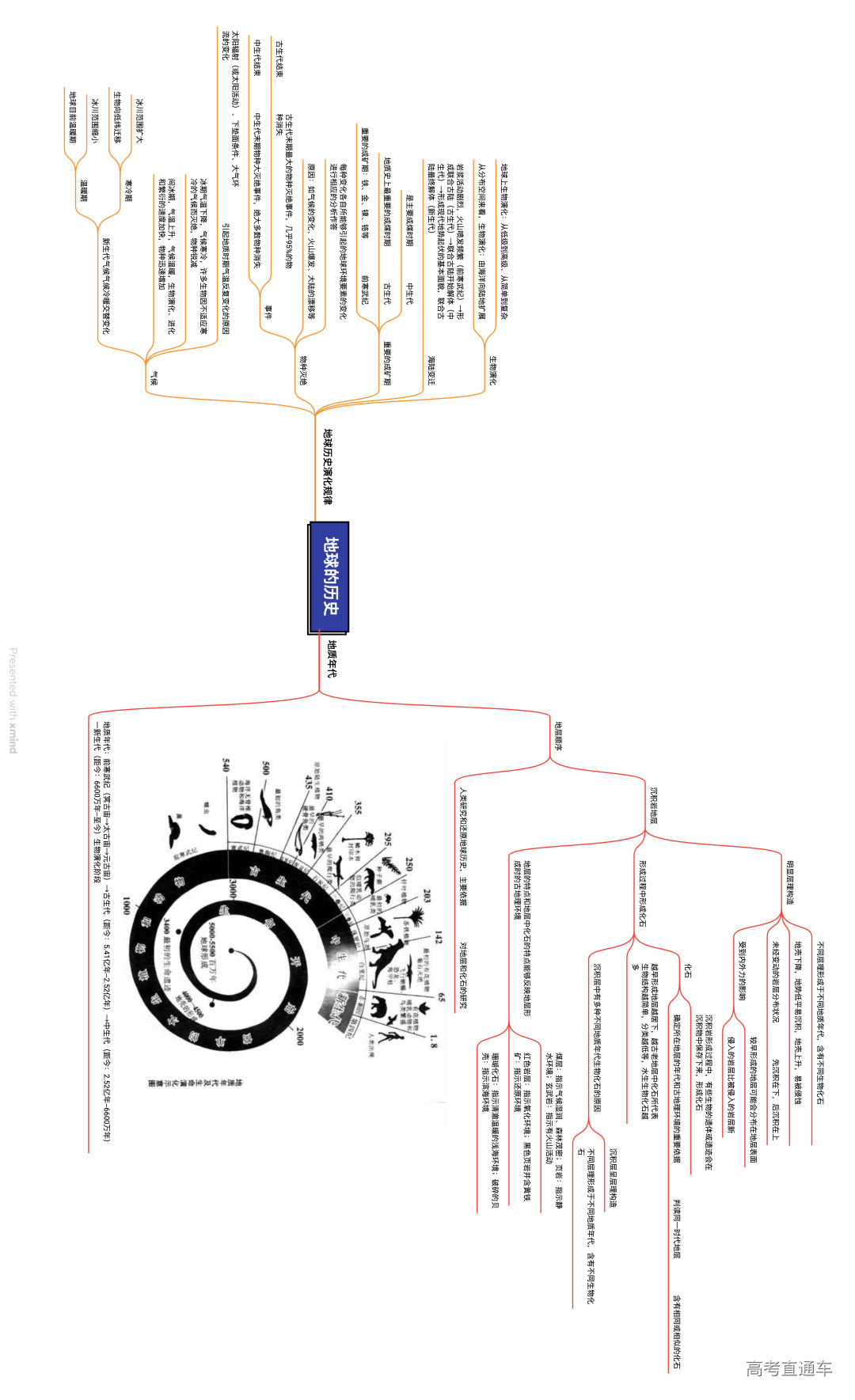
地壳的运动规律

地形对其他地理要素的影响

地理环境的整体性和差异性规律

植被与地理环境的关系

人口、城市与环境

农业生产活动

气候(气温)对农业生产的影响


工业生产活动

交通运输布局及其影响


环境保护


旅游地理



























推荐阅读:
地理学科考查思路
地理位置
地图与地球运动规律
地理事物和地理现象的季节变化
大气的运动规律
降水状况的分析思路
风向、风力及其对地理环境的影响
气候对地理环境的影响
水体运动规律
“厄尔尼诺”和“拉尼娜”及其影响
湖泊与环境
地壳的运动规律
地形对其他地理要素的影响
地理环境的整体性和差异性规律
植被与地理环境的关系
人口、城市与环境
农业生产活动
气候(气温)对农业生产的影响
工业生产活动
交通运输布局及其影响
环境保护
旅游地理
哇哦!快加入高考直通车APP,发现更多精彩内容,与学霸一起交流学习吧!