推荐阅读:
另外,2023年春晚热点各科高考知识点即将更新!!!先收藏不迷路→2023年春晚热点各科高考知识点汇总(即将更新)
高中生物中各种酶的考点归纳
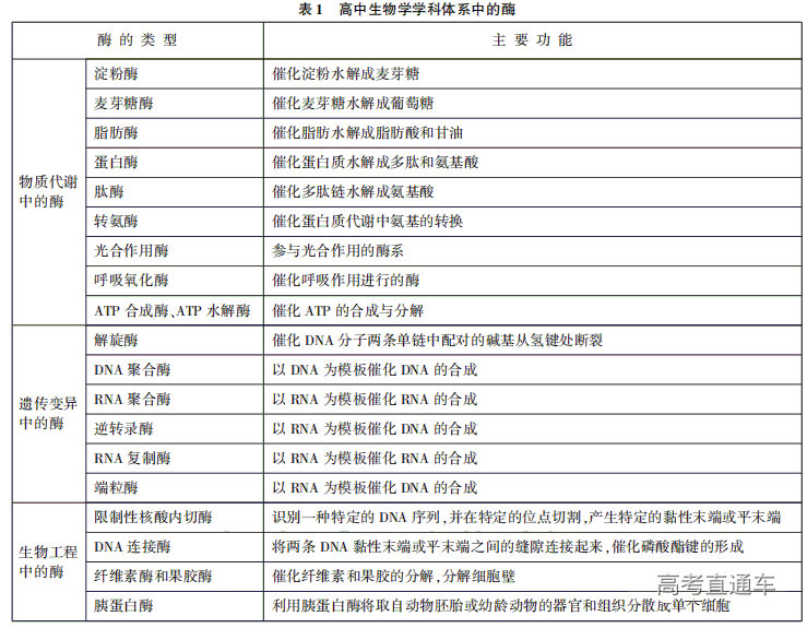
1 、高中生物学学科体系中的酶
酶是由活细胞合成、在机体内行使催化功能的生物催化剂。目前已发现的酶约有万余种,在高中生物学学科体系中常见的酶及功能概括如表1所示。
2、酶的化学本质
一般认为,自然界绝大多数酶是蛋白质,仅有少数为RNA。蛋白类的酶可分为单纯酶(其分子组成全为蛋白质)和全酶(含蛋白质和非蛋白质成分,图 1)两种。
核酶是具有催化功能的RNA分子,大多数核酶具有剪切RNA的功能。经过30多年的研究历程,科学家已证实自然发生的14种核酶(表2)。在高中生物学学科体系中涉及的核酶主要有催化真核细胞核mRNA前体剪接的剪接体和催化蛋白质生物合成的核糖体。
3、酶作用的机制
酶的作用机制是通过降低生化反应的活化能来提高反应速率。目前该机制一般用中间产物学说来解释,其核心是酶在催化过程中首先与底物结合形成酶-底物中间复合物,发生化学反应后再分解成酶和产物,酶在反应前后数量和性质均不变。
4、酶的作用特点
酶的作用具有高效性,与无机催化剂的反应相比,酶促反应的速率一般要高1010~1012倍,甚至更高(表3)。酶的作用具有专一性,酶对底物的选择具有严格的专一性,即一种酶只能作用于一种或一类底物,使其发生特定类型的化学反应,并产生特定的产物。酶的催化活性依赖其空间结构的完整,一旦变性则会失去催化能力。高温、高压、极端pH和重金属盐等都容易使酶失去催化活性。故酶促反应要求在比较温和的条件下进行,如常温、常压等。
核酶在发挥作用时与上述起催化作用的蛋白质具有相似的特征,也有专一性,高效性和对温度、pH敏感等。
5、关于酶专一性的假说
酶作用的专一性源于酶在催化时存在活性中心与底物结合的过程。酶的活性中心又称活性部位,是指酶分子中能直接同底物结合并起催化反应的空间部位(图2)。
5.1“锁钥”学说
人教版高中生物学教材必修1“降低化学反应活化能的酶”一节课后习题中展示了酶作用专一性的“锁钥”学说。其主要观点是底物的结构(形状、大小、电荷的分布等)必须与酶活性中心的构象非常吻合才能结合"。该学说很好地解释了酶和底物的结合,但仍有不足,例如不能解释有些酶既能催化产物生成,又能与产物结合并催化逆反应。该学说实际早已被淘汰。
5.2“诱导契合”学说
该学说的主要观点是:在未同底物结合时,酶活性中心的构象并不适宜与底物结合,但同底物结合时,酶活性中心因受底物的诱导即改变其构象与底物契合,进行反应,当酶从ES复合物解离出来后,即恢复原有的构象。“诱导契合”学说很好地解释了酶作用的专一性,同时阐明酶的催化机制,因而该学说已得到广泛认可。
高中生物常见酶的功能与分类
-01-
主要酶的功能概述
1.DNA聚合酶:
在DNA复制中起作用,是以一条单链DNA为模板,将单个脱氧核苷酸通过磷酸二酯键形成一条与模板链互补的DNA链,形成链与母链构成一个DNA分子。
2.解旋酶:
作用于氢键,是一类解开氢键的酶,由水解ATP来供给能量它们常常依赖于单链的存在,并能识别复制叉的单链结构。
在细菌中类似的解旋酶很多,都具有ATP酶的活性。大部分的移动方向是5′→3′,但也有3′→5′移到的情况,如n′蛋白在φχ174以正链为模板合成复制形的过程中,就是按 3′→5′移动。在DNA复制中起作用。
3.DNA连接酶:
其功能是在两个DNA片段之间形成磷酸二酯键。
如果将经过同一种内切酶剪切而成的两段DNA比喻为断成两截的梯子,那么,DNA连接酶可以把梯子的“扶手”的断口处(注意:不是连接碱基对,碱基对可以依靠氢键连接),即两条DNA黏性末端之间的缝隙“缝合”起来。
据此,可在基因工程中用以连接目的基因和运载体。
与DNA聚合酶的不同在于:不在单个脱氧核苷酸与DNA片段之间形成磷酸二酯键,而是将DNA双链上的两个缺口同时连接起来,因此DNA连接酶不需要模板。
4.RNA聚合酶:
又称RNA复制酶、RNA合成酶,作用是以完整的双链DNA为模板,边解放边转录形成mRNA,转录后DNA仍然保持双链结构
对真核生物而言,RNA聚合酶包括三种:RNA聚合酶I转录rRNA,RNA聚合酶Ⅱ转录mRNA,RNA聚合酶Ⅲ转录tRNA和其她小分子RNA。
在RNA复制和转录中起作用。
5.反转录酶:
为RNA指导的DNA聚合酶,催化以RNA为模板、以脱氧核糖核苷酸为原料合成DNA的过程
具有三种酶活性,即RNA指导的 DNA聚合酶,RNA酶,DNA指导的DNA聚合酶。
在分子生物学技术中,作为重要的工具酶被广泛用于建立基因文库、获得目的基因等工作。在基因工程中起作用。
6.限制性核酸内切酶(简称限制酶):
限制酶主要存在于微生物(细菌、霉菌等)中。
一种限制酶只能识别一种特定的核苷酸序列,并且能在特定的切点上切割DNA分子。是特异性地切断DNA链中磷酸二酯键的核酸酶(“分子手术刀”)。发现于原核生物体内,现已分离出100多种,几乎所有的原核生物都含有这种酶。是重组DNA技术和基因诊断中重要的一类工具酶。
例如,从大肠杆菌中发现的一种限制酶只能识别GAATTC序列,并在G和A之间将这段序列切开。目前已经发现了200多种限制酶,它们的切点各不相同。苏云金芽孢杆菌中的抗虫基因,就能被某种限制酶切割下来。在基因工程中起作用。
7.纤维素酶和果胶酶:
植物细胞工程中植物体细胞杂交时,需事先用纤维素酶和果胶酶分解植物细胞的细胞壁,从而获得有活力的原生质体,然后诱导不同植物的原生质体融合。
8.胰蛋白酶:
在动物细胞工程的动物细胞培养中,需要用胰蛋白酶将取自动物胚胎或幼龄动物的器官和组织分散成单个的细胞,然后配制成细胞悬浮液进行培养。或用于细胞传代培养时将细胞从瓶壁上消化下来。
9.淀粉酶:
主要有唾液腺分泌的唾液淀粉酶、胰腺分泌的胰淀粉酶和肠腺分泌的肠淀粉酶,可催化淀粉水解成麦芽糖。
10.麦芽糖酶:
主要有胰腺分泌的胰麦芽糖酶和肠腺分泌的肠麦芽糖酶,可催化麦芽糖水解成葡萄糖。
11.脂肪酶:
主要有胰腺分泌的胰脂肪酶和肠腺分泌的肠脂肪酶,可催化脂肪分解为脂肪酸和甘油。肝脏分泌的胆汁乳化脂肪形成脂肪微粒后,有利于脂肪分解。
12.蛋白酶:
主要有胃腺分泌的胃蛋白酶和胰腺分泌的胰蛋白酶,可催化蛋白质水解成多肽链。作用结果是破坏肽键和蛋白质的空间结构。
13.肽酶:
由肠腺分泌,可催化多肽链水解成氨基酸。
14.转氨酶:
催化蛋白质代谢过程中氨基转换过程。
如人体的谷丙转氨酶(GPT),能够把谷氨酸上的氨基转移给丙酮酸,从而形成丙氨酸和a—酮戊二酸。
由于谷丙转氨酶在肝脏中的含量最多,当肝脏病变时谷丙转氨酶就大量释放到血液,因此临床上常把化验人体血液中这种酶的含量作为诊断是否患肝炎等疾病的一项重要指标。
15.光合作用酶:
是指与光合作用有关的一系列酶,主要存在于叶绿体中。
16.呼吸氧化酶:
与细胞呼吸有关的一系列酶,主要存在于细胞质基质和线粒体中。
17.ATP合成酶:
指催化ADP和磷酸,利用能量形成ATP的酶。
18.ATP水解酶:
指催化ATP水解形成ADP和磷酸,释放能量的酶。
19.组成酶:
指微生物细胞中一直存在的酶。它们的合成只受遗传物质的控制,如大肠杆菌细胞中分解葡萄糖的酶。
20.诱导酶:
指环境中存在某种物质的情况下才合成的酶,如大肠杆菌细胞中分解乳糖的酶。
-02-
酶的分类









