一、人类的生产活动与地理环境












1、自给农业与商品农业是相对而言的,判断时要注意灵活运用所学知识。密集农业与商品农业之间联系密切,资金密集型农业和技术密集型农业一般属于商品农业,但劳动密集型农业大部分属于自给农业。
2、人类对自然因素利用改造的前提是不违反自然规律。温室大棚农业一般出现在纬度较高地区和冬季;热带地区一般不会发展温室大棚农业,因为热量非常丰富。
3、修建梯田是有前提的,一般适合在坡度比较小的地区,所以并不是所有山区都可以通过修建梯田来改造自然条件。
4、季风水田农业属于自给农业,商品率低,机械化水平低,但并不是所有属于季风水田农业地域类型的亚洲国家商品率都低,机械化水平都低,如泰国的商品率就较高,日本的小型机械化程度也非常高。因此,分析问题时要根据具体信息进行,防止脱离材料盲目归类。
5、水稻种植业分布地区需要雨热同期的气候条件,但并不是绝对的。如果某地降水稀少,但地表水资源丰富,能够发展灌溉农业,则它可以发展水稻种植业,如我国河西走廊。
6、混合农业是按生产对象划分的。我国珠江三角洲的基塘农业虽然与澳大利亚和西欧混合农业相差甚远,但仍然属于混合农业。谭老师地理工作室综合整理。
7、工业生产受自然条件影响较小,并不是不受自然条件的影响。如采矿工业受自然(资源)条件影响较大。
8、不同指向型工业的区位并不是一成不变的。只要能获得经济利益,市场指向型工业也可以靠近原料地,如高档家具厂;原料指向型工业也可以靠近市场。所以分析工业区位时要用发展的观点。
9、劳动力素质并不专指劳动者的文化程度,也包括劳动者的经验和熟练程度。
10、注意区分电子工业和电子装配工业,前者是技术指向型工业,后者是劳动力指向型工业。
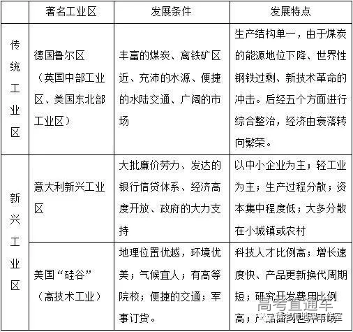
11、新兴工业可分为劳动力密集型(意大利的东北部及中部地区)和技术密集型(美国“硅谷”),并非特指技术密集型工业。
12、传统工业和高技术工业对交通条件要求都较高,但前者侧重于运量大的水运、铁路运输等方式,后者侧重于速度快、效率高的航空运输等方式。
13、平原是城市发育最理想的环境,但并不是所有平原上都分布有密集的城市,如亚马孙平原。
14、河流交汇处有利于城市的形成和发展,但在山高谷深的山区,河流交汇处不利于城市的形成和发展。
15、交通运输条件对城市的影响是动态的,某一时期主导交通运输方式的繁荣往往会促进城市的发展,反之会阻碍城市的发展。扬州的兴衰就是一个很典型的例子。
16、注意城市化水平高低与城市化速度的快慢的区别:前者主要由城市人口占总人口比重的百分数反映,百分比越大,表明城市化水平越高;城市化速度指某一时间段城市化水平变化的大小,发达国家城市化水平高,城市化速度慢,而发展中国家虽然城市化速度快,但城市化水平仍然低于发达国家。
17、对城市化的理解不能局限于农村人口向城市地区集聚,还应该认识到乡村地区转变为城市地区也是城市化。
18、逆城市化不是城市衰败,而是城市扩展的一种新形式,多出现于发达国家的大城市。
19、城市问题并不是每个城市都存在的,而是城市发展到一定阶段出现的,也不是必然会出现的。
20、注意区别城市地域形态与城市基本形态:前者主要指城市的外部形态--集中式、组团式、条带式或放射状;后者既包括外部形态,也包括内部形态--集中紧凑式和分散疏松式两种。
21、注意区别城市功能区(商业区、住宅区和工业区)与城市土地利用(商业用地、住宅用地和工业用地),要根据题目的指向有针对性地回答。
22、高级住宅区并不是分布在地租最高的市中心,而是分布在与低级住宅区背向、环境优美、交通便利的城市外缘。
23、根据市场最优的原则,商业中心往往位于城市中心地区,但并非城市中心地区都是商业区。如北京的市中心是行政区。
24、交通运输方式的选择,不仅要考虑时间、运量或者运价,同时还要考虑是否具备相关的运输条件--河流、铁路、公路等。
25、注意交通运输方式(铁路、公路、航空、水运和管道)与交通运输工具(火车、汽车、飞机、船舶和管道)的区别,要根据题目的要求回答,不能混用,其中管道既是运输线路,又是运输工具。
26、水运包括河运和海运,虽然河运的地位在不断下降,但海运的地位依然非常稳定。因此不能笼统地讲水运地位在逐渐下降。
27、在分析交通运输线的区位因素时。科学技术往往作为一个独立于社会经济条件之外的区位因素。
28、随着科学技术的发展,呈“之”字形弯曲的山区公路主要分布在山高坡陡的地区。一般的山区多通过开凿隧道的方式修筑公路。
29、城市道路网的判断一般根据该城市所在国家进行;欧洲的城市一般为环形放射式,我国的城市多为方格--环形--放射式。
30、发达国家出口的产品并非全部是工业产品,还包括小麦、羊毛、牛肉等少数农畜产品。此外,发达国家还常出口资本和技术。
点击查看 | 更多干货尽在2021精选干货合辑 ↓

