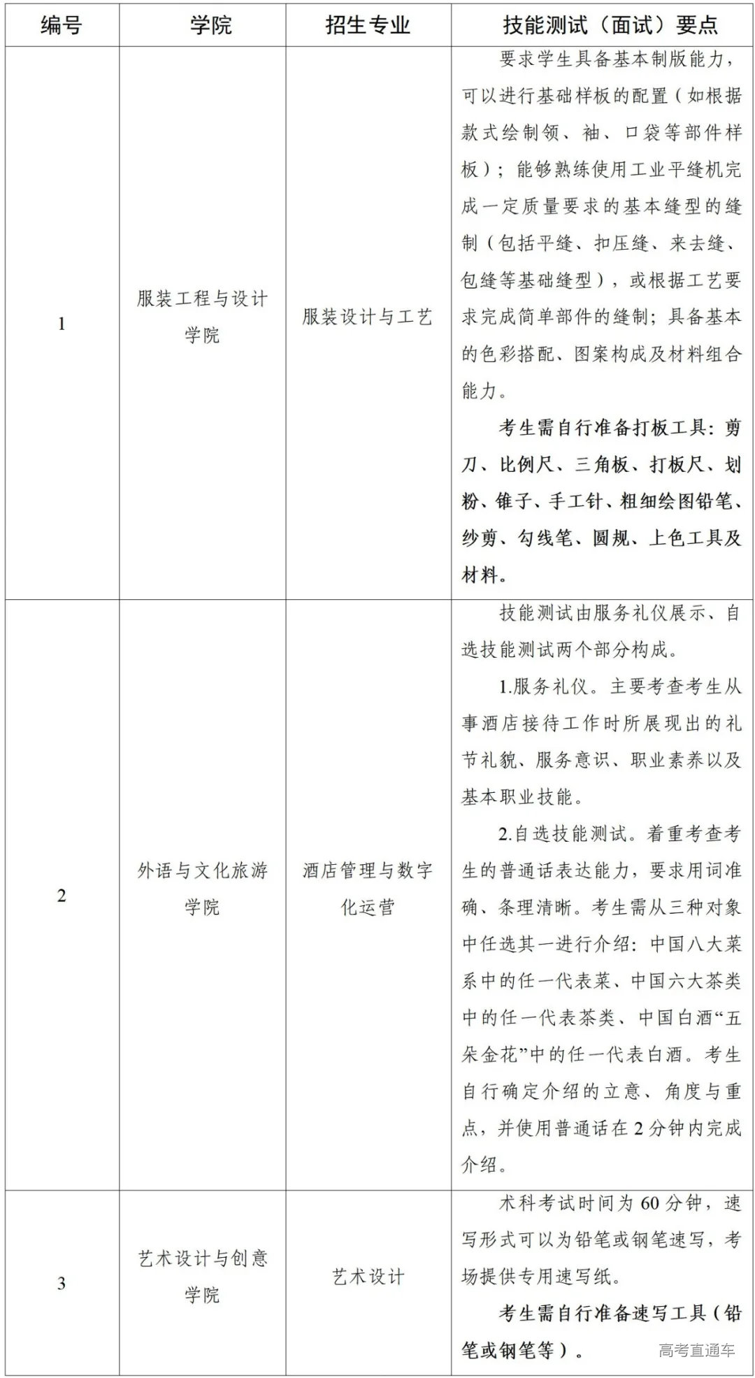
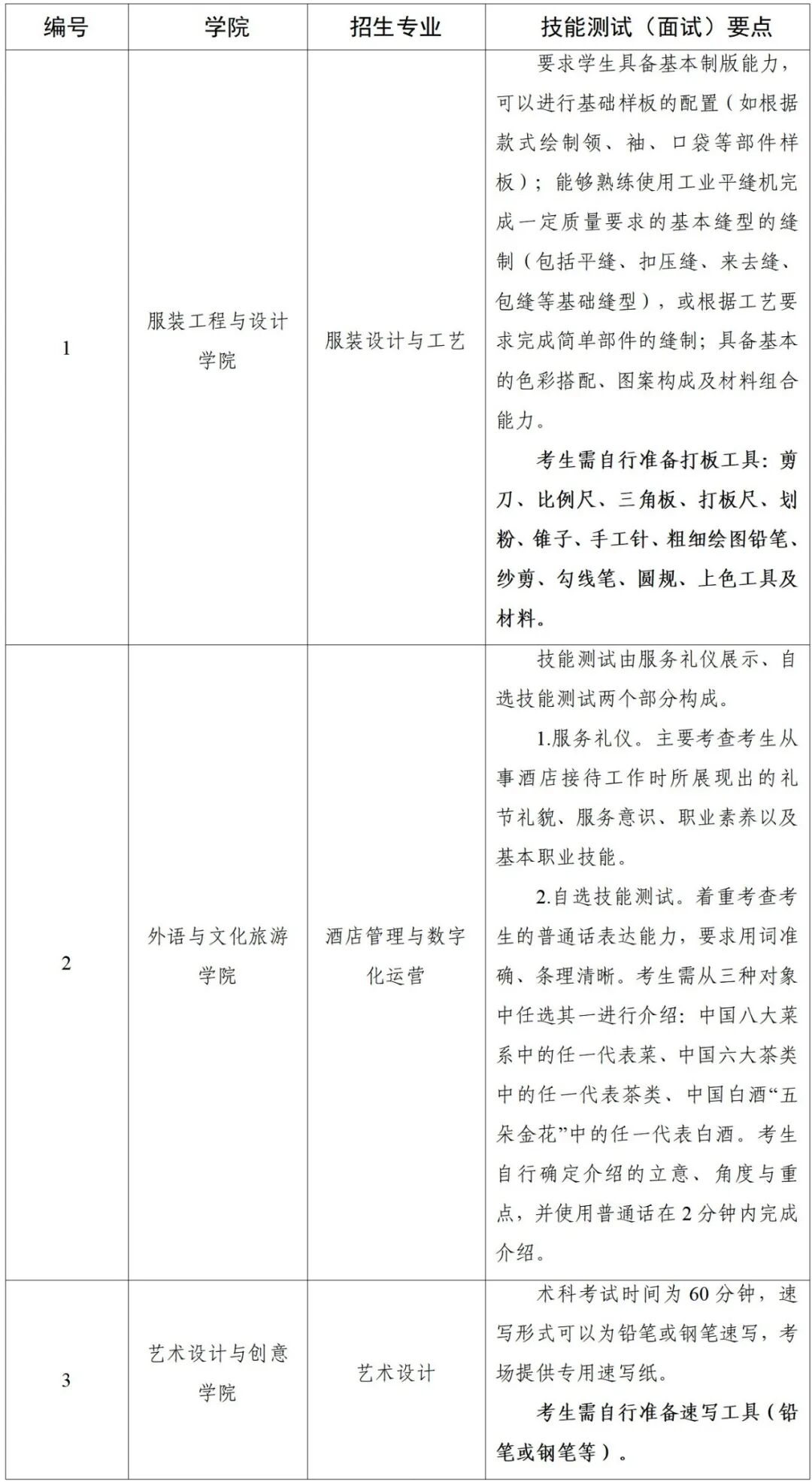
根据《四川省2026年高等职业学校面向民族地区“9+3”免费教育计划毕业生单独招生工作实施方案》精神,结合我校实际,特制定本章程。 一、实施原则 坚持公平、公正、公开原则,严格实施招生“阳光工程”,实行“单列计划、单独命题、单独考试、单独录取”。 二、学校概况 (一)学校全称: 成都轻工职业技术大学 (二)办学地址: 犀浦校区:成都市郫都区犀浦街道泰山南街186号 邛崃产教园区:成都市邛崃市君平大道东段379号 (三)学历证书颁发: 全日制普通高等学校专科毕业证书 三、招生对象、专业和计划 (一)招生对象:符合四川省2026年普通高考报考条件的内地“9+3”学校涉藏州县和大小凉山彝区县“9+3”免费教育计划应往届毕业生。 (二)招生专业 (三)招生计划:教育厅原则上按涉藏州县和大小凉山彝区县“9+3”毕业生实际参加考试人数的90%分别下达。 四、报名 (一)报名条件 符合四川省2026年普通高考报考条件的内地“9+3”学校应往届“9+3”毕业生。所有考生均应参加2026年普通高考报名,并取得高考考生号。同时,考生还应符合我校招生专业的有关(含身体状况)要求。 (二)报名时间和方式 1.考生只可填报我校的1个专业志愿,且应依据教育部《职业教育专业目录(2021年)》,原则上中等职业教育阶段所学专业应与报考的高等职业教育专业大类对口。 2.符合上述报考条件的考生于2026年3月25日8:00至27日17:00,登录成都轻工职业技术大学官方网站(网址:http://zs.cdtc.edu.cn)的“9+3”高职单招报名系统报名,并网上缴纳报名考试费130元/生。 (三)资格审查 考生的基本信息按省教育考试院要求统一采集。考生报名结束后,学校将考生信息送省教育考试院核准。核准名单于2026年4月8日前在学校网站公布,在公布名单内的考生方可参加学校“9+3”高职单招考试。 五、考试 (一)考试方式 实行“文化+技能”的考试评价办法。 文化知识综合笔试(150分)+技能测试(面试)(150分),总分300分。 (二)考试内容 1.文化知识综合笔试 考试内容为德育、语文、数学三部分合卷考试,总分150分,其中德育60分、语文60分、数学30分。参照《四川省高职院校面向藏区、大小凉山彝区“9+3”毕业生单独招生文化知识综合笔试考试大纲》命题。 2.技能测试(面试) 技能测试(面试)大纲 学校按照技能测试大纲要求对考生进行技能测试(面试)。 (三)考试时间 考试科目及时间安排表 (四)考试地点 成都轻工职业技术大学(犀浦校区),地址:成都市郫都区犀浦街道泰山南路186号。具体考试场地详见考生准考证。 六、录取 (一)录取规则 1.我校按照考生考试结果及分专业招生计划,从高分到低分择优确定拟录取名单,涉藏州县、大小凉山彝区县考生分别录取。考生必须参加文化知识综合笔试和技能测试(面试)方具有录取资格,文化知识综合成绩或技能测试(面试)成绩为零的,不予录取。 2.若出现总分相同,则依次比较技能测试(面试)、德育、语文、数学成绩。 (二)有关事项 1.拟录取考生名单于4月17日至4月21日在学校网站公示5天,接受社会监督。公示期满后,学校将拟录取考生名单上报省教育考试院核准备案,办理相关录取手续,并由学校发放录取通知书。 2.“9+3”高职单招考试是由高职学校自行组织,我校的录取规则和录取分数和其他有关高职学校不具可比性。 3.4月12日,考生在我校招生信息网上查询本人考试成绩,凡对成绩有疑问需复查的考生,应在4月13日12:00前,凭考生本人《准考证》到我校招生办公室(犀浦校区南苑明德楼1109办公室)现场办理或通过电话联系招生办公室(联系电话:028-87843209)线上办理复查手续,逾期不再受理。 4.4月17日,在我校招生信息网上公示拟录取名单,拟录取考生若要放弃录取,须在4月21日16:00前,本人持有效证件(身份证和准考证原件)到我校招生办公室(联系电话:028-87843209、地址:犀浦校区南苑明德楼1109办公室)办理相关手续,逾期不再受理。 (三)免试录取 参加“9+3”高职单招的考生,在内地“9+3”学校就读期间参加教育部或省级教育主管部门主办或联办的全国或全省职业学校技能大赛获得三等奖及以上奖项,或具有高级工或技师资格(或相当职业资格),或获得县级及以上劳动模范先进个人称号的“9+3”毕业生,可向我校提出申请,免试进入我校招生专业学习。所有符合免试录取条件的考生应参加“9+3”高职单招报名,须在考试时间前向我校提交申请书和相关证明材料。拟免试录取考生报教育厅、省教育考试院审定后,办理录取手续。 在正式办理免试录取手续前,申请考生应正常参加我校的“9+3”高职单招考试。 七、工作进程安排 (一)3月25日8:00至3月27日17:00,登录我校招生网站填报专业志愿。 (二)4月8日前我校在招生信息网上公布资格审查合格的考生名单。 (三)4月8日—4月9日,公布名单上的考生登录我校招生信息网打印准考证。 (四)4月9日9:00-16:00,申请免试考生到我校招生办公室提交相关材料,携带:免试申请表、有效二代身份证原件及复印件、相关证书原件及复印件。 (五)4月10日考试。 (六)4月12日,考生在我校网站上查询本人考试成绩。 (七)4月17日,我校招生信息网公布各类、各专业录取线。 (八)4月17日至4月21日在我校招生信息网公示拟录取名单。凡拟录取考生要放弃录取的,须在4月21日16:00前本人持有效证件(身份证、准考证)原件到我校招生办公室(联系电话028-87843209)办理相关手续,逾期不予受理。 (九)公示期结束后,向省教育考试院报送公示无异议拟录取名单,办理正式录取手续。 (十)7月以后,寄发录取通知书。 八、自我约束机制及违规处理 (一)考生应本着诚信原则参加报名和考试,如有以虚报、隐瞒或伪造、涂改有关材料及其他欺诈手段取得“9+3”高职单招报考资格的,将按照有关规定取消其报名资格;已被录取或取得学籍的,将取消其入学资格或学籍。 (二)成立以学校主要负责人为组长的“9+3”高职单招招生工作领导小组,加强对“9+3”高职单招招生工作的领导,我校纪检部门全程参与、实施监督,并主动接受四川省教育厅、四川省考试院和社会各界的监督。 (三)学校“9+3”高职单招招生工作实行“招考分离”原则。 (四)凡有直系亲属(父母、配偶、子女、兄弟姐妹)报考的我校职工,不得参与当年“9+3”高职单招招生考试考务和录取工作。 (五)凡在“9+3”高职单招招生中违规的考生及工作人员,按教育部令第33号《国家教育考试违规处理办法》处理。考生的违规情况将报四川省教育厅和四川省考试院,记入高考诚信档案。 (六)新生注册和复查。经我校“9+3”高职单招招生所录取的考生,须在录取通知书规定的时间内到校注册,无故逾期未注册者,取消入学资格。新生入学后3个月内按照国家相关规定对新生报名资格、身心状况、录取手续及程序、录取资格等进行复查,对于查实的通过弄虚作假、徇私舞弊等方式冒名顶替入学以及其他违规录取的新生,取消其学籍;情节严重的,移交有关部门调查处理。 九、其他事宜 (一)往届“9+3”毕业生按国家和省有关文件规定缴纳相关报名考试费用,应届毕业生由各内地“9+3”学校在“9+3”专项就业工作经费中统一开支。 (二)“9+3”高职单招录取的学生就读高职期间,不再享受“9+3”中职免费教育计划有关政策,按照相关政策规定纳入高等教育学生资助体系。学费和住宿费标准严格按照省发展改革委、财政厅、教育厅有关政策执行。服务性收费和代收费规定的项目,遵循学生自愿、不得营利的原则收取。开展校企合作办学的学校和企业,均不再向接受校企联合办学培养的学生另行收取实习费、实训费、技能培训费、校企合作费等名目费用。 (三)考生被录取后,不再参加普通高考和对口招生考试,也不能被其他高校录取。 (四)本章程由我校负责解释。 十、学校招生负责部门及联系方式 联系部门: 学校教务与专业建设指导处 地址: 成都市犀浦泰山南街186号 邮政编码: 611731 咨询电话: 028-87843209、87846405(传真) 监督电话: 028-87843483 咨询QQ: 458072049、453088415 招生信息网: http://zs.cdtc.edu.cn/
查看完整试题
登录查看完整试题答案
阅读数:34
特别声明:
1. 本站注明稿件来源为其他媒体的文/图等稿件均为转载稿,本站转载出于非商业性的教育和科研之目的,并不意味着赞同其观点或证实其内容的真实性。如转载稿涉及版权等问题,请作者在两周内速来电或来函联系,本站根据实际情况会进行下架处理。
2. 任何媒体、网站或个人未经本网协议授权不得转载、链接、转贴或以其他方式复制发表,违者本站将依法追究责任。
1. 本站注明稿件来源为其他媒体的文/图等稿件均为转载稿,本站转载出于非商业性的教育和科研之目的,并不意味着赞同其观点或证实其内容的真实性。如转载稿涉及版权等问题,请作者在两周内速来电或来函联系,本站根据实际情况会进行下架处理。
2. 任何媒体、网站或个人未经本网协议授权不得转载、链接、转贴或以其他方式复制发表,违者本站将依法追究责任。










