伴随着高等教育推广和普及的,是日趋激烈的社会竞争。考生和家长也都更加重视各校都去哪里就业,在什么样的单位居多,薪资如何,将来圈子在哪,读研率高不高……那我们从哪获知高校的这些情况?或许可以从高校公布的《毕业生就业质量报告》中找到答案。
本文介绍的是香港中文大学(深圳)2025届毕业生的就业情况👇
规模:共1253人,其中男生628人、女生625人,男女性别比为1.005:1 生源:来自25个省(自治区、直辖市),广东生源中学Top1为深圳外国语学校。
总体毕业去向落实率:95.69%(截至2025年12月) 升学:83.64%,共1048人 就业(单位就业+自主创业+自由职业):12.05%,共151人 其他(继续申请海外院校、考研或求职):4.31%,共54人 专业去向落实率:5个专业达100%——化学、英语、生物科学、生物医学工程、药学、音乐表演;最低的是新能源科学与工程,为88.89%。
人数:1048人,占毕业生总数的83.64%,与上一届基本持平 升学学科:主要集中在四大类——金融工程/数据科学/商业分析27.19%、金融/会计/市场/管理26.43%、计算机科学/计算机工程12.4%、统计学/数学/运筹学/生物学等理学12.4% 升学高校:18.42%攻读世界Top10高校;81.58%攻读世界Top50高校。 2025年,港中深正式获批国内研究生推免(保研)资格,成为首批进入教育部“推免资格高校”名单的中外合作办学高校。这一历史性突破为学子开辟了国内升学新赛道,提供了“境内+境外”深造的多元选择。 重点升学高校——香港中文大学/香港中文大学(深圳)261人、香港大学100人、香港科技大学/香港科技大学(广州)64人、新加坡国立大学54人、哥伦比亚大学48人、南洋理工大学40人、帝国理工学院35人 升学地区:美国28.91%、中国香港27.48%、中国内地15.84%、英国9.45%、新加坡9.06%、澳大利亚4.58%
总体情况:151人,占毕业生总数的12.05%,同比上升0.98% 其中,单位就业144人、自由职业5人、自主创业2人 就业年薪:平均年薪17.82万元(平均每月1.485万),相较上一届提升0.89万元 <10万:23.88% 10-20万:39.55% 20-30万:22.39% 30-50万:11.19% ≥50万:2.99% 就业单位性质:民营企业53.47%、政府机构/事业单位/科研或其他20.14%、三资企业13.89%、国有企业12.5% 115人入职各类性质的企业,其中68.7%就职于世界500强、中国500强、上市企业或跨国企业等优质企业。 就业单位行业:计算机/互联网/通信/电子39.58%、专业服务/教育/培训33.33%、贸易/消费/制造/营运8.33%、金融/银行/保险7.64% 就业单位地区:广东63.89%(55.56%留在深圳)、上海12.5%、浙江4.86%、北京3.47% 重点就业单位:腾讯、华为、京东、美团、宝洁、摩根大通、花旗银行、德勤等
香港中文大学(深圳)是中国内地与香港高校合作创办的第二所大学,2014年获正式批准设立,传承香港中文大学的办学理念与学术体系,现为广东省高水平大学重点学科建设高校。
学校实行理事会领导下的校长负责制,采用中英双语教学并推行书院制度,现设有经管学院、理工学院、人文社科学院、数据科学学院、医学院、音乐学院、公共政策学院、人工智能学院8个学院及1个研究生院,在校学生拥有境外学分学习经历的比例超60%。
2023年2月,该校与深圳市人民政府、香港中文大学三方签署深化合作补充协议,约定在原定办学规模基础上扩大招生规模、提升办学质量,重点扩增硕士与博士研究生培养规模,同时完善办学条件、拓宽多元筹资渠道,深圳市政府将为学校提供新增用地支持以建设新校舍。 目前学校已启动2026年综合评价招生,报名截止至2026年5月8日17:00,招生类别为经济管理试验班、人文科学试验班、理科试验班,学费为14万元/生·学年,详细报名通知如下👇
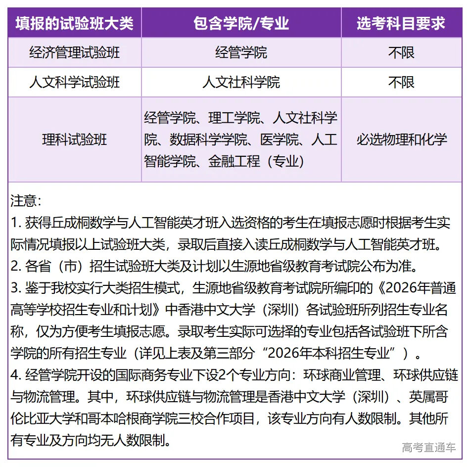
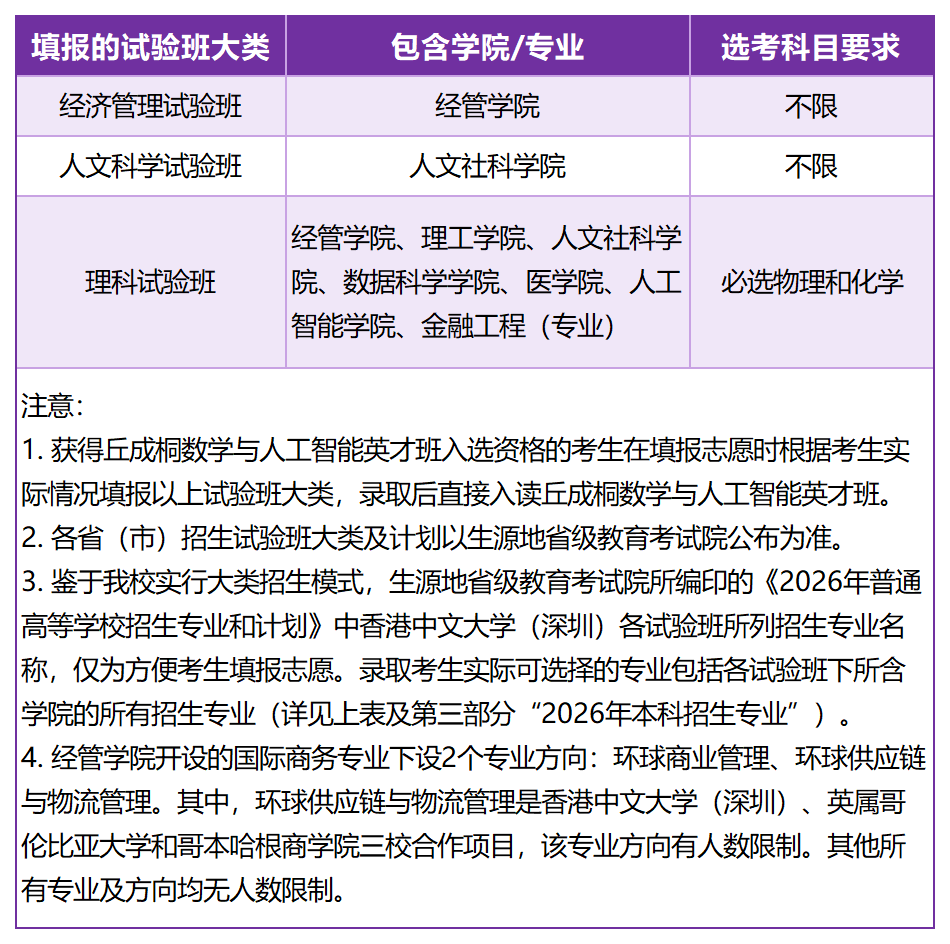
经学校招生委员会决定,现启动广东、浙江、上海、山东、福建、江苏综合评价网上报名工作,具体通知如下: 一、招生省(直辖市) 香港中文大学(深圳)2026年在广东、浙江、上海、山东、福建及江苏6省(直辖市)开展综合评价招生工作。 二、报名条件 (一)具有2026年普通高等学校招生全国统一考试报名资格的优秀高中毕业生(含往届生); (二)由于香港中文大学(深圳)课程以英文授课为主,非英语语种考生请慎重报考; (三)学业水平要求: 三、2026年本科招生专业 2026年香港中文大学(深圳)各学院设立的本科专业包括(招生专业相关信息如有变动,以本科招生网最新公布为准): (一)经管学院:市场营销、国际商务、经济学、金融学、会计学、大数据管理与应用。 (二)理工学院:数学与应用数学、新能源科学与工程、化学、材料科学与工程、电子与计算机工程、物理学。 (三)人文社科学院:应用心理学、城市管理、国际组织与全球治理。 (四)数据科学学院:统计学、计算机科学与技术、数据科学与大数据技术。 (五)医学院:临床医学、生物信息学、生物医学工程、药学、生物科学。 临床医学专业学制六年,第一二学年将学习大学核心课程、临床前学科知识及其临床应用;在第三到六学年学习临床学科知识和技能、见习和实习,并对医学科学研究进行系统学习和实践。医学人文及伦理课程贯穿整个学习过程。通过全面扎实的训练,培养具备专业医学知识与临床技能、兼具国际视野和人文情怀的世界一流医学创新人才。 (六)人工智能学院:人工智能。 (七)数据科学学院、经管学院与理工学院联合培养本科招生专业:金融工程。 四、招生专业方案 (一)经济管理试验班:大一结束时学生可在经管学院的所有专业内选定主修专业; (二)人文科学试验班:大一结束时学生可在人文社科学院的所有专业内选定主修专业; (三)理科试验班:学生在大一选课前可在经管学院、理工学院、人文社科学院、数据科学学院、医学院(含临床医学专业)、人工智能学院及金融工程专业中,根据个人兴趣和特长自主选定所属学院,大一结束时在所属学院内选定主修专业。以下三类情况除外: ◉ 选择就读金融工程专业的学生在大一选课前需直接选定; ◉ 选择就读临床医学专业的学生在大一选课前需直接选定; ◉ 有意向申请香港中文大学与香港中文大学(深圳)“跨学科数据分析+X双主修项目”、“航天科学与地球信息学+X双主修项目”或“材料科学与工程学+X双主修项目” 等项目(有关现有及2026年新增的项目信息详见招生官网)的学生在志愿填报期间或录取后选课前提交申请,并参加学校组织的考核,考核通过后方可入读。学生在深港两地校园轮换上课和实习,各修读两年。 (四)丘成桐数学与人工智能英才班:2026年大学拟设立丘成桐数学与人工智能英才班(以下简称丘班),有意向的学生须于综合评价招生报名系统内提交丘班申请意向,并在综合评价入学测试期间参加考核。该项目旨在选拔培养潜力突出并有志于从事数学研究的优秀人才,具体培养方案待后续通知。 五、报名程序 (一)网上报名:凡符合报名条件的考生即日起可登录学校招生官网“本科招生网上申请平台-综合评价招生报名系统”(https://ugapply.cuhk.edu.cn)进行注册。其中,有意报考丘班的考生须同时提交丘班申请意向。所有考生均须按系统要求准确、完整地填写报名信息,并上传相关证明材料扫描件,确认报名; (二)报名截止时间:2026年5月8日17:00; (三)报名材料: 1.高中学业水平考试成绩证明:教育考试院颁发的成绩单原件扫描件、教育考试院官网查询截图、盖有中学或教务处公章的成绩单扫描件(3项材料任1即可,此项适用于广东、山东、福建、江苏); 2.高中成绩单:包含高一高二年级4次期末考试成绩、高三年级3至4次校级/市级/省级统一考试成绩,包括各科得分、总分、年级排名及年级人数等,须加盖中学或教务处公章(此项适用于广东、山东、上海、福建、江苏); 3.个人身份证扫描件; 4.其他可反映个人优秀综合素质的证明材料(非必要)。 学生在上传报名材料扫描件时须确保电子文件清晰可读,无需邮寄纸质材料。必要时,学校有权向考生索取书面材料作为审核依据,请考生留好备份。如有造假或不实信息,一经查实将取消报名资格;已经获得考试资格的,将取消认定;已经入学的,按教育部相关规定处理。 通过材料审核,即有资格参加测试的考生需通过“本科招生网上申请平台-综合评价招生报名系统”在线缴纳评核费,入学测试评核费为人民币300元/生。评核费缴纳后不予退还;逾期未缴者视为自动放弃。 六、入学测试安排 入学测试包括初试、复试。具体入学测试时间、形式、要求等相关安排将另行通知。 七、收费标准 (一)学费:人民币十四万元/生•学年; (二)住宿费:人民币二千四百元/生•学年。 八、奖助学金 为鼓励优秀学生来香港中文大学(深圳)攻读本科学士学位,学校设立了完备的奖(助)学金体系。面向高考成绩优异的学生设立新生入学奖学金,面向具有学科特长的学生设立新生学科特长奖学金,面向具有运动特长的学生设立新生运动特长奖学金,对于家庭贫困的学生设立新生入学助学金,对于入学后在校成绩优异的学生颁发学业奖学金。 九、招生咨询 如有疑问,可发邮件至admissions-zp@cuhk.edu.cn,或致电(0755)84273500进行咨询。 十、附则 选拔程序、时间安排、录取办法、最终专业招生方案等详细内容,以2026年综合评价招生简章为准。

