根据教育部《教育部办公厅关于做好2023 年普通高等学校部分特殊类型招生工作的通知》(教学厅〔2022〕8号)和《教育部国家体育总局关于进一步完善和规范高校高水平运动队考试招生工作的指导意见》(教学〔2021〕2号)的相关规定,2023年我校高水平运动队面向全国进行招生,具体事项如下:
一、招生项目、计划及范围
女子篮球(五人制)、男子足球(十一人制)、田径项目面向全国招生总计划不超过53名。各项目具体录取人数将根据生源情况、专项测试成绩、文化成绩和项目建设需要,经学校招生工作领导小组研究确定。
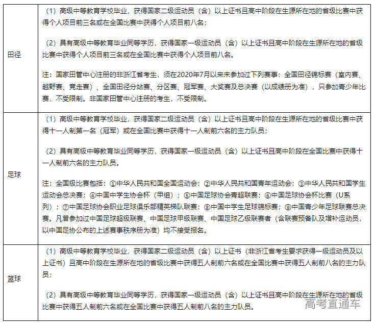
1.田径(男女不限):
注:每个小项(分性别)原则上享受文化考试优惠政策的人数不超过2人、入围总人数不超过4人。若存在小项生源不足的情况,则在同一类别中择优进行调剂。
2.女子篮球(五人制)
3.男子足球(十一人制)
二、报名条件
符合2023年教育部及生源省份高水平运动队招生条件,品行端正、身心健康。且符合以下要求:
2.凡以同等学力报考的考生必须提供与高级中等教育相当的学习证明和成绩单,由省级教育行政部门协助对其资格进行认定。未经资格认定的同等学力考生不得报考。
3.考生所持本人运动员技术等级证书和获奖证书中的运动项目应与报考高校的运动项目一致。
三、报名时间及办法
1.报名时间
章程公布之日起到2023年2月20日17:00。
2.报名办法
登录“特殊类型招生报名平台”https://gaokao.chsi.com.cn/zzbm/gspyddbm(每位考生限报3所),按照网上填报说明,选择浙江师范大学,进行网上报名,并将以下材料扫描后上传系统:
(1)高水平运动队报名表原件(从系统中打印,每一页均须本人和中学负责人签字并加盖中学公章)。
(2)运动员等级证书、身份证、参赛秩序册及相关成绩证明(集体项目须提供主力队员相关证明材料)等材料的原件。
(3)所在中学提供的高中学历证明或高中毕业证书原件(须经所在中学签署审核意见并加盖学校公章;具有高中毕业同等学力的考生,须提供与高中教育相当的学习和成绩等证明材料)。
注:本报名仅为参加我校选拔的报名,所有考生还须按相关省份的有关规定在户籍所在地办理高考报名手续,根据相关省的有关规定取得相关省高水平运动队高考报考资格。参加文化单考和足球、田径专项测试全国统考的考生还须在“中国运动文化教育网”或“体教联盟APP”上进行报名。
四、专项测试和文化考试
(一)专项测试
1.田径、男子足球
所有考生须参加由国家体育总局组织的专项测试全国统考,不需要参加校测。考生须在2023 年2 月1 日12:00 至3 月10 日12:00在“中国运动文化教育网”或“体教联盟APP”上进行注册,并于2023 年3 月1 日12:00 至3 月10 日12:00再次登录进行考试报名。考生须在专项测试全国统考结束后的第四天携带所有报名材料原件来我校进行现场确认。
2.女子篮球
浙江省考生须参加浙江省教育考试院统一组织的高水平运动队体育专项测试,该项测试成绩达到38分及以上的方可来我校参加校测。
非浙江省考生须参加考生所在省(市、区)统一组织的高水平运动队专项测试,在测试成绩合格的基础上再参加我校组织的校测;所在省(市、区)未统一组织高水平运动队专项测试的考生,可直接参加我校组织的校测。
参加校测的考生须携带所有报名材料原件来我校进行现场确认,现场确认时间和测试时间分别安排在浙江省高水平运动队体育专项测试结束的第二天和第三天,具体日期另见我校招生网通知。
3.参加我校高水平运动队专项测试成绩合格的考生,我校将在规定时间内在教育部“阳光高考”平台(http://gaokao.chsi.cn)进行公示。
(二)文化考试
享受文化课单考优惠政策的一级(含)以上运动员考生须参加国家体育总局统一组织的文化课考试。其他生须在其户口所在地参加普通高校全国统一考试。
五、录取办法
1.我校专家评审委员会综合考虑考生的专项测试成绩、文化课考试类型、运动员技术等级和学校项目建设需要等方面的因素,择优确认入围名单,经学校招生工作领导小组审核通过后,在我校招生网上予以公示,并报生源所在省教育考试院(或省招办)和教育部备案。
2.对入围考生文化课考试成绩的录取要求分为三类:第一类(以下简称“A类”)是参加国家体育总局统一组织的文化课考试(要求一级运动员及以上),成绩须达到我校划定的合格分数线(此类人数不超过我校今年高水平运动队招生计划总数的20%)。第二类(以下简称“B类”)是参加生源省份的文化课高考,高考文化成绩达到生源省本科第二批次录取控制分数线的 65%(此类人数不超过我校今年高水平运动队招生计划总数的30%)。第三类(以下简称“C类”)是参加生源省份的文化课高考,高考文化成绩达到生源省本科第二批次录取控制分数线。实施高考综合改革及合并本科批次的省(市、区),考生文化成绩录取要求按教育部及相应省(市、区)省级考试招生主管部门的规定执行。
3.田径项目考生在专项测试全国统考中须至少达到以下成绩,我校将在符合条件的考生中择优录取:
A类:专项测试全国统考成绩达到95分及以上。
B类:专项测试全国统考成绩达到80分及以上(全能项目达到75分及以上)。
C类:专项测试全国统考成绩达到70分及以上。
六、附则
1.新生入学后,我校将进行全面复查,若复查发现不符合条件或弄虚作假者,将取消入学资格。
2.学校设立高水平运动员专项奖学金用于奖励表现特别突出的高水平运动员。
3.学校收费严格按照浙江省物价局批文和有关规定执行。学校实行学分制收费办法,新生入学时按学年制学费标准预交学费,按学年结算。
4.学校纪检监察部门对招生录取工作实施全程监督。
5.凡参加我校校测和现场确认的考生须严格遵守我校疫情防控要求。参加校测的考生还须购买人身意外保险。
6.学校严格执行属地疫情防控要求,制定并落实本次招生考试的疫情防控方案;若因不可抗拒因素导致招生考试工作出现特殊状况,学校高水平运动队招生工作领导小组有权对招生考试安排进行调整。
7.联系方式
学校地址:金华市迎宾大道688号 邮编:321004
联系部门:浙江师范大学招生办公室
联系电话:0579-82282245
传 真:0579-82282335
监督电话:0579-82282319
学校网址:http://www.zjnu.edu.cn
招生网址:http://zs.zjnu.edu.cn
本简章由浙江师范大学招生办公室负责解释。如教育部、浙江省招收高水平运动队政策有新的变化,则以教育部、省级招生部门颁布的文件为准。





