近期,珠海科技学院正式公布2026年
拟开设45个普通专升本招生专业
▲点击图片查看
《2026年普通专升本招生专业公布!》


▲珠海科技学院2026年普通
专升本拟招生专业信息
今天,珠海科技学院
2026年普通专升本招生简章
考试大纲正式发布
想要报考珠科?
快来详细了解吧!
▼
2026年珠科普通专升本拟校考专业
考试大纲可扫描下方二维码查看

▲长按扫码查看珠海科技学院
2026年普通专升本拟招生考试大纲
附件可下载:
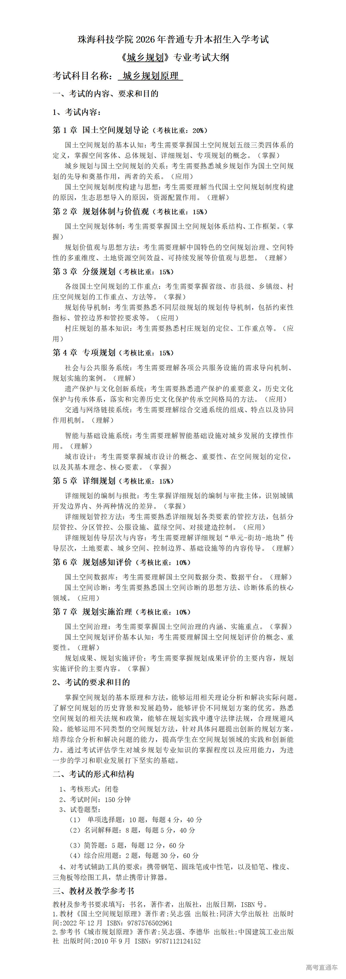
附件:2026年考试大纲-城乡规划-城乡规划原理
附件:2026年考试大纲-护理学-基础护理学
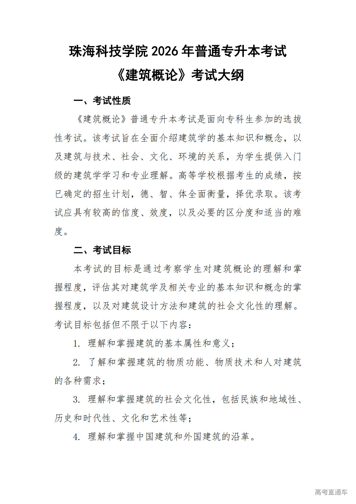
附件:2026年考试大纲-建筑学-建筑概论
附件:2026年考试大纲-健康服务与管理-健康管理学
附件:2026年考试大纲-劳动与社会保障-社会保障概论
2026年考试大纲-旅游管理 酒店管理 会展经济与管理-旅游学概论.docx
附件:2026年考试大纲-旅游管理 酒店管理 会展经济与管理-旅游学概论
附件:2026年考试大纲-社会工作-社会工作综合能力
2026年考试大纲-食品质量与安全-食品安全与卫生学.docx
附件:2026年考试大纲-食品质量与安全-食品安全与卫生学
附件:2026年考试大纲-物流管理 物流工程-物流学
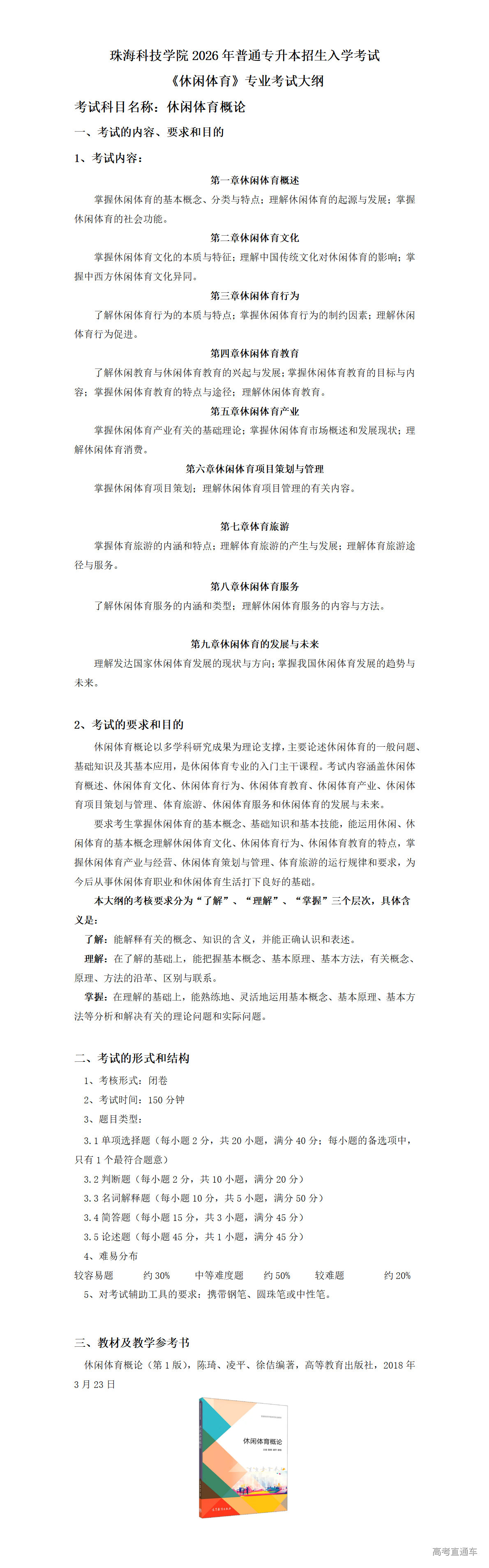
附件:2026年考试大纲-休闲体育-休闲体育概论
附件:2026年考试大纲-药物制剂-药剂学
2026年考试大纲-音乐表演 音乐学-专业技能面试.docx
附件:2026年考试大纲-音乐表演 音乐学-专业技能面试
2026年考试大纲-应用化学 化学工程与工艺 材料科学与工程-基础化学.docx
附件:2026年考试大纲-应用化学 化学工程与工艺 材料科学与工程-基础化学
附件:2026年考试大纲-制药工程-生物制药工艺学
珠科2026年普通高等学校
专升本招生简章如下
珠海科技学院2026年
普通高等学校专升本招生简章
(院校代码:13684)
招生对象及报考条件
(一)招生对象
遵守中华人民共和国宪法和法律,身体状况符合相关要求,并符合下列条件之一:
1.具有广东省户籍的普通高校应届专科毕业生。
2.具有广东省户籍,且在报名时具有广东省户籍连续满3年(未满3年的,需在广东省参加普通高考且高考报名时为广东户籍)的普通高校往届专科毕业生。
3.具有广东省户籍,且在报名时具有广东省户籍连续满3年,同时在我省依法参加社会保险(仅限基本医疗保险、基本养老保险)缴费累计1年以上(含1年),在截止日期前取得国家承认学历的专科毕业生(含成人教育、自学考试、网络教育,毕业证书落款日期在2026年2月底前)。
4.非广东省户籍,就读广东省普通高校的应届专科毕业生。
5.非广东省户籍,在广东省参加普通高考被外省普通高校录取并就读的应届专科毕业生。
6.报考建档立卡类别的,需符合户籍、学历等相应报考条件,且必须为原省级以上扶贫管理部门登记在册人员。广东省户籍的原建档立卡贫困家庭考生为广东省乡村振兴局登记在册,有建档立卡资料的考生(以广东省乡村振兴局提供的数据为准),报名时无需勾选“建档立卡”标记;外省户籍原建档立卡的考生,原则上应为原国家层面建档立卡贫困家庭考生(需提供全国防返贫监测信息系统本人信息页截图并盖当地管理机构公章),报名时须勾选“建档立卡”标记并上传相关证明资料。
7.退役大学生士兵可申请参加学校组织的退役大学生士兵免文化课考试专升本招生,须参加综合考查并符合招生专业前置专业限制要求;具体办法参照广东省招生办文件执行。
(二)下列人员不得报考
1.具有普通高等学历教育资格的高校非应届毕业在校生(含保留学籍的学生)。
2.因违反国家教育考试规定,被给予暂停参加普通专升本招生考试处理且在停考期内的人员。
3.因触犯刑律受到刑事处罚、尚在处罚期内的。
4.不符合报考条件的其他人员。
报名方式、时间及报考费
2026年普通专升本报名实行网上预报名、网上审核和网上缴费。网上预报名时间为2026年1月12日09:00至19日18:00;考生提交预报名资料后,省招生办进行资料审核,考生须登录“广东省2026年普通高校专升本报名系统”(下称报名系统)
(http://www.eeagd.edu.cn/ptzsbks)
查看报名资格审核结果,审核结果为“通过”或“待验证”的考生可以缴费;统考科目网上缴费截止时间为1月23日17:00。
考生报名时,须认真按要求填报相关信息及上传相关材料,并确保所提供的信息及材料的真实性。考生如凭无效证件或其他不符合报考条件的证件报名,一旦发现,取消考生报名资格,已录取考生取消其报名及录取资格。
采集考生相片时,须通过广东省教育考试院微信小程序或者报名系统实时拍摄,以确保相片符合教育部学籍注册的采集要求以及公安部门人像比对要求。考生上传过度美颜、修图的相片,会影响考试入场、学籍注册等后续环节。
(一)报名方式
考生须在规定时间内通过网上报名系统报名。具体如下:
1.预报名。2026年1月12日09:00至19日18:00(共8天)为网上预报名时间,考生通过互联网登录报名系统进行预报名,阅读相关报考规定、要求,签订《诚信考试承诺书》,录入报名信息,选定考点所在地市,绑定手机号,按照系统指引采集相片,上传资料,获取预报名号并设定密码。逾期不再办理预报名手续。
(1)考生须自行进行在线专科学历学籍验证
考生需要先下载安装“学信网app”并通过实名验证。
已取得专科毕业证书的往届考生,在网上报名时须在报名系统“学历学籍验证”模块输入相关专科毕业信息,使用“学信网app”扫描学历验证二维码并同意授权核验选择的学历信息,然后由系统反馈验证结果。验证结果分“通过”和“不通过”两种。学历验证结果为“不通过”的考生须自行前往学信网
(https://www.chsi.com.cn/xlrz/index.jsp)
网上申请专科学历认证,报名后续流程请参见第(5)点中第②项。
尚未取得专科毕业证书的普通高校应届专科毕业生,在网上报名时须在报名系统“学历学籍验证”模块输入本人身份证号码和姓名等信息,使用“学信网app”扫描学籍验证二维码并同意授权核验选择的专科学籍信息,由系统反馈验证结果。验证结果分“通过”和“不通过”两种。学籍查验“不通过”的考生,不予报考。
具体验证方式详见《广东省2026年普通高等学校专升本招生工作规定》之附件3。
(2)在广东省参加普通高考,就读外省普通高校的非广东户籍应届专科毕业生。预报名时须自行进行在线专科学籍验证,在填报信息获取预报名号后,还需在专科学历学籍验证界面上点击“验证专科录取信息”按钮进行普通高校专科录取信息验证,由系统反馈验证结果。验证结果分“通过”和“不通过”两种,验证结果为“通过”的考生才能上传报名资料供审核;验证结果为“不通过”的考生(考生报考的姓名、身份证号与专科录取时的不相符),可咨询广东省教育考试院,联系电话:020—62833628。
(3)在我省参加自学考试且已获得专业考试计划规定的全部课程合格成绩,符合毕业条件,已成功办理2025年12月毕业手续,但未领取毕业证书的自学考试毕业生可以报考,在预报名时填报信息获取预报名号后,点击“自考毕业情况验证”,由系统反馈验证结果。验证结果分“通过”和“不通过”两种,验证结果为“通过”的考生才能上传报名资料供审核,验证结果为“不通过”的考生,不予报考。在外省参加自学考试的,可以由该省教育考试机构出具成绩单及“符合毕业证明”。
(4)考生须将以下资料扫描或拍照上传至“报名系统”(须确保资料真实、完整、清晰),供报名审核:
①户口本(首页、本人姓名页)。
②已取得专科毕业证,但报名系统学历验证结果为“不通过”的,考生还必须上传专科毕业证书、学历认证报告或电子注册备案表。
③具有广东省户籍连续满3年的非全日制学历考生,须上传在我省参加社会保险缴费累计1年以上(含1年)证明(基本医疗保险、基本养老保险都需累计满1年及以上)。
④非广东户籍报考建档立卡类别的,考生还须上传有关建档立卡的证明资料(全国防返贫监测信息系统本人信息页截图并盖当地管理机构公章)。
⑤符合加分照顾政策的,考生还须在报名结束前上传相应的获奖证书等证明资料。省招生办审核后,普通专升本录取前在广东省教育考试院网站公示符合加分资格的考生名单。
⑥考生须依据《广东省2026年普通高校专升本招生体格检查表》的规定,自行打印体检表并前往二级甲等(含)以上医院或相应的医疗单位进行体检,填报志愿开始前将体检结果上传至报名系统中(体检表有效期:2026年1月1日至填报志愿第一天)。
(5)资料审核
①考生上传的资料由省招生办在网上进行审核,审核结果分为“通过”“待验证”和“不通过”3种,不通过的将反馈不通过的原因,1月21日18:00前完成所有预报名考生资料审核。审核结果为“不通过”的考生,根据不通过的原因,须在1月22日18:00前上传补充资料,逾期未上传补充资料的,视为放弃报名。
考生选报了学校自行组织命题的专业综合课的,由学校负责对考生报名资料进行初审。初审合格的考生提交省招生办进行复核。
②考生预报名时学历验证结果为“不通过”,且在报名期间还未获得学历认证报告或电子注册备案表的考生,可选择“申请补学历认证报告或电子注册备案表”,阅读并签订“补报资料承诺书”后,审核时将考生设置为“待验证”,设置为“待验证”的考生可以缴费。考生须将学历认证报告或电子注册备案表上传至报名系统,由省招生办审核,上传截止时间为2026年3月10日。逾期未提交学历认证报告或电子注册备案表的考生,将被取消报考资格,不予打印准考证,不安排考试。
2.选择考试科目。考生须认真查阅学校的招生简章和广东省教育考试院编印的《广东省2026年普通高等学校专升本招生专业目录及考试要求》(下称《专业目录及考试要求》),详细了解学校招生专业的相关要求。按拟报考专业的学科门类选择专业基础课科目;对于专业综合课,考生要结合自身专业实际,选择报考省统考或学校自行组织命题科目,也可同时选择报名参加1个省统考科目组和1个学校自行组织命题科目进行考试。
3.确认报名。2026年1月23日17:00为统考科目报名缴费截止时间。
(1)考生可通过报名系统自行查看审核结果,审核结果为“通过”或“待验证”的考生须在规定的时间内进行网上缴费,确认报名资格。
(2)交费成功的考生才能参加编排考场座位、打印准考证;未缴费的考生视为放弃报名资格。
(3)校考科目缴费时间为:2025年1月25日-3月18日。
(二)报考费
报名考生需交报考费40元/科。省统考科目报考费在报名系统缴交,自命题科目报考费由学校收取,请使用支付宝app扫描下面二维码,按提示操作领取电子校园卡,进入缴费系统缴交报考费。已成功报名(交费成功)的考生,若个人原因放弃报名,不予退回报考费。

▲支付宝扫码领取电子校园卡
考试科目及考试时间
(一)2026年普通专升本考试科目共设4门,分别为2门公共课、1门专业基础课、1门专业综合课。公共课、专业基础课每科考试时间120分钟、卷面满分值100分;专业综合课每科考试时间150分钟(设计基础210分钟)、卷面满分值200分。
公共课为政治理论和英语2门。
专业基础课按照教育部《普通高等学校本科专业目录》分设的哲学、经济学、法学、教育学、文学、历史学、理学、工学、农学、医学、管理学、艺术学12个学科门类进行设置。我校招生专业涵盖经济学、法学、教育学、文学、理学、工学、医学、管理学、艺术学9个学科门类。各专业对应的专业基础课详见《专业目录及考试要求》。
专业综合课分省统一命题和学校自行命题两种。各招生专业对应的专业综合课详见《专业目录及考试要求》或报名时登录报名系统查阅。
(二)省统一考试科目的考生考场座位统一编排管理,考生须在规定时间内登录报名系统自行打印考生准考证。学校自命题科目的考生考场座位由学校编排管理,考生须在规定时间内登录学校招生网自行打印考生准考证。
(三)省统一考试科目的考试要求由省教育考试院根据教育部专科升本科同一层次的要求编写确定,详见《专业目录及考试要求》。
(四)普通专升本招生统考科目考试时间为2026年3月28日(星期六)至29日(星期日)两天,校考科目考试时间为2026年4月11日,具体安排见下表:

音乐表演、音乐学专业的专业综合课由学校自行组织,考试在2026年4月11日9:00-17:30进行,全体考生须在当日9:15前入场签到完毕,按签到顺序排序参加考试。
注:报考学校自命题科目的考生请关注“珠海科技学院招生就业”微信公众号和珠海科技学院招生网相关信息发布。
“设计基础”考试注意事项:
1.答卷纸和草稿纸由考场提供;
2.考生自带设计作图用具和材料;
3.考生自带画板或画夹,要求不大于4开并且干净(无任何图案、图形等痕迹);
4.除圆规、直尺、三角板之外,禁止携带任何其他辅助制图工具。
录取批次及类别设置
2026年普通专升本设置提前批、普通批、建档立卡三个录取批次。我校在普通批、建档立卡批二个录取批次有招生计划。普通批为经济学、法学、教育学、文学、理学、工学、医学、管理学、艺术学9个学科门类的招生专业。建档立卡批次仅限建档立卡考生报考,在普通批次录取完成后进行录取。
招生计划及专业
珠海科技学院2026年普通高等学校专升本拟招生专业,可扫描下方二维码查看。

▲珠海科技学院2026年
普通高等学校专升本拟招生专业
附件可下载:
珠海科技学院2026年普通高等学校专升本招生专业计划.pdf
附件:珠海科技学院2026年普通高等学校专升本招生专业计划
注:最终录取批次、招生专业计划以省招生办公布信息为准。
志愿填报
2026年普通专升本实行考后知分填报志愿,考试成绩公布后,考生根据自身实际,按院校专业组模式进行志愿填报。
考生只能按自身报考的考试科目组选择相应院校专业组志愿及专业志愿进行填报。
志愿填报的具体安排和要求在考试成绩公布后请留意广东省招生委员会办公室相关通知。
录取
(一)普通专升本招生由省招生委员会办公室按考生类别、专业基础课分别划定三科总分(2门公共课+1门专业基础课)和专业综合课两条最低控制分数线。
(二)根据平行志愿投档原则,对两条最低控制分数线均已上线的考生,按其四科总分和院校专业组计划1:1比例,由高分到低分进行投档。学校在投出的考生中根据考生四科总分高低排序择优录取,不跨院校专业组录取或调剂。
(三)考生成绩排位规则详见《广东省2026年普通高等学校专升本招生工作规定》。
(四)根据《教育部办公厅关于做好有关高校保送录取世界技能大赛获奖选手工作的通知》(教学厅〔2020〕3号)精神,符合上述相应报考条件的高职应届毕业生,在世界技能组织主办的“世界技能大赛(World Skills Competition)”中获奖的中国国家代表队选手可以保送录取本科层次职业学校和应用型普通本科高校。考生向学校提交相关资料申请保送生资格,经学校审核同意后,按规定进行公示,并向省招生办进行备案并办理录取手续。
(五)对原建档立卡贫困家庭(下称原建档立卡)考生实行计划单列,单独录取。
(六)2026年普通专升本继续实行征集志愿。在正式投档录取结束后,若因上线生源不足、考生不服从专业调剂等原因未完成招生计划的省统考专业,视情况进行征集志愿录取,征集志愿录取按省招生办有关办法执行。专业综合课为学校自行组织命题的招生专业不参加征集志愿录取。
收费标准
被录取考生入学收费标准:
艺术类专业:
含视觉传达设计、动画、音乐表演、音乐学专业。
学费:34000元/生·学年,住宿费:3000元/生·学年。
普通类、体育类专业:
学费:31000元/生·学年,住宿费:3000元/生·学年。
普通高校专升本在校学习期间管理
(一)按照教育部的有关规定,普通高校在新生入学时要对新生专科学历等报名资料进行复核,复核未通过的不予新生学籍电子注册,并按规定取消入学资格。学生入学学籍注册后三个月内,招生院校应对学生人员身份、前置学历条件、身心健康情况等入学资格情况进行复查,复查不合格者,取消学籍。
(二)新生入学后的体检复检工作,由各普通高等学校按照有关规定组织进行。体检标准参照教育部、卫生部、中国残疾人联合会《关于印发〈普通高等学校招生体检工作指导意见〉的通知》(教学〔2003〕3号)、《教育部办公厅 卫生部办公厅关于普通高等学校招生学生入学身体检查取消乙肝项目检测有关问题的通知》(教学厅〔2010〕2号)及教育部《关于明确慢性肝炎病人并且肝功能不正常的具体判定标准的函》(教学司函〔2010〕22号)要求执行,复检不合格者取消入学资格。
(三)普通专升本录取的考生秋季入学,全日制脱产学习。学校对普通专升本学生可采取插班就读、独立编班等形式开展教育教学,并按普通高等教育学生相关管理办法管理。普通专升本学生毕业时,其毕业证书上标注“在本校XX专业专科起点本科学习”,学习时间按进入本科阶段学习和颁发毕业证的实际时间填写。
普通高校专升本毕业与就业
学生在学校规定学习年限内,修完教育教学计划规定内容,成绩合格,达到学校毕业要求的,学校准予毕业,颁发珠海科技学院毕业证书。
达到毕业要求的学生,符合《珠海科技学院学士学位授予条例》规定者,授予其珠海科技学院学士学位。
普通专升本毕业后的就业办法,与我校本科毕业生相同。
联系方式与地址
部门:招生与就业处
地址:珠海市金湾区三灶镇安基东路8号
邮编:519041
电话:0756-7626272
网址:https://zsb.zcst.edu.cn/
其他
实施过程中,如上级主管部门对相关政策有新的规定,按新规定执行。
珠海科技学院2026年普通高等学校专升本退役大学生士兵招生简章,请扫描下方二维码查询。

▲珠海科技学院2026年普通高等学校
专升本退役大学生士兵招生简章
附件可下载:
珠海科技学院2026年普通高等学校专升本退役大学生士兵招生简章.pdf
附件:珠海科技学院2026年普通高等学校专升本退役大学生士兵招生简章





































