
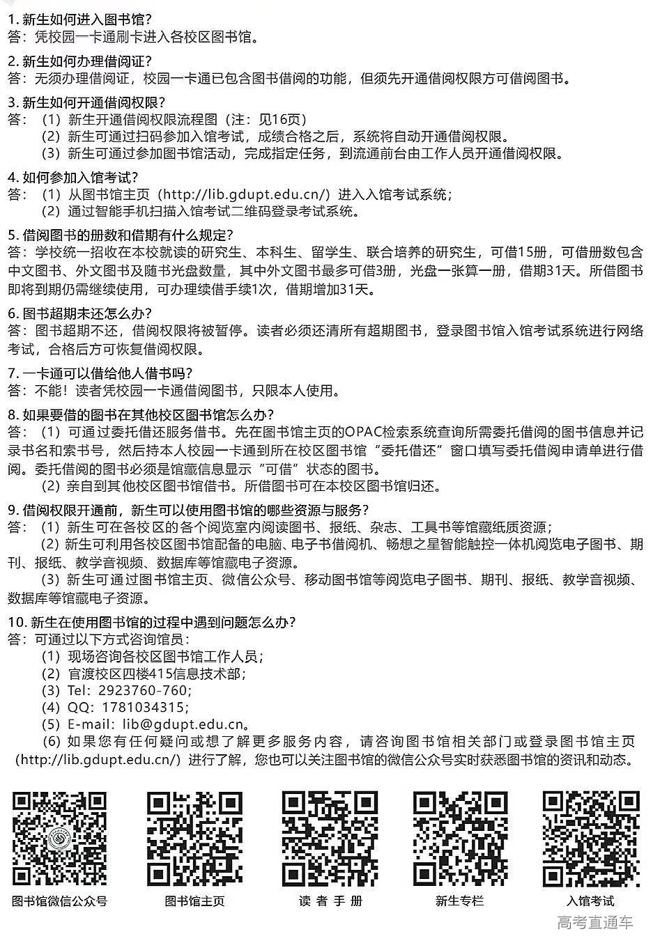
2022级的油校新生们
恭喜你们加入广油这个大家庭
即将踏入新生活的你
面对未知的生活
心里或许有些许疑惑与不安
广东石油化工学院2022新生入学指南来啦
为你全面答疑解惑
温馨提示:
广东石油化工学院是广东省人民政府与中国石油化工集团公司、中国石油天然气集团公司、中国海洋石油集团有限公司四方共建的公办普通本科高校,华南地区唯一一所石油化工特色鲜明,拥有硕士学位授予权的广东省高水平理工科大学建设高校,工程科学学科跻身ESI全球排名前1%。
学校地处中国南方最大的石化生产基地和水果生产基地、美丽的海滨城市——广东省茂名市,占地面积135.96万平方米(约2040亩),有官渡、西城、光华3个校区。
学校1954年创校,秉承“崇德、博学、求实、创新”校训,坚持“因油而生、为油奉献”办学理念,弘扬“艰苦奋斗、求实献身”学校精神和以“听党召唤,为国奉献;艰苦创业、忠诚担当”为内核的广油“西迁精神”,培养了大批管理精英、技术骨干及各类应用型人才,遍布全国各地石油化工行业企业和各级政府机关、科研院所、教育行业,为石油石化行业以及地方经济社会发展做出了重要贡献,是石油石化行业人才培养的重要基地。
聚焦“改大申博”总目标,以落实立德树人为根本任务,以推动高质量发展为主题,以深化改革为根本动力,以办好人民满意的大学为根本目的,大力实施“创新发展、协调发展、内涵发展、特色发展”四大战略,坚持差异化发展路径,切实增强服务和支撑绿色石化产业、区域经济社会发展的能力,培养德智体美劳全面发展的社会主义建设者和接班人,加快建成石化特色鲜明、优势突出的高水平理工科大学。

录取通知书邮寄进度:
2022级新生的普高录取通知书将于近日寄出,请各位考生及考生家长持续关注“广东石油化工学院招生办”微信公众号以及广东石油化工学院招生信息网(http://zs.gdupt.edu.cn/)了解录取通知书邮寄进程。






















