CHONGQINGUNIVERSITY 重庆大学2023年 艺术类专业招生简章
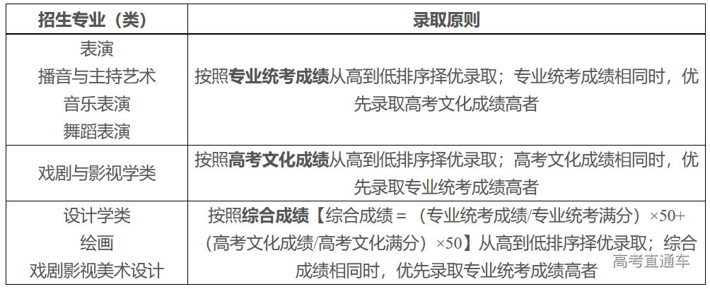
根据《教育部办公厅关于做好2023年普通高校部分特殊类型招生工作的通知》(教学厅〔2022〕8号)精神,结合我校实际,特制定本简章。 一、招生专业、省份及计划 1.招生专业(类):共8个专业(类),详见附件1。其中,表演、播音与主持艺术、戏剧与影视学类、戏剧影视美术设计4个专业(类)设置在重庆大学美视电影学院(办学地点:重庆大学A校区);音乐表演、舞蹈表演、设计学类、绘画4个专业(类)设置在重庆大学艺术学院(办学地点:重庆大学虎溪校区)。 2.招生省份及分省分专业计划见附件1。 二、招生对象及条件 1.符合2023年教育部及生源所在省(自治区、直辖市,下同)艺术类专业招生规定,品行端正、身心健康。 2.符合教育部等部委印发的《普通高等学校招生体检工作指导意见》及有关补充规定。 3.报考表演、播音与主持艺术、音乐表演、舞蹈表演专业的考生,需具有良好文化素质与艺术素养,且五官端正、口齿清晰、听力正常、形象气质佳,无生理缺陷。其中: (1)报考表演、播音与主持艺术专业的考生,男性身高须达到170厘米及以上,女性身高须达到160厘米及以上; (2)报考音乐表演、舞蹈表演专业的考生,男性身高须达到175厘米及以上,女性身高须达到165厘米及以上。 4.我校音乐表演专业原则上只招收美声、民族、流行唱法考生;舞蹈表演专业原则上只招收民族舞、古典舞考生,不招收芭蕾舞、街舞、体育舞蹈考生。 5.报考我校艺术类相关专业的考生,须参加高考所在省级招生考试机构统一组织的相应类别专业省级统考(或联考,以下统称“统考”),且须达到统考本科合格线及以上。各专业各省统考对应科类表见附件2。 三、录取条件及原则 录取文化成绩最低要求:考生须参加普通高等学校招生全国统一考试,各专业高考文化成绩(含政策性加分,下同)须达到如下要求: 录取原则:对各省依照省级招生考试机构投档规则投档进我校的、且符合招生条件及录取最低文化成绩要求的考生,按照下列原则进行录取: 1.实行平行志愿的省份,按照投档成绩从高到低排序择优录取。 2.实行非平行志愿的省份,按照以下原则录取: 3.对于严格区分艺术(文)/艺术(历史科目组)、艺术(理)/艺术(物理科目组)的省份,录取时我校根据分省分专业计划分科类排序录取;未严格区分艺术(文)/艺术(历史科目组)、艺术(理)/艺术(物理科目组)的省份,我校根据分省分专业计划按照艺术类统一排序录取。 四、有关说明 1.对于实施高考综合改革及合并本科批次的省份,第一批本科录取控制分数线参照生源省份相应特殊类型控制分数线执行。 2.考生身高以省级招生考试机构投档时提供的高考体检信息表上的身高数据为唯一评判依据。 3.艺术类专业录取的学生,入学后不得转入非艺术类专业。 4.艺术类专业在“3+3”高考综合改革省份的选考科目要求为不限,在“3+1+2”高考综合改革省份的选考科目要求为首选科目物理或历史均可,再选科目不限。 5.重庆大学艺术类招生录取工作在学校本科招生工作领导小组领导下开展,接受学校纪检监察机构监督及社会监督。在艺术类招生过程中,若发现违规违纪违法行为,请联系学校纪检监察机构,投诉举报方式:023-65106714,cqujw@cqu.edu.cn。 6.新生入学报到后,学校将按照教育部相关规定对其进行入学资格复查和专业复测。凡复查复测不符合条件或有舞弊行为者,将取消其入学资格,并按相关规定处理。 7.本简章解释权属重庆大学招生办公室。 8.本简章公布后,若教育部(或生源所在省级招生考试机构)相关政策有调整,学校将按调整后的政策执行。 五、咨询方式 重庆大学招生办公室 办公地点:重庆大学A校区行政楼一楼 咨询电话:023-65102371 招生网址:https://zhaosheng.cqu.edu.cn 微信公众平台:重庆大学本科招生 邮箱:zhaosheng@cqu.edu.cn 相关学院 美视电影学院咨询电话: 023-65106258、65106375 美视电影学院网址: http://www.msfilm.cqu.edu.cn/ 艺术学院咨询电话:023-65678201 艺术学院网址: http://www.arts.cqu.edu.cn/ 重庆大学招生办公室 2023年3月





