根据《关于做好2023年普通高等学校专升本考试招生工作的通知》(教学司〔2022〕16号)和《关于做好广东省2023年普通高等学校专升本免文化课考试招收退役大学生士兵工作的通知》(粤招办普〔2023〕6号)文件精神,结合我校实际,特制定本简章:
一 招生对象及要求
(一)招生对象
遵守中华人民共和国宪法和法律,身体状况符合相关要求,从广东省应征入伍且符合下列条件之一:
1.普通高职(专科)毕业生应征入伍退役的人员;
2.普通高职(专科)在校生(含高校新生)应征入伍,退役后完成高职(专科)学业的人员。
(二)下列人员不得报考
1.具有普通高等学历教育资格的高校非应届毕业在校生(含保留学籍的学生);
2.因违反国家教育考试规定,被给予暂停参加普通专升本招生考试处理且在停考期内的人员;
3.因触犯刑律已被有关部门采取强制措施或正在服刑者;
4.不符合报考条件的其他人员。
二 招生计划
我校2023年退役大学生士兵普通专升本共9个专业组10个招生专业,计划以广东省教育考试院公布的为准,详见下表。
注:1.以上专升本招生专业目录为向教育主管部门报送数据,最终以广东省教育考试院核定发布为准; 2.住宿费标准:520-1335元/生•年;3.学费和住宿费如有变动,最终以广东省发展和改革委员会、广东省教育厅和广东省财政厅正式发文为准。
三 报考事项
获得退役大学生士兵资格的考生须在2023年2月28日至3月2日期间登录“广东省2023年普通高校专升本报名系统”(下称报名系统)(http://www.eeagd.edu.cn/ptzsbks)选择填报拟参加综合考查的院校专业组。考生填报拟参加的综合考查以院校专业组为单位,每位考生最多可参加5个院校专业组的综合考查,不需填报具体专业。我校招生专业组均有前置专业要求和身体条件要求,考生填报前,务必要仔细查阅我校各招生专业组的各项要求。如因不符合我校专业组前置专业或身体条件要求而导致后续的填报志愿无效或投档后无法录取,责任由考生自负。
报名考生需交报考费40元/科,网上缴费时间:2023年3月4日-3月7日。逾期不缴费,视为放弃报名。报考人员完成缴费后,考生若因个人原因不参加考查,已缴费用不予退还。报名缴费流程详见附件1。
四 专业综合考查方案
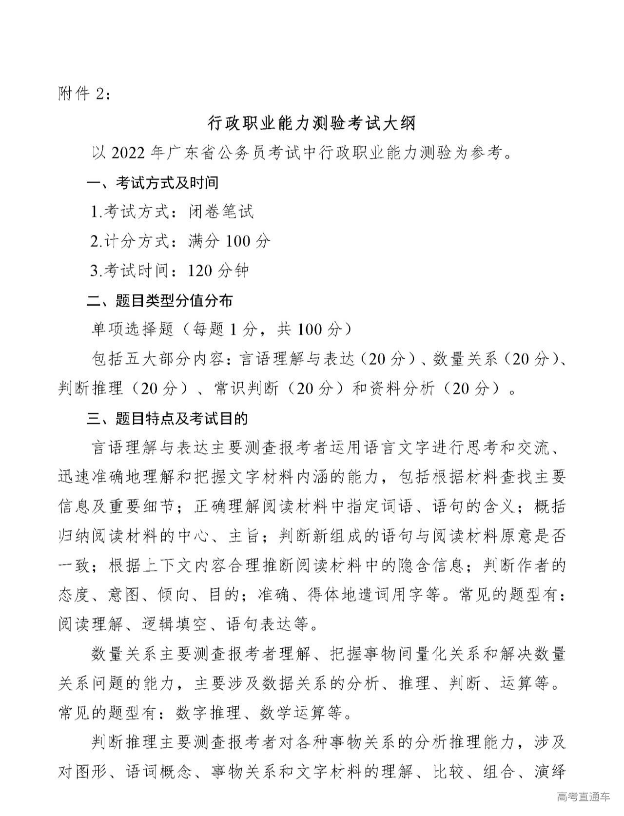
符合退役大学生士兵报名资格且缴费成功的考生需参加我校自行组织的综合考查,考查科目为行政职业能力测验,考查形式为笔试,总分为100分,考试大纲详见附件2。
五 专业综合考查时间及地点
专业综合考查时间:2023年4月2日9:00-11:00(星期日)
地点:广东石油化工学院官渡校区
准考证打印(或发放)方式、考场另行通知,请考生于考试前留意我校官网及公众号的通知。
六 志愿填报时间及要求
志愿填报时间及要求,以广东省教育考试院公布的为准。
七 录取原则
退役大学生士兵还可以普通考生身份同时报考我省2023年普通专升本。我省2023年退役大学生士兵录取工作在普通专升本录取前进行,待退役大学生士兵录取工作完成后,再进行普通专升本录取工作。在退役大学生士兵录取阶段已被录取的考生,不再参加后面的投档录取。
(一)退役大学生士兵投档录取不统一划定最低分数线,在考生综合考查成绩合格基础上,根据平行志愿投档原则,按考生综合考查成绩和院校专业组计划1:1比例,由高分到低分进行投档。即依照“分数优先,遵循志愿”的原则和院校专业组计划,按考生综合考查成绩从高到低检索,成绩靠前的考生优先检索,再按考生报考的院校专业组志愿逐个检索,按院校专业组计划1:1比例从高到低投档,由招生院校在投出的考生中按照招生简章规定择优录取,不得跨院校专业组录取或调剂。
(二)省招办投档后,我校结合考生综合考查成绩、考生志愿、在校期间成绩及服役期间表现等情况综合评价,按我校退役大学生士兵招生计划1:1择优录取。按照“分数优先,遵循志愿”的原则,即分专业按考生综合考查总分从高到低录取,不跨专业(组)录取或者调剂。
(三)综合考查成绩相同的同时投档,结合综合评价择优录取。
(四)不录取综合考查成绩分数为零分或服役期间受到处分的考生。
(五)经公示符合服兵役期间荣立三等功及以上奖励相关政策的高职(专科)退役士兵考生,如符合报考专业要求,可免试入读。
(六)退役大学生士兵只进行一次投档录取,原则上不进行征集志愿或调剂,考生须合理报考,避免滑档。
(七)从2022年起,对享受免文化课考试政策被录取后未报到、自行放弃入学资格的退役大学生士兵,不再享受免试专升本政策。
(八)对弄虚作假获得报名资格的,一经发现,取消报名资格;对违规录取及其他不符合录取资格的考生坚决取消录取资格或入学资格。
八 在校学习期间的管理
(一)按照教育部的有关规定,普通高校在新生入学时要对新生专科学历等报名资料进行复核,复核未通过的不予新生学籍电子注册,并按规定取消入学资格。学生入学学籍注册后三个月内,招生院校应对学生人员身份、前置学历条件、身心健康情况等入学资格情况进行复查,复查不合格者,取消学籍。
(二)新生入学后的体检复检工作,由各普通高等学校按照有关规定组织进行。体检标准参照教育部、卫生部、中国残疾人联合会《关于印发<普通高等学校招生体检工作指导意见>的通知》(教学〔2003〕3号)、《教育部办公厅 卫生部办公厅关于普通高等学校招生学生入学身体检查取消乙肝项目检测有关问题的通知》(教学厅〔2010〕2号)及教育部《关于明确慢性肝炎病人并且肝功能不正常的具体判定标准的函》(教学司函〔2010〕22号)要求执行,复检不合格者取消入学资格。
(三)普通专升本为国家任务生,秋季入学,全日制脱产学习。学校对普通专升本学生可采取插班就读、独立编班等形式开展教育教学,并按普通高等教育学生相关管理办法管理。普通专升本学生毕业时,其毕业证书上标注“在本校XX专业专科起点本科学习”,学习时间按进入本科阶段学习和颁发毕业证实际时间填写。
九 毕业与就业
普通专升本修完本科教学计划规定的课程,获得相应学分,德、智、体考核合格,符合相应专业人才培养规格,达到学校毕业要求的,准予本科毕业,发给本科毕业证书。
符合《中华人民共和国学位条例》规定者,授予相应的学士学位。
普通专升本毕业后的就业办法,与普通高校本科毕业生相同。
十 招生办联系方式
学校网址:http://www.gdupt.edu.cn
招生网址:http://zs.gdupt.edu.cn
电话:0668-2923508
传真:0668-2981099
电子邮箱:zsb2923508@gdupt.edu.cn
接受纪律监督与申诉的联系部门:纪检监察室
监督电话:0668-2923787
传真:0668-2923378
电子邮箱:jwb2923787@gdupt.edu.cn
附件:
附件1.2023 年退役大学生士兵报考费缴费操作流程说明.pdf







