
亲爱的2025级小萌新:
欢迎成为广东机电职业技术学院的新家人!从收到录取通知书的那一刻起,你们或许既兴奋又忐忑:学费、生活费、第一次离家……种种担忧在心头打转。请放心!学院已为你备好一份“安心礼包”——它不仅是国家政策的“说明书”,更是一封写满关怀的“家书”。请带着它,轻装上阵。


入学前:
把担忧抛开来,把梦想带过来



●贷款对象:家庭经济困难的普通高校全日制本专科生(含预科生)。
●贷款金额:本专科生每生每年最高申请金额不超过20000元。
●贷款期限:助学贷款最长贷款期限可为剩余学制加15年,最长不超过22年。
●一句话攻略:拿着录取通知书,暑假到户籍所在地县级学生资助管理部门申请办理即可;续贷同学直接登录“国家开发银行助学贷款系统”线上申请,动动手指就能搞定。
●温馨提醒:贷款不是负担,而是国家“先垫资、后成才”的温柔约定——等你毕业有能力再慢慢归还,不耽误此刻的逐梦脚步。

入学后:
成长路上,我们“多对一”陪伴


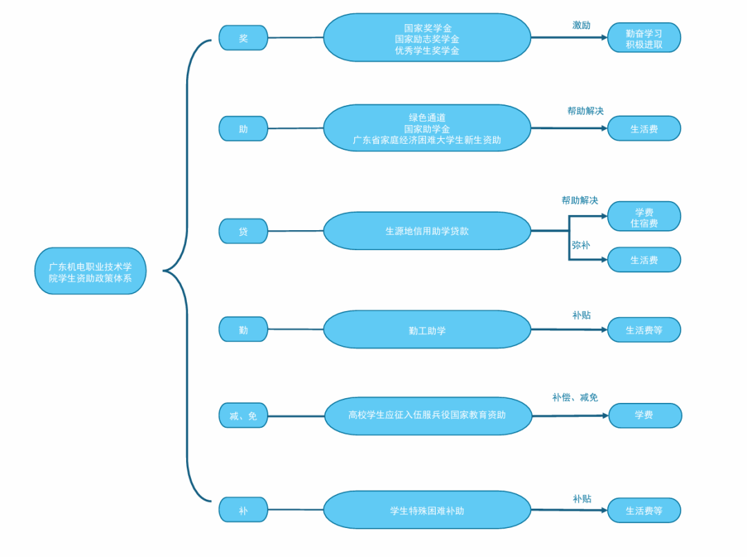
广东机电职业技术学院学生资助政策体系
国家“奖·助”双响炮:在读期间,学校提供多种资助支持,包括①本专科生国家奖助学金、②广东省家庭经济困难大学新生资助、③学校资助、④学费补偿和国家助学贷款代偿政策,详细如下:
本专科生国家奖助学金
(一)国家奖学金
为激励普通高校学生勤奋学习、努力进取,在德、智、体、美等方面全面发展,中央政府出资设立国家奖学金,奖励特别优秀学生,奖励标准为每生每年10000元。同一学年内,获得国家奖学金的家庭经济困难学生可以同时申请并获得国家助学金,但不能同时获得国家励志奖学金。
(二)国家励志奖学金
为激励普通高校的家庭经济困难学生勤奋学习、努力进取,在德、智、体、美等方面全面发展,中央和地方政府共同出资设立国家励志奖学金,奖励资助品学兼优的家庭经济困难学生,奖励标准为每生每年6000元。获得国家励志奖学金的家庭经济困难学生可以同时申请并获得国家助学金,但不能同时获得国家奖学金。
(三)国家助学金
为体现党和政府对普通本科高校、高等职业学校和高等专科学校家庭经济困难学生的关怀,中央与地方政府共同出资设立国家助学金,平均资助标准为每生每年3700元,具体标准由学院在每生每年2500-5000元范围内自主确定,可分为2-3档。符合条件的全日制在校退役士兵学生原则上都可享受本专科生国家助学金,资助标准为每生每年3700元。
广东省家庭经济困难大学新生资助
●资助对象:考入我校的广东省户籍家庭经济困难本专科一年级新生。
●资助金额:每人最高不超过6000元。
●申请方式:入学后在我校进行申请。
学校资助
(一)勤工助学
学生在学院的组织下,利用课余时间,通过自己的劳动取得合法报酬,用于改善学习和生活条件。类型分固定岗和临时岗,学生参加勤工助学的时间原则上每周不超过8小时,每月不超过40小时。最低小时工资标准不低于学院所在地当年的最低小时工资标准,已认定的家庭经济困难学生优先。
(二)优秀学生奖学金
学院设立优秀学生奖学金,旨在激励全日制在籍学生(休学等特殊情况除外)深化专业认同、追求学业卓越、践行德、智、体、美、劳综合发展,并强化服务国家建设的责任意识。
(三)学生特殊困难补助
对学生本人突发疾病、家庭遭遇重大地质自然灾害、家庭主要成员遭受意外而失去劳动能力等突发困难的学生,学院根据学生家庭经济状况、学生实际情况给予一次性补助500-6000元。
学费补偿和国家助学贷款代偿政策
(一)高校学生应征入伍服兵役学费补偿和国家助学贷款代偿及退役复学后学费减免
国家对应征入伍服义务兵役和直接招收为军士的高校学生在校期间缴纳的学费实行补偿。对在校期间用于学费的国家助学贷款(含校园地助学贷款和生源地信用助学贷款)实行代偿,退役后复学的原高校在校生实行学费减免。从2024年秋季学期起,学费补偿、国家助学贷款代偿和学费减免的补助标准为本专科生每生每年不超过20000元。
(二)退役士兵学费减免资助
对退役后,自主就业,通过全国统一高考或高职分类招考方式考入学院并到校报到的入学新生实行学费减免,从2024年秋季学期起,学费减免标准为本专科生每生每年不超过20000元。
一身戎装,一生荣光;学费问题,国家为你兜底。

防骗锦囊:
守住你和家人的安全感

开学前后往往是电信、网络诈骗高发期,请大家务必提高警惕,谨防各类诈骗陷阱!一些不法分子可能会冒充学校老师、资助机构工作人员,通过电话、短信或社交软件联系你,以“领取助学金需要先交手续费”“资助信息有误需核对银行卡号和密码”“提供高额补助但要先转账激活”等为由实施诈骗。 请记住:所有正规的资助款项发放均无需提前缴费,学校不会要求你提供银行卡密码、短信验证码,也不会通过非官方渠道(如私人微信、QQ)通知领取资助。

一键联系我们

如遇可疑情况,一定要第一时间联系辅导员、学校资助服务中心工作人员或拨打官方咨询电话核实,切勿轻易转账或泄露个人信息,守护好自己的财产安全,让资助的善意真正落到实处!
公众号:
微信搜索“粤机电学生资助服务中心”
咨询地点:
学生资助服务中心
(北校区三四饭堂一楼红萝卜便利超市旁)
节假日热线:
020-22043511
(8:00–20:30)
工作日热线:
020-36552470
(8:30–12:30,14:30–20:30)
如对以上资助政策有疑问
可扫描下方二维码进群咨询
同时可关注公众号获取最新资助政策

大学不是一个人的战场,而是一场“被爱包围的远征”。从生源地贷款到临时困难补助,从勤工助学到国家奖学金,每一项政策都在传递同一句话:“你只管向前奔跑,剩下的交给我们。”愿你带着这份安心礼包,在广东机电写下属于自己的滚烫青春。我们在机电校园等你,一起向未来报到!

END













