第一章 总则

第一条 为贯彻落实国务院和广东省关于深化考试招生制度改革的实施意见文件精神以及教育部、省招生委员会的有关规定,积极推进高考招生制度改革,选拔综合素质高的优秀中职生进入高职院校学习。根据《广东省教育厅 广东省招生委员会办公室关于做好2023年中高职贯通培养三二分段转段考核工作的通知》(粵教职函[2023] 5号)、《关于开展2021年职业院校中高职贯通培养三二分段试点工作的通知》(粤教职函〔2021〕19号)等文件要求,特制定本章程。
第二条 学校招生工作遵循“公平竞争、公正选拔、公开程序,德智体美劳全面考核、综合评价、择优录取”的原则,并接受纪检部门、考生、家长以及社会各界的监督。
第二章 学校概况

第三条 学校全称:广东松山职业技术学院
第四条 学校国标代码:12060
第五条 学校地址
曲江校区:广东省韶关市曲江区南华曹溪路188号,邮政编码:512126
浈江校区:广东省韶关市浈江区狮塘路66号,邮政编码:512044
第六条 办学层次:专科(高职)
第七条 办学性质:公办普通高等学校
第八条 办学类型:全日制
第九条 学校主管单位:广东省教育厅
第十条 毕(结)业颁证:按国家招生管理规定录取并取得本校正式学籍的学生,在校期间完成教学计划规定的理论和实践教学环节,成绩合格,获得规定的学分,达到毕(结)业要求者,颁发相应普通高等学校毕(结)业证书。颁发证书学校名称:广东松山职业技术学院,证书种类:普通高等学校毕(结)业证书。退学者,视具体情况发放肄业证书或写实性学习证明。
第三章 组织机构及职责

第十一条 学校按照教育部有关要求设立招生委员会,全面负责贯彻执行教育部和广东省招生委员会有关春季高考招生的工作政策,负责制定招生章程、招生规定和实施细则、确定招生规模和调整专业招生计划,领导、监督招生工作的具体实施,协调处理招生工作中的重大事项。
第十二条 招生与就业指导中心是学校招生委员会的执行机构,其主要职责是编制招生计划,组织和协调转段考核和录取工作,处理中高职贯通三二分段招生的日常事务。
第十三条 学校设立由学校领导和纪检室组成的招生监督小组,对招生工作实施监督。在录取期间成立信访组,安排专人负责考生的信访、申诉、投诉处理工作。
第四章 招生计划

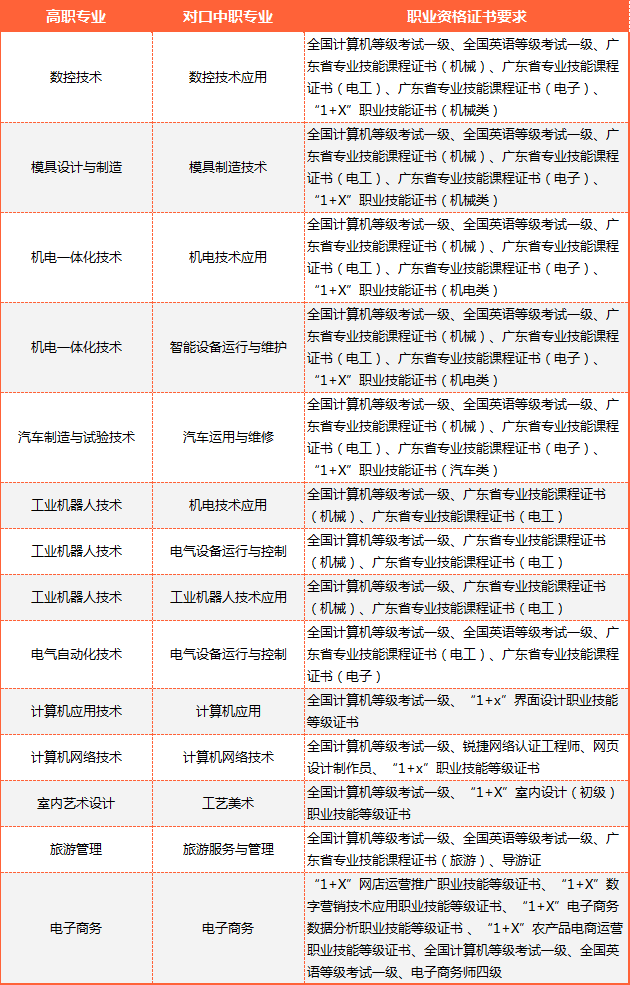
第十四条 招生专业计划及对口中职学校、专业。
第五章 招生对象及报考条件

第十五条 招生对象
2021年被试点中职学校录取并在相关专业“三二分段班”就读,符合《广东省教育厅 广东省招生委员会办公室关于做好2023年中高职贯通培养三二分段转段考核工作的通知》(粵教职函[2023] 5号)、《关于开展2021年职业院校中高职贯通培养三二分段试点工作的通知》(粤教职函〔2021〕19号)等文件要求,具有正式学籍和符合2024年广东省普通高考报名条件的学生。广东省进城务工人员随迁子女的材料按《关于做好进城务工人员随迁子女在广东省参加高考有关工作的通知》(粤教考函[2017]41号)等文件相关要求执行,可由中职学校集中收集在高考报名时由地市招办审核完成。试点专业“三二分段班”学生身份以中职学段招生录取时身份为准。
第十六条 报名条件
一、中职学段毕业后须取得中等职业教育毕业学历证书。
二、第五学期前须获得相应专业对口的下列职业资格证书之一:
第六章 转段考核

第十七条 对口中职学校组织三二分段试点班学生按照学校考核要求进行转段考核,中职学段第四学期结束前完成转段考核及评定考核成绩。
学校对考生报考资格审核,如发现考生提供虚假报考信息,一经发现,取消考试成绩,不予录取。学校对转段考核成绩公示5个工作日,公示无误后,由学校将考核成绩上报省考试院。
第七章 转段考核办法

第十八条 考核科目与分值
转段考核由学校会同对口中职学校,采取过程考核方式开展,课程考试实行教考分离,由学校组织命题,对口中职学校在该课程学习结束时,组织开展考试。
转段考核满分原始分为500分,成绩由中职学段前两年的文化基础课和专业课成绩组成,其中文化基础课2门,100分/门,满分200分;专业课3门,满分300分。
转段考核总成绩满分值为100分,高职学段拟录取考生的转段考核总成绩不得低于40分。
转段考核总成绩=Σ科目成绩原始分×0.2
第十九条 试点专业转段考核课程。
第二十条 免试资格
在省级(含)以上行政部门主办的职业技能大赛获奖的中职学校“三二分段班”学生,经学校核实资格、公示无异议后,符合相关要求的,可免转段考核,被学校对口专业录取。
第八章 录取规则

第二十一条 招生录取严格遵守教育部、省招生办公室的有关政策和规定,本着公平、公正、公开的原则,择优录取。
第二十二条 转段考核总成绩满分值为100分,高职学段拟录取考生的转段考核总成绩不得低于40分。考生单科成绩不得低于单科满分值的40%,考生应取得试点专业要求的技能证书。
第二十三条 依据省教育厅最终下达的招生计划,学校对满足最低分及证书要求的考生,按转段考核总分从高分到低分确定拟录取考生名单。考核总分相同者,专业课考核分数高者优先录取。
第二十四条 学校在规定时间内将拟录取名单报广东省招生办公室审核备案,办理正式录取手续。根据省招生办公室审核通过后的名单发放录取通知书,并将录取名单在学校网站上公布。
第二十五条 考生必须参加2024年广东省普通高等学校统一招生考试报名,未参加普通高考报名的考生不予录取。
第二十六条 已被“三二分段”高职学段录取的学生第三学年在中职学校按照五年一体化人才培养方案继续学习,第四和第五学年在对口高职院校或经省教育厅同意的中职学校接受普通高职教育。
第九章 录取体检标准

第二十七条 学校录取考生的体检标准按照教育部、卫生部、中国残疾人联合会颁布的《普通高等学校招生体检工作指导意见》和《教育部办公厅 卫生部办公厅关于普通高等学校招生学生入学身体检查取消乙肝项目检测有关问题的通知》(教学厅〔2010〕2号)的有关规定执行。对于残障考生,若其生活能够自理,符合所报专业要求,予以正常录取。
第二十八条 新生入学后,学校以教育部、卫生部、中国残疾人联合会制定的《普通高等学校招生体检工作指导意见》、《教育部办公厅 卫生部办公厅关于普通高等学校招生学生入学身体检查取消乙肝项目检测有关问题的通知》为依据,对新生身体健康状况进行复查,对经复查不符合体检要求按有关学籍管理规定办理。
第十章 新生注册和资格复查

第二十九条 经学校转段考核录取的考生,须在规定时间内办理缴交学费注册。逾期未注册者,取消入学资格。
第三十条 新生入学后,学校将对新生进行资格复查,对在报名和考试过程中有弄虚作假或其他违纪违规行为者,将按规定取消学籍。
第十一章 收费标准

第三十一条 学费、住宿费的收费标准按照广东省教育厅、广东省物价局有关文件执行。
一、学费标准:数控技术、模具设计与制造、机电一体化技术、汽车制造与试验技术、电气自动化技术、工业机器人技术、计算机应用技术、计算机网络技术、电子商务专业学费为6410元/生·学年;旅游管理专业学费为5250元/生·学年;室内艺术设计专业10000元/生·学年。如有变化,按省政府批准同意实施的标准执行。
二、住宿费:教学点在我校曲江校区和浈江校区的,按广东省物价管理部门批准实施的标准执行,550-1500元/学年。教学点在中职学校的,按中职学校住宿费标准收取。
第十二章 资助政策
第三十二条 国家助学贷款、奖学金、助学金等助学措施按照教育部、广东省教育厅和学校相关规定执行。
第十三章 招生工作的咨询、监督与申诉

第三十三条 招生工作监督与申诉
接受纪律监督与申诉的联系部门:学校纪检室
联系人:罗小青
监督电话:0751-6501708
电子邮箱:jw@gdsspt.edu.cn
第三十四条 招生咨询及联系方式
咨询电话:0751-6502668
传真:0751-6502668
电子邮箱:gdsszsb@gdsspt.edu.cn
学校网址:www.gdsspt.edu.cn
招生网址:zs.gdsspt.edu.cn
第十三章 附则

第三十五条 本章程由学校校长办公会议讨论审查通过,自公布之日起施行。
第三十六条 本章程由广东松山职业技术学院授权招生与就业指导中心解释。本章程若与国家和省的政策、规定不一致,以国家和省的政策、规定为准。


