根据教育部有关规定,北京邮电大学高水平艺术团2022年将继续面向全国招收艺术特长生,现将有关规定通知如下:
一、招生专业项目、拟签约人数及要求
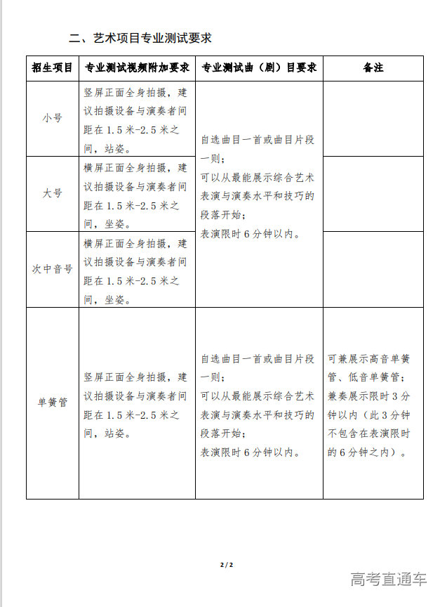
我校高水平艺术团2022年招收特长生的具体专业项目和拟签约人数安排如下:
| 专业项目 | 拟签约人数 |
| 小号 | 1 |
| 大号 | 1 |
| 次中音号 | 2 |
| 单簧管 | 8 |
说明:如果某专业项目符合认定条件的考生人数少于拟签约人数,或者如果某专业项目考生水平无法达到我校要求,学校可根据实际情况进行专业项目间的名额调剂。
二、报名条件
1.符合国家规定的普通高等学校招生统一考试报考条件、综合素质高、具有较高艺术水平的高中毕业生,艺术特长专业项目符合我校要求。
2.考生要求取得业余九级及以上等级证书或高中阶段有参加艺术团经历。
上述高中阶段参加艺术团经历需要相关证明材料(报名申请表不作为证明材料,必须单独出具相关证明,否则视为无效报名材料)。
3.拟报考我校的考生须按照生源所在省(自治区、直辖市)的相关规定参加该省份组织的高水平艺术团招生统一测试且成绩合格。
4.我校高水平艺术团招生专业范围如下:
理工类:通信工程(大类招生)、电子信息类、计算机类、网络空间安全(大类招生)、人工智能(大类招生)、邮政工程(互联网与智慧物流)、邮政管理(互联网与智慧物流)、机械工程(机器人试验班)、理科试验班(信息科学)
文史类:工商管理类、网络与新媒体、英语、日语、法学
高水平艺术团考生具体可报考专业以考生所在省份省级招生考试机构公布的我校2022年高水平艺术团招生专业(类)为准。
对于非高考改革省份,我校文史类专业限定以下省份的考生可以报考:山西、黑龙江、安徽、江西、河南、四川、陕西。理工类专业生源省份不限。
对于高考改革省份,我校理工类专业在北京、天津、上海、浙江、山东、海南六个省份选考科目要求均为必选物理,在河北、辽宁、湖北、湖南、江苏、福建、广东、重庆八个省份首选科目要求均为物理。我校文史类专业在北京、天津、山东三个省份选考科目要求均为不限,在河北、辽宁、湖北、湖南四个省份首选科目要求均为历史,在其他高考改革省份没有文史类专业招生计划。
高考改革省份的考生可根据本人选考科目情况、我校在该省份高水平艺术团招生专业(类)及其所限定的选考科目要求选择报考。
三、报名、初审、视频录制及提交
1.网上报名
凡符合我校高水平艺术团招生报名条件的申请者须登录特殊类型招生报名平台(网址为:https://gaokao.chsi.com.cn/zzbm/gspystbm/)进行报名,报名时间为2021年12月22日10:00-2021年12月29日17:00。进入报名系统后,根据系统提示,按要求认真、如实、完整填写基本情况及志愿管理信息。在填报志愿管理信息时,每名考生只允许报考一项艺术特长专业项目,且网上报名时间截止后不得变更艺术特长专业项目。
学生通过报名系统下载并打印报名申请表后,请所在中学确认所填写内容是否属实、中学审核人签字并加盖中学公章。
中学签字盖章后,考生须在报名系统中上传经中学审核盖章的报名申请表扫描件,并点击“完成上传”按钮。中学审核盖章的报名申请表扫描件上传至报名系统并点击“完成上传”后方视为完成网上报名,对于未完成网上报名的考生报名材料,我校将不予初审。
请通过邮政快递(EMS)于2022年1月6日17:00前将以下材料寄至北京邮电大学招生办公室(以我校实际收到报名材料为准,逾期将不再受理)。报名材料概不退还。
(1)经中学审核盖章后的报名申请表。
(2)艺术水平考级证书:所获专业最高等级证书(复印件加盖中学公章)。
(3)艺术水平证明材料:考生高中阶段的校级(含)以上学生艺术团活动经历证明材料、参加地市级(含)以上比赛获奖证书复印件等。以上材料均需中学加盖公章。
(4)考生本人特长专业项目表演视频资料:视频资料请邮寄U盘一份,报考作品视频时长不超过5分钟,如有加试项目,单个加试项目作品时长不超过4分钟,文件名为“专业项目-姓名-省份-报考作品名称”。请务必确保所提交的视频资料能够正常播放且文件格式确保支持主流播放器。若由于视频资料无法播放造成初审不通过的情况,责任由考生自负。
邮寄地址:北京市海淀区西土城路10号
北京邮电大学招生办公室
邮政编码:100876
来函请在快递信封右上角以醒目粗笔注明“高水平艺术团招生报名:专业项目+报名号后四位”的字样。
我校收到考生的报名材料后,将在特殊类型招生报名平台中标注,考生可登录查询。
2.初审
我校将根据我校高水平艺术团招生简章相关要求对考生的纸质报名材料进行初审。
考生可于2022年1月12日后登录我校本科招生网查看初审通过的考生公示名单,也可登录特殊类型招生报名平台查询个人初审结果,我校不再采用其他方式另行通知。如有变动,请随时关注我校本科招生网的通知。初审未通过的考生不再参与我校高水平艺术团后续的招生选拔。
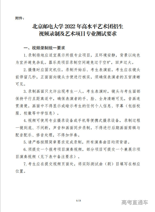
3. 视频录制及提交要求
我校高水平艺术团招生初审通过的考生,请于2022年3月7日10:00-3月14日17:00,登录学信网“在线考试系统”(https://bm.chsi.com.cn/)提交视频(须以在线录制方式,线下录制提交的视频无效)。
我校不接受通过其他平台或渠道提交的视频。
请务必仔细阅读视频录制及艺术项目专业测试要求(详见附件),严格按要求提交作品。
四、评分、签约及录取
1.评分
学校将组织专家组对考生提交的视频进行考核评分。
2.签约认定条件
结合我校艺术团的需要,按艺术特长各专业项目考生艺术视频考核成绩由高到低分别排序,根据各专业项目拟签约人数,认定拟签约考生名单,同时要求所有认定的拟签约考生的艺术视频考核成绩须达到80分及以上。
拟签约考生名单经学校招生工作领导小组审议确定后,将于2022年4月通过学校本科招生网进行公示,公示无异议者将与我校签订《北京邮电大学2022年高水平艺术团招考协议》。同时,我校还将通过教育部阳光高考信息平台进行公示。公示出现异议者,我校有权在调查核实后,取消其签约资格。
3.志愿填报要求
签约考生须按生源地省级招生考试机构的统一安排填报“北京邮电大学”,并在生源地省级招生考试机构公布的我校2022年高水平艺术团招生计划专业(类)范围内填报专业志愿,同时考生必须服从专业调剂。
4.录取原则
对于按照上述要求报考我校的非高考改革省份签约考生,高考文化课成绩须达到我校同科类普通专业(类)(不含我校中外合作办学专业)在当地最终模拟投档线下20分以内,且不低于当地同科类本科一批控制分数线,方可被我校录取。对于合并本科批次的省份,“本科一批控制分数线”按该省份确定的高水平艺术团相关最低录取控制参考分数线执行。
对于按照上述要求报考我校的高考改革省份签约考生,高考文化课成绩须达到考生所在省份确定的高水平艺术团相关最低录取控制参考分数线上X分及以上(各省份X值请见下表),同时考生选考科目须满足所报考专业的选考科目要求,方可被我校录取。
“3+3”模式高考改革省份 | 北京 | 天津 | 上海 | 浙江 | 山东 | 海南 |
X值 | 80 | 50 | 30 | 30 | 80 | 100 |
“3+1+2”模式高考改革省份 | 河北 | 辽宁 | 江苏 | 福建 | 湖北 | 湖南 | 广东 | 重庆 |
首选科目为物理对应X值 | 100 | 100 | 80 | 80 | 80 | 100 | 70 | 100 |
首选科目为历史对应X值 | 60 | 60 | -- | -- | 30 | 50 | -- | -- |
5.专业安排:根据考生高考文化课成绩、个人志愿以及我校各专业(类)招生情况,安排在我校相关专业(类)学习。
6.被我校高水平艺术团录取的学生在校期间必须参加艺术团的排练、演出等活动,服从艺术团管理,不得擅自退团。
五、其他
1.我校高水平艺术团招生工作实施“阳光工程”。学校纪检监察部门严格监督选拔程序,加强监督制约机制,严防权力寻租。我校监察处邮箱:jjjc@bupt.edu.cn;电话:010-62281998。
学校不委托任何机构进行培训、招生的相关活动,严禁与高水平艺术团招生挂钩的乱收费行为,严肃查处以欺骗、贿赂等不正当手段取得录取资格的行为。
2. 新生入学后,学校将组织新生进行材料复核和专业复测。对于复测不合格、入学前后两次测试成绩差异显著的考生,将组织专门调查。经查实属替考、违规录取、冒名顶替入学等违规情况的,一律取消该生录取资格,不予学籍电子注册,并通报考生所在地省级招生考试机构倒查追责。
对在高水平艺术团招生选拔中违规的考生、中学及有关工作人员要进行从严查处。凡有作弊行为的考生,包括但不限于冒名顶替、伪造报名材料,均认定为在国家教育考试中作弊,取消相关招生考试的报名和录取资格,同时通报省级招生考试机构取消该生当年高考报名和录取资格。作弊行为涉嫌违反《中华人民共和国刑法》规定的,移交司法机关依法处理。
3.各位考生、家长应详细阅读,并充分理解、认可本简章所述的报名、测试、签约及录取等有关要求后再进行报名。
4.我校高水平艺术团招生入选签约资格名单将按照教育部相关规定在我校本科招生网及教育部阳光高考平台上进行公示。
5.如教育部相关政策有变化,以教育部最新政策为准。
6.本简章由北京邮电大学招生办公室负责解释。
六、相关联系方式:
北京邮电大学本科招生网:https://zsb.bupt.edu.cn
招生办公室电话:010-62282045,62285045
招生办公室传真:010-62283407
专业咨询电话:010-62282654
北京邮电大学招生办公室
2
021年12月21日

