2025年西电报考指南

XDU
2025年西电
大类招生专业目录

XDU
学校概况
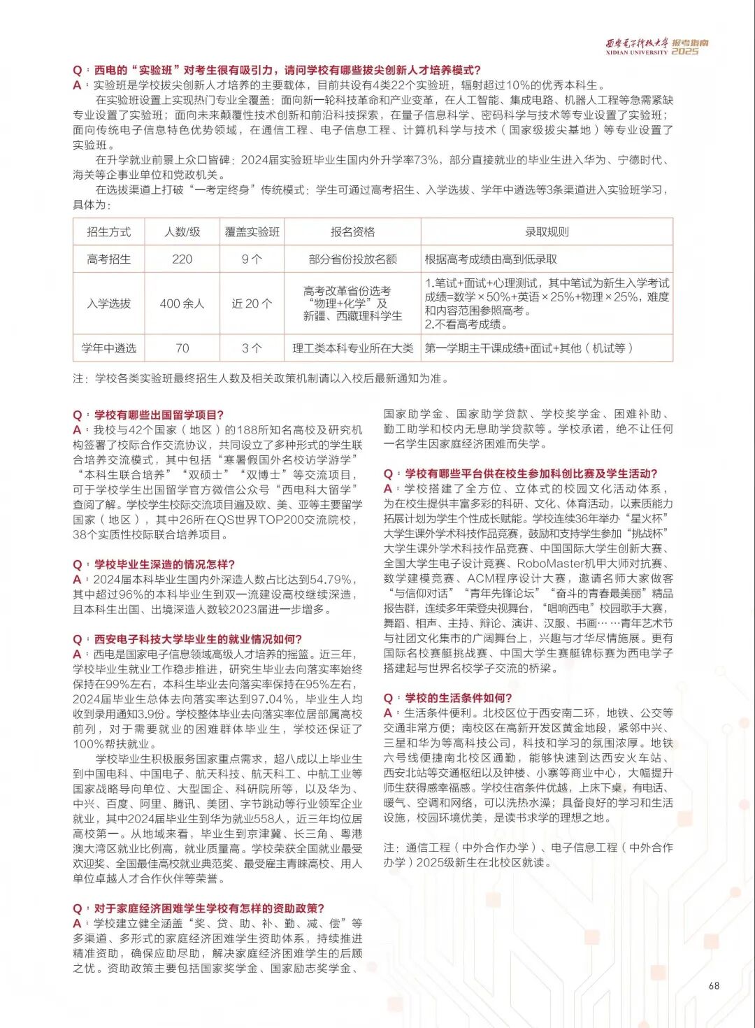
为国而生,同心同行 一流学科,西电特色 一流的师资队伍建设 ▲左右滑动查看更多 一流的人才培养体系 ▲左右滑动查看更多 来西电拔尖创新人才培养班就读 ▲左右滑动查看更多 优势科研成果 竞赛获奖,一展风采 人才培养的“五多现象” 国家电子信息领域高级人才培养的摇篮 充足的合作交流机会 成长在西电 这里还有温暖的资助政策 XDU 近三年全国录取分数线统计 历年分数 您的疑问,我们来答!
2025年西电报考指南
XDU
2025年西电
大类招生专业目录
XDU
学校概况
为国而生,同心同行 一流学科,西电特色 一流的师资队伍建设 ▲左右滑动查看更多 一流的人才培养体系 ▲左右滑动查看更多 来西电拔尖创新人才培养班就读 ▲左右滑动查看更多 优势科研成果 竞赛获奖,一展风采 人才培养的“五多现象” 国家电子信息领域高级人才培养的摇篮 充足的合作交流机会 成长在西电 这里还有温暖的资助政策 XDU 近三年全国录取分数线统计 历年分数 您的疑问,我们来答!
哇哦!快加入高考直通车APP,发现更多精彩内容,与学霸一起交流学习吧!