1.单科分数线执行《2026年全国硕士研究生招生考试考生进入复试的初试成绩基本要求(A类考生)》。
2.“退役大学生士兵”专项计划考生进入复试的初试成绩要求:报考学科(专业)国家分数线总分、单科均执行《2026年全国硕士研究生招生考试考生进入复试的初试成绩基本要求(A类考生)》。享受少数民族照顾政策的考生,总分及单科分数不低于相应学科专业享受少数民族照顾政策考生国家线。
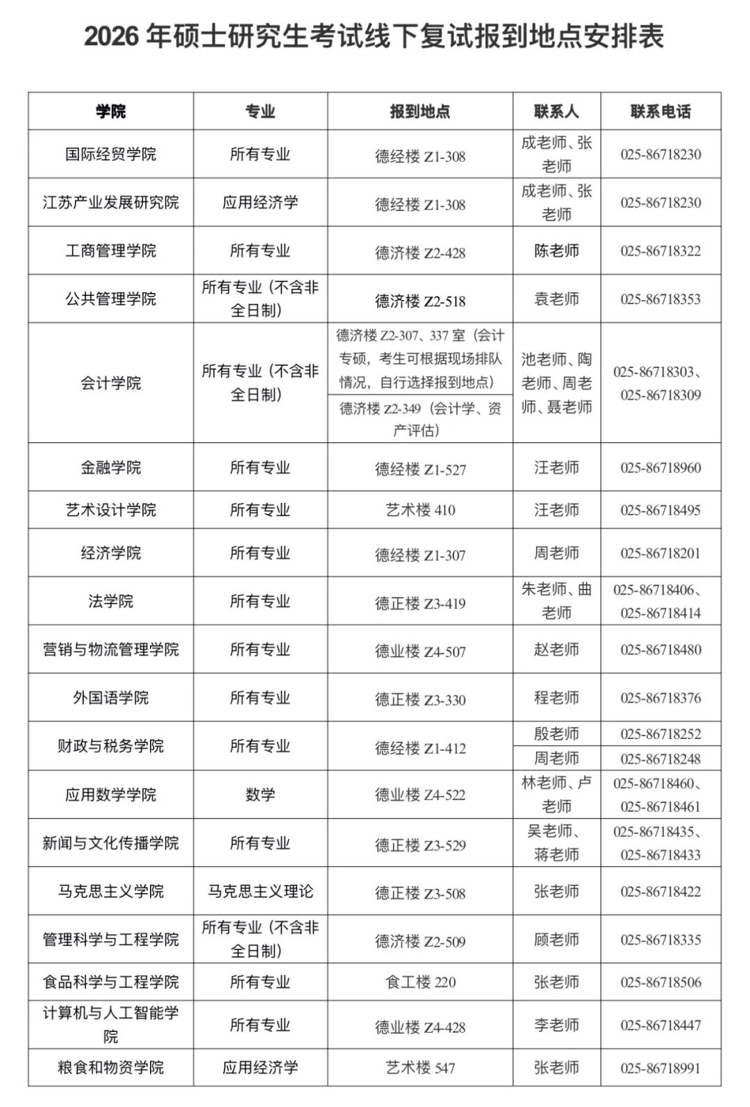
3.我校将有序开展硕士研究生复试工作,一志愿考生复试安排在3月25日报到。复试具体安排及相关要求将陆续公布,请各位考生及时关注各相关学院及学校研究生院网站信息。



