全国重点大学——北京林业大学,隶属于国家教育部,由教育部与国家林业和草原局共建,是一所农、理、工、管、经、文、法、哲、教、艺相结合的多科性大学,是首批进入国家重点建设的“211工程”重点院校,是国家“优势学科创新平台”试点建设项目高校及“双一流”建设高校。学校以“知山知水,树木树人”为校训,是一所具有优秀办学传统和深厚文化底蕴的绿色学府。
为深入贯彻落实党的教育方针,落实党中央、国务院关于重点高校招收农村和脱贫地区学生的有关部署,践行社会主义核心价值观,促进义务教育均衡发展、畅通农村和脱贫地区学子纵向流动渠道,北京林业大学继续开展高校专项计划招生。
一、招生对象
主要招收边远、贫困、民族等地区县(含县级市)以下高中勤奋好学、成绩优良的农村学生。具体实施区域由各省(自治区、直辖市)确定。申请考生须同时具备以下条件:
1、符合2022年统一高考报名条件;
2、本人及父亲或母亲或法定监护人户籍地在实施区域的农村,本人具有当地连续3年以上户籍;
3、本人具有户籍所在县高中连续3年学籍并实际就读。
考生户籍、学籍资格以各省(区、市)审核公示的信息为准。
二、招生计划
我校招生计划不低于教育部规定的2022年高校专项计划招生规模,拟入选考生人数为招生计划数的6倍左右,非高考改革省份只招理科考生,高考改革省份的考生须符合所报专业(类)我校提出的选考科目要求,实行“3+1+2”模式的改革省份要求首选科目为物理。
拟招生专业(最终以我校公示的各省(自治区、直辖市)招生专业计划为准)如下:
林学类、食品科学与工程、水土保持与荒漠化防治、土木工程、自然地理与资源环境、工商管理类、计算机类、林业工程类、机械设计制造及其自动化、车辆工程。
三、报名程序
1、网上报名:
符合报名条件的考生,登录高校专项计划报名系统(http://gaokao.chsi.com.cn/gxzxbm),按要求填写完整相关信息。报名时间为2022年4月10日8:00-4月25日24:00。
2、上传材料:
考生须在报名系统中上传以下报名材料:
(1)报名系统生成的《北京林业大学2022高校专项计划招生申请表》,打印下载后,本人和中学负责人亲笔签名,并加盖中学公章(特别提示:上传至报名系统的申请表版本号应与报名系统一致;就读中学发生过变动的学生,高中阶段成绩及学业水平考试成绩(会考)需同时加盖原就读中学教务部门公章)。
注:个人陈述,限800-1000字,内容须包含以下三方面:①申请理由,含思想品德、爱好特长、性格特点等情况;②学业表现情况,尤其是与报考专业相关的学习研究经历,主要参与的实践活动及感悟;③对申报专业的认知以及大学学业规划(请切合自身情况进行陈述,切勿照抄网上搜索内容)。
(2)高中阶段代表性获奖证书、科技创新研究经历或成果等(原件及复印件,由中学校长备注“材料经审核真实有效”并加盖公章,专利、论文不得作为申请材料)。
(3)本人二代身份证正反面复印件(正反面复印在一张纸上)。
(4)户籍材料原件:须提供能证明考生本人及父亲或母亲或法定监护人户籍地在高校专项计划实施区域的农村,且本人具有当地连续3年以上户籍的资料,如:户籍卡或户口本(上传内容包括:首页、户主页、本人所在页、父亲或母亲或法定监护人页)等;若考生和父母不在同一户口本,则须分别提供户口本首页、户主页、本人页。
(5)学籍证明材料原件:由考生就读中学出具的连续3年学籍并实际就读证明(加盖中学公章)。
注:考生务必按要求准备相关材料,签字盖章齐全,材料完整且清晰可辨,否则将影响评审。
3、完成报名:
上传材料均须扫描或拍照(务必保证清晰)后按系统要求上传,《北京林业大学2022高校专项计划招生申请表》扫描件上传后点击“完成上传”,考生志愿状态由“待上传申请表”变更为“待审核(请耐心等待学校审核)”,视为考生完成报名。请务必在2022年4月25日24:00前完成上述操作,未按时完成上述操作视为放弃报考。
考生无需邮寄书面材料,我校不接收纸质报名申请材料。
四、选拔程序
我校将组织专家评审组,负责实施高校专项计划评审工作。
1、材料审核:对于完成网上报名的考生,经生源所在省级招生考试机构户籍、学籍资格审核通过后,专家评审组依据报名条件、申请材料和整体报名情况等进行综合评定,择优确定审核合格考生名单,并于2022年5月31日前公示,公示无异议者将获得我校高校专项计划入选资格。考生请及时登录网上报名系统查看本人审核结果,学校不再通过书面或电话通知相关事宜。
2、计划安排:我校根据入选考生生源分布情况,拟定各省(自治区、直辖市)招生专业计划,并在我校本科招生网及教育部阳光高考平台上进行公示。
五、录取办法
1、志愿填报:
取得北京林业大学高校专项计划入选资格的考生须具备教育部规定的普通高等学校招生全国统一考试的报名资格,参加全国统一高考。
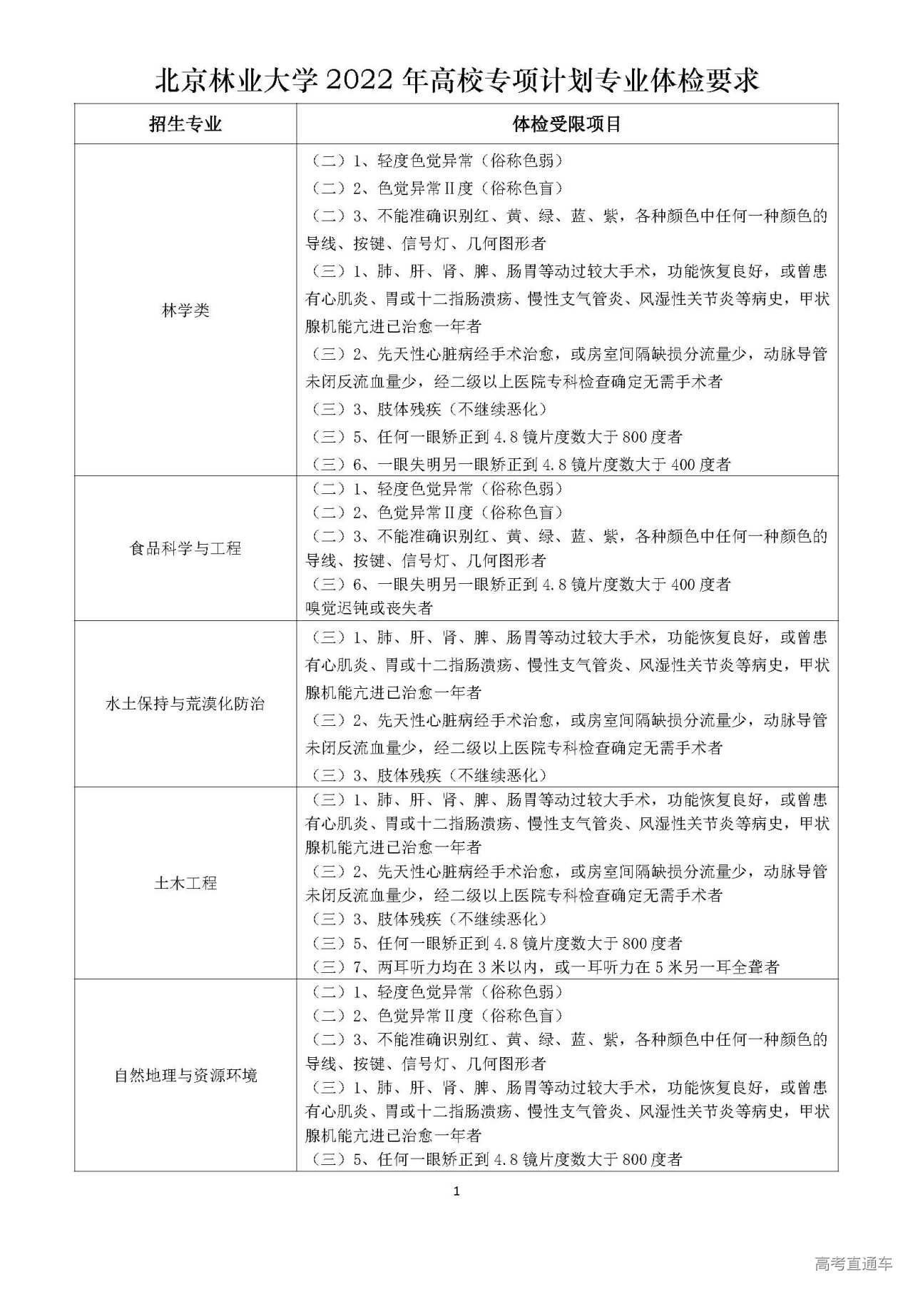
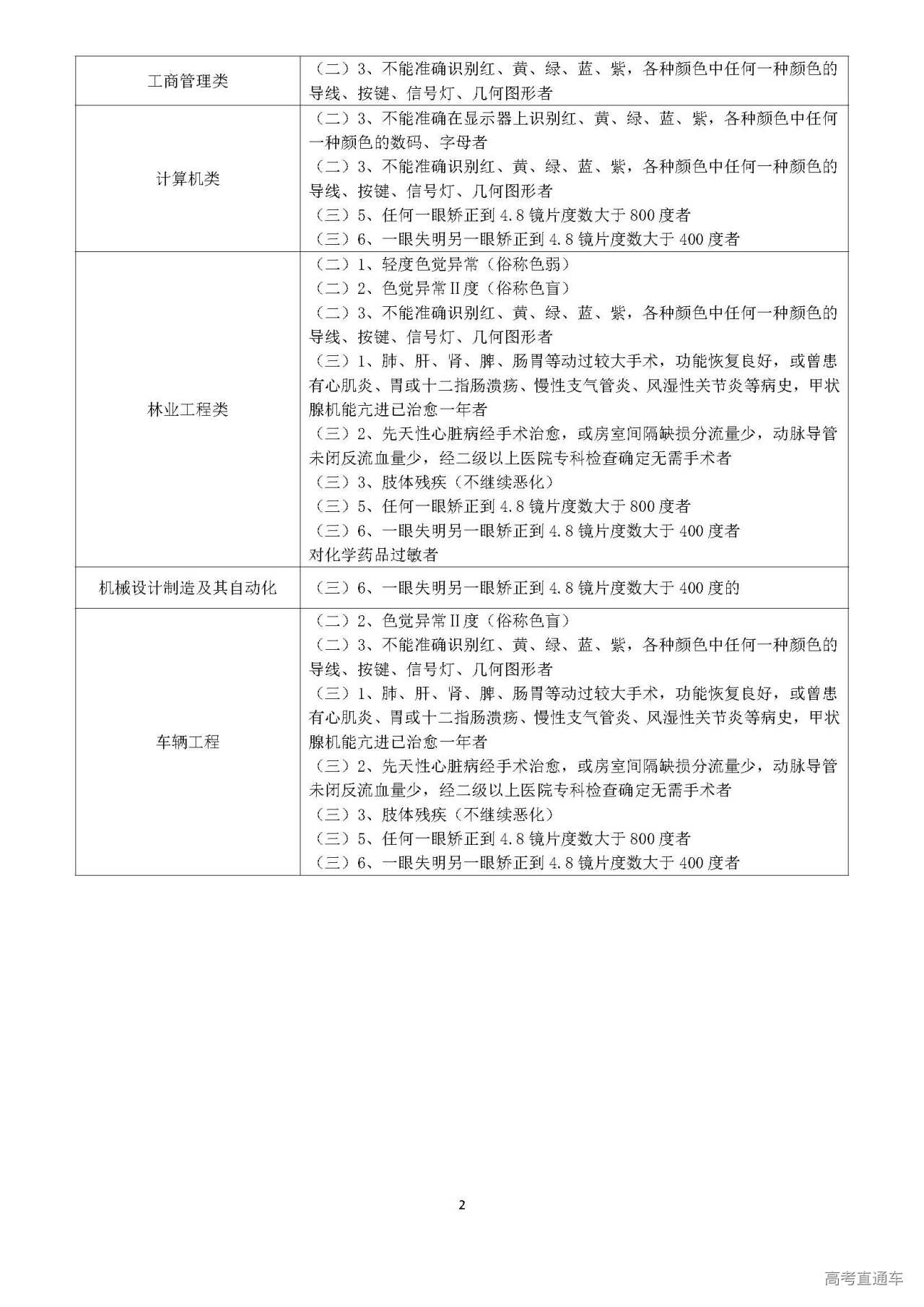
高校专项计划填报志愿的方式以当地省级招生考试机构规定为准,考生须按相关规定填报高校专项计划招生志愿,在该志愿中填报“北京林业大学”;并在我校公布的相应省(自治区、直辖市)高校专项计划招生专业范围内填报专业志愿,且须服从专业调剂;身体条件应符合所报专业要求(专业体检要求见附件)。
取得我校高校专项计划入选资格的高考改革省份考生,须符合报考专业的选考科目要求(科目要求见附件),实行“3+1+2”模式的改革省份要求首选科目为物理。
未按我校要求填报高考志愿的考生,视为放弃我校高校专项计划招生资格,不再享受相关录取政策。
2、录取规则:
(1)我校根据公布的各省(自治区、直辖市)高校专项计划招生专业计划,对高考投档成绩达到所在省份理工类(物理类)本科一批控制分数线的考生,按照高考投档成绩从高到低择优录取。对于合并本科批次的省份,第一批次本科录取控制分数线按相关省级教育行政部门或招生考试机构确定的特殊类型招生控制线执行。
(2)专业录取规则参照《北京林业大学2022年本科招生工作章程》执行。
3、其他说明:
从2023年高考招生起,往年被高校专项计划录取后放弃入学资格或退学的考生,不再具有专项计划报考资格。我校将及时将相关考生信息反馈生源省份。
六、监督机制
1、高校专项计划招生工作在我校招生工作领导小组的领导下进行。学校将按照“公平、公正、公开”的原则,严格选拔程序,加强过程管理,公示相关信息。
2、我校未委托个人或中介组织开展特殊类型招生考试有关工作,不举办任何形式的辅导班等。
3、学校建立和完善监督机制,明确监督举报渠道,切实杜绝权力寻租。
纪委监督电话:010-62338237
4、学校加强对高校专项计划评审人员的选拔和管理。与评审人员签订利益关系者回避责任书,凡与考生之间有亲属关系、指导关系及其他利害关系的,评审人员须在考前主动报告并申请回避,一经发现瞒报情况者将取消评审人员资格,所评考生成绩无效,并按有关规定进行处理。
5、审核合格名单、各省招生计划均实行公开制度,将在教育部“阳光高考”平台(http://gaokao.chsi.com.cn)、省级教育行政部门和我校招生网(http://zsb.bjfu.edu.cn)进行公示。
6、考生应如实申报有关材料;有关中学应严格组织推荐工作。对于弄虚作假者,我校将严格按照《教育法》《国家教育考试违规处理办法》(教育部令第33号)《普通高等学校招生违规行为处理暂行办法》(教育部令第36号)有关规定严肃处理,责任属推荐中学的,由上级主管部门视情节轻重将在其所在省份中学及有关试点高校或全国范围内予以通报,并责成相关省级教育行政部门追究有关责任者的相应责任;责任属考生本人的,未入学者,取消其复试成绩,同时报考生所在省份教育行政部门做进一步处理;已经被录取或取得学籍者,学校将取消其入学资格或学籍。
七、重要日程
1、网上报名时间:2022年4月10日8:00-4月25日24:00
2、审核结果公示:2022年5月31日前(教育部“阳光高考”平台、省级教育行政部门、北京林业大学招生网中进行公示,具体事宜不再通过书面或电话通知本人)
八、本招生简章的最终解释权归北京林业大学招生办公室。未尽事宜按教育部当年有关政策执行。
咨询电话:010-62338216、62338222(工作日8:30-11:30,13:30-17:30)
电子邮箱:blzsb bjfu.edu.cn
微信公众号:BJFU8216
官方微博:http://weibo.com/u/2799681034
北京林业大学招生办公室
2022年4月8日
附件1:北京林业大学2022高校专项计划专业体检要求
附件2:北京林业大学2022年高校专项计划专业选考科目要求(改革省份考生)


