桂林航天工业学院创办于 1979 年,曾隶属于国家第七机械工业部、航天工业部、 航空航天工业部、中国航天工业总公司。1999 年 4 月,学校划转到广西壮族自治区,实 行“中央与地方共建,以地方管理为主”的管理体制。学校 2012 年升格为本科院校,2015 年 12 月增列为学士学位授权单位,2020 年通过教育部普通高等学校本科教学工作合格 评估,2021 年获批广西立项建设硕士学位授予单位。现有全日制在校生 23071 人,其 中本科生 20887 人(含全日制留学生 53 人)。
学校现有专任教师 958 人,具有硕士以上学位教师 857 人,占比 89.46%, 其中具有博士学位教师 204 人,占比为 21.29%;具有高级职称教师 404 人,占比为 42.17%。现有国务院政府特殊津贴专家 2 人,入选国家级重大人才项目 1 人;有广西高层次人才、 广西优秀专家、广西高等学校卓越学者、广西教学名师、广西技术能手等各类人才、荣 誉称号 49 余人次。有广西高等学校高水平创新团队 1 个、广西高等学校自治区级教学 团队 2 个、广西创新人才培养教学团队 1 个。
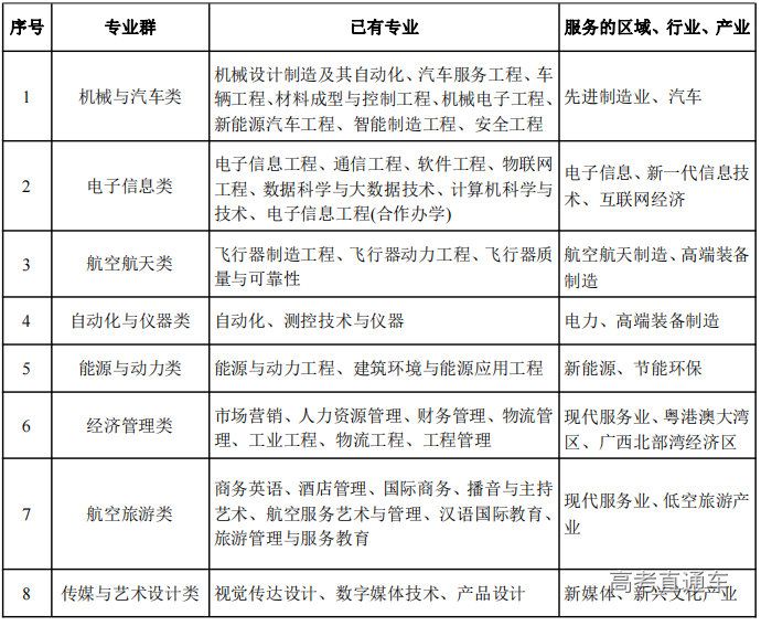
学校设有16个教学单位,39个本科专业,专业布局高度契合广西“14+10” 现代产业、粤港澳大湾区重点支持发展的战略性新兴产业、国家航空航天事业。学校以 立德树人为根本,聚焦应用型人才培养,突出学生航天品质培育,确立了以“123456”为 主要内容的“应用型人才培养思路”。学校获批教育部“新工科”研究与实践项目 2 个,产 学合作协同育人项目 61 个,现有 2 个国家级一流本科专业建设点,11 个自治区级一流 本科专业建设点,1 个自治区级虚拟教研室,4 个广西特色专业及实验实训教学基地(中 心),广西一流本科课程 20 门,广西高校课程思政示范课程 8 门。
高校编制、发布《本科教学质量报告》,是开展自我评估、健全质量保障体系、完善信息公开制度的一项重要工作,是增强社会责任意识、回应社会关切的体现,也是向社会展示学校风貌和办学特色、宣传办学理念和教学成果的途径。
近期,学校发布2022-2023学年本科教学质量报告,
详情如下:
(注:报告数据截至2023年8月,就业率为初次就业率。到了年底,年终就业率、升学人数,还会有明显提升。)
2023 年学校获批旅游管理与服务教育、汉语国际教育等 2 个本科专业并开始招生。现有本科专业 39 个(其中在招专业 39 个),其中工学专业 25 个、占 64.1%,理学 专业 1 个、占 2.56%,文学专业 2 个、占 5.13%,管理学专业 7 个、占 17.94%,艺术 学专业 4 个、占 10.26%,形成了以工学为主,管理学、理学、文学、艺术学等相互支 撑、协调发展的学科专业体系(详见表 1)。同时,八大专业群紧密对接广西“14+10” 现代产业、粤港澳大湾区重点支持发展的战略性新兴产业和国家航空航天产业。
截至 2023 年 9 月 30 日,学校各类全日制在校生 23071 人,其中本科生 20834 人, 专科生 2031 人,本科留学生 53 人,本科生数占全日制在校生总数的比例为 90.30%。
截至 2023 年 9 月 30 日,学校各类全日制在校生 23071 人,其中本科生 20834 人, 专科生 2031 人,本科留学生 53 人,本科生数占全日制在校生总数的比例为 90.30%。
2023 年,学校面向 26 个省市(自治区)招生,普通本科招生计划 4500 人,实际录 取考生 4500 人,报到 4390 人,录取率 100%,报到率 97.6%。专升本招生计划 2543 人, 实际录取 2540 人,报到 2457 人,录取率 99.9%,报到率 96.7%。广西是我校主要生源地,招生计划占总计划的 76.78%。
2022 年教学日常运行支出为 3364.17 万元,本科实验经费支出为 412.92 万元,本科 实习经费支出为 126.69 万元。生均教学日常运行支出为 1439.17 元,生均本科实验经费 为 198.2 元,生均实习经费为 60.81 元。
2022-2023 学年,学校共有 35 名本科学生转专业学习,占全日制普通本科学生数的 0.17%。
2022-2023 学年,全校本科学生实测 16946 人,免测 508 人,合格 人数 14641,体质健康测试合格率达 86.40%。
