为贯彻落实国家及浙江省中长期教育改革和发展规划纲要精神,深化高考综合改革,优化人才选拔机制,结合学校实际,特制定本章程。
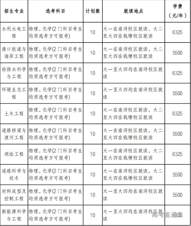
一 招生计划 学校三位一体综合评价招生面向浙江省招生,总计划数100名,均为普通类提前录取。具体招生专业、选考科目、计划数如下表: 二 报名条件 已报名参加2026年浙江省普通高校招生考试的考生,学业水平考试各科目成绩均合格,符合招生专业选考科目要求,综合素质评价达到B等及以上,同时符合以上条件者均可报名。 考生报名时的学业水平考试成绩、综合素质评价以三位一体网上报名截止日期前已取得的成绩为准(依据浙江省考试院提供的“浙江省高校招生考试信息管理系统”下载数据)。 三 报名方式 凡符合报名条件的考生须登录浙江水利水电学院招生网,点击“三位一体综合评价招生报名系统”,根据网上提示的报名流程办理相关手续。为促进考生理性、有序报考,提升人才选拔的精准性和科学性,每位考生可报考包括我校在内的省内地方属试点高校总数不得超过4所(高校范围以《浙江省教育考试院关于做好2026年三位一体综合评价招生工作的通知》为准)。 考生报名时不分专业不分类别,按照学业水平考试成绩入围综合测试,高考后考生再按专业填报志愿(符合招生专业选考科目要求)。 四 选拔程序 (一)资格审查 学校对考生进行资格审查,按照考生报名时已取得的学业水平考试成绩等第折算成绩从高到低,以不超过6倍招生计划比例确定获得我校三位一体综合测试资格的考生名单,并在我校招生网公布。 折算方法:A等计10分,B等计7分,C等计4分,D等不计分,满分为100分;最后一名学业水平测试折算成绩相同,则一并入围综合测试;若报名人数未达到招生计划总数的6倍,则所有考生直接入围综合测试。 (二)综合测试 通过资格审查的考生须参加学校组织的综合测试。综合测试不分类别不分专业,以面试的方式统一组织。综合测试分组和测试顺序由现场抽签决定。综合测试重点考核学生关键能力、学科素养和思维品质等,综合测试成绩满分为100分。 学校根据综合测试成绩按不超过招生计划1:5的比例从高分到低分确定入围考生名单。考生可通过我校“三位一体综合评价招生报名系统”查询本人成绩。 入围考生名单在学校招生网上进行公示后报浙江省教育考试院备案。 五 录取办法 (一)综合成绩 综合成绩按“学业水平考试折算成绩(折算成满分100分)×15%+综合测试成绩(折算成满分100分)×25%+高考成绩总分(折算成满分100分)×60%”计算,其中各项成绩保留两位小数。 学校认可往届生相应科目的学业水平考试成绩,涉及同时具有新高考改革前的“通用技术”、“信息技术”科目等级成绩或新高考改革后的“技术”科目等级成绩的情况,取其中的最高等级作为“技术”科目的学考等级成绩计入,自选综合不计分。 (二)志愿填报 入围考生必须参加2026年浙江省普通类高考。考生志愿填报纳入浙江省普通高校提前录取院校统一填报,考生须在院校志愿栏的第一志愿栏填报浙江水利水电学院,否则无效。填报的专业志愿须在学校公布的招生计划专业范围内,专业志愿和服从调剂专业均须符合高考选考科目要求。 (三)录取规则 1.考生高考文化成绩须达到浙江省普通类一段线,低于一段线填报无效。 2.学校按照招生计划总数的1:1划定校内投档基准线,遵循“分数优先、平行志愿”的原则,按三位一体综合成绩从高到低依次择优录取。若考生综合成绩相同时,则按单项顺序及分数高低排序,单项顺序排列依次为:综合测试成绩、高考总分、学业水平考试成绩。若仍相同,按照高考成绩单项顺序及分数高低排序,单项顺序排列依次为(参考数学、物理、化学)。 3.学校对所填专业志愿均不能满足但服从专业调剂的考生,按综合成绩分数优先原则,从高到低将其调剂到未满专业(调剂专业须符合高考选考科目要求);如仍不足,则从投档基准线下考生中按综合成绩分数从高到低逐一择优录取到未满专业,直至满额;对所填专业志愿均不能满足且不服从专业调剂的考生,作退档处理。 (四)录取比例 若招生志愿填报人数未达到招生计划总数的110%(小数点进位),则该录取人数控制在志愿填报人数的85%以内(小数点舍去),未完成计划则按照专业转入普高统招计划。 (五)录取查询 考生可登录浙江水利水电学院招生网站查询。 六 时间安排 (一)网上报名时间:3月7日9:00—3月20日17:00; (二)资格审查时间:3月21日—3月26日; (三)审查结果查询、网上缴费时间:3月27日9:00—4月3日17:00; (四)综合测试准考证打印时间:4月7日9:00—4月11日17:00; (五)综合测试时间:4月12日(以具体通知为准); (六)综合测试结果查询:综合测试结束一周后,考生可登录我校招生网查询。 七 收费及入学 (一)收费 学校按照浙江省物价部门批文和有关规定执行收费,通过资格审查并参加综合测试的考生需缴纳报考费,标准为140元/人;参加综合测试的考生登录浙江水利水电学院招生网,点击“三位一体综合评价招生报名系统”进行缴费。 (二)入学 拟录取的新生应在学校规定的期限内到校办理入学手续,就读校区参考招生计划备注栏中对应要求。因故不能按期入学者,应向学校请假,未请假或请假逾期者,视为放弃入学资格。新生入学后,学校在三个月内按照国家招生规定对其进行复查。复查不合格者,由学校区别情况,予以处理,直至取消入学资格。 学校设有优秀学生奖学金、单项奖学金、专项奖学金和各类社会奖学金,实行国家助学贷款、勤工助学、困难补助、学费减免等资助政策,开通经济困难新生入学报到“绿色通道”。 八 学校地址 钱塘校区:杭州市钱塘区2号大街508号 南浔校区:湖州市南浔区联谊路68号 入学户籍地:杭州钱塘校区 九 联系方式 招生咨询电话:0571-86929123 学校招生网址:https://zhaosheng.zuwe.edu.cn/ 招生监督电话:0571-86925685 十 其他 (一)学校三位一体综合评价招生录取工作中的重大问题,由学校招生工作领导小组讨论决定。 (二)学校选拔招生工作严格按照“公正、公平、公开”原则,择优录取。选拔招生工作由学校纪检监察部门全程参与监督,并接受社会监督。 (三)本校教学语种:英语。 (四)转专业:通过三位一体综合评价招生录取的学生转专业条件与普通类录取学生一致。 (五)考生的身体健康要求,按照教育部和浙江省的有关规定执行。 (六)三位一体招生考试是普通高等学校招生考试的组成部分,考生应本着诚信的原则提供真实准确的报名申请材料并参加测试。对考生弄虚作假违纪行为,将依据《普通高等学校招生违规行为处理暂行办法》(教育部令第36号)和《中华人民共和国刑法修正案(九)》严肃处理。 根据《普通高等学校招生违规行为处理暂行办法》(教育部令第36号)第十一条,考生有下列情形之一的,应当如实记入其考试诚信档案。下列行为在报名阶段发现的,取消报考资格;在入学前发现的,取消入学资格;在入学后发现的,取消录取资格或者学籍;毕业后发现的,由教育行政部门宣布学历、学位证书无效,责令收回或者予以没收;涉嫌犯罪的,依法移送司法机关处理。 1.提供虚假姓名、年龄、民族、户籍等个人信息,伪造、非法获得证件、成绩证明等,骗取报名资格、享受优惠政策的; 2.冒名顶替入学,由他人替考入学或者取得优惠资格的; 3.其他严重违反高校招生规定的弄虚作假行为。 (七)本章程由浙江水利水电学院招生就业处负责解释。如遇重大突发情况,学校将视情况保留对相关考核内容、方式、时间地点等调整的权利。本章程如有与上级有关政策不一致的,以上级招生政策为准。
