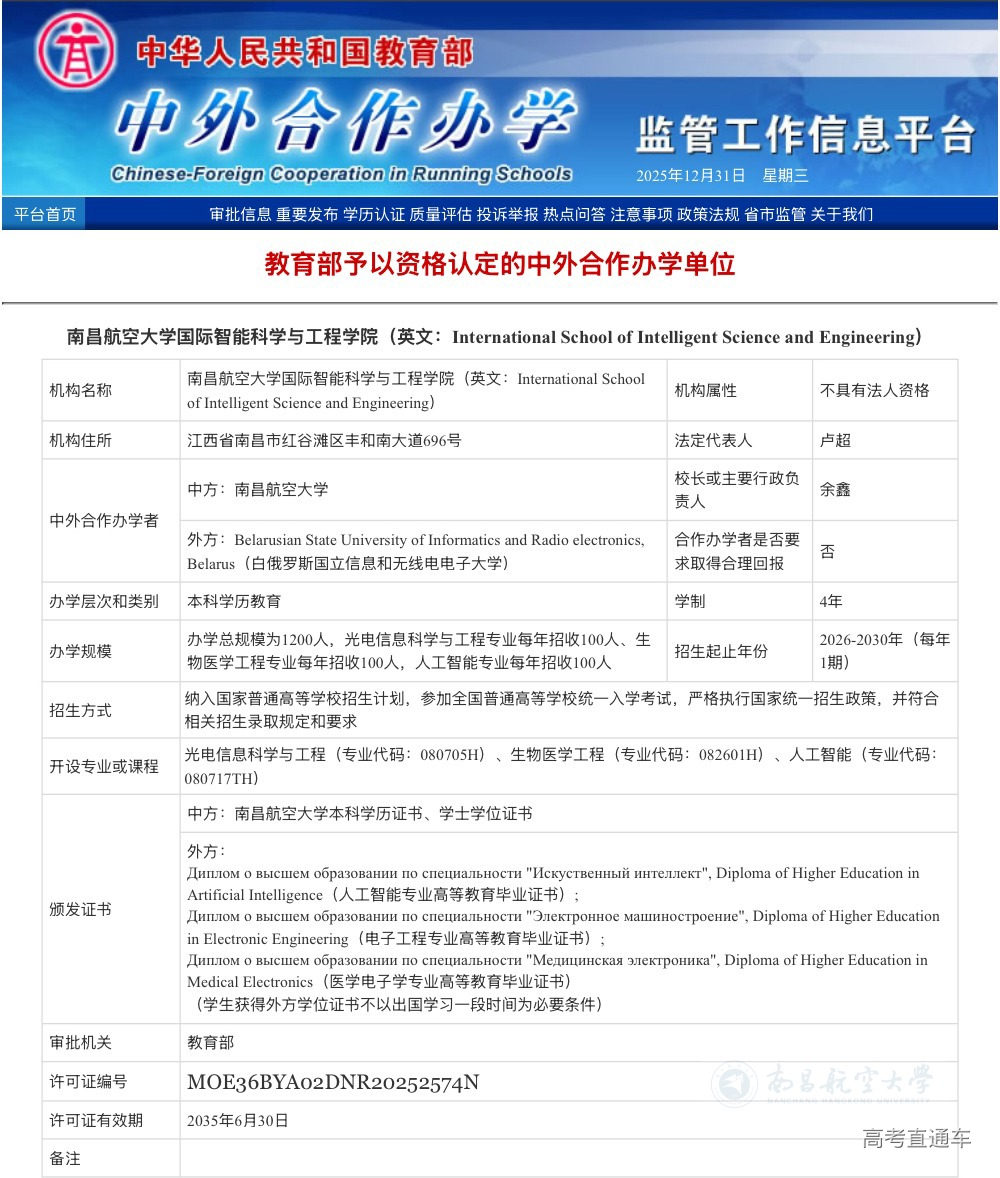
启航网讯 2025年 12月31日,教育部公布2025年中外合作办学机构和项目评审结果,我校与白俄罗斯国立信息与无线电电子大学合作申办的“南昌航空大学国际智能科学与工程学院”成功获批 ,许可证编号:MOE36BYA02DNR20252574N。该学院是我校获批的首个非独立法人中外合作办学机构,标志着学校国际化办学实现从项目到机构的重大跨越,正式迈入规模化、体系化高质量发展新阶段。
学院将充分依托双方高校优势学科资源,首批开设人工智能、生物医学工程、光电信息科学与工程三个战略性新兴本科专业,每届招生300人,总招生规模为1200人。各专业均采用“4+0”双学位培养模式,实施融合型课程体系、配置国际化师资队伍,学生全程在我校就读,即可共享两校优质教育教学资源;学业考核合格后,可同时获得南昌航空大学本科毕业证书、学士学位证书,以及白俄罗斯国立信息与无线电电子大学颁发的本科毕业证书。
此次办学机构的成功获批,是继2025年上半年我校与白俄罗斯国立大学开展的复合材料与工程、软件工程两个本科中外合作项目获得教育部批准后,学校在中外合作办学领域取得的又一突破性成果。至此,我校成为江西省内第三所拥有非独立法人中外合作办学机构的高校,办学层次持续提升、办学布局不断优化,国际合作教育体系日趋成熟完善,为落实“中白教育年”合作倡议、助力中白全天候全面战略伙伴关系贡献力量。
未来,学校将以国际智能科学与工程学院为重要载体,持续深化教育教学改革,大力推进优质教育资源引进融合,聚力将其打造为中白高等教育合作的重要枢纽和贯通中西、面向未来的工程人才培养高地,为服务国家战略需求、推动“一带一路”高等教育国际合作高质量发展、赋能区域经济社会发展作出更大贡献。
