广东食品药品职业学院2021年自主招生(含高职专业学院)招生简章
广东食品药品职业学院是经广东省人民政府批准、教育部备案的公办全日制普通高等职业院校,是国家优质专科高等职业院校、中国特色高水平高职学校和专业建设计划立项建设单位、广东省示范性高职院校、广东省一流高职院校立项建设单位、广东省五一劳动奖状获得单位、广东省文明校园、教育部现代学徒制试点单位、广东省示范职业教育集团立项建设单位。学校由广东省人民政府主办,隶属广东省教育厅管理,下辖广东省中药研究所、广东省食品药品职业技术学校、广东食品药品职业学院附属幼儿园三家直属单位。学校以专科层次教育为主,专业涵盖工、理、医、管、艺等门类,人才培养纳入广东省卫生和健康委员会、广东省药品监督管理局和广东省中医药局的人才管理范畴,同时承担了三个系统教育培训的具体组织实施工作,是培养药学、中药、食品、化妆品、医疗器械、医护卫生,健康管理等大健康产业高素质技术技能人才的摇篮。
根据《广东省教育厅关于做好2021年高等高职院校自主招生工作的通知》要求,我校2021年自主招生(含高职专业学院)招生总计划1495名,其中高职专业学院对接六所中职学校招生计划1400名。
一、招生专业和招生计划
(一)面向中职应、往届毕业生招生计划为95人,教学地点设在广东食品药品职业学院,对应中职专业及证书要求详见附件1。具体如下表:
(二)高职专业学院招生计划为1400人,教学地点设在合作中职学校,对中职考生中职阶段职业资格证书不做要求。具体如下表:
二、报考基本条件
(一)自主招生(中职生)报考基本条件
1.符合广东省招生委员会《关于广东省2021年普通高校招生统一考试报名有关事项的通知》(粤招〔2020〕11号)普通高考报名条件规定,参加了广东省2021年普通高考报名并确认报名资格的应、往届中职(含中专、职中、技校,下同)毕业生;
2、面向中职毕业生招生专业对应中职专业及证书要求见附件1。
(二)高职专业学院招生报考基本条件
1.符合广东省招生委员会《关于广东省2021年普通高校招生统一考试报名有关事项的通知》(粤招〔2020〕11号)普通高考报名条件规定,参加了广东省2021年普通高考报名并确认报名资格的应、往届中职(含中专、职中、技校,下同)毕业生。
2、高职专业学院对中职考生中职阶段就读专业要求详见本校招生网站,对中职考生中职阶段职业资格证书不做要求。
3、报考针灸推拿专业的考生,除符合上述条件外,还需满足以下条件:(1)持有《中华人民共和国残疾人证》的视力障碍残疾考生;(2)参加了广东省2021年普通高考报名并确认报名资格的应、往届高中生、中职生均可报考该专业。
三、考核方式
(一)自主招生(面向中职生)
中职考生实行“文化基础+职业技能”的考核方式。综合文化知识和专业综合理论、职业技能占比例为4:3:3。中职考生入学考核总分满分值为500分,其中综合文化知识考核满分值为200分,专业综合理论考核满分值为150分,职业技能考核满分值为150分。按专业类或专业,对专业综合理论、职业技能考核分别命题、分别考核,按照各专业招生计划分别录取。
(二)高职专业学院
高职专业学院招生按照“学生自愿报考、高职院校考核录取”的原则,参照本校自主招生(面向中职生)“文化基础+职业技能”的考核办法进行考核及择优录取。
(三)通过我校网上资格审核的考生,在5月4日-5月5日按照要求,在网上缴纳考试费用,考试费用见下表:
学校已启用广东食品药品职业学院自助缴费系统,并建立“广东食品药品职业学院财务处”官方微信公众服务号,以方便学生缴费,学生可关注“广东食品药品职业学院财务处”公众号进行缴费,手机微信公众号缴费说明如下:
【步骤一】微信扫描关注“广东食品药品职业学院财务处”公众号。
【步骤二】登录微信公众号:点击“缴费信息-个人信息”,登记个人信息。
【步骤三】绑定账号:点击下方“绑定新用户”,进入绑定账号界面。学生登陆账号为考生号,密码为身份证后六位数。
(输入信息后,点击“确定”)
【步骤四】登录后,进入收费系统,点击“待缴信息”。
【步骤五】缴费:选择“待缴信息”,确认信息无误后,点击“去付款”,付款后即缴费成功。
(四)通过网上资格审核并缴纳考试费的考生,在5月12日前登录报名系统打印准考证。
(五)测试时间及地点:
自主招生(面向中职生)测试地点:广东食品药品职业学院
高职专业学院测试地点:报考专业所在的合作中职学校
注:具体考试时间请关注我校自主招生网站或准考证。
(六)5月20日之前在学校自主招生网站公示考生测试成绩。考生测试成绩公示3天无异议后,根据本校招生章程中规定的录取规则从高分到低分依次确定拟录取名单,同时将拟录取考生名单上报省招生办公室进行审核备案。
四、考生报名及志愿填报
(一)考生报名
1、4月28日至5月1日,考生凭高考报名号及密码登录“广东省2021年高职院校自主招生网上报名系统”(下称网上报名系统,网址:https://pg.eeagd.com.cn/gzks)报名,签订《诚信考试承诺书》,填报志愿、缴交考试费,录入相关报名信息、上传有关证明材料(原件扫描版)。
2、考生在5月3日前可登录报名系统或登录我校自主招生网站查看报名的审核情况,5月4日-5月5日通过资格审核的考生根据要求网上缴纳考试费。
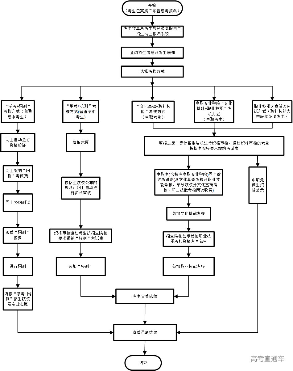
3、考生须在填报志愿前,需登录我校自主招生网站,了解我校及报考专业的具体报考要求。因未认真查阅院校专业报考要求而在填报志愿后无法获得报考资格的责任由考生自负。考生一经学校确认报考资格后不得更改所填报的考核类型及院校、专业志愿,缴纳的考试费概不退费,报考流程图详见附件2。
4、高校在校生、2021年被春季高考高职院校依据普通高中学业水平考试成绩招生、普通高校招收中等职业学校毕业生统一考试招生录取的考生,以及中高职贯通三二分段转段录取的考生不得再参加高职院校自主招生录取。
(二)报名系统上传材料
1、中职应届毕业生考生
(1)加盖中职学校公章的中职阶段就读证明(含就读专业证明)材料原件扫描版(注明考生姓名、身份证号码、就读时间、就读专业等基本信息,盖学校公章,经手人签名),模板见附件3;
(2)职业资格证书原件扫描版(含封面及内页)。
2、中职往届毕业生考生
(1)中职阶段毕业证书原件扫描版;
(2)获取的职业资格证书原件扫描版(含封面及内页)。
3、符合职业技能大赛获奖免试录取条件的考生,还须在报名系统中录入参加的职业技能大赛名称、获奖项目名称、获奖等级、获奖时间等,并上传获奖证书原件扫描版。
4、报考高职专业学院针灸推拿专业考生:除根据生源类型上传相应证明材料原件扫描版外,还须在报名系统中上传《中华人民共和国残疾人证》视力障碍残疾原件扫描版。
未在报名期间按照要求上传证明材料的考生不得通过资格审核。
五、培养方式
(一)根据招生类型以及考核方式、生源情况和专业人才培养需要,制定招生培养工作方案,根据生源类型单独编班、单独制定和实施人才培养方案。
(二)通过高职院校自主招生录取的学生,不得转学。录取的中职应往届毕业生,原则上不得转专业,特殊情况按照国家相关政策处理。
(三)高职专业学院实行中高职院校协同培养,教学地点设在协同中职学校。试点班学生符合本校毕业条件和要求的,可获得本校普通专科毕业证书。高职专业学院试点班录取考生原则上不得转专业,不得转入试点专业非试点班。其他专业学生或试点专业非试点班学生均不能转入试点班学习。已录取的高职专业学院试点班学生因入伍、生病等原因经学校批准休学或保留学籍,复学后,如该专业点仍在开展试点,可转入相应年份试点专业点学习;如该专业点没有开展试点,符合相关要求的学生,可按学校规定转入有关高校该专业普通班或其他专业学习。
报考我校自主招生并被录取的考生可参加夏季高考本科层次院校的录取,但不能参加夏季高考专科层次院校的招生录取。自主招生录取考生参加夏季高考被本科院校录取后,取消高职院校自主招生录取资格。
六、招生录取
(一)录取时间及方式
2021年广东省高职自主招生录取工作将于2021年5月下旬进行,实行计算机远程网上录取。
(二)录取原则
1、自主招生(面向中职生)
本校根据报考考生的专业志愿及成绩情况划定各专业最低录取分数线。原则上,拟录取中职考生的文化基础考核成绩不得低于文化基础测试满分值的40%,职业技能考核成绩不得低于职业技能测试满分值的40%。
依据招生计划,根据考生合成总分(总分合成方式为:“文化基础成绩+职业技能考核成绩”)从高分到低分录取考生。考生总分相同时,按职业技能考核成绩从高分到低分择优录取;以上两项分数相等者,优先录取专业综合理论成绩高者。无普通高考体检结果或体检不合格者不能被录取。
报考高职院校自主招生的考生必须按照《关于做好广东省2021年普通高校招生体检工作的通知》(粤招〔2020〕13号)参加广东省普通高考体检,没有体检结果的考生不得参加高职自主招生录取。
2、高职专业学院招生
按照“学生自愿报考、高职院校考核录取”的原则,参照本校面向中职生自主招生“文化基础+职业技能”的考核办法进行考核及择优录取。
(三)拟录取名单确定
1、自主招生工作在学校招生委员会的领导下及学校纪检部门的监督下进行,录取程序必须透明、公开。
2、文化基础考核及职业技能考核结束后,在学校自主招生网站上公示考生成绩。考生成绩公示3天无异议后,招生院校依照招生章程中规定的录取规则从高分到低分依次确定拟录取名单,同时将拟录取考生名单上报省招生办公室进行审核备案。
(四)录取新生名册和录取通知书
录取新生名册由广东省招生办公室统一打印、审核,并加盖广东省招生办公室录取专用章,以此作为被正式录取的依据。任何人不得擅自更改录取名册内考生的姓名、身份证号、毕业学校等信息。我校根据广东省招生办公室核准的录取新生名册填写《新生录取通知书》,由校长签章及加盖本校公章后,直接寄送至被录取的考生。
(五)新生注册与复查
经我校自主招生录取的考生,须在规定时间内办理注册手续及缴交学费。逾期未办理相关手续的,取消入学资格。
新生入学后,将对新生进行资格复查,对在报名和考试过程中有弄虚作假或其他违纪违规行为者,将按规定取消其入学资格。
七、免试录取
根据教育部和省的有关精神,获得省级(含)以上行政部门主办的职业技能大赛获奖的考生,经核实资格、公示无异议后,符合相关要求的,可免试录取。
八、招生工作的咨询、监督与申诉
1、招生工作的监督与申诉
接受纪律监督与申诉的联系部门:纪委办
联系人:朱老师
监督电话:020-28854851
2、招生咨询及联系方式
咨询电话:020-28854882、28854365、28854829
传真:020-37214322
电子邮箱:zsb gdyzy.edu.cn
学校网址:http://www.gdyzy.edu.cn
自主招生网址:http://www.gdyzy.edu.cn/zsxx.html
附件:1.广东食品药品职业学院2021年自主招生(面向中职生)要求中职对口专业及技能证书对应表
2.广东省2021年自主招生考生报考流程图
3.就读证明模板
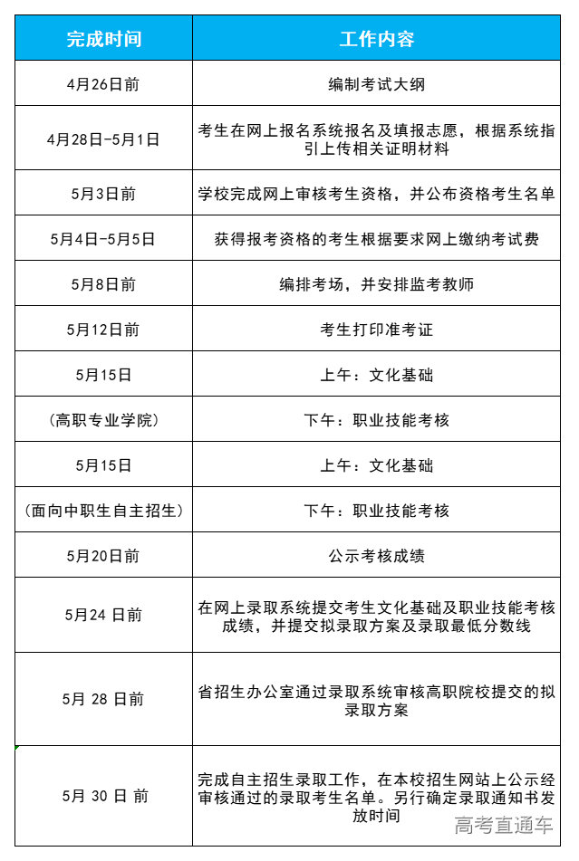
4.广东食品药品职业学院2021年自主招生工作日程安排
附件1
广东食品药品职业学院2021年自主招生(面向中职生)
要求中职对口专业及技能证书对应表
注:协会颁发的证书(如协会的单证员、跟单员)和上岗位证(如会计从业资格证等上岗证)不视为中级技能证。
附件2
广东省2021年自主招生考生报考流程图
附件3
就读证明
姓名 XXX ,性别 X ,身份证号XXXXXX。该生为我校 XXXX级 XXXXXX 专业就读学生,是2021年应届毕业生。
特此证明!
经办人:XXX
经办人联系电话:XXX
XXX学校(盖章)
2021年 月 日
附件4
广东食品药品职业学院2021年自主招生工作日程安排










