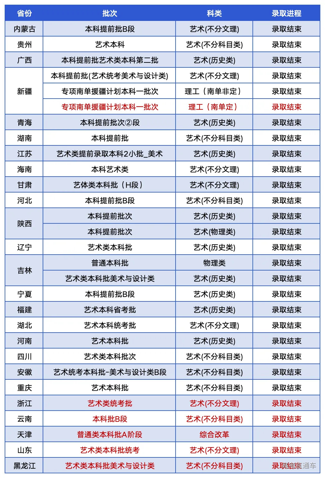
录取进程 同学们可通过下表查看我校在各省录取进程和录取结果。 若表中录取状态为录取结束,则可以通过西安科技大学本科招生信息网-录取结果查询系统查询(红色部分为当日新增)。 若表中未列出,则表示录取尚未开始或者录取进行中,录取结束,我们会在第一时间公布录取结果,请同学们耐心等待。
各省各批次 预计录取时间 注:具体录取动态以各省(市、自治区)教育考试院相关通知为准。
录取结果查询方式 1 本科招生网 登录 西安科技大学本科招生信息网 (https://zs.xust.edu.cn/) 即可查询 2 微信公众号 关注 “西安科技大学招生办”微信公众号 菜单栏点击“录取查询” 进入查询页面后 输入考生号、身份证号 即可查询录取结果 3 微信小程序 识别上方二维码 进入“西安科技大学招生办” 微信小程序 点击“录取查询” 输入考生号、身份证号 即可查询录取结果
END









