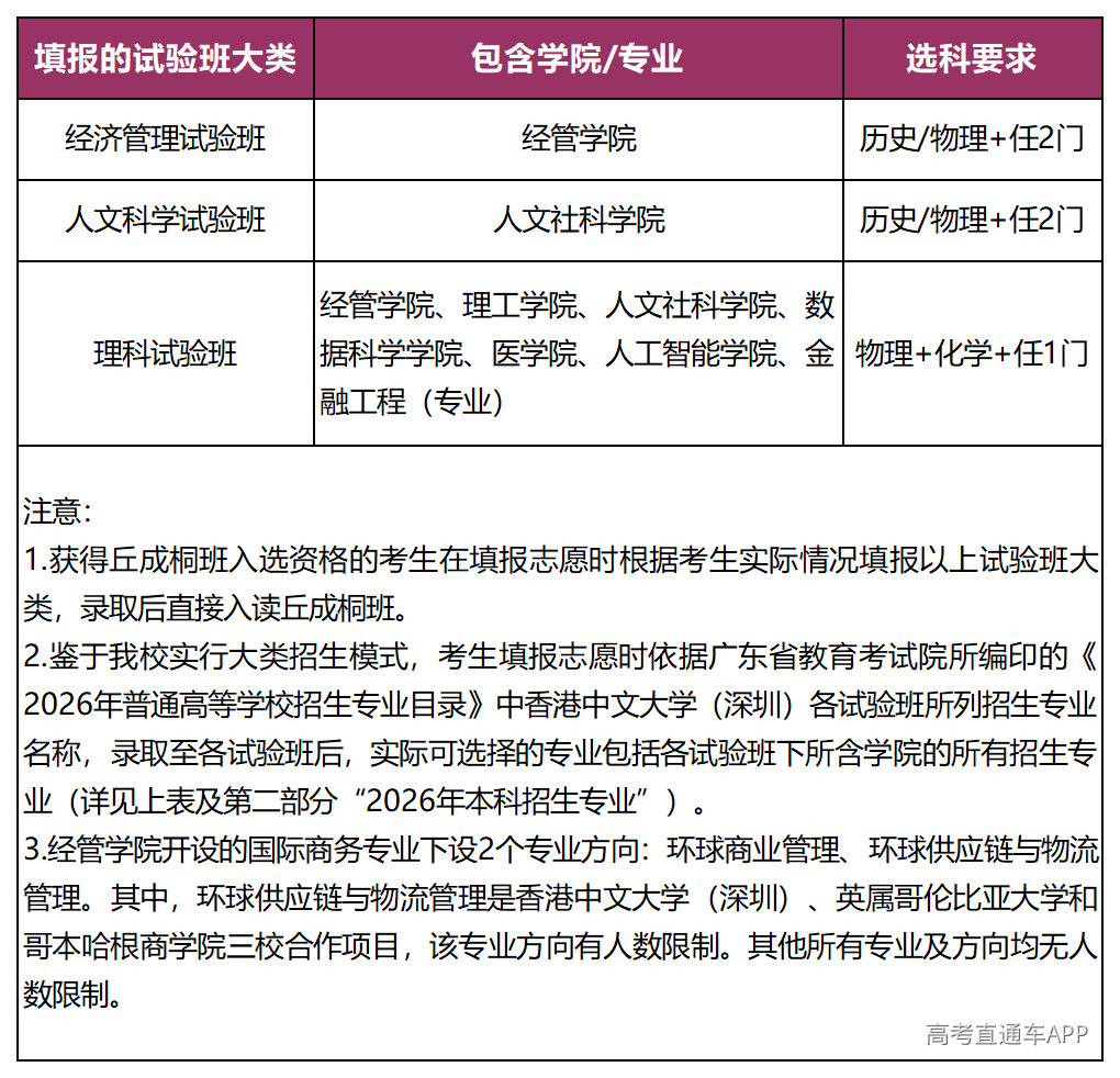
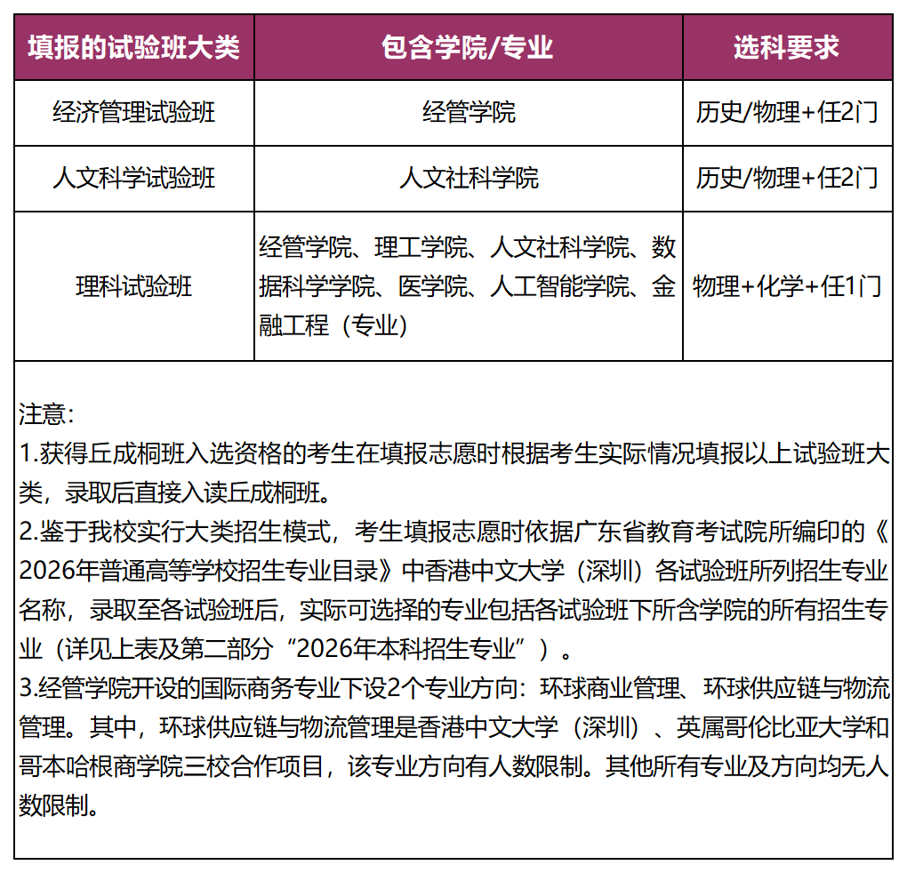
为贯彻落实《国务院关于深化考试招生制度改革的实施意见》文件精神,探索“基于统一高考和高中学业水平考试成绩、参考综合素质评价的多元录取机制”,致力于培养具有国际视野、中华传统和社会担当的创新型高层次人才,2026年我校继续面向广东省考生开展综合评价招生试点工作。 (一)具有2026年普通高等学校招生全国统一考试报名资格的优秀高中毕业生(含往届生); (二)高中学业水平合格性考试6门科目(历史、地理、思想政治、物理、化学、生物学)成绩均须合格;同时,学生本人3门选择性考试科目对应的学业水平合格性考试等级须达到BBB或ABC、AAC及以上(或新高考改革前的往届生学业水平考试学科等级须达到BBB或ABC、AAC及以上); (三)由于香港中文大学(深圳)课程以英文授课为主,非英语语种考生请慎重报考。 2026年我校在广东省投放普通本科提前批次招生计划的同时,另外投放综合评价招生计划,具体招生代码、招生大类及计划等最终以广东省教育考试院公布的为准。 经教育部批准,香港中文大学(深圳)2026年各学院设立的本科招生专业包括: 经管学院 市场营销、国际商务、经济学、金融学、会计学、大数据管理与应用。 理工学院 数学与应用数学、新能源科学与工程、化学、材料科学与工程、电子与计算机工程、物理学。 人文社科学院 应用心理学、国际组织与全球治理、城市管理。 数据科学学院 统计学、计算机科学与技术、数据科学与大数据技术。 医学院 临床医学、生物信息学、生物医学工程、药学、生物科学。 临床医学专业学制六年,第一二学年将学习大学核心课程、临床前学科知识及其临床应用;在第三到六学年学习临床学科知识和技能、见习和实习,并对医学科学研究进行系统学习和实践。医学人文及伦理课程贯穿整个学习过程。通过全面扎实的训练,培养具备专业医学知识与临床技能、兼具国际视野和人文情怀的世界一流医学创新人才。 人工智能学院 人工智能。 数据科学学院、经管学院与理工学院联合培养本科招生专业 金融工程。 (一)经济管理试验班:首选科目为历史或物理,再选科目不限。大一结束时学生可在经管学院的所有专业内选定主修专业; (二)人文科学试验班:首选科目为历史或物理,再选科目不限。大一结束时学生可在人文社科学院的所有专业内选定主修专业; (三)理科试验班:首选科目为物理,再选科目须含化学。学生在大一选课前可在经管学院、理工学院、人文社科学院、数据科学学院、医学院(含临床医学专业)、人工智能学院及金融工程专业中,根据个人兴趣和特长自主选定所属学院,大一结束时在所属学院内选定主修专业。以下三类情况除外: ◉ 选择就读金融工程专业的学生在大一选课前需直接选定; ◉ 选择就读临床医学专业的学生在大一选课前需直接选定; ◉ 有意向申请香港中文大学与香港中文大学(深圳)“跨学科数据分析及X双主修课程”、“航天科学与地球信息学及X双主修课程”、“材料科学与工程学及X双主修课程”、“人工智能及数学科学双主修课程”或“数学与应用数学联合课程”(有关信息详见招生官网)的学生在志愿填报期间或录取后选课前提交申请,并参加学校组织的考核,考核通过后方可入读。学生在深港两地校园轮换上课和实习,各累计修读两年。 (四)丘成桐班:2026年大学拟设立丘成桐班(以下简称丘班),有意向的学生须于综合评价招生报名系统内提交丘班申请意向,并在综合评价入学测试期间参加考核。丘成桐班旨在选拔培养潜力突出并有志于从事数学研究的优秀人才,学生分为两部分:一部分学生由香港中文大学和香港中文大学(深圳)联合培养,在两校轮换上课,各累计修读两年,可选择“人工智能及数学科学双主修课程”或“数学与应用数学联合课程”;一部分学生在深就读“数学与应用数学”专业,可择优申请进入八年制高层次培养阶段,高层次培养阶段大学将与“深圳河套学院”及“河套数学与交叉学科研究院(深圳)”开展联合培养,深度服务粤港澳大湾区。 (一)网上报名:报名系统已开放,凡符合报名条件的考生可登录学校招生官网“本科招生网上申请平台-综合评价招生报名系统”(https://ugapply.cuhk.edu.cn)进行注册。其中,有意报考丘班的考生须同时提交丘班申请意向。所有考生均须按系统要求准确、完整地填写报名信息,并上传相关证明材料扫描件,确认报名; (二)报名截止时间:2026年5月8日17:00 (三)报名材料: 1. 高中学业水平考试成绩证明:省教育考试院颁发的成绩单原件扫描件、省教育考试院官网查询截图、盖有中学或教务处公章的成绩单扫描件(3项材料任1即可); 2. 高中成绩单:包含高一高二年级4次期末考试成绩、高三年级3至4次校级/市级/省级统一考试成绩,包括各科得分、总分、年级排名及年级人数等,须加盖中学或教务处公章; 3. 个人身份证扫描件; 4. 其他可反映个人优秀综合素质的证明材料(非必要)。 学生在上传报名材料扫描件时须确保电子文件清晰可读,无需邮寄纸质材料。必要时,学校有权向考生索取书面材料作为审核依据,请考生留好备份。如有造假或不实信息,一经查实将取消报名资格;已经获得考试资格的,将取消认定;已经入学的,按教育部相关规定处理。 通过材料审核,即有资格参加测试的考生需通过“本科招生网上申请平台-综合评价招生报名系统”在线缴纳评核费,入学测试评核费为人民币300元/生。评核费缴纳后不予退还;逾期未缴者视为自动放弃。 (一)材料审核:学校组织专家对考生提供的资料进行审核。考生可于2026年5月下旬,登录“本科招生网上申请平台-综合评价招生报名系统”查询材料审核结果。通过材料审核的考生按照指引完成考试确认流程。 (二)入学测试:具体的入学测试时间、形式、要求等相关安排将另行通知。考生可于高考出分前,登录“本科招生网上申请平台-综合评价招生报名系统”查询入学测试成绩。 (三)入围名单公示:入学测试结束后,根据考生综合评价入学测试情况,按不超过普通类(物理)、普通类(历史)分科类招生计划数的5倍确定入围考生名单,同分顺延。入围考生名单在学校网站公示,并在广东省教育考试院备案。 (四)志愿填报:经公示无异议的综合评价测试入围考生,须在高考志愿本科提前批次中“特殊类型招生院校”的综合评价志愿栏填报香港中文大学(深圳)。若未能被我校录取,不影响其后续本科批次的录取。 注:2026年综合评价录取批次最终以广东省教育考试院志愿填报文件为准。 (一)报名截止时间:2026年5月8日17:00 (二)初审结果公布:5月下旬 (三)考试确认及缴费:初审结果公布后,以届时通知为准 (四)入学测试时间:高考结束后,高考成绩公布前 (五)入学测试地点:另行通知 (六)入围名单公示:入学测试结束后,高考成绩公布前 (一)参加我校综合评价入学测试且入围的考生,须参加2026年广东省高考,且高考成绩须达到广东省“特殊类型招生控制线”。 (二)学校依据考生志愿,按考生综合评价成绩从高到低择优录取。当综合评价成绩相同时,将依次以考生的高考成绩(不含政策性加分)、入学测试成绩、外语单科成绩、数学单科成绩的高低进行录取。 综合评价成绩=高考成绩(含政策性加分,占比60%)+入学测试成绩(占比30%)+学业水平合格性考试成绩(占比10%) 综合评价录取总成绩满分为750分。其中,高考成绩按考生高考分数的60%比例计算;入学测试成绩满分为225分,按入学测试的实际成绩计算;学生本人3门选择性考试科目对应的学业水平合格性考试(或新高考改革前的往届生学业水平考试各学科)以考生实际等级计算,每出现一个B减0.5分;每出现1个C,减1分。 (一)学校招生工作严格遵循“公平竞争、公正选拔、德智体美劳全面考核、综合评价、择优录取”的原则。 (二)政策性加分:符合广东省高考加分政策的加分,学校予以认可。 (三)录取体检标准:学校录取考生的体检标准按照教育部、卫生部、中国残疾人联合会颁布的《普通高等学校招生体检工作指导意见》和《教育部办公厅卫生部办公厅关于普通高等学校招生学生入学身体检查取消乙肝项目检测有关问题的通知》(教学厅〔2010〕2号)的有关规定执行。对于残障考生,若其生活能够自理,符合所报专业要求,且高考成绩达到录取标准,予以正常录取。 (四)新生入学后,学校以教育部、卫生部、中国残疾人联合会制定的《普通高等学校招生体检工作指导意见》、《教育部办公厅卫生部办公厅关于普通高等学校招生学生入学身体检查取消乙肝项目检测有关问题的通知》为依据,对新生身体健康状况进行复查,对经复查不符合体检要求或不宜就读已录取专业者,按有关学籍管理规定办理,予以转专业或取消学籍。 学费:人民币十四万元/生•学年 住宿费:人民币二千四百元/生•学年 学校设置各类新生入学奖助学金,相关内容可详见学校本科招生网。 香港中文大学(深圳)综合评价录取工作接受纪检监察部门、考生、家长及社会各界的监督。学校纪检部门对综合评价录取工作全过程进行监督,做到标准严格、程序规范、过程公开透明。相关投诉实行实名制,投诉人需通过电子邮件(纪检部门监督投诉邮箱:admissions.appeals@cuhk.edu.cn)以书面或者附件形式详述投诉的目的和证据等。 招生咨询信息: 招生热线:(0755)8427 3500 传真号码:(0755)8427 3690 咨询邮箱:admissions-zp@cuhk.edu.cn 学校网址:www.cuhk.edu.cn 通讯地址:广东省深圳市龙岗区龙翔大道2001号会议楼Ⅰ九楼招生办公室 邮政编码:518172 本简章自学校发文之日起执行。本简章的解释权属学校招生委员会。大学保留对相关考核内容、方式、时间地点等调整的权利。本简章如有与国家和广东省的规定不一致之处,以国家和广东省的规定为准。
查看完整试题
登录查看完整试题答案
阅读数:52
特别声明:
1. 本站注明稿件来源为其他媒体的文/图等稿件均为转载稿,本站转载出于非商业性的教育和科研之目的,并不意味着赞同其观点或证实其内容的真实性。如转载稿涉及版权等问题,请作者在两周内速来电或来函联系,本站根据实际情况会进行下架处理。
2. 任何媒体、网站或个人未经本网协议授权不得转载、链接、转贴或以其他方式复制发表,违者本站将依法追究责任。
1. 本站注明稿件来源为其他媒体的文/图等稿件均为转载稿,本站转载出于非商业性的教育和科研之目的,并不意味着赞同其观点或证实其内容的真实性。如转载稿涉及版权等问题,请作者在两周内速来电或来函联系,本站根据实际情况会进行下架处理。
2. 任何媒体、网站或个人未经本网协议授权不得转载、链接、转贴或以其他方式复制发表,违者本站将依法追究责任。















