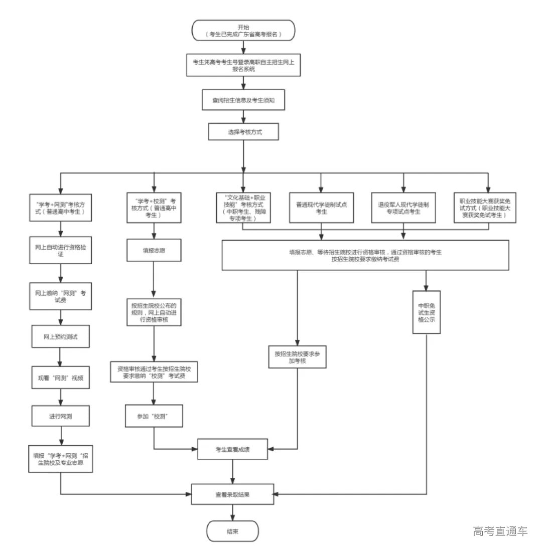
根据《广东省教育厅关于做好2024年省高职教育现代学徒制试点工作的通知》 文件精神,经省教育厅审核批准,我校在6个专业点开展2024年现代学徒制试点招生,共计划招生270人。
01



02


所有报考考生须符合广东省招生委员会《关于做好广东省2024年普通高校招生统一考试报名工作的通知》(粤招〔2023〕7号)普通高考报名条件规定,并参加了广东省2024年普通高考报名。
考生应为试点招生专业合作企业的在职员工。试点录取的学生应在录取前与合作企业签订符合《中华人民共和国劳动合同法》等法律法规要求且有效的劳动合同,劳动合同期限应涵盖录取学生学习期间。考生如有弄虚作假行为,将根据国家有关规定,严肃处理,在报名阶段发现的,取消报考资格;在入学前发现的,取消入学资格;入学后发现的,取消录取资格或者学籍。
03


①5月9日10:00至12日16:00,考生凭高考报名号及密码登录“广东省2024年高职院校自主招生网上报名系统”(下称“网上报名系统”,网址:https://pg.eeagd.edu.cn/gzks/)报名,签订《诚信考试承诺书》。
②参加我校现代学徒制的考生,须在2024年5月18日到广州市天河区广汕一路297号(天河校区)参加学校组织的学徒制招生考试,具体详见后续通知。


04

1.采用“文化素质+职业技能”考核方式,主要侧重于职业技能考核,由我校自主命题。
2.考试的内容包含文化素质(40分)及职业技能(60分),测试满分值为100分。拟录取考生的考核总成绩原则上不低于40分。(根据考生专业志愿择优录取)
3.获得省级(含)以上行政部门主办的职业技能大赛相关专业赛项二等奖及以上奖项的考生,可免试录取。
05

通过资格审核的考生须在5月13日至14日完成缴费流程,流程如下:






经本校确认报考资格后,考生不得更改所填报的考核类型及院校、专业志愿,缴纳的考试费概不退费。
06

招生咨询电话
020-87031813、87032191















